60,江苏省江阴市夏港中学2023-2024学年八年级上学期12月课堂作业检测物理试题
展开1. 在庆祝建党100周年歌唱比赛中,师生齐唱《把一切献给党》,抒发爱党、爱国之情。对于歌声描述正确的是( )
A. 伴奏的钢琴和圆号的音色是一样的
B. 歌声的传播不需要介质
C. 齐唱使得声音的音调更高
D. 歌声是由声带的振动产生的
【答案】D
【解析】
【分析】
【详解】A.音色是声音的品质与特色,由发声体的材料和结构决定,钢琴和圆号发出的声音的音色是不一样的,故A错误;
B.声音的传播需要介质,真空不能传声,故B错误;
C.齐唱会使声音变大,使得声音的响度变大,故C错误;
D.声音就是由物体的振动产生的,歌声就是由声带的振动产生的,故D正确。
故选D。
2. 随着科学技术和社会的发展,超声波已广泛应用于各个领域。下列事例中利用超声波传递信息的是( )
A. 用超声波电动牙刷刷牙B. 用超声波给金属工件探伤
C. 用超声波清洗眼镜片D. 用超声波除去人体内的结石
【答案】B
【解析】
【分析】
【详解】A.用超声波电动牙刷刷牙,这是利用超声波传递能量的,故A不符合题意;
B.用超声波给金属工件探伤,这是利用超声波传递信息的,故B符合题意;
C.用超声波清洗眼镜片,这是利用超声波传递能量的,故C不符合题意;
D.用超声波除去人体内的结石, 这是利用超声波传递能量的,故D不符合题意。
故选B。
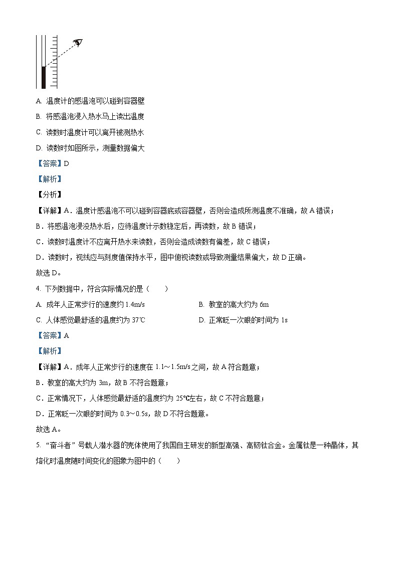
3. 用实验室常用温度计测量烧杯中热水的温度时,下列说法正确的是( )
A. 温度计的感温泡可以碰到容器壁
B. 将感温泡浸入热水马上读出温度
C. 读数时温度计可以离开被测热水
D. 读数时如图所示,测量数据偏大
【答案】D
【解析】
【分析】
【详解】A.温度计感温泡不可以碰到容器底或容器壁,否则会造成所测温度不准确,故A错误;
B.将感温泡浸没热水后,应待温度计示数稳定后,再读数,故B错误;
C.读数时温度计不应离开热水来读数,否则会造成读数有偏差,故C错误;
D.读数时,视线应与刻度值保持水平,图中俯视读数或导致测量结果偏大,故D正确。
故选D。
4. 下列数据中,符合实际情况的是( )
A. 成年人正常步行的速度约1.4m/sB. 教室的高大约为6m
C. 人体感觉最舒适的温度约为37℃D. 正常眨一次眼的时间为1s
【答案】A
【解析】
【详解】A.成年人正常步行的速度在1.1~1.5m/s之间,故A符合题意;
B.教室的高大约为3m,故B不符合题意;
C.正常情况下,人体感觉最舒适的温度约为25℃左右,故C不符合题意;
D.正常眨一次眼的时间为0.3~0.5s,故D不符合题意。
故选A。
5. “奋斗者”号载人潜水器壳体使用了我国自主研发的新型高强、高韧钛合金。金属钛是一种晶体,其熔化时温度随时间变化的图象为图中的( )
A. B. C. D.
【答案】B
【解析】
【分析】
【详解】金属钛是一种晶体,熔化时温度不变,熔化前和熔化后温度要升高,故ACD不符合题意,B符合题意。
故选B。
6. 如图所示的几种物态变化中,属于凝华现象的是( )
A 烘干湿手B. 哈出白气
C. 霜打枝头D. 湖面结冰
【答案】C
【解析】
【分析】
【详解】A.烘干湿手,水由液态变为气态,故是汽化,故A不符合题意;
B.哈出的白气是液态的小水珠,是水蒸气液化形成的,故B不符合题意;
C.霜水蒸气气态变为固态形成的,故是凝华现象,故C符合题意;
D.湖面结冰是凝固现象,故D不符合题意。
故选C。
7. 下列光现象中,由于光的反射形成的是( )
A. 皮影
B. 笔在水面处“折断”
C. 水中的“倒影”
D. 三棱镜分解白光
【答案】C
【解析】
【分析】
【详解】A.皮影是由于光的直线传播形成的。故A不符合题意;
B.笔在水面处“折断”这是由于光的折射形成的。故B不符合题意;
C.水中的“倒影”是平面镜成像,即由于光的反射形成的。故C符合题意;
D.三棱镜分解白光是光的色散现象,原理是光的折射。故D不符合题意。
故选C。
8. 在“探究平面镜成像的特点”时,下列说法正确的是( )
A. 物体在平面镜中所成的像是虚像
B. 当物体远离平面镜时,它在镜中的像将变小
C. 如果物体比平面镜大,则物体在镜中的像不是完整的像
D. 用一块不透明的木板挡在平面镜与像之间,像就会被遮挡住
【答案】A
【解析】
【分析】
【详解】A.根据平面镜成像的特点可知物体在平面镜中所成的像是虚像,故A正确;
B.平面镜成的像与物体大小相等,当物体远离平面镜时,它在镜中的像不变,故B错误;
C.如果物体比平面镜大,此时物体在平面镜中所成的像仍然是完整的,故C错误;
D.平面镜成的是虚像,像是反射光线的反向延长线会聚形成的,不是实际光线照到像点,所以镜子背面放什么物体都不会影响成像;所以如果用一块不透明的木板挡在像的前面,是不会影响成像的,故D错误。
故选A。
9. 在“探究蜡烛的熔化特点”和“观察碘锤中的物态变化”两个活动中,采用水浴法加热的主要目的是( )
A. 都是为了受热均匀
B. 都是为了控制温度
C. 前者是为了受热均匀,后者是为了控制温度
D. 前者是为了控制温度,后者是为了受热均匀
【答案】C
【解析】
【分析】
【详解】探究蜡烛的熔化特点实验中,采用水浴法加热是为了受热均匀,使用水浴法对碘锤加热目的是使碘的温度不高于其熔点,故C符合题意,ABD不符合题意。
故选C。
10. 如图是光源S发出的光线从水中斜射入空气中的光路图,下列关于人在岸上观察到光源S所成像的说法正确的是( )
A. 光源S所成的虚像在直线①上
B. 光源S所成的虚像在直线②上
C. 光源S所成的实像在直线①上
D. 光源S所成的实像在直线②上
【答案】A
【解析】
【分析】
【详解】AB..人在岸上观察到光源S所成的像为虚像,由于人觉得光沿直线传播,所以感觉光源S所成的虚像在折射光线的反向延长线,即直线①上,故A正确,B错误;
CD.人在岸上观察到光源S经水面折射所成的像为虚像,故CD错误。
故选A。
11. 图为投影式电子白板,它利用投影机将画面投影到屏幕上,投影机的镜头相当于一个凸透镜,下列说法正确的是( )
A. 投影机的镜头与近视眼镜为同一种透镜
B. 光经投影机的镜头成像利用的是光的折射
C. 画面经投影机镜头成的是正立放大的虚像
D. 屏幕上的丰富色彩由红、白、蓝三种色光混合而成
【答案】B
【解析】
【分析】
【详解】A.投影机的镜头是凸透镜,与近视眼镜是发散透镜,即凹透镜,故是不同的透镜,故A错误;
B.光经投影机的镜头成像利用的是光的折射,光经过透镜发生折射,故B正确;
C.画面经投影机镜头成的是倒立的放大的实像,故C错误;
D.屏幕上的丰富色彩由红、绿、蓝三种色光混合而成,故D错误。
故选B。
12. 水平过道上方有一盏灯(如图)。小明站在1号地砖上时,通过2号地砖看到灯的像;走到2号地砖上时,通过3号地砖看到灯的像。则小明通过两块地砖所看到的像( )
A. 大小相同、位置不同B. 大小相同、位置相同
C. 大小不同、位置相同D. 大小不同位置不同
【答案】B
【解析】
【分析】
【详解】根据平面镜成像的特点可知,平面镜所成的像是虚像,物体和像大小相等,物体和平面镜的距离与像和平面镜的距离相等,灯的位置和大小不变,所以小明通过两块地砖所看到的像大小相同、位置相同,故B符合题意,ACD不符合题意。
故选B。
二、填空题(每空1分,共33分)
13. 雷雨天气时,人们总是先看到闪电后听到雷声,这是因为___________;声音和光都是以波的形式传播的,其中___________不能在真空中传播。
【答案】 ①. > ②. 声音
【解析】
【分析】
【详解】[1] 光在空气中的传播速度约等于3×108m/s,声音在空气中的传播速度等于340m/s,所以雷雨天气时,人们总是先看到闪电后听到雷声。
[2]声音的传播需要介质,光的传播不需要介质,声音不能在真空中传播,光可以在真空中传播。
14. 如图甲所示为温度计的一部分,该温度计的示数为___________℃;如图乙所示,用刻度尺所测物体的长度为___________。
【答案】 ①. -4 ②. 2.60
【解析】
【分析】
【详解】[1]温度计上10℃之间有10个小格,所以一个小格代表的温度是1℃,即此温度计的分度值为1℃;液柱最高处在0℃以下,所以显示的温度低于0℃,为-4℃。
[2]刻度尺上1cm之间有10个小格,所以一个小格代表的长度是
0.1cm=1mm
即此刻度尺的分度值为1mm;物体A左侧与0.00cm对齐,右侧与2.60cm对齐,所以物体A的长度为
L=2.60cm-0.00cm=2.60cm
15. 为了做好疫情防控工作,学校工作人员每天喷洒消毒液,并对进入校园的人员测量体温。如图,常用的测温枪是利用人体发出的______(填“红外线”或“紫外线”)来测量体温的。喷洒到地面的消毒液不久之后消失,这是因为消毒液发生了______(填物态变化名称)。
【答案】 ①. 红外线 ②. 汽化
【解析】
【分析】
【详解】[1]一切物体都会向外辐射红外线,温度越高,辐射红外线越多,测温枪是利用人体发出的红外线来测量体温的。
[2]喷洒到地面的消毒液不久之后消失,是因为消毒液由液态变为气态,发生了汽化现象。
16. 在探究凸透镜成像的规律时:
①调节凸透镜、光屏、烛焰的中心处于 ___________(选填“相同”或“不同”)高度;
②如图所示,测出了凸透镜的焦距;若凸透镜不动,把蜡烛移到光具座15cm刻度处,调节光屏,在光屏上会成倒立、___________(选填“放大”、“缩小”或“等大”)的清晰实像,生活中的 ___________(选填“放大镜”、“投影仪”或“照相机”)是用这一原理制成的。
【答案】 ①. 相同 ②. 放大 ③. 投影仪
【解析】
【详解】[1]为了使像成在光屏的中心,要调节凸透镜、光屏、烛焰的中心处于相同高度。
[2]由图得,该凸透镜的焦距为10.0cm。若凸透镜不动,把蜡烛移到光具座15cm刻度处,物距为
调节光屏,在光屏上会成倒立、放大的实像。
[3]投影仪成的像是倒立、放大的实像。
17. 在探究水沸腾过程中温度随加热时间变化的特点时,小宇通过观察气泡上升不断______(选填“变大”、“变小”或“不变”)判断水沸腾了。待水沸腾后,小宇测量并记录的实验数据如上表所示,请你根据表中的数据归纳出实验结论:______。通过这个实验,小宇终于明白妈妈用炉火炖老母鸡时,在沸腾后总是______(选填“保持大火”、“调为小火”)的道理。
【答案】 ①. 变大 ②. 水沸腾时,吸收热量,温度不变 ③. 调为小火
【解析】
【详解】[1]水沸腾前,产生少量的气泡,气泡上升时逐渐变小;水沸腾后,产生大量气泡,气泡上升时逐渐变大,上升至水面破裂。故通过观察气泡上升不断变大判断水沸腾了。
[2]根据表中的数据知道,随着时间的增加,温度不变,故结论为:水沸腾时,吸收热量,温度不变。
[3]汤沸腾后,即使调为小火,汤仍能保持沸腾。而水沸腾时的温度是保持不变的,所以不论保持大火还是调为小火,老母鸡从汤中吸收的热量是相同的,即使用大火和使用小火,将老母鸡煮熟的时间是基本一致的。而调为小火可以节省燃料,所以调为小火更为合理。
18. “冰火花”是一种新型的液体降温材料,把它喷在人的皮肤上,会迅速凝结成9℃的固态凝胶,该过程需要______(选填“吸收”或“放出”)热量;几秒钟后固态凝胶又消失不见了,皮肤上却一直没有湿黏的感觉,并且可以使人感到凉爽。凝胶消失的过程属于______(填物态变化名称)现象,这个过程需要的吸、放热情况与______(选填“冰雪消融或“雾凇的形成”)过程是一致的。
【答案】 ①. 放出 ②. 升华 ③. 冰雪消融
【解析】
【详解】[1]“冰火花”喷在人的皮肤上,迅速凝成9℃的固态凝胶,是液态变固态过程,是凝固过程,需要放出热量。
[2]固态凝胶几秒钟后消失不见了,皮肤上一直没有湿黏的感觉,说明该物质由固态直接变成气态,属于升华现象,升华过程中需要吸收热量。
[3]冰雪消融是熔化过程,熔化需要吸收热量;雾凇是空气中的水蒸气遇冷凝华形成的小冰晶,凝华放热;所以,凝胶消失的过程与冰雪消融过程的吸放热情况是相同的。
19. 如图所示是南昌海昏侯博物馆“刘充国印”的展台,透过上方镜能看到放大的印章,这属于光的___________现象;通过下方镜能看到印章底部的字,这属于光的___________现象。
【答案】 ①. 折射 ②. 反射
【解析】
【详解】[1]光通过透镜时,由空气进入玻璃、再进入空气。光由一种物质进入另外一种物质时,会发生折射。
[2]印章底部反射出来的光射到下方镜面上时,发生反射,进入人的眼中,人才能看见印章的底部。
20. 一束光射到平面镜上,光线与平面镜的夹角为40°,此时入射角等于 ___________°;若将光线与平面镜的夹角减小10°,此时反射角等于 ___________°。坐在教室里不同位置的同学都能看到黑板上的字,是因为光发生 ___________反射的缘故。
【答案】 ①. 50 ②. 60 ③. 漫
【解析】
【详解】[1]光线与平面镜的夹角为40°,所以入射角为
90°-40°=50°
[2]若将光线与平面镜的夹角减小10°,则入射角变为
90°-40°+10°=60°
反射角与入射角相等,也为60°。
[3]我们能从教室的不同方向看到黑板上的粉笔字,是因为光发生了漫反射。
21. 小伟让平行于凸透镜主光轴的几束光射向凸透镜,观察到光通过透镜后会聚在光屏的点F上(如图甲),这个点离凸透镜光心的距离为______cm;小伟在图乙所示的实验装置中探究凸透镜的成像规律,他把这个凸透镜固定在零刻度线的位置不动,蜡烛放在如图乙所示的位置,移动光屏可得到一个清晰倒立、______的实像,他把蜡烛沿主光轴向左移动一段距离后,应把光屏向______移动,光屏上才会再次出现一个清晰的像。
【答案】 ①. 10.0 ②. 缩小 ③. 左
【解析】
【详解】[1]由图甲知道,将平行光正对凸透镜,在光屏上得到一个最小最亮的光斑(焦点),焦距是焦点到透镜光心的距离,凸透镜的焦距为
[2]由图乙知道
u=30.0cm>2f
故成倒立、缩小的实像。
[3]根据凸透镜成实像时,物远像近像变小知道,将蜡烛向左移动时,物距增大,则像距减小,要将光屏向靠近透镜方向(向左)移动,才能在光屏上再次得到清晰的像。
22. 为测量某凸透镜焦距,小芳先在纸上画一个小于透镜大小的圆环,如图所示,将凸透镜正对太阳光,在其下方距透镜8cm处的白纸上的光斑恰好与圆环重合,这个现象表明凸透镜对光有 _______作用;当将该透镜远离白纸垂直移动4cm时,此时白纸上的光斑再次与圆环重合,此过程中光斑的大小______________(选填“先变小后变大”、或“先变大后变小”),通过计算可以得到该凸透镜的焦距为_______cm。
【答案】 ①. 会聚 ②. 先变小后变大 ③. 10
【解析】
【详解】[1]将一个凸透镜正对太阳,其下方的白纸上呈现出一个较小的光斑,说明凸透镜对光有会聚作用;
[2]由题意可知,当将该透镜远离白纸垂直移动4cm时,此时白纸上的光斑再次与圆环重合,说明此时白纸上的光斑不是最小最亮的光斑,也就是说不是焦点;也说明焦点在两次出现的光斑的中间;可知此过程中光斑的大小是先变小,后变大;
[3]该凸透镜的焦距为:
。
23. 用焦距为10cm凸透镜探究成像规律,如图所示,烛焰在光屏上成清晰的像,则光屏到凸透镜的距离可能是__________cm(选填“8”、“18”或“28”);把近视镜片放在蜡烛和凸透镜之间,应将光屏向__________(选填“左”或“右”)调节,才能在光屏上重新成清晰的像。
【答案】 ①. 18 ②. 右
【解析】
【分析】
【详解】[1]物距大于像距,所以此时物距大于二倍焦距,像距在一倍和二倍焦距之间,因为焦距10cm,所以像距可能18cm。
[2]把近视镜片放在蜡烛和凸透镜之间,近视镜片是凹透镜,光线发散,像距增大,光屏要右移。
24. 如图是一个足球离开脚在客厅砖面水平向前滚动的每隔0.2s拍摄一次的频闪照片的俯视图,已知铺客厅的正方形瓷砖边长为60cm,A、B两点为足球滚动过程中经过的两个点,由图可以判断出:足球的运动轨迹是___________(选填“从A到B”或“从B到A”),图中整个运动过程所用的时间为 ___________s,全程平均速度为 ___________m/s。
【答案】 ①. 从B到A ②. 0.6 ③. 4
【解析】
【详解】[1][2]因为小球越滚越慢,所以在相同时间内小球之间的距离越来越小,故小球向左运动,即足球的运动轨迹是从B到A,运动的时间为
[3]因为一格砖的边长为
因此A、B两点间的距离
所以整个运动过程的平均速度
25. 如图所示,是某运动APP记录小明某次跑步时的路线和相应数据,你认为与图乙中______是相对应的。若他的“配速”随时间变化的图像如图丙所示,可知在______(t1/t2/t3)时刻运动得最快。
【答案】 ①. 平均步幅 ②. t1
【解析】
【详解】[1]:表示每一步的长度,即平均步幅。
[2]“配速”为时间与路程的比值,数值越小表示单位时间通过的路程越长,物体运动的越快,故t1时刻表示小明运动得最快。
三、作图题(每题2分,共6分)
26. 请作出图中物体AB在平面镜中所成的像A′B′。
【答案】
【解析】
【详解】先根据像与物关于平面镜对称,作出端点A、B在平面镜中的像点A′、B′,用虚线连接A′、B′即为物体AB在平面镜中所成的像,如图所示:
27. 如图所示,A是烛焰上的一点,B是人眼的位置,请画出A点发出的一条光线经平面镜反射后经过B点的光路图。
【答案】
【解析】
【分析】
【详解】由于反射光线必过像点,故先做A点的对称点A’,连接A’B两点即为BA’为反射光线,并标上箭头,A’B与平面镜交于一点O,并将O与A点相连即AO为入射光线,并标上箭头,故如下图所示:
28. 一束光线射向凸透镜后再经平面镜反射射出,请将光路图补充完整。
【答案】
【解析】
【分析】
【详解】平行于主光轴的光线经凸透镜折射后折射光线通过焦点,该光线入射到平面镜,先画出法线,再根据反射角等于入射角在法线右侧画出反射光线,如图所示:
四、实验简答题(共37分)
29. 沪宁高速公路限速120km/h,一辆汽车的电脑收费卡上显示,该车9:00从苏州进入高速公路,9:40到达上海,驶出高速公路,苏州到上海的路程是84km。如果你是执勤交警,是否要对该车司机作出超速处罚,请通过计算说明。
【答案】126km/h>120km/h;(或80km<84km或40min<42min)超速
【解析】
【详解】根据题意知道,该汽车从苏州到达上海的时间是:
t=9:40-9:00=40min= ,
由知道,汽车行驶的平均速度是:
,
由于沪宁高速公路限速120km/h,而126km/h>120km/h,所以,值勤交警要对该车司机作出超速处罚。
答:值勤交警要对该车司机作出超速处罚。
30. 在“观察水的沸腾”实验中,
(1)实验室提供了一块比烧杯口略大的圆形硬纸板,甲、乙两名同学分别在硬纸板上剪出小孔,以便将温度计通过小孔插入烧杯内的水中,如图所示,剪裁合适的是______,理由是______;
(2)在烧杯中倒入约80℃的水,提高了水的初温,从而______,沸腾后持续加热几分钟并继续测温,会发现______;
(3)如图所示,水沸腾后,甲同学移走酒精灯,继续观察:乙同学继续加热,观察烧杯中的水和试管中的水,他们的目的都是探究______。
【答案】 ①. 甲 ②. 防止温度计碰到容器壁 ③. 缩短到达沸腾的时间 ④. 吸收热量,温度不变 ⑤. 保持沸腾需要满足的条件
【解析】
【分析】
【详解】(1)[1] [2] 在“观察水的沸腾”实验中,加纸盖的为了减小热量的散失;又因为水的沸点与气压有关,所以,图中硬纸板上小孔除了可以插温度计外,还要让烧杯内气压与外界大气压相等,但为了防止温度计碰到容器壁,甲图剪裁更合适。
(2)[3]提高了水的初温,可以缩短到达沸腾的时间。
[4]沸腾后持续加热几分钟并继续测温,会发现水达到沸点后吸收热量,温度不变。
(3)[5]甲同学移走酒精灯后,由于不能继续吸收热量,水很快停止沸腾;乙同学继续加热,烧杯中的水由于能够继续吸热,所以继续沸腾且保持温度不变;由于烧杯中的水温度与试管中的水温度相同,则试管中水不能继续吸热,而停止沸腾,所以,他们的目的都是探究保持沸腾需要满足的条件。
31. 在“探究光反射的规律”时,小李进行了如图所示的实验。
(1)先将平面镜平放在水平桌面上,再把白色硬纸板 _____放在平面镜上;
(2)小李让一束光EO贴着纸板射到平面镜上,在纸板上会看到反射光线OF,然后将纸板绕ON向后折,如图乙所示,在NOF面上看不到反射光线,此时,反射光 _____(存在/不存在);
(3)为了进一步确定此时反射光线的位置,小李将纸板沿PQ剪开,将纸板的上半部分向后折,如图丙所示,发现在纸板右侧的 _____(上部/下部)会看到反射光线;
(4)若将纸板整体向后倾斜(如图丁):
①此时,反射光线 _____(选填字母序号);
A.仍在纸板上呈现
B.被纸板挡住
C.在纸板前方
②此时,ON _____(是/不是)入射光线EO的法线。
(5)接下来老师进行了如下演示,先用加湿器使整个教室充满雾气,将平面镜放在一能转动的水平圆台上,在柱M上固定一红色激光笔,使其发出的光垂直射向平面镜上的O点,其作用是为了显示 _____的位置,然后打开固定在柱N上的绿色激光笔,使绿色激光射向O点,出现了如图戊所示的情景,为了证明反射光线,入射光线和法线在同一平面内,接下来老师缓慢转动圆台,当我们观察到 _____(填写支持该结论的现象)现象能得出结论。
【答案】 ①. 垂直 ②. 存在 ③. 下部 ④. C ⑤. 不是 ⑥. 法线 ⑦. 入射绿光、入射红光和反射绿光看起来重合时(即从侧面能观察到一条光线时)
【解析】
【详解】(1)[1]如果纸板没有与平面镜垂直放置,由于法线与镜面垂直,且反射光线、入射光线、法线在同一平面内,因此,当光贴着纸板沿EO入射时,不能在纸板上看到反射光,故硬纸板要垂直放在平面镜上。
(2)[2]将纸板面绕轴ON向后折,此时反射光线没有随纸板向后折转,故在NOF面上看不到反射光线,反射光线仍然在原来位置,即反射光线仍然存在。
(3)[3]在光的反射现象中,反射光线、入射光线、法线在同一平面内,将纸板的上半部分向后折,如图丙所示,此时右侧纸板的下部与左侧纸板在同一平面内,发现在纸板右侧的下部会看到反射光线。
(4)[4][5]若将纸板倾斜,如图乙所示,让光线仍贴着纸板沿EO方向射向镜面,此时反射光线与入射光线仍在同一平面内,但不能在纸板上看到反射光线,反射光线在纸板的前方,此时ON与镜面不垂直,ON不是入射光线EO的法线。
(5)[6][7]加湿器使整个教室充满雾气,这样能显示出光的传播路径;法线与平面镜是垂直的,红色激光笔发出的光垂直射向平面镜上的O点,可以显示法线的位置;沿水平方向缓慢转动圆台,当我们从侧面观察到入射绿光、入射红光和反射绿光看起来重合时(即只能观察到一条光线时),可根据光的传播路径来判断反射光线,入射光线和法线在同一平面内。
32. 在“探究凸透镜成像规律”的实验中,各小组使用焦距都相同的凸透镜进行实验。
(1)如图所示,组装并调整实验器材,使烛焰和光屏中心位于凸透镜的 ___________上,这样做的目的是 ___________。
(2)某小组同学按照要求进行实验,所获得的实验数据如表乙所示。
①实验中所用透镜焦距为 ___________cm。
②在第⑤次实验中,要观察到烛焰的像,眼睛应与蜡烛在凸透镜的 ___________(选填“同”或“异”)侧,观察到的像是 ___________(选填“等大”“放大”或“缩小”)的。
③通过学习可知:___________处是物体通过凸透镜成缩小与放大像的分界点。
(3)对于焦距相同的凸透镜,一个物距应该对应唯一的像距,但从各组汇报的数据值发现,物距均为14.00cm时,有三个小组所测得的像距分别为34.00cm,35.00cm和38.00cm。若他们的数据差别不是长度测量误差导致的,你认为出现这种情况的原因是 ___________。
【答案】 ①. 主光轴 ②. 使像成在光屏的中央 ③. 10.00 ④. 异 ⑤. 放大 ⑥. 2f ⑦. 有的小组光屏上的像不是最清晰的时候测量的
【解析】
【详解】(1)[1][2]蜡烛烛焰的中心、凸透镜的光心、光屏的中心,三者在同一条直线上,三者的中心大致在同一高度,位于凸透镜的主光轴上,像才能呈在光屏的中心。
(2)①[3]物距等于2f,成倒立等大的实像,u=2f=20cm,f=10cm。
②[4][5]物距小于f,成正立放大的虚像,在第⑤次实验中,物距小于f,虚像与蜡烛在凸透镜的同侧,所以要观察虚像,眼睛应与蜡烛在凸透镜的异侧观察;观察到的像是放大的。
③[6]由表格中数据知,当物距等于20cm时,成等大的实像,大于20cm时,成缩小的实像,小于20cm时,成放大的实像,可知20cm=2f处是成放大和缩小实像的分界点。
(3)[7]像的位置应该是像最清晰的位置。各小组的像距不同的原因,可能是有的小组光屏上的像不是最清晰的时候测量的。
33. 【探究名称】冰块熔化的快慢与哪些因素有关?
【猜想与假设】
猜想一:可能与隔热的材料有关;
猜想二:可能与隔热材料包裹的厚度有关。
为了探究猜想一,现备有器材:三只相同的塑料杯、报纸、羊毛布料、相同的冰块若干和___________。
【设计与进行实验】
(1)在三只相同的塑料杯中装入相同的冰块,分别标上A、B、C;
(2)如图甲所示,用___________的隔热材料将A杯和B杯包裹___________的厚度(均选填“相同”或“不同”),C杯不包裹,并开始计时;
(3)如图乙所示,当C杯中冰块完全熔化后,再每隔5min小心地揭开一点隔热材料,观察A杯、B杯、C杯中冰块是否已经完全熔化,记录A杯、B杯中冰块完全熔化的时间t1、t2;
【分析与论证】若t1≠t2,则冰块熔化的快慢与隔热的材料___________。
【评估与交流】
(1)本实验是通过比较冰块完全熔化的___________来反映冰块熔化的快慢;
(2)炎热的夏天,冰棒更容易熔化。据此你认为冰块熔化的快慢还与___________有关。
【拓展】要比较冰块熔化的快慢,还可以相同的时间里比较冰块熔化的多少,我们所学过的物理量中,类似于这种表示“快慢”的物理量有___________(写出一个)。
【答案】 ①. 钟表 ②. 不同 ③. 相同 ④. 有关 ⑤. 时间 ⑥. 环境温度 ⑦. 功率
【解析】
【分析】
【详解】[1]探究冰块熔化的快慢可能与隔热的材料有关,三只相同的塑料杯放上等质量的冰块,用相同厚度的报纸、羊毛布料包裹起来,记录冰块熔化的时间,故实验中还需要用钟表来记录时间。
(1)[2][3]探究冰块熔化的快慢可能与隔热的材料有关,需用不同的的隔热材料将A杯和B杯包裹相同的厚度,即控制材料的厚度相同,C杯不包裹,并开始计时,记录A杯、B杯中冰块完全熔化的时间t1、t2。
[4]若t1≠t2,说明冰块的熔化快慢不同,则冰块熔化的快慢与隔热的材料有关。
[5]本实验是通过比较相同质量的冰块用不同材料包裹时完全熔化的时间来反映冰块熔化的快慢,时间越长熔化的越慢。
[6]炎热的夏天,冰棒更容易熔化,这说明冰块熔化的快慢还与环境温度有关,环境温度越高,熔化时间越短。
[7]要比较冰块熔化的快慢,还可以相同的时间里比较冰块熔化的多少,我们所学过的物理量中,类似于这种表示“快慢”的物理量有功率,表示做功的快慢;速度表示物体运动的快慢等等。
34. 小明取两张等大的圆形纸,将它们做成图乙所示的两个锥角不等的纸锥,用它们来“比较两个纸锥下落快慢”的实验。
(1)为了便于比较纸锥下落的快慢,两个纸锥的起点位置应当放置的较______(选填“高”或“低”),且将纸锥按如图乙中的______(选填“a”或“b”)所示的位置释放;
(2)关于比较纸锥下落快慢有以下三种方法:
①比较两个纸锥哪个先着地,先着地的运动快;
②拍摄纸锥下落过程的照片,哪个纸锥在下方,哪个纸锥下落得快;
③测量出纸锥下落的高度和时间,算出下落的速度,速度大的运动快,针对这三种方法,小明认为可以分成两类:第一类是相同路程比时间,如______(填写序号,下同);第二类是相同时间比路程,如______;
(3)小明想测算一个纸锥的下落速度,他应选择______(选填“大”或“小”)纸锥,测量原理是______,需要的测量工具有米尺和______;
(4)在一次测量过程中,小明用频闪相机拍下某一纸锥下落过程,如图丙所示:
①能反映出该纸锥下落速度与时间的关系图象是______;
A.
B.
C.
D.
②已知照相机每隔0.2s曝光一次,照片与实际物体的尺寸大小之比为1:30,则纸锥通过实际AE段的平均速度为______m/s。
【答案】 ①. 高 ②. a ③. ① ④. ②③ ⑤. 大 ⑥. ⑦. 停表 ⑧. A ⑨. 1.29
【解析】
【详解】(1)[1]依据题意,比较纸锥的下落快慢,放置如果低,下落时间较短,不易比较,所以要放置的较高。
[2]依据题意比较下落的快慢,其中一种方法就是看纸锥谁先着地,所以应该按照图乙中的a所示的位置释放。
(2)[3]比较两个纸锥哪个先着地,先着地的运动快,是相同路程比较时间,所以相同路程比时间的是①。
[4]测量出纸锥下落的高度和时间,算出下落的速度,速度大的运动快,速度的定义就是单位时间内运动的路程的大小 ,也是相同时间比较路程的大小;拍摄纸锥下落过程的照片,哪个纸锥在下方,哪个纸锥下落得快,这个是相同时间比较路程,所以,此空填写②、③。
(3)[5]小明想测算一个纸锥的下落速度,他应选择大纸锥,因为大纸锥所受阻力较大,下落平均速度较小,便于测量。
[6][7]测量工具是米尺和停表,需要测出路程和时间,利用测出下落速度。
(4)[8]纸锥开始下落时阻力较小,重力大于阻力,所以做加速直线运动,随着下落速度增大,阻力增大,当阻力等于重力时,纸锥开始做匀速直线运动。所能反映出该纸锥下落速度与时间的关系图象是A。
[9]由图中可读出
sAE=12.50cm-6.50cm=6cm
照片与实际物体的尺寸大小之比为1:30,则纸锥通过实际AE段的路程
s'AE=30×6cm=180cm=1.8m
时间tAE=1.4s,则纸锥的平均速度
加热时间/min
0
0.5
1
1.5
2
2.5
3
温度/℃
99
99
99
99
99
99
99
实验序号
物距u/cm
像距v/cm
像的性质
①
30.00
15.00
倒立、缩小的实像
②
20.00
20.00
倒立、等大的实像
③
15.00
30.00
倒立、放大的实像
④
14.00
35.00
倒立、放大的实像
⑤
6.00
﹣﹣﹣
2023-2024学年江苏省江阴市夏港中学物理九年级第一学期期末教学质量检测试题含答案: 这是一份2023-2024学年江苏省江阴市夏港中学物理九年级第一学期期末教学质量检测试题含答案,共13页。
江苏省江阴市夏港中学2023-2024学年八上物理期末质量跟踪监视试题含答案: 这是一份江苏省江阴市夏港中学2023-2024学年八上物理期末质量跟踪监视试题含答案,共11页。试卷主要包含了答题时请按要求用笔,下列做法中,正确的是等内容,欢迎下载使用。
2023-2024学年江苏省江阴市利港中学物理八上期末复习检测试题含答案: 这是一份2023-2024学年江苏省江阴市利港中学物理八上期末复习检测试题含答案,共12页。试卷主要包含了考生必须保证答题卡的整洁等内容,欢迎下载使用。

