12,重庆大学城第三中学校2023-2024学年九年级上学期第一次月考物理试题
展开1. 下列物态变化过程中,吸热的是
A. 冰雪消融B. 露珠的形成
C. 霜的形成D. 冰的形成
【答案】A
【解析】
【分析】物质在发生物态变化时必然要伴随着吸放热的进行,其中熔化、汽化、升华过程需要吸热,凝固、液化、凝华过程需要放热.
【详解】A、冰雪消融是冰由固态变成液态的过程,是熔化过程,熔化吸热,故A符合题意;
B、露珠的形成是空气中的水蒸气遇冷液化成小水珠,液化放热,故B不符合题意;
C、霜的形成是空气中的水蒸气遇冷凝华形成的小冰晶,凝华放热,故C不符合题意;
D、冰是水由液态变成固态的过程是凝固过程,凝固放热,故D不符合题意.
故选A.
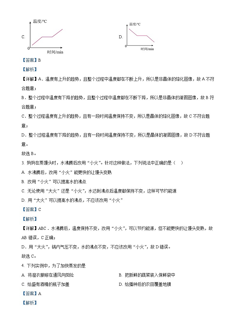
2. 在下图所示的四个图像中,表示非晶体的凝固图像是( )
A. B.
C. D.
【答案】B
【解析】
【详解】A.温度有上升的趋势,且整个过程中温度都在不断上升,所以是非晶体的熔化图像,故A不符合题意;
B.整个过程中温度有下降趋势,且整个过程中温度都在不断下降,所以是非晶体的凝固图像,故B符合题意;
C.整个过程温度有上升趋势,且有一段时间温度保持不变,所以是晶体的熔化图像,故C不符合题意;
D.整个过程温度有下降的趋势,且有一段时间温度保持不变,所以是晶体的凝固图像,故D不符合题意。
故选B。
3. 妈妈在蒸馒头时,水沸腾后改用“小火”。针对这种做法,下列说法中正确的是( )
A. 水沸腾后,改用“小火”能更快的让馒头变熟
B. 改用“小火”可以提高水的沸点
C. 无论使用“大火”还是“小火”,水达到沸点后温度都保持不变,这样可节约能源
D. 用“大火”可以提高水的沸点,不应该改用“小火”
【答案】C
【解析】
【详解】ABC.水沸腾后,温度保持不变,改用“小火”,可以节约能源,但不能更快的让馒头变熟,故AB错误,C正确;
D.用“大火”,锅内气压不变,水的沸点不变,不应该改用“小火”,故D错误。
故选C。
4. 下列实例中,为了加快蒸发的是
A. 将湿衣服晾在通风向阳处B. 把新鲜的蔬菜装入保鲜袋中
C. 给盛有酒精的瓶子加盖D. 给播种后的农田覆盖地膜
【答案】A
【解析】
【详解】A.通风向阳处既加快了空气的流通,又提高了温度,故它可以加快液体的蒸发.A符合题意;
BCD.把新鲜的蔬菜装入保鲜袋中、给盛有酒精的瓶子加盖、给播种后的农田覆盖地膜,都是减慢表面空气流速,是减慢蒸发的例子.故BCD不符合题意.
5. 关于内能的下列说法,正确的是( )
A. 一杯水和一桶水,若它们的温度相同,则他们的内能相同
B. 晶体在熔化过程中,继续吸热,温度不变,内能不变
C. 冬天用热水袋“热水袋”暖手是用做功的方式改变物体内能
D. 汽油机做功冲程是内能转化为机械能的过程
【答案】D
【解析】
【详解】A.一杯水和一桶水,若它们的温度相同,由于它们的质量不同,所以它们的内能不相等,故A错误;
B.晶体在熔化过程中,继续吸热,温度不变,内能增大,如冰在熔化时,吸收热量,但温度不变,分子运动变的更加剧烈,内能增大,故B错误;
C.用“热水袋”暖手是用热传递的方式改变物体的内能,故C错误;
D.汽油机做功冲程是将内能转化为机械能,提供动力,故D正确。
故选D。
6. 汽车油箱的汽油用掉一半后,关于油箱内汽油的说法正确的是( )
A. 它的质量变为原来的一半B. 它的密度变为原来的一半
C. 它的热值变为原来的一半D. 它的比热容变为原来的一半
【答案】A
【解析】
【详解】密度、热值、比热容都是物质的物理属性,它们与物质的种类有关,与物质的多少无关。质量是物体的物理属性,与物质的多少有关。汽车油箱中的汽油用掉一半后,汽油的质量减少一半,但密度、热值和比热容是不变的,故A正确。
故选A。
【点睛】考点:物质的物理属性
7. 关于温度、热量和内能,下列说法正确的是( )
A. 温度高的物体,内能一定大
B. 物体温度升高后,内能一定增大
C. 0℃的冰块,内能一定为零
D. 物体的温度越高,所含热量越多
【答案】B
【解析】
【详解】A.物体的内能和温度、质量、状态都有关系,温度高的物体内能不一定大,故A错误;
B.物体温度升高,分子运动的更剧烈,内能一定增加,但内能增加,温度不一定升高,故B正确;
C.组成0°C的冰块分子不停地做无规则的运动,内能不为零,故C错误;
D.热量是过程量,不能用含有来进行描述,故D错误。
故选B。
8. 用相同的电加热器分别对质量相等的 A 和 B 两种液体加热(不计热量损失),如图是 A 和 B 的温度随加热时间变化的图象,下列说法正确的是
A. A 和 B 升高相同的温度, B 吸收热量较多
B. A 的比热容与 B 的比热容之比为 2 : 3
C. 加热t 时间后,B 的内能不变
D. A 的比热容与 B 的比热容之比为 2 :1
【答案】D
【解析】
【详解】A.由图可知,A、B升高相同的温度,加热A的时间长,A吸收的热量多,故A错误;
BD.在时间t相同,吸收的热量相同,A的温度变化,B的温度变化,A、B的质量相同,由得,则
;
故B错误,D正确;
C.加热t 时间后, B 吸收热量,内能增大,故C错误。
二、填空题(12 分,每空1分)
9. 初春,树枝上形成的“雾凇”_________;冬天,看见水中呼出的“白气”__________。(填物态变化的名称)。
【答案】 ①. 凝华 ②. 液化
【解析】
【详解】[1]树枝上形成的“雾凇”是空气中的水蒸气遇冷放热凝华成的冰。
[2]冬天,看见水中呼出的“白气”是呼出的水蒸气遇冷放热液化成的水珠。
10. 以前人们用烧柴、烧煤获得能量。现代社会人们利用清洁能源天然气获得能量,主要利用天然气_________较大;完全燃烧0.3m3的天然气可以放出热量_________J。(天然气的热值为7.5×107J/m3)
【答案】 ①. 热值 ②. 2.25×107
【解析】
【详解】[1]人们利用清洁能源天然气获得能量,主要利用天然气热值较大,同质量下释放的热量更多。
[2]完全燃烧0.3m3的天然气可以放出热量
11. 人体发热时常用湿毛巾敷在头部,过一段时间后,毛巾温度升高,体温降低,这说明________可以改变物体的内能,也说明水的________较大,对调节温度有很好的作用.
【答案】 ①. 热传递 ②. 比热容
【解析】
【详解】[1]人体发热,人体温度高,用湿毛巾敷在头部,湿毛巾温度低;过一段时间后,毛巾温度升高,体温降低,是热传递改变了二者的内能;
[2]用水做传热介质,是利用了水的比热容大,相同情况,水能吸收或放出更多的热量,水的比热容较大这一特点.
12. 用等质量的0℃的冰或0℃的水冷却食品,冷却食品的效果______更好一些。人被相等质量的100℃的水蒸气或100℃的沸水烫伤,水蒸气伤人更厉害的原因是______。
【答案】 ①. 冰 ②. 水蒸气液化放热
【解析】
【详解】[1]质量相同的0℃的冰和0℃的水,升高到相同温度,0℃的冰吸热更多一些,因为质量相同的0℃的冰和0℃的水,在0℃的冰变成0℃的水时,多一个熔化吸热过程,直到冰全部熔化后温度才可能继续上升,即质量相同的0℃的冰冷却效果更好。
[2]人被相等质量的100℃的水蒸气或100℃的沸水烫伤,水蒸气伤人更厉害的原因是水蒸气液化放热,造成二次伤害。
13. 去年我国西南地区发生严重干旱,有关部门采取“人工降雨”的措施来缓解旱情。在云层上撒干冰,利用干冰的升华_________(填“吸热”或“放热”)使空气中的水蒸气凝结成水滴形成降雨。面对旱情,请你写出一种节约用水的方法___________。
【答案】 ①. 吸热 ②. 重复利用生活用水
【解析】
【详解】[1]在云层上撒干冰,利用干冰的升华吸热,使周围空气温度降低,使空气中的水蒸气凝结成水滴形成降雨。
[2]面对旱情,应节约用水,如将生活用水进行重复利用。
14. 小明在探究“物质的放热能力与哪些因素有关”时, 分别用质量均为0.5kg的水和另一种液体(水的比热容大于另一种液体)进行对比实验,并用图象对实验数据进行了处理,如图所示。实验过程中,水和另一种液体在相同时间内放出的热量相等,分析图象可以得出:另一种液体的比热容为______,这种液体在0-15min 内放出的热量为______J。【c水=4.2×103】
【答案】 ①. 2.1×103 ②. 4.2×104
【解析】
【详解】[1]时间相等时,两种液体放出的热量相等,由图示可以看出,乙液体的温度降低的快,甲液体温度降低慢;根据热量的计算公式
可知,在质量相等、初温相同、放热也相同的情况下,谁的温度降低得快,它的比热容小;所以,甲液体的比热容大,所以甲液体一定是水,由图可知:液体的初温是60℃,放热15分钟后甲液体的末温是40℃,则水放出的热量
由题知,而水和乙液体的质量相同,相同时间内放出的热量相等,则
解得
[2]根据热量的计算公式可知,这种液体在0~15min内放出的热量为
三、实验题(7 分+8 分+7 分=22 分 )
15. 如图甲所示是小涵同学探究“固体熔化时温度变化规律”的实验装置,在两个相同的试管内分别放入质量相等的A、B两种物质。
(1)实验时,某时刻温度计的示数如图乙所示为______℃。该温度计的原理是______;
(2)如图丙是根据实验数据绘制的两种物质熔化过程中温度一时间图象,由图可知,A物质熔化时的特点是:______;B是______(填“晶体”或“非晶体”);
(3)加热到t1时刻,A物质的状态是______态(填“固”“液”或“固液共存”),A物质t1时刻的内能______t2时刻的内能;(填“>”、“<”或“=”)
(4)由图象信息可知:两物质固态时的比热容______(填“>”“<”或“=”)。
【答案】 ①. 45 ②. 液体的热胀冷缩 ③. 吸热,温度不变 ④. 非晶体 ⑤. 固液共存 ⑥. < ⑦. <
【解析】
【详解】(1)[1]温度计的分度值为1,液面在0以上,所以温度计的示数为45。
[2]实验室温度计的原理是液体的热胀冷缩。
(2)[3]由图可知,A物质熔化时的特点是:吸收热量,温度不变。
[4]由图可知,B物质熔化时的特点是:吸收热量,温度升高,没有固定的熔化温度,符合非晶体熔化特点,因此B物质是非晶体。
(3)[5][6]A物质在熔化过程中吸热,温度保持不变,符合晶体熔化特点,因此A是晶体,晶体在熔化过程中处于固液共存态,因为熔化是吸热过程,因此A物质时刻的内能小于时刻的内能。
(4)[7]由公式
可知,在吸收热量和质量相同时,温度变化越小,比热容就越大,由图丙知,在固态时,物质A的温度变化大,因此A的比热容小于B的比热容。
16. 关欣小组同学们在“探究水的沸腾”实验时,对水加热了很长时间后水才沸腾;他们记录的数据如下表所示:
(1)将温度计插入试管中时,温度计的玻璃泡在放置上有什么要求?
玻璃泡要__________,不能__________;
(2)从记录的数据上看,本次实验中水的沸点是__________℃;此时气压_________1 标准大气压(填“大于”、“小于”或“等于”);
(3)实验中发现,水沸腾的现象_________(写一条即可);水从开始加热到沸腾的这段时间过长,造成这种现象的原因_________。(给出一种原因即可);
(4)根据观察和记录的数据分析可知水沸腾时的特点是:在水沸腾的过程中, 虽然对它继续加热,温度计的示数_________;
(5)请你根据记录数据,在图乙中画出水沸腾的温度和时间关系的曲线____________。
【答案】 ①. 浸没在水中 ②. 碰到杯底和杯壁 ③. 99 ④. 小于 ⑤. 气泡上升,变大 ⑥. 水的质量太大##水的初温太低 ⑦. 不变 ⑧.
【解析】
【详解】(1)[1] [2]温度计在使用时,玻璃泡要全部浸没水中,不能碰到杯底和杯壁。
(2)[3] [4]从记录的数据上看,本次实验中水沸腾时的温度是99℃,即水的沸点是99℃。1 标准大气压下水的沸点为100℃,此时气压小于1 标准大气压。
(3)[5] [6]水在沸腾时,气泡上升,水不断汽化,气泡体积越来越大。水从开始加热到沸腾的这段时间过长,造成这种现象的原因可能是水的质量太大或水的初温太低。
(4)[7]根据实验数据和现象分析可知,在水沸腾的过程中,继续吸热,温度保持不变,所以温度计的示数不变。
(5)[8]根据表中数据,在图中进行描点,并用平滑的曲线将各点连接,做出水沸腾的温度和时间关系的曲线,如图所示:
17. 某班同学利用图甲所示的实验装置探究水和煤油的吸热能力。
(1)在图甲中除了所给的实验器材外,还需要的测量工具有 ___________。加热过程中,水和煤油吸收热量的多少是通过 ___________来判断的。
(2)实验中第1、2两个小组记录的实验数据如表通过分析实验数据,能够得出的结论是:___________。
(3)图乙是第1组同学绘制的“吸收热量﹣时间”和“温度﹣时间”图像,能正确描述该实验真实情况的图像是 ___________(选填序号)。
(4)使质量相同的水升高相同的温度,加热时间应该相同,但1、2两组的同学在交流实验数据时发现:第1小组的加热时间明显偏长,其原因可能是 ___________。
(5)这两组同学对图甲的装置进行了改进,将分别装有水和煤油的试管放在同一个烧杯中用水加热,如图丙所示,而不是用两个酒精灯分别加热,这样做的好处是 ___________。
(6)若第3组没有改变实验装置,用图甲装置加热水,最后至气泡上升过程当中,体积越来越大,到水面破裂,发现温度计的示数还在不断的上升,这与他所学过的知识相违背,你觉得他操作过程中出现了什么问题?___________。
【答案】 ①. 秒表 ②. 加热时间长短 ③. 见解析 ④. C ⑤. 酒精灯的火焰大小不同 ⑥. 在相同时间内水和煤油吸收的热量相同 ⑦. 温度计接触到了容器底
【解析】
【详解】(1)[1][2]实验中需要控制水和煤油的质量相同,所以实验中需要用天平测量水和煤油的质量,这用到了控制变量法;根据转换法,水和煤油吸收热量的多少是通过加热时间的长短来比较吸热多少;故实验中需要用秒表测量加热时间。
(2)[3]通过分析实验数据,能够得出的结论是:质量相同的水和煤油升高相同温度,吸收的热量不同(或质量相同的水和煤油升高相同温度,水吸热的热量多)
(3)[4]加热时间相同,吸收的热量相同,故AB错误,由表中数据知道,加热相同时间,水升温慢,故C正确,D错误。
故选C。
(4)[5]使质量相同的水升高相同的温度,加热时间应该相同,但1、2两组的同学在交流实验数据时发现:第1小组的加热时间明显偏长,其原因可能是:酒精灯的火焰大小不同
(5)[6]将分别装有水和煤油的试管放在同一个烧杯中用水加热,如图丙所示,而不是用两个酒精灯分别加热,这样做的好处是:在相同时间内水和煤油吸收的热量相同。
(6)[7]用图甲装置加热水,最后至气泡上升的过程当中,体积越来越大,到水面破裂,说明水已经沸腾,此时水的温度应该不变,但温度计的示数还在不断的上升,这可能是温度计接触到了容器底。
四、计算题(22 分6 分+6 分+10 分)
18. 若100cm3水从20℃升温至70℃,求水的质量和水需要吸收多少热量?
一根铁钉的质量约10g,从920℃的红热状态冷却至20℃,会放出多少热量?
已知:水的密度是1g/cm3,水的比热容是c=4.2×103J/(kg·℃),铁的比热容是c铁=0.46×103J/(kg·℃)
【答案】0.1kg,2.1×104J,4.14×103J
【解析】
【详解】解:由得,水质量
水需要吸收的热量是
一根铁钉的质量约10g,从920℃的红热状态冷却至20℃,会放出的热量为
答:水的质量为0.1kg,水需要吸收2.1×104J热量;一根铁钉的质量约10g,从920℃的红热状态冷却至20℃,会放出4.14×103J热量。
19. 用炉子烧水时,将 10kg的水从20℃加热到 100℃,燃烧了 0.5kg 的焦炭。水的比热容c是 4.2×103J/(kg·℃)焦炭的热值 q 是 3.0×10⁷J/kg。试求:
(1)水吸收的热量是多少?
(2)0.5kg 焦炭完全燃烧放出的热量是多少?
(3)炉子烧水的效率是多少?
【答案】(1)3.36×106J;(2)1.5×10⁷J;(3)22.4%
【解析】
【详解】解:(1)水吸收的热量是
(2)0.5kg 焦炭完全燃烧放出的热量是
(3)炉子烧水的效率是
答:(1)水吸收的热量是3.36×106J;
(2)0.5kg 焦炭完全燃烧放出的热量是1.5×10⁷J;
(3)炉子烧水的效率是22.4%。
20. 一辆豪华家用小汽车,总重为1.8×104N,该车在平直公路上以20m/s匀速行驶250s,若汽车所受阻力是总重的0.1 倍,汽车发动机的效率为25%, 汽油完全燃烧。(已知:汽油的热值为4.5×107J/kg,密度为0.8×103kg/m3)。求:
(1)这段时间内,该汽车行驶的路程是多少?
(2)这段时间内,该汽车发动机所做的有用功是多少?
(3)汽车在这段路程行驶中消耗汽油多少升?
【答案】(1)5000m;(2)9×106J;(3)1L
【解析】
【详解】解:(1)这段时间内,该汽车行驶的路程是
(2)汽车所受的阻力为
这段时间内,汽车在做匀速运动,所以在水平方向上所受的牵引力和阻力相等,即牵引力为
这段时间内,该汽车发动机所做的有用功是
(3)因为汽车发动机的效率是25%,所以发动机放出的热量为
汽车在这段时间内消耗的质量为
汽车在这段路程行驶中消耗汽油的体积为
答:(1)这段时间内,该汽车行驶的路程是5000m;
(2)这段时间内,该汽车发动机所做的有用功是;
(3)汽车在这段路程行驶中消耗汽油1升。时间/min
…
3
4
5
6
7
8
9
10
水温/℃
…
94
95
96
97
98
99
99
99
实验组别
液体
质量/g
初温/℃
末温/℃
加热时间/min
1
水
200
25
40
13.5
煤油
200
25
40
6.5
2
水
200
25
40
12
煤油
200
25
40
5.5
02,重庆大学城第三中学校2023-2024学年九年级下学期开学考试物理试题: 这是一份02,重庆大学城第三中学校2023-2024学年九年级下学期开学考试物理试题,共1页。试卷主要包含了B 3,5×107 10,36 A 灯开路,6 6,8W等内容,欢迎下载使用。
02,重庆大学城第三中学校2023-2024学年九年级下学期开学考试物理试题(1): 这是一份02,重庆大学城第三中学校2023-2024学年九年级下学期开学考试物理试题(1),共8页。
19,重庆大学城第三中学校2023-2024学年九年级下学期开学考试物理试题: 这是一份19,重庆大学城第三中学校2023-2024学年九年级下学期开学考试物理试题,共8页。

