- 第二章 一元二次函数、方程和不等式章末测试卷(一)-2024-2025学年高一数学高频考点专题练(人教A版必修第一册) 试卷 0 次下载
- 3.1.1 函数的概念6种常见考法归类-2024-2025学年高一数学高频考点专题练(人教A版必修第一册) 试卷 0 次下载
- 3.3 幂函数12种常见考法归类-2024-2025学年高一数学高频考点专题练(人教A版必修第一册) 试卷 0 次下载
- 3.4 函数的应用(一)5种常见考法归类-2024-2025学年高一数学高频考点专题练(人教A版必修第一册) 试卷 0 次下载
- 第三章 函数的概念与性质章末测试卷(二)-2024-2025学年高一数学高频考点专题练(人教A版必修第一册) 试卷 0 次下载
3.2.2 奇偶性10种常见考法归类-2024-2025学年高一数学高频考点专题练(人教A版必修第一册)
展开1、函数的奇偶性
注:(1)具有奇偶性的函数,其定义域关于原点对称.
(2)理解函数的奇偶性应关注三点
①函数的单调性是函数的“局部”性质,而奇偶性是函数的“整体”性质,只有对其定义域内的每一个x,都有f(-x)=-f(x)[或f(-x)=f(x)],才能说f(x)是奇(偶)函数.
②若奇函数在原点处有定义,则必有f(0)=0.
③若f(-x)=-f(x),且f(-x)=f(x),则f(x)既是奇函数又是偶函数,既奇又偶的函数有且只有一类,即f(x)=0,x∈D,D是关于原点对称的实数集.
2、用奇偶性求解析式
如果已知函数的奇偶性和一个区间[a,b]上的解析式,求关于原点的对称区间[-b,-a]上的解析式,其解决思路为
(1)“求谁设谁”,即在哪个区间上求解析式,x就应在哪个区间上设.
(2)要利用已知区间的解析式进行代入.
(3)利用f(x)的奇偶性写出-f(x)或f(-x),从而解出f(x).
3、函数的奇偶性与单调性
(1)若f(x)为奇函数且在区间[a,b](a(2)若f(x)为偶函数且在区间[a,b](a注:若奇函数f(x)在区间[a,b]上单调递增,那么它在区间[-b,-a]∪[a,b]上不一定单调递增,如f(x)=x在[0,2]上单调递增,则在[-2,0]∪[0,2]=[-2,2]上也单调递增;而函数f(x)=-eq \f(1,x)在[1,3]上单调递增,但在[-3,-1]∪[1,3]上不单调递增.
4、函数的奇偶性与函数值及最值的关系
设函数的定义域为(其中)
(1)是偶函数,且在上单调,则在上有相反的单调性,此时函数的最大(小)值相同;
(2)是奇函数,且在上单调,则在上有相同的单调性,此时函数的最值互为相反数;
5、判断函数的奇偶性,一般有以下几种方法
(1)定义法:若函数定义域不关于原点对称,则函数为非奇非偶函数;若函数定义域关于原点对称,则应进一步判断f(-x)是否等于±f(x),或判断f(-x)±f(x)是否等于0,从而确定奇偶性.
(2)图象法:若函数图象关于原点对称,则函数为奇函数;若函数图象关于y轴对称,则函数为偶函数.
(3)性质法:两个奇函数的和仍为奇函数;两个偶函数的和仍为偶函数;两个奇函数的积是偶函数;两个偶函数的积是偶函数;一个奇函数与一个偶函数的积是奇函数.
注:,在它们的公共定义域上有下面的结论:
(4)分段函数奇偶性的判断
判断分段函数的奇偶性时,通常利用定义法判断.分段函数不是几个函数,而是一个函数.因此其判断方法也是先考查函数的定义域是否关于原点对称,然后判断与的关系.首先要特别注意与的范围,然后将它代入相应段的函数表达式中,与对应不同的表达式,而它们的结果按奇偶函数的定义进行比较.
6、巧用奇、偶函数的图象求解问题
(1)依据:奇函数⇔图象关于原点对称,偶函数⇔图象关于y轴对称.
(2)求解:根据奇、偶函数图象的对称性可以解决诸如求值、比较大小及解不等式问题.
7、利用奇偶性求值的常见类型
(1)求参数值:若解析式含参数,则根据f(-x)=-f(x)或f(-x)=f(x)列式,比较系数利用待定系数法求解;若定义域含参数,则根据定义域关于原点对称,利用区间的端点和为0求参数.
(2)求函数值:利用f(-x)=-f(x)或f(-x)=f(x)求解,有时需要构造奇函数或偶函数以便于求值.
8、利用函数的奇偶性求解析式
(1)已知某区间上函数的解析式,求对称区间上的函数的解析式,应设这个区间上的变量为x,然后把x转化为-x,此时-x成为了已知区间上的解析式中的变量,通过应用奇函数或偶函数的定义,适当推导,即可得所求区间上的解析式.
(2)已知函数f(x),g(x)组合运算与奇偶性,则把x换为-x,构造方程组求解.
提醒:若函数f(x)的定义域内含0且为奇函数,则必有f(0)=0,但若为偶函数,未必有f(0)=0.
9、比较大小的求解策略,看自变量是否在同一单调区间上
(1)在同一单调区间上,直接利用函数的单调性比较大小.
(2)不在同一单调区间上,需利用函数的奇偶性把自变量转化到同一单调区间上,然后利用单调性比较大小.
10、利用函数奇偶性与单调性解不等式,一般有两类
(1)利用图象解不等式.
(2)转化为简单不等式求解.
①利用已知条件,结合函数的奇偶性,把已知不等式转化为f(x1)
②根据奇函数在对称区间上的单调性一致,偶函数在对称区间上的单调性相反,去掉不等式中的“f”转化为简单不等式(组)求解.
提醒:列不等式(组)时不要忘掉函数定义域.
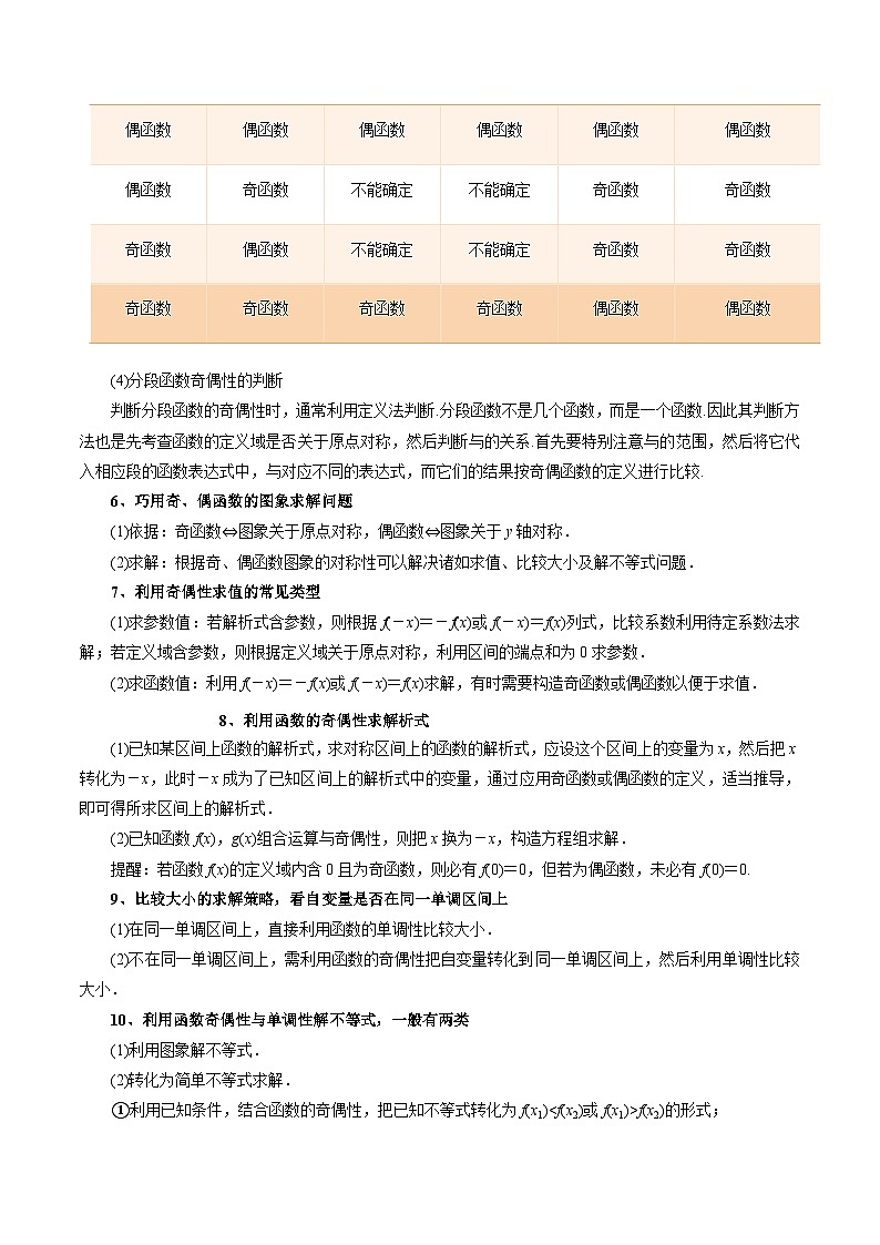
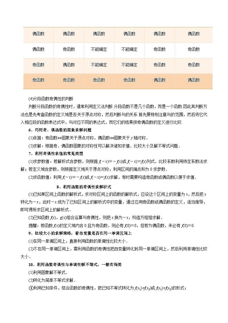
奇偶性
定义
图象特点
偶函数
设函数f(x)的定义域为I,如果∀x∈I,都有-x∈I,且f(-x)=f(x),那么函数f(x)是偶函数
关于y轴对称
奇函数
设函数f(x)的定义域为I,如果∀x∈I,都有-x∈I,且f(-x)=-f(x),那么函数f(x)是奇函数
关于原点对称
偶函数
偶函数
偶函数
偶函数
偶函数
偶函数
偶函数
奇函数
不能确定
不能确定
奇函数
奇函数
奇函数
偶函数
不能确定
不能确定
奇函数
奇函数
奇函数
奇函数
奇函数
奇函数
偶函数
偶函数
考点一 函数奇偶性的判断
考点二 分段函数奇偶性的判断
考点三 抽象函数的奇偶性
考点四 奇、偶函数的图象及应用
考点五 利用函数的奇偶性求值
考点六 利用函数的奇偶性求解析式
考点七 利用函数的奇偶性求参数值
考点八 利用函数的奇偶性求最值
考点九 利用函数的单调性与奇偶性比较大小
考点十 利用函数的单调性与奇偶性解不等式
考点一 函数奇偶性的判断
1.(2023秋·高一课时练习)判断下列函数的奇偶性.
(1);
(2);
(3);
(4).
2.(2023秋·高一课时练习)判断下列函数的奇偶性.
(1);
(2);
(3);
(4).
3.(2023·河南开封·统考模拟预测)函数满足,则下列函数中为奇函数的是( )
A.B.C.D.
4.(2023秋·湖北黄冈·高一校考期中)已知函数,且.
(1)判断并证明函数在其定义域上的奇偶性.
(2)证明函数在上是增函数.
(3)画出在上的图象,并求在上值域.
5.【多选】(2023秋·陕西西安·高一校考期中)下列函数是奇函数且在区间上是单调递增函数的是( )
A.B.
C.D.
考点二 分段函数奇偶性的判断
6.(2023·高一课时练习)函数的奇偶性是( )
A.奇函数B.偶函数C.非奇非偶函数D.既奇又偶函数
7.(2023·高一课时练习)判断函的奇偶性.
8.(2023秋·高一课时练习)给出下列四个函数的论断,正确的是( )
A.是奇函数
B.是偶函数
C.是奇函数
D.是奇函数
考点三 抽象函数的奇偶性
9.【多选】(2023秋·高一课时练习)如果是定义在上的奇函数,那么下列函数中,一定为奇函数的是( )
A.B.
C.D.
10.【多选】(2023秋·云南昆明·高三云南省昆明市第十中学校考开学考试)已知函数的定义域为,且,则( )
A.
B.
C.是奇函数
D.是偶函数
11.【多选】(2023秋·湖南株洲·高三校考阶段练习)已知函数的定义域为,则( )
A.B.
C.是奇函数D.是偶函数
12.【多选】(2023秋·广东·高三校联考阶段练习)已知定义在的函数满足,且,当时,,则( )
A.
B.是偶函数
C.在上单调递减,在上单调递增
D.不等式的解集是
13.(2023秋·高一课时练习)函数,对任意的实数x,y,只要,就有成立,则函数()( )
A.一定是奇函数
B.一定是偶函数
C.既是奇函数又是偶函数
D.既不是奇函数也不是偶函数
14.(2023秋·黑龙江七台河·高一勃利县高级中学校考期中)定义在上的函数满足:对任意的,都有,当,.
(1)求证:函数是奇函数;
(2)求证:在上是减函数;
(3)解不等式:;
考点四 奇、偶函数的图象及应用
15.(2023春·云南曲靖·高二校考期中)函数的大致图象为( )
A. B.
C. D.
16.(2023秋·高一课时练习)设奇函数的定义域为,当时,函数的图象如图所示,则使函数值的的取值集合为( )
A.B.
C.D.
17.(2023秋·高一课时练习)定义在R上的偶函数在上的图象如图所示.
(1)请在坐标系中补全函数的图象;
(2)解不等式.
18.(2023秋·浙江嘉兴·高一校考期中)已知函数是定义在上的奇函数,且当时,.
(1)求出当时,的解析式;
(2)如图,请补出函数的完整图象,根据图象直接写出函数的单调增区间;
(3)结合函数图象,求当时,函数的值域.
考点五 利用函数的奇偶性求值
19.(2023秋·浙江台州·高一校联考期中)已知,,则( )
A.3B.1C.-1D.-5
20.(2023·全国·高三专题练习)已知函数,且,则 .
21.(2023秋·湖南永州·高二统考阶段练习)已知,为奇函数,若,则( ).
A.B.6C.9D.4
考点六 利用函数的奇偶性求解析式
22.(2023秋·高一课时练习)已知是R上的偶函数,且当时,,求的解析式.
23.(2023秋·浙江台州·高一校联考期中)已知函数是定义在上的偶函数,且当时,,则的解析式为 .
24.(2023秋·高一课时练习)函数是定义在上的奇函数,当时,,则当时,的解析式为( )
A. B.
C. D.
25.(2023秋·广东深圳·高三深圳市南头中学校考阶段练习)已知为上的偶函数,当时,.
(1)求出时的解析式,并作出的图象;
(2)根据图象,写出的单调区间,并写出的解集.
26.(2023秋·辽宁葫芦岛·高一校考期末)已知函数是奇函数,当时,,则时, ,若,则m的值为 .
27.(2023秋·高一课时练习)(1)函数是定义域为R的奇函数,当时,,求的解析式;
(2)设是偶函数,是奇函数,且,求函数的解析式.
28.(2023秋·广东汕头·高二校考期中)若是偶函数,且当时,,则的解集是( )
A.B.
C.D.
29.(2023秋·广东东莞·高一东莞市东莞中学松山湖学校校考期中)已知是定义在上的奇函数,当时,,则不等式的解集为( )
A.B.
C.D.
考点七 利用函数的奇偶性求参数值
30.(2024秋·内蒙古呼和浩特·高三统考开学考试)已知是奇函数,则( )
A.B.C.0D.1
31.(2023秋·新疆·高三八一中学校考阶段练习)已知定义在上的函数是偶函数.
(1)求的值;
(2)求函数在其定义域上的最值.
32.(2023春·新疆·高二校考期末)若函数是偶函数,则m=
33.(2023秋·浙江台州·高一校联考期中)已知是奇函数,且其定义域为,则的值为 .
34.(2023春·黑龙江大庆·高二大庆实验中学校考期末)设是定义在上的奇函数,则( )
A.-1B.0C.1D.-2
35.(2023秋·广东东莞·高一东莞高级中学校考期中)已知函数是定义在上的奇函数,且.
(1)求的值;
(2)判断函数的单调性并用定义加以证明;
36.(2023秋·江苏南京·高一校考期末)已知函数是定义在上的奇函数.
(1)求实数,,的值;
(2)求不等式的解集.
37.(2023秋·高一课时练习)(1)若为偶函数,则实数 .
(2)已知函数为奇函数,则 .
考点八 利用函数的奇偶性求最值
38.(2023秋·全国·高一专题练习)已知为奇函数,且当时,.则当时,的最小值是( )
A.2B.C.D.
39.(2023·全国·高一课堂例题)已知奇函数在区间上单调递增且有最大值,则在区间上( )
A.单调递增,且最大值为B.单调递增,且最大值为
C.单调递减,且最大值为D.单调递减,且最大值为
40.(2023春·河南开封·高二校联考期末)已知函数,且,则的值为 .
41.(2023秋·高一校考单元测试)设函数在上的最小值为,则在上的最大值为( ).
A.B.C.D.
考点九 利用函数的单调性与奇偶性比较大小
42.(2023秋·高一课时练习)若函数是R上的偶函数,且在区间上是增函数,则下列关系成立的是( )
A.
B.
C.
D.
43.(2023秋·浙江绍兴·高一校考期中)若偶函数在上是增函数,则下列关系式中成立的是( )
A.B.
C.D.
44.(2023春·内蒙古赤峰·高一赤峰红旗中学松山分校校联考期末)已知函数是偶函数,当时,恒成立,设,,,则的大小关系为( )
A.B.C.D.
考点十 利用函数的单调性与奇偶性解不等式
45.(2023秋·重庆万州·高三重庆市万州第二高级中学校考阶段练习)已知偶函数在区间上单调递增,若满足,则x的取值范围是( )
A.B.C.D.
46.【多选】(2023秋·高一课时练习)已知函数在上是奇函数,在上是单调函数,且,则下列不等式一定成立的是( )
A. B.
C. D.
47.【多选】(2023春·云南玉溪·高一统考期末)已知函数是定义在上的奇函数,若对于任意两个实数,不等式恒成立,则属于不等式的解集的的值可以是( )
A.B.0C.2D.4
48.(2023秋·广东深圳·高三深圳市南头中学校考阶段练习)已知是定义在上的函数.
(1)判断函数的奇偶性和单调性,并说明理由;
(2)若,求实数的取值范围.
49.(2023·全国·高一课堂例题)已知奇函数是定义在上的减函数,则不等式的解集为 .
50.(2023春·贵州贵阳·高二校联考期末)已知函数,,若,则实数的取值范围为( )
A.B.C.D.
51.(2023秋·河北衡水·高三河北武强中学校考开学考试)设奇函数在上为增函数,且,则不等式的解集为( )
A.B.
C.D.
52.(2023秋·北京海淀·高三北京一零一中石油分校校考开学考试)已知定义在上的偶函数在上是减函数,若,则实数的取值范围是 .
5.3 诱导公式5种常见考法归类-2024-2025学年高一数学高频考点专题练(人教A版必修第一册): 这是一份5.3 诱导公式5种常见考法归类-2024-2025学年高一数学高频考点专题练(人教A版必修第一册),文件包含53诱导公式5种常见考法归类原卷版docx、53诱导公式5种常见考法归类解析版docx等2份试卷配套教学资源,其中试卷共21页, 欢迎下载使用。
4.4 对数函数11种常见考法归类-2024-2025学年高一数学高频考点专题练(人教A版必修第一册): 这是一份4.4 对数函数11种常见考法归类-2024-2025学年高一数学高频考点专题练(人教A版必修第一册),文件包含44对数函数11种常见考法归类原卷版docx、44对数函数11种常见考法归类解析版docx等2份试卷配套教学资源,其中试卷共70页, 欢迎下载使用。
4.2 指数函数10种常见考法归类-2024-2025学年高一数学高频考点专题练(人教A版必修第一册): 这是一份4.2 指数函数10种常见考法归类-2024-2025学年高一数学高频考点专题练(人教A版必修第一册),文件包含42指数函数10种常见考法归类原卷版docx、42指数函数10种常见考法归类解析版docx等2份试卷配套教学资源,其中试卷共71页, 欢迎下载使用。

