2024年高考英语全真模拟调研卷08(江苏卷)(原卷+解析+答案+听力+答题卡)(2)
展开(考试时间:120分钟 试卷满分:150分)
注意事项:
1.答卷前,考生务必将自己的姓名、准考证号等填写在答题卡和试卷指定位置上。
2.回答选择题时,选出每小题答案后,用铅笔把答题卡上对应题目的答案标号涂黑。如需改动,用橡皮擦干净后,再选涂其他答案标号。回答非选择题时,将答案写在答题卡上。写在本试卷上无效。
3.考试结束后,将本试卷和答题卡一并交回。
第一部分:听力(共两节,满分30分)
第一节(共5小题;每小题1.5分,满分7.5分)
听下面5段对话。每段对话后有一个小题,从题中所给的A、B、C三个选项中选出最佳选项。听完每段对话后,你都有10秒钟的时间来回答有关小题和阅读下一小题。每段对话仅读一遍。
1. What will Lucy d at 11:30 tmrrw?
A. G ut fr lunch.B. See her dentist.C. Visit a friend.
2. What is the weather like nw?
A. It’s sunny.B. It’s rainy.C. It’s cludy.
3. Why des the man talk t Dr. Simpsn?
A. T make an aplgy.B. T ask fr help.C. T discuss his studies.
4. Hw will the wman get back frm the railway statin?
A. By train.B. By car.C. By bus.
5. What des Jenny decide t d first?
A. Lk fr a jb.B. G n a trip.C. Get an assistant.
第二节(共15小题;每小题1.5分,满分22.5分)
听下面5段对话或独白。每段对话或独白后有几个小题,从题中所给的A、B、C三个选项中选出最佳选项。听每段对话或独白前,你将有时间阅读各个小题,每小题5秒钟;听完后,各小题将给出5秒钟的作答时间。每段对话或独白读两遍。
听第6段材料,回答第6、7题。
6. What time is it nw?
A. 1:45.B. 2:10.C. 2:15.
7. What will the man d?
A. Wrk n a prject.
B. See Linda in the library.
C. Meet with Prfessr Smith.
听第7段材料,回答第8至10题。
8. What are the speakers talking abut?
A. Having guests this weekend.
B. Ging ut fr sightseeing.
C. Mving int a new huse.
9. What is the relatinship between the speakers?
A. Neighbrs.B. Husband and wife.C. Hst and visitr.
10. What will the man d tmrrw?
A. Wrk in his garden.B. Have a barbecue.C. D sme shpping.
听第8段材料,回答第11至13题。
11. Where was the man brn?
A. In Philadelphia.B. In Springfield.C. In Kansas.
12. What did the man like ding when he was a child?
A. Drawing.B. Traveling.C. Reading.
13. What inspires the man mst in his wrk?
A. Educatin.B. Family lve.C. Nature.
听第9段材料,回答第14至17题。
14. Why is Drthy ging t Eurpe?
A. T attend a training prgram.
B. T carry ut sme research.
C. T take a vacatin.
15. Hw lng will Drthy stay in Eurpe?
A. A few days.B. Tw weeks.C. Three mnths.
16. What des Drthy think f her apartment?
A. It’s expensive.B. It’s satisfactry.C. It’s incnvenient.
17. What des Bill ffer t d fr Drthy?
A. Recmmend her apartment t Jim.
B. Find a new apartment fr her.
C. Take care f her apartment.
听第10段材料,回答第18至20题。
18. What are the turists advised t d when turing Lndn?
A. Take their tur schedule.B. Watch ut fr the traffic. C. Wear cmfrtable shes.
19. What will the turists d in fifteen minutes?
A. Meet the speaker.B. G t their rms.C. Change sme mney.
20. Where prbably is the speaker?
A. In a park.B. In a htel.C. In a shpping centre.
第二部分 阅读(共两节,满分50分)
第一节(共15小题:每小题2.5分,满分37.5分)
阅读下列短文,从每题所给的A、B、C、D四个选项中选出最佳选项。
A
Lnely Planet’s Tp Places t G in 2024
Are yu lking fr inspiratin fr yur next travel destinatin? Lnely Planet has published its yearly list f tp places t g. Whether yu’re lking fr adventure, culture, r value, there’s smething fr every type f traveler. Let’s explre the tp picks fr travel destinatins in 2024.
Tp City: Nairbi
Nairbi, the Kenyan capital, was chsen fr its unique music and dance culture, and impressive lcal restaurants. Nairbi Natinal Park, just a shrt drive ut f the city’s central business district, is a must-see, where visitrs can see ver 400 species f wild animals wandering the pen grass plains while skyscrapers twinkle n the hrizn.
Tp Cuntry: Mnglia
Mnglia is lved fr its wide-pen spaces, adventure activities, and unique fd. The Mnglian gvernment has annunced 2023 thrugh 2025 as the “Years t Visit Mnglia,” easing entry cnditins fr internatinal travelers and imprving public facilities, including a new $650 millin airprt.
Tp Sustainable Travel Destinatin: Spain
The publisher als recmmended Spain fr the cuntry’s effrts t expand renewable energy, t develp ff-seasn travel, and t bring turism t new destinatins, such as the prt city f Valencia, easing pressures n ht spts such as Barcelna.
Tp Best-Value Lcatin: The American Midwest
The American Midwest, including the cities f Chicag and Detrit, is als n the list, as it ffers a high-quality travel experience at a reasnable cst. Visitrs can enjy excellent services and facilities, such as ld warehuses transfrmed int art studis, new ec-design htels, and Michelin-starred restaurants, withut having t spend t much mney.
Tp Beach Destinatin: Dnegal
Dnegal, Ireland’s mst nrthwestern cunty, has the cuntry’s lngest castline and ver 100 beaches, where visitrs can enjy the highest sea cliffs in Eurpe and miles f beautiful castal hiking trails.
21. What can peple d in Nairbi Natinal Park?
A. See varius wildlife.
B. Enjy adventure activities.
C. Taste lcal delicius dishes.
D. Appreciate musical perfrmances.
22. Why is the American Midwest cnsidered t be the Best-Value Lcatin?
A. It has simplified entry prcedures.
B. It ffers cst-effective experiences.
C. It cmbines art with natural scenery.
D. It prvides gd transprtatin services.
23. Which destinatin is the best chice fr a beach lver?
A. MngliaB. Nairbi.C. Spain.D. Dnegal.
B
Karen Sturges was knitting a sweater fr her daughter’s future baby. Bad news came — she was diagnsed with cancer.
“What she was mst cncerned abut was finishing the sweater,” said her daughter Annie Gatewd. “She was just distraught when thinking she wasn’t ging t be able t finish it.” Sturges wrked n the sweater until fur days befre she died in 2021, with it unfinished. N member f the family knew hw t knit.
Then in 2022, Gatewd was matched with a “finisher” Sarah in Prtland, — ne f the ver 1,000 vlunteers wh cmplete unfinished arts prjects fr grieving lved nes thrugh a grup called Lse Ends. Finishing knitting the sweater, Sarah handed it ff t Gatewd. “I saw her and burst int tears, because she lks like my mm,” said Gatewd. “We knw fr sure my mm wuld have been just delighted.”
Kaplan and Simnic started Lse Ends. Bth are expert knitters knwing what it is like t have a lved ne leave behind an unfinished prject. The finisher desn’t charge any mney. The nly cst is fr mailing.
Opuda signed up as a finisher. She is crcheting (用钩针编织) a blue blanket fr smene whse mther passed away. The blanket was ne f three the mther was wrking n thrughut her cancer treatments, and althugh they are nt perfect, the children wanted t keep everything their mther made. “Peple just dn’t really knw hw much time smething takes, especially a blanket. Yet even thrugh her illness and all her pain and challenges, she still managed t make s much prgress. I didn’t want her kids t lse that,” said Opuda.
“We all experience pain,” said Simnic. “Yu dn’t knw what smene’s ging thrugh n a day-t-day basis that’s ging t make them give up, but I d knw these little acts f kindness make peple realize there are peple ut there willing t help.”
24. What can be learned abut Lse Ends?
A. It charges receivers lt.
B. It meets patients’ unreal wishes.
C. It cnsists f generus helpers.
D. It recycles valuable unfinished pieces.
25. What did Opuda want the blanket receivers t knw abut their mther?
A. She was a well-trained crafter.
B. She suffered a lt frm cancer.
C. She hped t keep the family traditin.
D. She had a great affectin fr them.
26. What des Simnic intend t tell us?
A. A small act f kindness can mean a lt.
B. Actins speak luder than wrds.
C. A patient’s wrk shuld be respected.
D. Lve begins with a little smile.
27. What might be a suitable title fr the text?
A. Lse Ends t Help Finish Undne Handicrafts
B. Artwrks t Make up fr Family Regrets
C. Finishers t Help Restre Family Treasures
D. Remains t Cnvey Lve t the Belved
C
Nrwegian playwright and authr Jn Fsse has just been awarded the 2023 Nbel Prize in Literature fr his “innvative plays and prse which give vice t the unsayable”.
The Swedish Academy credits Fsse as “ne f the mst widely perfrmed playwrights in the wrld”, althugh the 64-year-ld riginally made his name as a nvelist, beginning with Red, Black in 1983. He has since written many wrks f prse and petry. “His literary wrks, spanning a variety f genres(体裁), cmprises abut 40 plays and a wealth f nvels, petry cllectins, essays, children’s bks and translatins,” said Anders Olssn, chairman f the Nbel Cmmittee fr Literature.
Jn Fsse draws inspiratin frm his rural living envirnment and persnal struggles, which have deeply influenced his distinctive writing style. Grwing up in a small castal village, Fsse was immersed in the beauty f nature and the vastness f the sea, which filled him with a sense f slitude and intrspectin(内省) that is reflected in his wrks. Fsse’s writing discussed themes f deslateness(孤独,苍凉), lnging, and the search fr meaning in life. Additinally, his battles with depressin have enabled him t explre the depths f human emtins and existential des-pair.
“He tuches yu s deeply when yu read his wrks,” said Anders Olssn. “What is special abut him is the clseness in his writing. It tuches yur deepest feelings-anxieties, insecurities, questins f life and death-which are things that every human being actually faces frm the very beginning. In that sense I think he reaches very far and there is a srt f a universal impact f every-thing that he writes-it has appeal t this basic humanity.”
Fsse is the first-ever laureate writing in Nynrsk, ne f the tw fficial languages f Nrwegian, but nly used by just 10% f the ppulatin. As The Guardian writes, “Many Nynrsk speakers see Fsse ‘as a kind f natinal her’ fr his champining f the language.” Fsse’s recgnitin n a glbal stage prmtes the visibility and imprtance f Nynrsk as a written standard. It will attract mre attentin t Nynrsk literature, inspire and encurage Nynrsk speakers t cntinue preserving and prmting their linguistic(语言的) heritage.
28. What d we knw abut Jn Fsse frm paragraph 2?
A. His mst ppular wrk is the play Red, Black.
B. He accmplished varius genres f literature wrks.
C. Many famus plays are the inspiratin fr his writing.
D. His language skills earned him the Nbel Prize in Literature.
29. What des paragraph 3 mainly talk abut?
A. Jn Fsse’s tugh experiences.
B. Jn Fsse’s mtivatin fr writing.
C. The majr themes f Jn Fsse’s wrks.
D. The effect f Jn Fsse’s life n his writing style.
30. What is special abut Jn Fsse’s wrks accrding t Anders Olssn?
A. They explre the meaning f life.
B. They tuch human’s deepest emtins.
C. They shw the bnd between humans and nature.
D. They appeal t readers t fcus n persnal feelings.
31. What cntributin f Jn Fsse is mentined in the last paragraph?
A. He explains the imprtance f linguistic diversity.
B. He has imprved the internatinal status f Nrway.
C. He prmtes the develpment and preservatin f Nynrsk.
D. He shapes the basic writing standard f Nrwegian literature.
D
A new internatinal rganizatin, ReShark, including partners frm 15 cuntries and 44 aquariums, is challenging the shark statistics. Accrding t Natinal Gegraphic, ReShark’s gal is t release 500 endangered zebra sharks in Indnesian waters t increase a wild ppulatin that is n the edge f extinctin. This is the first-ever attempt t reintrduce captive sharks int the wild.
Marine reintrductins present significant challenges due t the cmplexity and shrtage f cean life, as well as the difficulty in managing threats, accrding t Natinal Gegraphic. Team ReShark understands that the reintrductin may g up in smke. Unlike land animals that have been successfully reintrduced in the past, such as giant pandas in China, yung sharks are mre likely t suffer frm diseases and be killed by ther animals, and they struggle t find fd n their wn.
Sharks have a remarkable histry as ne f the ldest vertebrate species, surviving five mass extinctins ver a perid f 420 millin years. They play an imprtant rle in marine ecsystems by influencing the cean’s fd chains. Hwever, they are nw facing the secnd-highest rate f disappearance. Research shws that mre than 37 percent f the shark species are at risk f extinctin due t verfishing, bth legal and illegal. Sharks are hunted fr their meat. Nearly 100 millin sharks are killed by human hands each year, accrding t the rganizatin Sentient Media.
Despite the alarming decline in shark ppulatins glbally, tp shark scientists are hpeful that ReShark’s effrts will succeed. Given these challenges, Simn Fraser University eclgist Dulvy initially had sme dubts abut ReShark’s plans. Hwever, after asking sme questins, he was surprised by what the initiative culd prduce. “This initiative is different,” Dulvy explained. Similarly, Rima Jabad, Dulvy’s successr, recgnized ReShark as a unique prject that culd prvide a lifeline fr endangered shark species. “It may prvide an pprtunity fr species nt t g extinct,” she said.
32. What’s the ReShark’s intentin f releasing sharks?
A. T cnduct shark data cllectin.
B. T study the living habits f sharks.
C. T save the endangered shark species.
D. T test new ways f keeping sharks.
33. What des the underlined part “g up in smke” in Paragraph 2 prbably mean?
A. Disappear.B. Fail.C. Wrk.D. Influence.
34. Hw des the Paragraph 3 develp?
A. By giving examples.B. By giving descriptins.
C. By making cmparisn.D. By making classificatins.
35. What des Rima Jabad think f ReShark’s prject?
A. Special and prmising.B. Hpeful and effrtless.
C. Risky and cstly.D. Dubtful and immature.
第二节(共5小题:每小题2.5分,满分12.5分)
阅读下面短文,从短文后的选项中选出可以填入空白处的最佳选项。选项中有两项为多余选项。
AQ, r Adversity Qutient (逆商), refers t an individual’s capacity t effectively navigate and vercme adversities. It shares similarities with cncepts such as resilience (应力) and persistence. Thse with a high AQ have the ability t bunce back after facing setbacks. 36
Adaptability t shifting circumstances
Similar t hw creatures in the natural wrld must adapt t survive, individuals in the prfessinal realm must als embrace change. Individuals with high AQ understand that change is cnstant and inevitable, and instead f resisting it, they embrace it as an pprtunity fr grwth and develpment. 37
38
Emtinal stability is a crucial quality when facing adversity. Individuals with a high AQ pssess the capacity t manage their emtins effectively, ensuring that they d nt get verwhelmed by negativity r despair. They remain calm under pressure and apprach prblems with a clear and ratinal mindset.
Psitive Mindset
High AQ individuals maintain a psitive and ptimistic utlk n life. They usually view adversities as temprary hurdles and believe in their ability t vercme them. 39 They als use setbacks as stepping stnes twards persnal develpment psitively.
Prblem-Slving Skills
40 They pssess creative prblem-slving abilities and a flexible mindset that allws them t identify effective slutins t vercme difficulties. They apprach prblems with a strategic mindset, analyzing the situatin, and finding practical and efficient ways t reslve them.
A. Ability fr self-management.
B. Capacity fr emtinal regulatin.
C. Cultivating AQ is essential fr persnal grwth.
D. Such individuals ften exhibit the fllwing qualities.
E. High AQ individuals excel at finding effective slutins.
F. They actively pursue grwth thrugh challenging situatins.
G. Their ability t adapt enables them t vercme diverse challenges.
第三部分英语知识运用(共两节,满分30分)
第一节(共15小题;每小题1分,满分15分)
阅读下面短文,从每题所给的A、B、C、D四个选项中,选出可以填入空白处的最佳选项。
Several mnths ag, a trnad fiercely hit ur city withut any signs befre. We hadn’t 41 fr it in advance, s we were just frced t g int ur 42 actins. I happened nt t be in the classrm when it attacked. Hearing the alarm screaming, I rushed 43 as fast as I culd back t the classrm.
Never did I imagine that we wuld put ur regular 44 t use. Never did I imagine that my students had 45 against the wall and cruched(蹲) dwn n their knees. Their eyes were bviusly filled with 46 as they asked if their parents, pets, and friends wuld be kay. I, alng with ther teachers, tried ur best t 47 them, thugh we actually didn’t knw what the 48 wuld be.
I culdn’t 49 the trnad anymre. Hwever, I’m very prud f my students wh perfrmed s well. In such a(n) 50 and dangerus situatin, they behaved beynd their ages. Never in my life had I seen them 51 instructins(指示) s quickly, withut any hesitatin. Thugh sme tears were drpping and sme hearts were beating fast, the kids were incredibly 52 . I’m extremely prud that they struggled t calm dwn because f their 53 in me.
Because f the trnad, I realized that my jb as a teacher meant a lt. Behind every well-behaved students are a lng line f teachers wh have made it their life’s 54 t educate them with safety, curage, calmness and trust. Thugh the trnad has presented 55 , I’m sure we can handle them ne by ne.
41. A. paidB. searchedC. accuntedD. prepared
42. A. agencyB. educatinC. emergencyD. selectin
43. A. suddenlyB. finallyC. secretlyD. immediately
44. A. gamesB. trainingsC. languagesD. saving
45. A. mixed upB. std utC. lined upD. spken ut
46. A. fearB. angerC. shameD. shck
47. A. encunterB. cmfrtC. satisfyD. praise
48. A. prblemB. resultC. successD. reasn
49. A. hateB. expectC. seeD. apprach
50. A. simpleB. idealC. scaryD. strange
51. A. fllwB. prvideC. repeatD. change
52. A. frtunateB. hnestC. cnfidentD. brave
53. A. trustB. prideC. interestD. grwth
54. A. rewardB. pwerC. wisdmD. gal
55. A. chancesB. challengesC. adventuresD. discussins
第二节(共10小题;每小题1.5分,满分15分)
A)阅读下面短文,在空白处填入1个适当的单词或括号内单词的正确形式。
Chinese writer Hai Ya’s The Space-Time Painter wn the Hug Award (雨果奖) fr Best Nvelette at the 81st Wrld Science Fictin Cnventin, 56 (hld)in the suthwestern Chinese city f Chengdu. He became 57 third Chinese writer t win a Hug Award after Liu Cixin in 2015 and Ha Jingfang in 2016.
“The Space-Time Painter” 58 (publish)in 2022. It was inspired by the life experience f the 59 (talent)Chinese painter Wang Ximeng during the Nrthern Sng perid(960-1127), 60 created the12-meter-lng landscape painting “One Thusand Li f Rivers and Muntains.”
It tells a stry abut the plitical pwer struggle f the time cmbined 61 diverse elements such as Chinese traditinal culture, histry and science fictin. “Our culture and traditins are 62 (clse) cnnected with ur lives” said Hai, nting that Chinese sci-fi writers are becming mre cnfident in shwcasing native culture and narratives. “I’m very happy that this wrk has received 63 (recgnize), and as fr my persnally mst satisfying wrk, it will always be the next ne,” said the award winner.
64 (cmment)n the Chinese winners f the Hug Awards, sci-fi writer Han Sng wrte n Sina Weib that it shws that a new frce f Chinese sci-fi 65 (rise), and sci-fi has becme a name card and a language fr China t cmmunicate with the wrld.
B)阅读下面短文,在空白处填入1个适当的单词或括号内单词的正确形式。
A jurney enriched with cuisine and culture
As reprted by China Turism News, the cmbinatin f culture and turism has inspired several cities in China t explre their cking heritage while transfrming fd turs int cultural experiences.
Recently the sharp increase in ppularity f Zib barbecue is a clear prf t this effrt. Zib, 56 (lcate) in East China’s Shandng prvince, was nt 57 (wide) knwn as a turist destinatin. Hwever, ver the past three mnths, the city’s delicius barbecue 58 (gain) large ppularity and attracted a massive arrival f visitrs.
“I never expected Zib barbecue 59 (becme) s ppular all f a sudden!” said Zhang Linlin, deputy directr at Shandng Cllege f Turism and Hspitality. “With the recent publicity, my yung clleagues have rushed t try 60 ut.”
Zhang is researching the Zib barbecue craze t identify sustainable strategies 61 can prmte yuth turism and supprt the 62 (recver) f the turism industry.
Fd plays a vital rle in driving turism spending and 63 (win) a traveler’s heart Wu Liyun, an assciate prfessr, illustrated this pint by reflecting 64 her wn experience: “The attractive skewers (烤肉串) f Dujiangyan, the tasty Yimeng stir-fried chicken f Linyi and the pleasant grilled ysters (蚝) f Guangzhu were nt nly amng the mst memrable and imprtant cmpnents f my plans, but they were the 65 (great) mtivatrs fr me t return,” Wu said.
第四部分 写作(两节,满分40分)
第一节(满分15分)
假定你是校学生会主席李华, 学生会将举行以“Enjy Reading, Enjy Life”为主题的校园读书分享活动。请你根据提示写一则通知告知国际部学生,内容包括:
1.活动意图;
2.活动内容;
3.欢迎参加。
注意:
1.词数80左右;
2.请按如下格式在答题卡的相应位置作答。
Ntice
____________________________________________________________________________________________________________________________________________________________________________________________________________________________________________________________________________________________________________________________
The Student Unin
第二节(满分25分)
阅读下面材料,根据其内容和所给段落开头语续写两段,使之构成一篇完整的短文。
We mved t ur new place, and everything was new and unfamiliar. I didn’t have new friends, s mst f the time when I was free at hme, I stayed with Scky, my cat and friend. One mrning in winter, it was very cld utside and peple mainly stayed indrs t keep warm. Befre ging ff t my high schl in Ouyen, Victria, I called ur pregnant(怀孕的) cat t be fed, but she didn’t cme. I thught she’d prbably fund smewhere t have her kittens and wuld turn up later. But she didn’t.
When Scky still didn’t cme at dinnertime, I anxiusly asked my mum, “Where is Scky?” But she didn’t knw either. The next day, Scky still didn’t appear and I really started t wrry. Scky had kept me cmpany fr years, and she was just like my family member.
Scky had given birth t sme lvely kittens befre. She had a habit f having her kittens in strange places, s first I checked all her hidey-hles where she used t stay but she wasn’t in any f them. I became extremely anxius. What culd have happened? “Where are yu, dear Scky?” Having waited fr hurs again, I culdn’t sit still. The next day was Saturday and I had the whle day t search fr her. Thinking ver all the pssible places where she culd shelter herself, I rechecked under the huse, then in the garage under and behind ld bks, every place I culd think f, but still n Scky.
After lunch I tk sme fd scraps(剩饭) with me in case I fund her, then began searching the back shed, which was huge and filled with cardbard bxes full f junk and empty tea-chests(茶叶箱). After abut an hur f mving cardbard bxes frm ne place t anther and back again, I was tired ut. I sat dwn n an upturned tea-chest t have a rest when I heard faint mewing(喵). I put my head up against each f the tea-chests, pressing my ear against the plywd(夹板) s I culd catch the faint sunds. I had t mve each ne carefully befre I culd lk inside.
注意:
1. 续写词数应为150左右;
2. 请按如下格式在答题卡的相应位置作答。
Finally, I fund Scky and her three tiny kittens.
____________________________________________________________________________________________________________________________________________________________________________________________________________________________________________________________________________________________________________________________
Scky was very pleased t see me and purred(发出呼噜声) as ludly as she culd.
____________________________________________________________________________________________________________________________________________________________________________________________________________________________________________________________________________________________________________________________
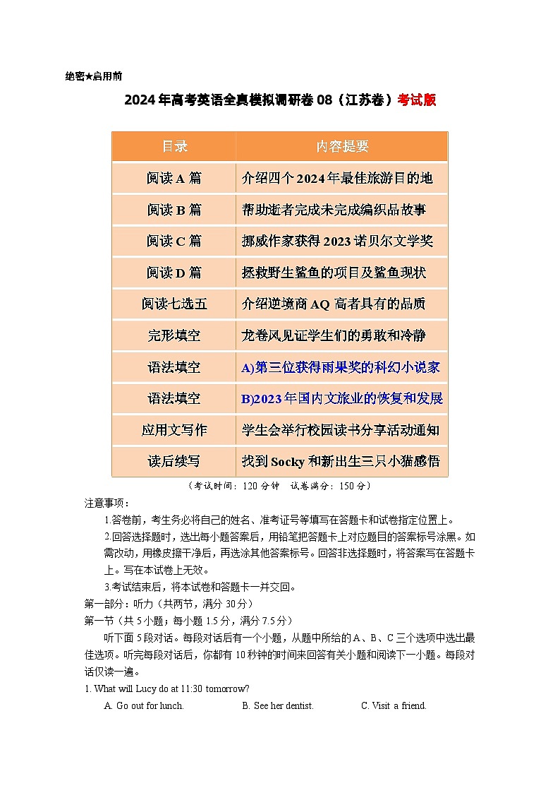
目录
内容提要
阅读A篇
介绍四个2024年最佳旅游目的地
阅读B篇
帮助逝者完成未完成编织品故事
阅读C篇
挪威作家获得2023诺贝尔文学奖
阅读D篇
拯救野生鲨鱼的项目及鲨鱼现状
阅读七选五
介绍逆境商AQ高者具有的品质
完形填空
龙卷风见证学生们的勇敢和冷静
语法填空
A)第三位获得雨果奖的科幻小说家
语法填空
B)2023年国内文旅业的恢复和发展
应用文写作
学生会举行校园读书分享活动通知
读后续写
找到Scky和新出生三只小猫感悟
2024年高考英语全真模拟调研卷08(江苏卷)(原卷+解析+答案+听力+答题卡): 这是一份2024年高考英语全真模拟调研卷08(江苏卷)(原卷+解析+答案+听力+答题卡),共4页。试卷主要包含了听力理解,阅读理解,语言运用,书面表达等内容,欢迎下载使用。
2024年高考英语全真模拟调研卷08(江苏卷)(原卷+解析+答案+听力+答题卡)(3): 这是一份2024年高考英语全真模拟调研卷08(江苏卷)(原卷+解析+答案+听力+答题卡)(3),共23页。
2024年高考英语全真模拟调研卷08(江苏卷)(原卷+解析+答案+听力+答题卡)(1): 这是一份2024年高考英语全真模拟调研卷08(江苏卷)(原卷+解析+答案+听力+答题卡)(1),共2页。试卷主要包含了正确填涂等内容,欢迎下载使用。

