2023-2024学年天津市红桥区高二上学期1月期末地理试题含解析
展开一、单选题,每题只有一项最符合题意(共15题,每题3分,共45分)
第1S届亚运会于2023年9月23日至10月8日在我国杭州举办,开幕式于北京时间9月23日20:00开始,在杭州奥体中心体育场隆重举行。据此完成下面小题。
1. 从杭州亚运会开幕到闭幕期间,有关天津说法正确的是( )
A. 正午太阳高度逐渐变大B. 昼夜长短变化幅度比杭州小
C. 日落方位由西向南偏移D. 教室南窗入射面积逐渐变小
2. 杭州亚运会开幕式开始时,全球昼夜分布接近下列何图状况( )
A. ①B. ②C. ③D. ④
3. 世界各地观众若想观看开幕式直播,于当地何时开始最合理( )
A. 阿布扎比(54.5°E),9月23日14时B. 墨尔本(144°E),9月23日21时
C. 纽约(74°W),9月23日7时D. .巴西利亚(48°W),9月22日9时
【答案】1. C 2. B 3. C
【解析】
【1题详解】
据材料可知,亚运会于2023年9月23日至10月8日在我国杭州举办,在此期间,太阳直射点从赤道移向南半球,天津位于北半球,正午太阳高度逐渐减小,教室南窗入射面积逐渐变大,AD错误;天津纬度比杭州高,昼夜长短变化幅度比杭州大,B错误;日落方位由正西移向西南,由西向南偏移,C正确。故选C。
【2题详解】
据材料可知,北京时间9月23日进行开幕式,当天为秋分日,全球昼夜等长,晨昏圈与经线圈重合,CD错误;北京时间9月23日20时,即120°E经线地方时为20时,可计算地方时12时所在的经线度数为0°,即平分昼半球的中央经线,A错误,B正确。故选B。
【3题详解】
据材料可知,北京时间9月23日20时进行开幕式。阿布扎比(54.5°E)位于东四区,比北京时间晚4个小时,应该是9月23日16时看直播,A错误;墨尔本(144°E)位于东十区,比北京时间早2个小时,应该是9月23日22时看直播,B错误;纽约(74°W)位于西五区,比北京时间晚13个小时,应该是9月23日7时看直播,C正确;巴西利亚(48°W)位于西3区,比北京时间晚11个小时,应该是9月23日9时看直播,D错误。故选C。
【点睛】地球是自西向东自转,东边比西边先看到太阳,东边的时间也比西边的早。东边时刻与西边时刻的差值不仅要以时计,而且还要以分和秒来计算,这给人们带来不便。为了克服时间上的混乱,1884年在华盛顿召开的一次国际经度会议(又称国际子午线会议)上,规定将全球划分为24个时区(东、西各12个时区)。规定英国(格林尼治天文台旧址)为中时区(零时区)、东1至12区,西1至12区。每个时区横跨经度15度,时间正好是1小时。最后的东、西第12区各跨经度7.5度,以东、西经180度为界。每个时区的中央经线上的时间就是这个时区内统一采用的时间,称为区时,相邻两个时区的时间相差1小时。
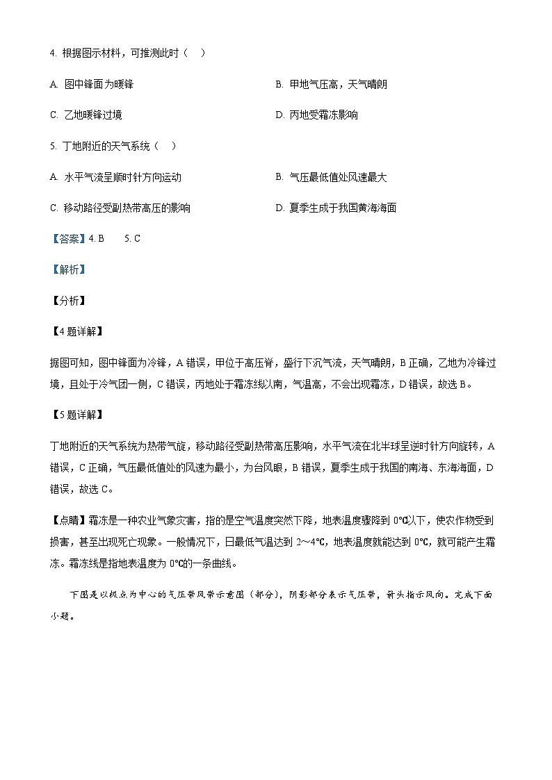
霜冻线也叫0℃地表温度线,是区分是否出现霜冻天气的重要标志线。下图示意某日20时海平面气压状况,图中霜冻线为预报的次日霜冻界线。完成下面小题。
4. 根据图示材料,可推测此时( )
A. 图中锋面暖锋B. 甲地气压高,天气晴朗
C. 乙地暖锋过境D. 丙地受霜冻影响
5. 丁地附近的天气系统( )
A. 水平气流呈顺时针方向运动B. 气压最低值处风速最大
C. 移动路径受副热带高压的影响D. 夏季生成于我国黄海海面
【答案】4. B 5. C
【解析】
【分析】
【4题详解】
据图可知,图中锋面为冷锋,A错误,甲位于高压脊,盛行下沉气流,天气晴朗,B正确,乙地为冷锋过境,且处于冷气团一侧,C错误,丙地处于霜冻线以南,气温高,不会出现霜冻,D错误,故选B。
【5题详解】
丁地附近的天气系统为热带气旋,移动路径受副热带高压影响,水平气流在北半球呈逆时针方向旋转,A错误,C正确,气压最低值处的风速为最小,为台风眼,B错误,夏季生成于我国的南海、东海海面,D错误,故选C。
【点睛】霜冻是一种农业气象灾害,指的是空气温度突然下降,地表温度骤降到0℃以下,使农作物受到损害,甚至出现死亡现象。一般情况下,日最低气温达到2~4℃,地表温度就能达到0℃,就可能产生霜冻。霜冻线是指地表温度为0℃的一条曲线。
下图是以极点为中心的气压带风带示意图(部分),阴影部分表示气压带,箭头指示风向。完成下面小题。
6. 以下四图为普通上北下南的示意图,其中气压带能正确示意a气压带的是( )
A. ①B. ②C. ③D. ④
7. 图示月份最可能发生的地理现象是( )
A. 黄河流域进入主汛期
B. 我国东部地区吹东北信风
C. 南亚盛行西南季风
D. 亚洲高压势力强盛
【答案】6. B 7. D
【解析】
【6题详解】
根据图上信息可知,风向沿水平气压梯度力方向向左偏,为南极点俯视图;由30°~40°的副热带高压带可知,气压带风带向南移动;a为南半球副热带高气压带,北侧盛行东南信风,南侧盛行西北风,②正确,故B正确,ACD错误。故选B。
【7题详解】
根据图上信息可知,风向向左偏,为南极点中心俯视图;气压带风带向南移动,太阳直射南半球,北半球陆地气温低,气压高,亚洲高压势力强,南亚盛行东北季风,D正确,C错误。此时北半球为冬季,黄河流域降水少,进入枯水期,A错误;冬季,我国东部盛行西北季风,B错误。故选D。
【点睛】北半球冬季亚欧大陆上盛行亚洲高压,亚洲高压将副极地低气压带切断,使副极地低气压带保留在海洋上;夏季亚欧大陆上盛行亚洲低压,亚洲低压将副热带高气压带切断,使副热带高气压带保留在海洋上。
下图为我国第四大内流河—疏勒河流域图,根据图文材料完成下面小题。
8. 疏勒河的流向为( )
A. 自东南向西北B. 自西北向东南C. 自北向南D. 自西向东
9. 关于疏勒河流域的说法错误的是( )
A. 昌马峡以上河段河流水位高B. 昌马峡以上河段汛期水位日变化小
C. 昌马峡以下河段流速慢但含沙量更大D. 昌马峡以下河道径流量季节变化大
【答案】8. A 9. B
【解析】
【8题详解】
考查河流的流向,可以根据地势的高低判读河流的流向。据图可知,疏勒河发源自祁连山脉,根据海拔的高低可知,河流由东南流向西北,A正确,BCD错误。故选A。
【9题详解】
据材料可知,昌马峡以上河段海拔高,河流水位高,A正确,不符合题意;该河流主要补给类型是冰川融水补给,主要是夏汛且气温日变化大,流量日变化大,B错误,符合题意;昌马峡下游河段地形平坦,河流流速缓,沙漠广布,含沙量大,C正确,不符合题意。昌马峡以下河段出现辫状水系,辫状水系的形成主要位于河流出山口,再加上流量季节变化大,D正确,不符合题意。故选B。
【点睛】冰雪融水主要存在于夏季。由冰雪融水补给的河流的水文情势主要取决于流域内冰川、积雪的储量及分布,也取决于流域内气温的变化。干旱年份冰雪消融多,多雨年份冰雪消融少,河流丰、枯水年径流得到良好调节,因此年际变化较小。
浒苔是海藻类植物,整体呈管状,俗称鸡肠菜,近些年夏季须发于黄海海域江苏、山东沿岸,给当地经济社会造成巨大影响。下图为浒苔在风海流、潮汐及二者共同驱动的实际情况下,某段时间内的运动轨迹,图中△为开始记录的起点,形成了a、b、c三条轨迹,完成下面小题。
10. 据图分析,只有潮汐影响的浒苔运动轨迹为( )
A. aB. bC. cD. a和c
11. 导致图中方框内浒苔运动轨迹较为密集的原因是( )
A. 浒苔密度较大B. 南向风力较小C. 潮汐动力较弱D. 海底地形阻挡
【答案】10 A 11. B
【解析】
【10题详解】
图中给了三条运动轨迹,根据轨迹的运动特征,仅在潮汐动力下浒苔的运动,只沿岸做往复运动,不会出现明显的分散漂移现象,也较难往北发生漂移;仅在风海流动力下浒苔的运动,漂移幅度较大;风海流和潮流共同驱动下的浒苔运动轨迹,漂移幅度较大的同时,还会沿岸方向往复运动。因此a为仅在潮汐作用下浒苔的运动轨迹,b为风海流与潮流共同作用下浒苔的运动轨迹,c为风海流作用下浒苔的运动轨迹,A正确,BCD错误。故选A。
【11题详解】
框内为风海流和潮汐共同驱动、实际情况下的浒苔运动轨迹,发现浒苔向北漂移量较少,受潮汐作用沿岸往复运动较多,由此导致了浒苔粒子的运动轨迹较密集,可能当时南风风力较小,导致风海流作用下,向北的输移量较小,B正确;方框内的浒苔依旧做往复运动,看不出密度的变化;看不出潮汐动力弱;海底地形对表面海水运动的影响不大,ACD错误。故选B。
【点睛】浒苔是一种浮游藻类,在我国沿海广泛分布,尤其集中于长江入海口以北的近海浅滩。其适应性较强,在温暖肥沃、光照充足的水体中繁殖迅速。在环境的影响下,浒苔会呈现偶发式的爆发增长,易形成“绿潮”,影响滨海旅游业等产业发展。
12. 读北太平洋洋流分布示意图,完成问题
以下有关洋流及相关内容叙述正确的是( )
A. a洋流是受信风影响而形成的
B. abcd组成气旋型大洋环流
C. 日本排放福岛核污染水不影响黄海海域
D. 日本暖流与千岛寒流交汇形成甲处渔场
【答案】D
【解析】
【详解】读图可知,a表示北太平洋暖流,受西风影响形成,A错误;abcd洋流位于北半球中低纬度,环流方向为顺时针,与北半球反气旋运动方向一致,所以组成反气旋型大洋环流,B错误;日本排放的福岛核污染水会随着大洋环流扩散到黄海,会影响黄海海域,C错误;甲处为北海道渔场,受日本暖流和千岛寒流交汇形成,D正确,故选D。
【点睛】洋流对地理环境的影响:暖流有增温增湿作用,寒流有降温减湿作用;寒暖流交汇的海区,易形成大规模渔场;海轮顺洋流航行可以节约燃料,加快速度;暖寒流相遇,往往形成海雾,对海上航行不利;洋流可把近海的污染物质携带到其他海域,利于污染的扩散,加快净化速度,但其他海域也可能因此受到污染,加大污染范围。
2008年初,严重的冻雨灾害导致贵州省多地松林内众多松树被积雪(冰)压断,只剩下光秃秃的树干,但随后十几年间,松林地地表楦被更新速度加快,众多灌木及草类生长綮盛。完成下面小题。
13. 贵州省松林与大兴安岭主要树种同属针叶林,与大兴安岭针叶林相比,贵州省松林( )
A. 扎根浅B. 风力强
C. 植株高D. 耐寒冷
14. 冻雨灾害后松林地植被更新速度加快,众多灌木及草类生长繁盛,主要原因是松林地( )
A. 坡度减小B. 降水增多C. 光照增多D. 气温升高
15. 冻雨灾害后的十几年间,松林地( )
A. 植被类型增加
B. 表土流失加快
C. 地表积水增加
D. 枯枝落叶减少
【答案】13. C 14. C 15. A
【解析】
【13题详解】
据材料可知,贵州省位于亚热带地区,水热丰富﹐松林生长条件较为优越,植株高大,C正确;大兴安岭位于东北地区,纬度高,气候寒冷,受冬季风影响大,地表多分布有冻土层,导致该区域针叶林扎根浅、易倒伏﹑耐寒冷,ABD错误。故选C。
【14题详解】
据材料可知,冻雨灾害对地表坡度变化影响小,A错误;亚热带地区降水一直较为充足,冻雨灾害前后年平均降水量变化不大,B错误;冻雨导致松树上部主干被压断,松林冠层密度减小,照射进林地地表的阳光增多﹐植物光合作用增强﹐松林地植被更新速度加快,灌木及草类生长繁盛,C正确;冻雨灾害前后多年的平均气温变化不大,D错误。故选C。
【15题详解】
据材料可知,冻雨灾害前贵州省松林植株高大,根系发达,导致林下植被少,土壤较为贫瘠,形成单一的松林植被;冻雨灾害后,松树被大量破坏,松林地林下光照增多,导致灌木及草类生长繁盛,形成了混交林,植被类型增加,A正确;地表植被增多,会使表土流失减缓,B错误;植被类型增加,下渗量增加使地表积水减少,C错误;松林地的枯枝落叶增多,D错误。故选A。
【点睛】林地上枯枝落叶层也能截留一定的降水量,从而减少地表径流。截留能力与树种及枯枝落叶层的厚度有关。森林具有良好的持蓄水能力, 具有减小洪水流量、径流, 削减洪峰延缓洪水过程及增加基流的调节作用。
第二卷主观题
二、综合题(共4题,共55分)
16. 读下列图文材料,回答问题。
科罗拉多大峡谷位于美国科罗拉多高原,从谷底向上,沿岩壁出露着早古生代到新生代的各个时期岩层,科罗拉多河贯穿其间。亿万年前,这里却曾是一片汪洋大海。下图为科罗拉多河流域示意图。
(1)按成因分,科罗拉多大峡谷的岩石大多属于____,主要特征是____、____。
(2)运用板块构造理论解释落基山脉的成因。
(3)科罗拉多河主要补给类型为____、____。
【答案】(1) ①. 沉积岩 ②. 具有层理 ③. 含有化石
(2)美洲板块和太平洋板块碰撞挤压,隆起抬升形成。
(3) ①. 大气降水 ②. 冰雪融水
【解析】
【分析】本题以科罗拉多大峡谷为背景,涉及岩石类型、板块构造、河流的补给类型等知识点,考查学生获取和分析地理信息的能力,调动和运用地理知识的能力,体现了区域认知和综合思维等地理素养。
【小问1详解】
科罗拉多大峡谷位于美国科罗拉多高原,从谷底向上,沿岩壁出露着早古生代到新生代的各个时期岩层,可以看出该岩石为沉积岩,主要特征是有明显的层理构造,常含古代生物遗迹(化石)。
【小问2详解】
落基山脉位于美国西部,位于美洲板块和太平洋板块交界处,美洲板块和太平洋板块碰撞挤压,隆起抬升形成落基山脉。
【小问3详解】
科罗拉多河上游受海拔和地形的影响,气候变化较大,最低气温-46.7℃,最高气温达42.8℃,年均降水量为200-500毫米。秋冬春各季降水量多为降雪,春末夏初当气温升高时,积雪迅速融化,河道流量大增,年径流约70%集中在4-7月。由于落基山区降水较多,并有冰雪融水补给,因此科罗拉多河上游干、支流水资源极为丰富。主要补给来源为大气降水和冰雪融水。
17. 阅读图文材料,回答问题。
新西兰由南北二岛组成,属于温带海洋性气候。库克海峡两岸陡峻,位于南岛和北岛之间,常年多风,但有一个季节风力特别强劲,称为海峡的风季。新西兰南岛地形以山地为主,面积占该岛70%,其中南阿尔卑斯山纵贯南岛中西部,这对南岛东、西岸的年降水量产生影响。南岛最高峰库克山海拔3764米,山地冰川面积较大,侵蚀地貌发育。左图为新西兰示意图,右图为新西兰南岛库克山的冰川地貌图。
(1)说明库克海峡风季的季节,并解释该季节风力强劲的原因。
(2)推测新西兰南岛年降水的空间差异,说明南岛冰川面积较大的原因。
(3)指出南岛库克山冰川地区的主要外力作用,分析该岛西南沿海海岸线十分曲折的原因。
【答案】(1)冬季;位于西风带;喇叭口状海峡,两岸陡峻,易产生狭管效应,增大风力;冬季南北温差大,水平气压梯度力大,风力更强。
(2)南岛年降水量西岸大于东岸。南岛纬度较高,山地为主的地形,海拔高,常年气温偏低;受来自海洋上湿润的西风影响,年降水量大,积雪深厚,冰川面积大。
(3)冰川侵蚀。西南海岸线十分曲折的原因:该岛西南沿海位于板块消亡边界,板块碰撞、挤压导致沿海地形破碎;地质史上,冰川发育,海岸线地带受冰川刨蚀作用形成峡湾;沿海风浪大,海水侵蚀加剧海岸线的曲折。
【解析】
【分析】本题以新西兰由南北二岛为背景材料,涉及到地理环境的整体性、影响降水的因素、冰川地貌等知识点,主要考查学生调动知识、运用知识解决问题的能力。
【小问1详解】
新西兰地处中纬,位于中纬西风带;由图可知库克海峡形状为喇叭口状海峡,加之两岸地形陡峻,易产生狭管效应,增大风力;冬季太阳直射点位于北半球,南北正午太阳高度角差异大,南北温差大,水平气压梯度力大,加大了风力,所以风力大。
【小问2详解】
南岛年降水量西岸大于东岸。南岛纬度较高,常年受中纬西风影响,以山地地形为主,南岛最高峰库克山海拔3764米,海拔高,常年气温偏低;受来自海洋上湿润的西风影响,西侧地处中纬西风带的迎风坡,多地形雨,年降水量大,积雪深厚,冰川面积大。
【小问3详解】
库克山冰川广布,起伏大,主要以冰川侵蚀地貌为主。西南海岸线十分曲折的原因:该岛西南沿海位于印度洋板块与太平洋板块的消亡边界,板块碰撞、挤压导致沿海地形破碎,海岸线曲折;地质史上,该地区冰川广泛发育,海岸线地带受冰川刨蚀作用形成众多U形谷,海平面上升,海水入侵,形成峡湾地貌,海岸线曲折;沿海风浪大,海水侵蚀加剧海岸线的支离破碎,导致海岸线曲折。
18. 阅读图文资料,完成下列要求。
受全球气候变暖的影响,近年来北冰洋海冰覆盖率变化明显。研究表明,海冰范围和盛行风变化会显著影响北冰洋地区的海浪活动。近30年来,夏季北冰洋大部分海域海浪活动呈增强趋势,而甲海区增强不明显。下图示意北冰洋各海域1980年9月和2012年9月海冰范围。
(1)从海一气相互作用角度,分析全球气候变暖对北冰洋海冰范围的影响。
(2)说明夏季甲海区海浪活动增强不明显的原因。
【答案】(1)全球气候变暖,海水温度上升,海冰融化加快;不同纬度间海水温差增大,洋流流动加快,热量在不同纬度间传递加速,加速北冰洋海冰融化,海冰范围减小。
(2)海冰变化较小,对风浪影响不大;靠近较大陆地,受陆地影响大,风速变化不大。
【解析】
【分析】本题以北冰洋海冰、海浪变化为材料,涉及海-气作用、全球变暖、风浪的影响因素,相关内容,考查学生对相关知识的掌握程度。
【小问1详解】
全球气候变暖,大气逆辐射使海水温度上升,吸收热量多,海冰融化加快;低纬度温度上升快,不同纬度间海水温差增大,洋流流动加快,将低纬度的热量更多带到北冰洋地区,加速北冰洋海冰融化,海冰范围减小。
【小问2详解】
海冰范围和盛行风变化会显著影响北冰洋地区的海浪活动,从图中看,甲海域海冰变化较小,因此对风浪影响不大;海上摩擦力小,风浪较大,甲海域靠近较大陆地,受陆地影响大,风速变化不大,故海浪活动增强不明显。
19. 下图分别示意非洲和中国部分地区自然带分布,读图回答问题。
(1)④自然带的名称是____带,该自然带所对应地区的气候特征是____。
(2)⑤⑥⑦自然带的变化主要体现了____分异规律。
(3)指出图中③和⑦景观相似之处,分析其主要成因的区别。
【答案】19. ①. 亚热带常绿硬叶林 ②. 夏季炎热干燥,冬季温和湿润。
20. 陆地干湿度地带性
21. 均以荒漠为主(或植被稀少)
③地主要受副热带高气压带或信风带控制,降水少;而⑦地主要是因为深居内陆(距海远),海洋水汽难以到达,降水少。
【解析】
【分析】本题以非洲和中国部分地区自然带分布为背景,考查学生获取和分析地理信息的能力,调动和运用地理知识的能力,体现了区域认知和综合思维等地理素养。
【小问1详解】
读图可知,④位于非洲最北部,地中海沿岸,为地中海气候,对应自然带为亚热带常绿硬叶林带,受到副高和西风带交替控制,气候特点为夏季炎热干燥,冬季温和冬雨。
【小问2详解】
⑤⑥⑦自然带自东向西,由沿海到内陆,植被依次为森林-草原-荒漠,主要是水分的差异导致的地域分异,为沿海到内陆的地域分异,主要体现了陆地干湿度地带性分异规律。
【小问3详解】
③和⑦的景观均以荒漠为主,气候干旱,降水少,但影响降水的因素不一样,③位于回归线附近大陆中西部,是热带沙漠气候,受副热带高气压带的影响,盛行下沉气流,降水少;⑦地深居内陆,远离海洋,是温带大陆性气候,海洋水汽难以到达,降水少。
2023-2024学年天津市滨海新区高二上学期期末地理试题含解析: 这是一份2023-2024学年天津市滨海新区高二上学期期末地理试题含解析,共20页。试卷主要包含了单项选择题,综合题等内容,欢迎下载使用。
2023-2024学年天津市河东区高二上学期1月期末地理试题含解析: 这是一份2023-2024学年天津市河东区高二上学期1月期末地理试题含解析,共15页。试卷主要包含了 图示地区地质地貌演化的顺序是, 甲图中,形成最晚的是等内容,欢迎下载使用。
2023-2024学年天津市河北区高二上学期1月期末地理试题含解析: 这是一份2023-2024学年天津市河北区高二上学期1月期末地理试题含解析,共21页。试卷主要包含了单选题,综合题等内容,欢迎下载使用。

