学而思高二寒假数学【题集及讲义】
展开学而思高一寒假数学【题集及讲义】: 这是一份学而思高一寒假数学【题集及讲义】,文件包含空间直线平面的平行教师版pdf、基本立体图形及其直观图教师版pdf、空间直线平面的垂直教师版pdf、空间直线平面的垂直题集教师版pdf、平面向量的概念及线性运算教师版pdf、简单几何体的表面积与体积教师版pdf、平面向量的应用二教师版pdf、平面向量基本定理及坐标表示教师版pdf、平面向量的应用一教师版pdf、空间直线平面的平行题集教师版pdf、平面向量的应用二题集教师版pdf、简单几何体的表面积与体积题集教师版pdf、基本立体图形及其直观图题集教师版pdf、平面向量的概念及线性运算题集教师版pdf、平面向量基本定理及坐标表示题集教师版pdf、平面向量的应用一题集教师版pdf、基本立体图形及其直观图学生版pdf、空间直线平面的平行学生版pdf、平面向量的概念及线性运算学生版pdf、空间直线平面的垂直学生版pdf、简单几何体的表面积与体积学生版pdf、平面向量基本定理及坐标表示学生版pdf、平面向量的应用二学生版pdf、平面向量的应用一学生版pdf、空间直线平面的垂直题集学生版pdf、基本立体图形及其直观图题集学生版pdf、空间直线平面的平行题集学生版pdf、平面向量的应用二题集学生版pdf、简单几何体的表面积与体积题集学生版pdf、平面向量的概念及线性运算题集学生版pdf、平面向量的应用一题集学生版pdf、平面向量基本定理及坐标表示题集学生版pdf等32份试卷配套教学资源,其中试卷共506页, 欢迎下载使用。
学而思高三寒假数学【题集及讲义】: 这是一份学而思高三寒假数学【题集及讲义】,文件包含空间中的平行与垂直教师版pdf、空间中的平行与垂直题集教师版pdf、空间中的角与距离教师版pdf、内切球与外接球问题教师版pdf、空间中的综合问题教师版pdf、空间中折叠与截面问题教师版pdf、空间中折叠与截面问题题集教师版pdf、内切球与外接球问题题集教师版pdf、空间中的角与距离题集教师版pdf、利用导数研究函数的单调性极值与最值二教师版pdf、等差数列与等比数列教师版pdf、空间中的综合问题题集教师版pdf、数列综合一教师版pdf、导数的运算教师版pdf、数列综合二教师版无对应题集pdf、导数的应用之常用结论教师版pdf、等差数列与等比数列题集教师版pdf、利用导数研究函数的单调性极值与最值一教师版pdf、导数的应用之参变分离题集教师版pdf、利用导数研究函数的单调性极值与最值二题集教师版pdf、导数的应用之构造法二题集教师版pdf、数列综合一题集教师版pdf、导数的运算题集教师版pdf、导数的应用之构造法二教师版pdf、导数的应用之参变分离教师版pdf、导数的应用之设而不求教师版pdf、利用导数研究函数的单调性极值与最值一题集教师版pdf、导数的应用之构造法一题集教师版pdf、导数的应用之设而不求题集教师版pdf、导数的应用之构造法一教师版pdf、导数的应用之常用结论题集教师版pdf、空间中的平行与垂直学生版pdf、内切球与外接球问题学生版pdf、空间中的角与距离学生版pdf、空间中的综合问题学生版pdf、空间中的平行与垂直题集学生版pdf、空间中折叠与截面问题学生版pdf、等差数列与等比数列学生版pdf、内切球与外接球问题题集学生版pdf、空间中折叠与截面问题题集学生版pdf、数列综合一学生版pdf、空间中的角与距离题集学生版pdf、数列综合二学生版无对应题集pdf、导数的运算学生版pdf、空间中的综合问题题集学生版pdf、利用导数研究函数的单调性极值与最值一学生版pdf、利用导数研究函数的单调性极值与最值二学生版pdf、等差数列与等比数列题集学生版pdf、导数的应用之设而不求学生版pdf、导数的应用之参变分离学生版pdf、导数的应用之构造法一学生版pdf、数列综合一题集学生版pdf、导数的应用之构造法二学生版pdf、导数的应用之常用结论学生版pdf、导数的应用之参变分离题集学生版pdf、利用导数研究函数的单调性极值与最值二题集学生版pdf、利用导数研究函数的单调性极值与最值一题集学生版pdf、导数的运算题集学生版pdf、导数的应用之构造法二题集学生版pdf、导数的应用之设而不求题集学生版pdf、导数的应用之常用结论题集学生版pdf、导数的应用之构造法一题集学生版pdf等62份试卷配套教学资源,其中试卷共831页, 欢迎下载使用。
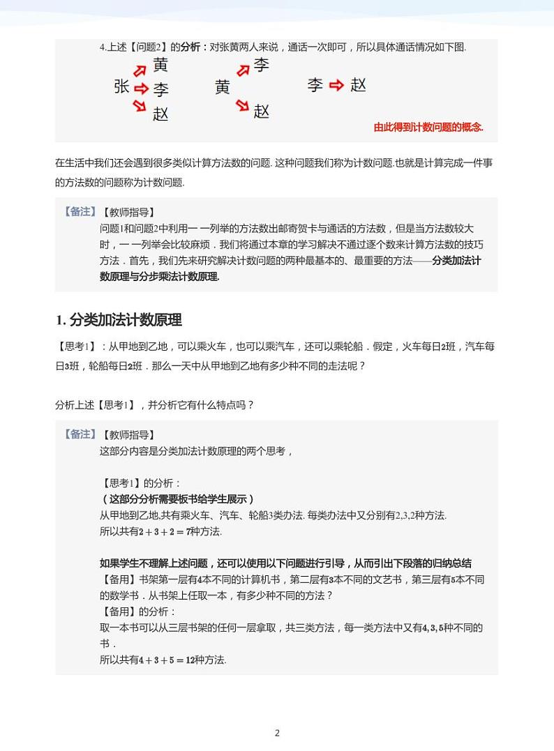
第12讲 排列组合-【寒假讲义】高二数学寒假讲义练习(新人教A专用): 这是一份第12讲 排列组合-【寒假讲义】高二数学寒假讲义练习(新人教A专用),文件包含第12讲排列组合教师卷-寒假衔接讲义高二数学寒假讲义练习新人教A专用docx、第12讲排列组合学生卷-寒假衔接讲义高二数学寒假讲义练习新人教A专用docx等2份试卷配套教学资源,其中试卷共46页, 欢迎下载使用。

