考点2 化学平衡 (核心考点精讲精练)-备战高考化学一轮复习(新高考专用)
展开1.3年真题考点分布
2.命题规律及备考策略
【命题规律】近3年新高考卷对于该专题主要考查:
(1)化学平衡的特征和判断
(2)化学平衡移动的影响因素
(3)化学平衡图像分析
【备考策略】在复习中一是要注意对化学平衡的理解;二是要注意平衡图像的考查,提高分析生产、生活和科学研究领域中具体问题的能力。
【命题预测】查化学化学平衡移动在社会生产、生活、科学等领域的应用,通过实验、判断、图表、图像等形式综合考查化学反应速率、化学平衡移动的影响因素等。
考法1 化学平衡状态
1.化学平衡研究的对象——可逆反应
2.化学平衡状态
(1)概念
一定条件下的可逆反应,当反应进行到一定程度时,正反应速率和逆反应速率相等,反应物的浓度和生成物的浓度不再改变,我们称为“化学平衡状态”,简称化学平衡。
(2)建立过程
在一定条件下,把某一可逆反应的反应物加入固定容积的密闭容器中。反应过程如下:
以上过程可用如图表示:
(3)平衡特点
3.化学平衡状态的判断
【典例1】(重庆市万州第二高级中学2022-2023学年高三质量检测)在恒温恒容密闭容器中进行反应:,下列能作为反应已达到平衡状态的依据是
A.不再变化B.反应速率:
C.容器内气体的压强不再变化D.容器内气体的密度不再变化
【答案】A
【解析】A.反应的平衡常数K=,当不再变化时,说明=K,说明反应达到平衡,故A选;
B.反应速率:,不能说明正逆反应速率相等,不能作为反应已达到平衡状态的依据,故B不选;
C.反应是气体体积不变的反应,反应过程中容器内气体的压强不变,当容器内气体的压强不再变化时,不能说明反应达到平衡,故C不选;
D.反应过程中气体总质量和总体积不变,则反应过程中容器内气体的密度是定值,当容器内气体的密度不再变化时,不能说明反应达到平衡,故D不选;
故选A。
1.(河北省衡水中学2022-2023学年高三调研)对于可逆反应,下列说法错误的是
A.当时,该反应达到平衡状态
B.该反应在一定条件下能自发进行,则
C.恒温恒容条件下,若混合气体的颜色保持不变,则该反应达到平衡状态
D.恒温恒容条件下,达平衡状态后,再充入一定量的,转化率将减小
【答案】D
【解析】A.反应达到平衡状态,正逆反应速率比等于系数比,所以当时,该反应达到平衡状态,故A正确;
B. ,该反应在一定条件下能自发进行,说明在一定条件下,则,故B正确;
C.恒温恒容条件下,若混合气体的颜色保持不变,说明浓度不变,则该反应达到平衡状态,故C正确;
D.正反应气体系数和减小,恒温恒容条件下,达平衡状态后,再充入一定量的,相当于加压,转化率将增大,故D错误;故选D。
考法2 化学平衡移动
1.化学平衡移动的过程
原化学平衡状态
由上图可推知:
(1)化学反应条件改变,使正、逆反应速率不再相等,化学平衡才会发生移动。
(2)化学平衡发生移动,化学反应速率一定改变。
2.影响化学平衡的因素
(1)若其他条件不变,改变下列条件对化学平衡的影响
【特别提醒】
压强对化学平衡的影响主要看改变压强能否引起反应物和生成物的浓度变化,只有引起物质的浓度变化才会造成平衡移动,否则压强对平衡无影响。
(2)浓度的“决定性”作用
①恒温、恒容条件
原平衡体系eq \(――→,\s\up7(充入惰性气体))体系总压强增大―→体系中各组分的浓度不变―→平衡不移动。
②恒温、恒压条件
原平衡体系eq \(――→,\s\up7(充入惰性气体))容器容积增大,各反应气体的
3.化学平衡移动与化学反应速率的关系
4.勒夏特列原理
如果改变影响化学平衡的条件之一(如温度、压强、以及参加反应的化学物质的浓度),平衡将向着能够减弱这种改变的方向移动。
【特别提醒】
①由“化学平衡”可知:勒夏特列原理的适用对象是可逆过程。
②由“减弱”可知:只能减弱改变,而不能消除改变。
【典例2】 (辽宁省实验中学2023届高三第四次模拟)中国积极推动技术创新,力争2060年达到碳中和。CO2催化还原的主要反应有:
(Ⅰ)
(Ⅱ)
反应(Ⅰ)和反应(Ⅱ)的、满足题图:
在恒温恒压条件下通入1mlCO2和3mlH2进行反应.下列说法错误的是
A.若反应体系密度不再变化,说明反应(Ⅰ)和(Ⅱ)都达到了平衡状态
B.使用催化剂可能在反应体系未达平衡前使甲醇产率提高
C.反应Ⅱ在高温条件下易自发进行
D.升高温度,CO2的转化率可能下降
【答案】C
【解析】A.(Ⅰ)和(Ⅱ)反应前后气体总质量不变,在恒温恒压条件下,混合气体的密度不变时,容器容积不变,容器内混合气的总物质的量不变,正逆反应速率相等,反应(Ⅰ)和(Ⅱ)均达到平衡状态,A正确;
B.催化剂具有选择性,在反应体系未达平衡前使用催化剂,有利于反应Ⅱ发生,使甲醇产率提高,B正确;
C.由图可知,增大即T减小时,1gK2增大,则降温反应Ⅱ平衡正向移动,则反应Ⅱ为放热反应,△H<0,反应正向气体分子数减小,△S<0,故该反应在低温时△H-T△S<0,有利于反应自发进行,C错误;
D.增大即T减小时,1gK2增大,则降温反应Ⅱ平衡正向移动,则反应Ⅱ为放热反应,1gK1减小,则降温反应Ⅰ平衡逆向移动,则反应Ⅰ为吸热反应,故升高温度时,反应Ⅰ平衡正向移动,反应Ⅱ平衡逆向移动,如温度升高对平衡的Ⅱ的影响程度更大,则CO2的转化率可能下降,D正确;
故答案为:C。
1.(湖南省长沙市雅礼中学2023届高三模拟)CO2-H2催化重整可获得CH3OH。其主要反应为
反应I: CO2(g) + 3H2(g) = CH3OH(g) + H2O(g) △H1=-53.7kJ·ml-1
反应II:CO2(g) + H2(g)= CO(g) + H2O(g) △H2=+41kJ·ml-1
若仅考虑上述反应,在5.0 MPa、n始(CO2): n始(H2)=1:3时,原料按一定流速通过反应器,CO2的转化率和CH3OH的选择性随温度变化如图所示。CH3OH的选择性=
下列说法正确的是
A.其他条件不变,升高温度,CO2的平衡转化率增大
B.其他条件不变,T>236℃时,曲线下降的可能原因是反应1正反应程度减弱
C.一定温度下,增大n始(CO2):n始(H2)可提高CO2平衡转化率
D.研发高温高效催化剂可提高平衡时CH3OH的选择性
【答案】B
【解析】A.从图中可知,升高温度,CO2的平衡转化率下降,A错误;
B.温度升高,反应Ⅰ化学平衡逆向移动,反应Ⅱ化学平衡正向移动,反应Ⅰ减小的程度大于反应Ⅱ进行的程度,导致CO2的转化率也有所下降,B正确;
C.增大n始(CO2):n始(H2),CO2浓度增大,H2浓度减小,则CO2的平衡转化率减小,C错误;
D.研发高效的催化剂可提高反应速率和CH3OH的选择性,且由图知,温度越高甲醇的选择性越低,D错误;
故选B。
考法3 化学平衡图像分析
1.含量—时间—温度(压强)图像
常见图像形式有如下几种。其中C%指生成物的百分含量,B%指反应物的百分含量。
①
②
③
④
⑤
表示不同条件下,反应达到平衡的时间快慢、反应速率的快慢以及平衡混合物中某物质的百分含量的关系。解题方法是“先拐先平,数值大”。即曲线先出现拐点的首先达到平衡,反应速率快,以此判断温度或压强的高低。再依据外界条件对平衡的影响分析判断反应的热效应及反应前后气体体积的变化。
2.转化率(或质量分数)与压强—温度图像
(1)恒压线图像
表示两个外界条件同时变化时,反应物A的转化率变化情况,解决这类图像一般采用“定一议二”的方法,即把自变量(温度、压强)之一设为恒量,讨论另外两个变量的关系。如:图1中,当压强相等(任意一条等压线)时,升高温度,A的转化率增大,说明升高温度平衡正向移动,即正反应为吸热反应。当温度相等时,在图1中作直线,与三条等压线交于三点,这三点自下而上为增大压强,A的转化率增大,说明增大压强平衡正向移动,即正反应为气体体积减小的反应。
(2)恒温线图像
图3中,当温度相等(任意一条等温线)时,增大压强,A的转化率增大,说明增大压强平衡正向移动,即正反应是气体体积减小的反应。当压强相等时,在图3中作直线,与两条等温线交于两点,这两点自下而上为降低温度,A的转化率增大,说明降低温度平衡正向移动,即正反应为放热反应。
3.化学平衡中的特殊图像
(1)对于化学反应:mA(g)+nB(g) pC(g)+qD(g),M点前,表示从反应开始,v(正) >v(逆);M点为刚达到平衡点;M点后为平衡受温度的影响情况,即升温,A的百分含量增加或C的百分含量减少,平衡左移,故ΔH<0。
(2)对于化学反应:mA(g)+nB(g) pC(g)+qD(g),L线上所有的点都是平衡点。L线的上方(E点),A的百分含量大于此压强时平衡体系中A的百分含量,所以E点满足v(正)>v(逆);同理L线的下方(F点)满足v(正)
【典例3】(湖南省部分名校联盟2023届高三冲刺压轴大联考)t℃时,向容积为2L的刚性容器中充入1ml 和一定量的发生反应;,HCHO的平衡分压与起始的关系如图所示。已知:初始加入2ml 时,容器内混合气体的总压强为1.2p kPa,为以分压表示的平衡常数,分压=总压×物质的量分数。下列叙述正确的是
A.e点:
B.随增大,HCHO的平衡分压不断增大
C.a点时反应的压强平衡常数
D.b点时再投入1ml 、1.5ml ,平衡时,的转化率减小
【答案】C
【分析】由图可知随着加入氢气量的增多平衡正向移动产物的分压增大,abc构成曲线上的点均为平衡点,e点不是平衡点,依此答题。
【解析】e点对应的平衡点是b点,所以此时生成物压强小于平衡压强,平衡需向正反应方向移动,所以,A错误;随增大,相当于增加氢气的浓度,平衡向右移动,生成的HCHO越来越多,平衡分压不断增大,当时剩余的反应物越来越多所以HCHO的平衡分压会减小,B错误;根据c点加入2ml氢气,=2则起始加入1ml二氧化碳,由三段式分析:,体积不变时压强之比等于物质的量之比所以,,甲醛的物质的量为0.5摩尔,分压是0.2p kPa,所以平衡状态中二氧化碳、氢气、甲醛、水蒸气的分压分别为:0.2p kPa、0.4p kPa、0.2p kPa、0.2p kPa,,,平衡常数只与温度有关所以a点时反应的压强平衡常数,C正确;b点时再投入1ml 、1.5ml ,相当于对原平衡体系体积缩小一半,压强增大平衡右移,所以平衡时,的转化率增大,D错误; 故选C。
1.(广东省广州市天河区2023届高三下学期三模)反应X→2Z经历两步:①X→Y;②Y→2Z。反应体系中X、Y、Z的浓度c随时间t的变化曲线如图所示。下列说法正确的是
A.a为c(Y)随t的变化曲线
B.t1时,反应体系达到平衡状态
C.0~t1时,体系中X的消耗速率等于Y的生成速率
D.反应体系中始终存在:c0=c(X)+c(Y)+c(Z)
【答案】D
【分析】由题中信息可知,反应X=2Z经历两步:①X→Y;②Y→2Z,因此,图中呈不断减小趋势的a线为X的浓度c随时间t的变化曲线,呈不断增加趋势的线为Z的浓度c随时间t的变化曲线,先增加后减小的线为Y的浓度c随时间t的变化曲线。
【解析】A.由分析可知,a线为X的浓度c随时间t的变化曲线,故A错误;
B.由图可知,分别代表3种不同物质的曲线相交于t1时刻,因此,t时c(X)=c(Y)= c(Z),但之后X、Y、Z的物质的量还在变化,说明反应没有达到平衡状态,故B错误;
C.由图中信息可知,0~t1时,Y的浓度在不断增大,说明体系中Y的生成速率大于Y的消耗速率,此时反应没有达到平衡,故X的消耗速率大于Y的生成速率,故C错误;
D.反应X→2Z经历两步:①X→Y;②Y→2Z,反应刚开始时c(X)=c0ml/L,c(Z)=c(Y)=0ml/L,由反应的系数关系可知,X的消耗量等于Y的生产量,Y的消耗量等于Z生成量的一半,则反应体系中始终存在:c0=c(X)+c(Y)+c(Z),故D正确;故选D。
【基础过关】
1.(天津市南开区2023届高三下学期质量监测)某温度下,恒容密闭容器内发生反应:H2(g)+I2(g)2HI(g) ΔH<0,该温度下,K=43。某时刻,测得容器内H2、I2、HI的浓度依次为0.01ml/L、0.01ml/L、0.02ml/L。一段时间后,下列情况与事实相符的是
A.氢气的体积分数变小B.混合气体密度变大
C.混合气体颜色变深D.容器内压强变小
【答案】A
【分析】某时刻,测得容器内H2、I2、HI的浓度依次为0.01ml/L、0.01ml/L、0.02ml/L,则<43,即Q
B.根据质量守恒定律可知,反应前后气体的质量保持不变,又该反应在恒容密闭容器中进行,由密度=质量/体积可知,密度保持不变,故B错误;
C.由分析可知,平衡正向移动,碘单质会转化成碘化氢,碘单质为紫黑色,所以混合气体的颜色会变浅,故C错误;
D.根据反应方程式可知,前后气体系数之和相等,即反应前后气体的物质的量保持不变,所以压强保持不变,故D错误;故选A。
2.(海南省琼海市2023届高三联考二模)“绿水青山就是金山银山”,研究、CO等大气污染物的处理对建设美丽中国具有重要意义。已知反应,该反应达到平衡后,为同时提高反应速率和NO的转化率,可采取的措施是
A.缩小容器的体积B.改用高效催化剂
C.增加NO的浓度D.升高温度
【答案】A
【解析】A.反应是气体体积减小的反应,缩小容器的体积,压强增大,各反应物和生成物浓度都增大,平衡正向移动,同时提高反应速率和NO的转化率,故A选;
B.改用高效催化剂可以提高反应速率,但不能改变NO的转化率,故B不选;
C.增加NO的浓度可以提高反应速率,但NO的转化率减小,故C不选;
D.反应是放热反应,升高温度,反应速率增大,但平衡逆向移动,NO的转化率减小,故D不选;
故选A。
3.(北京市朝阳区2023届高三下学期三模)正戊烷异构化为异戊烷是油品升级的一项重要技术。在合适催化剂和一定压强下,正戊烷的平衡转化率(α)随温度变化如图所示。
下列说法不正确的是
A.25 ℃,101 kPa时,正戊烷异构化成异戊烷的热化学反应方程式为:CH3CH2CH2CH2CH3(l) = (CH3)2CHCH2CH3(l) ∆H = –2.0 kJ/ml
B.28~36 ℃时,随温度升高,正戊烷的平衡转化率增大,原因是异戊烷气化离开体系,产物浓度降低,平衡正向移动
C.36~150 ℃时,随温度升高,正戊烷异构化反应的平衡常数增大
D.150 ℃时,体系压强从100 kPa升高到500 kPa,正戊烷的平衡转化率基本不变
【答案】C
【解析】A.根据表中燃烧热数值,①CH3CH2CH2CH2CH3(l)+8O2(g)=5CO2(g)+6H2O(l) ∆H=–3506.1kJml-1,②(CH3)2CHCH2CH3(l)+8O2(g)=5CO2(g)+6H2O(l) ∆H=–3504.1kJml-1,根据盖斯定律,①-②可得,CH3CH2CH2CH2CH3(l) = (CH3)2CHCH2CH3(l) ∆H = –2.0 kJml-1,故A正确;
B.根据表中沸点数值,在28~36 ℃时,随温度升高,异戊烷气化离开体系,产物浓度降低,导致平衡正向移动,正戊烷的平衡转化率增大,故B正确;
C.由A项分析可知,正戊烷异构化反应为放热反应,升高温度,平衡逆向移动,则平衡常数减小,故C错误;
D.150 ℃时,物质均为气态,增大压强,平衡不移动,则增大压强,正戊烷的平衡转化率不变,故D正确;
答案选C。
4.(山东省聊城市齐鲁名校大联盟2023届高三第三次联考)时,将足量某碳酸氢盐固体置于真空恒容密闭容器中发生反应:,该反应达到平衡时体系中气体的总浓度为。下列说法正确的是
A.当混合气体中的体积分数不变时,说明该反应达到平衡
B.向平衡体系中加入适量增大
C.向平衡体系中充入适量,逆反应速率增大
D.时,该反应的化学平衡常数为
【答案】C
【解析】A.反应中H2O和CO2按照1:1产生,则反应中CO2的体积分数一直为50%,CO2体积分数不变无法判断化学平衡,A项不符合题意;
B.加入固体不改变物质的浓度平衡不移动,CO的浓度不发生变化,B项不符合题意;
C.充入CO2增加了产物浓度,逆反应速率增大,平衡逆向移动,C项符合题意;
D.平衡时气体总浓度为c0ml/L,则c(CO2)=c(H2O)= ml/L,计算K=×=0.25,D项不符合题意;
故选C。
5.(河北省邢台市2022-2023学年高三下学期第一次模拟)室温下,某溶液初始时仅溶有M,同时发生以下两个反应:①;②。反应①的速率可表示为,反应②的速率可表示为(、为速率常数)。体系中生成物浓度(c)随时间(t)变化的曲线如图所示。下列说法错误的是
A.0~10s内,M的平均反应速率
B.温度不变,反应过程中的值不变
C.反应①的活化能比反应②的活化能大
D.温度升高,体系中的值减小
【答案】D
【解析】A.由反应可知M的浓度变化量等于Y和Z的浓度变化量之和,0~10s内,M的平均反应速率,故A正确;
B. ,温度不变时,比值不变,则恒定不变,v1与成正比,v2与成正比,则的值不变,故B正确;
C.由图可知相同条件下,Z的速率大于Y,可知反应②的速率大于反应①,根据反应活化能越大反应速率越小,可知反应①的活化能比反应②的活化能大,故C正确;
D.反应的吸放热情况不确定,稳定升高平衡的移动方向不确定,因此体系中的值无法确定,故D错误;
故选D。
6.(湖北省名校联盟2023届高三联合测评)在恒温恒容条件下,向某容器中充入一定量的N2O5气体发生下列反应:2N2O5(g)4NO2(g)+O2(g) ΔH>0。温度T时,部分实验数据如表所示:
下列有关说法错误的是
A.温度T时,该反应平衡常数K=64
B.150s后再充入一定量N2O5,再次达到平衡N2O5的转化率将增大
C.达平衡后升高温度,该容器内混合气体的密度不会改变
D.其他条件不变,若将恒容改为恒压,则平衡时N2O5的转化率增大
【答案】B
【解析】A.
K= ,故A正确;
B.恒容条件下,再充入一定量N2O5,相当于加压,再次达到平衡N2O5的转化率将降低,故B错误;
C.升高温度,混合气体的总质量、容器的体积都不变,因此气体的密度不变,故C正确;
D.该反应的正反应是气体分子数增大的反应,其他条件不变时,改为在恒压密闭容器中反应,相当于减压,平衡正向移动,平衡时N2O5的转化率增大,故D正确;故选B。
7.(辽宁省大连市2023届高三二模)在恒温恒容密闭容器中投入和在一定条件下充分反应,该反应是工业制硫酸的反应之一、和的物质的量随时间的变化曲线如图所示。下列说法正确的是
A.达到平衡时,的平均反应速率为
B.10分钟时反应达到平衡,且此时的平衡转化率为50%
C.容器内气体原子总数不再发生变化,能判断该反应达到平衡状态
D.在实际工业生产中,上述反应的反应条件是合适催化剂,加热,不需要加压
【答案】D
【解析】A.由图可知,25min时SO2的物质的量不再变化,说明反应达到平衡,达到平衡时,的平均反应速率为,故A错误;
B.10分钟后,和的物质的量还在变化,说明此时反应未达到平衡,故B错误;
C.反应过程中容器内气体原子总数是定值,当容器内气体原子总数不再发生变化,不能判断该反应达到平衡状态,故C错误;
D.在实际工业生产中,和O2反应生成的反应条件是合适催化剂,加热,不需要加压,故D正确;
故选D。
8.(湖南省岳阳市2023届高三下学期教学质量监测)时,含等浓度的与的混合溶液中发生反应: ,时刻,改变某一外界条件继续反应至时刻,溶液中和随时间的变化关系如图所示。下列说法正确的是
已知:时,该反应的化学平衡常数
A.若时刻未改变外界条件,则此时该反应:
B.若时刻反应达到平衡,则时刻改变的条件可能为及时移除Ag
C.若始终保持温度不变,则逆反应速率:
D.内的平均反应速率为
【答案】D
【解析】A.若时刻未改变外界条件,则此时该反应处于平衡,=,A错误;
B.若时刻反应达到平衡,==0.08,=0.03,此时的平衡常数K约为4.69>1,已知:时,该反应的化学平衡常数K=1,,则时刻改变的条件是降温,所以B错误;
C.时刻到时刻,增加,其反应速率加快,即逆反应速率:,C错误;
D.内的浓度由0变为0.03,即浓度变化为0.03,其平均反应速率为,又因为各物质的速率之比等于其化学计量数之比,所以的平均反应速率为,D正确;
故选D。
【能力提升】
1.(湖北省黄冈中学2023届高三第三次模拟)恒温恒容条件下,向密闭容器中加入等物质的量的M和N,发生反应:,已知该反应的正反应速率,其中速率常数满足关系(R、A为常数,T为温度,为反应的活化能)。上述反应在催化剂Cat1、Cat2作用下的关系如图。下列说法错误的是
A.使用催化剂Cat1时反应的活化能较高
B.平衡时M和N的转化率相等
C.增大N的浓度不影响正反应速率和平衡状态
D.若改为恒容绝热容器,平衡时M的转化率一定降低
【答案】C
【解析】A.从曲线的斜率上可以分析出使用催化剂Cat1时反应的活化能较高,故A说法正确;
B.反应物的系数相等,投料相等,所以平衡时的转化率也相等,故B说法正确;
C.根据v正=kc(M),增大N的浓度不影响正反应速率,但一定会影响平衡状态,故C说法错误;
D.若改为恒容绝热容器,无论反应是吸热反应还是放热反应,平衡时M的转化率一定降低,故D说法正确;
答案为C。
2(湖南省邵阳市2023届高三下学期第二次联考)T ℃时,在体积为2 L的恒温恒容密闭容器中充入4 ml CO和4 ml ,发生反应,测得和的物质的量随时间的变化如图所示。该反应的正、逆反应速率分别可表示为,,、分别为正、逆反应速率常数,只受温度影响。下列说法正确的是
A.从反应开始至达到平衡时,以表示的平均反应速率为
B.该反应在A、B两点的正反应速率之比为
C.当容器中混合气体的密度不随时间变化时,该反应达到平衡状态
D.T ℃时,该反应的平衡常数为
【答案】B
【解析】A.根据化学反应速率的表达式,v(CO2)==0.02ml/(L·min),故A错误;
B.A点,CO和CO2物质的量相等,均为2ml,N2O的物质的量仍为2ml,此时v正=k正×1×1,B点达到平衡,n(CO)=n(N2O)=0.8ml,此时v正=k正×0.4×0.4,vA∶vB=25∶4,故B正确;
C.组分都是气体,因此气体总质量保持不变,容器为恒容,容器的体积不变,根据密度的定义,混合气体的密度在任何时刻均不变,因此不能说明反应达到平衡,故C错误;
D.达到平衡时,n(CO)=n(N2O)=0.8ml,,n(CO2)=n(N2)=3.2ml,该温度下的平衡常数K==16,故D错误;答案为B。
3.(广东省大湾区2023届普通高中毕业班下学期联合模拟)乙酸甲酯催化醇解反应方程式为:,已知,,其中、为速率常数,为物质的量分数。己醇和乙酸甲酯按物质的量之比1∶1投料,测得348K、338K两个温度下乙酸甲酯转化率随时间的变化关系如图所示,下列说法中错误的是
A.曲线①②中,曲线①对应的更大
B.升高温度,该醇解平衡向正反应方向移动
C.a、b、c、d四点中,与差值最大的是b点
D.338K时,该反应的化学平衡常数为1
【答案】C
【分析】根据图像可知,①曲线的反应速率最快,说明温度高,即曲线①对应温度为348K,曲线②对应温度为338K;
【解析】A.温度越高,反应速率越快,值越大,根据分析以及图像可知,曲线①对应的更大,故A说法正确;
B.由图可知,温度越高,乙酸甲酯转化率越高,反应正向进行程度变大,说明反应为吸热反应,故升高温度,该醇解平衡向正反应方向移动,故B说法正确;
C.、是温度的函数,该反应为吸热反应,升高温度,平衡向正反应方向进行,受温度的影响较大,因此升高温度,增大程度大于,即-的值最大的是曲线①;据图像可知,a点是反应向正方向进行,c点为平衡点,随着反应进行,v正逐渐减小,v逆逐渐增大,因此四点中,与差值最大的是a点,故C说法错误;
D.338K时,令乙酸甲酯的物质的量为1ml,C6H13OH的物质的量为1ml,则达到平衡时,消耗乙酸甲酯、C6H13OH的物质的量均为1ml×50%=0.5ml,则生成CH3COOC6H13和甲醇的物质的量为0.5ml,K=,故D说法正确;
故选C。
4.(河北省秦皇岛市青龙满族自治县2023届高三三模联考)溶液中存在多个平衡。本题条件下仅需考虑如下平衡:
(i)
(ii)
时,溶液中随的变化关系如图。
下列有关溶液的说法正确的是
A.加入少量溶液,反应(i)的平衡逆向移动
B.溶液中
C.加入少量固体,则平衡时的比值减小
D.当pH=9.0时,溶液中的平衡浓度约为
【答案】D
【解析】A.加入少量NaOH溶液,反应(ii)正向移动,溶液中将减小,反应(i)将正向移动,A错误;
B.0.10ml/L溶液中,原子的总浓度为,溶液中Cr原子总浓度为,B错误;
C.,只要温度不变,此比值就不变,C错误;
D.当溶液的时,,因此可忽略溶液中,即,反应(ii)的平衡常数,联立两个方程可得,D正确;故选D。
5.(浙江省乐清市知临中学2023届高三下学期第二次仿真考试)在3个容积均为2.0L的恒容密闭容器中,反应H2O(g) + C(s) CO(g) +H2(g) ΔH>0 ,分别在一定温度下达到平衡,下列说法正确的是
A.当温度为T1时,该反应的化学平衡常数值为0.1
B.达到平衡时,容器II中H2O的转化率比容器I中的小
C.若5min后容器I中达到平衡,则H2O的平衡浓度为1.0 ml/L
D.达到平衡时,容器III中 CO的转化率小于66.6%
【答案】B
【解析】温度T1时,容器Ⅰ中平衡时n(CO)=0.2ml,
,
该反应的化学平衡常数值为,故A错误;
B.容器Ⅱ相当于容器Ⅰ增加H2O的量,反而使其转化率降低,所以达到平衡时,容器Ⅱ中H2O的转化率比容器Ⅰ中的小,故B正确;
C.5min后容器Ⅰ中达到平衡,n(H2)=0.2ml,则5min内的平均反应速率:,故C错误;
D.假设达到平衡时,容器Ⅲ中的CO的转化率为66.6%,
则y=0.6×66.6%=0.3996,所以平衡时c(CO)=c(H2)=,c(H2O)=,则,但由于反应为吸热反应,降低温度不利于反应正向进行,所以容器Ⅲ的平衡常数比容器Ⅰ的平衡常数要小,即y<0.3996ml,可见转化率大于66.6%,故D错误;故选B。
6.(江苏省扬州中学2023届高三下学期模拟预测)在一定的温度和压强下,将按一定比例混合的和通过装有催化剂的反应器可得到甲烷。已知:
催化剂的选择是甲烷化技术的核心。在两种不同催化剂作用下反应相同时间,测得温度对转化率和生成选择性的影响如图所示。
选择性=×100%
下列有关说法正确的是
A.在260℃~320℃间,以为催化剂,升高温度的产率增大
B.延长W点的反应时间,一定能提高的转化率
C.选择合适的催化剂,有利于提高的平衡转化率
D.高于320℃后,以Ni为催化剂,随温度的升高转化率上升的原因是平衡正向移动
【答案】A
【分析】在两种不同催化剂作用下反应相同时间,化学反应速率越大、选择性越高,则甲烷的产率越高。
【解析】A.在260℃~320℃间,以为催化剂,升高温度CH4的选择性虽然基本不变,但CO2的转化率在上升,所以CH4的产率上升, A说法正确;
B.W点是平衡点,延长时间不能提高CO2的转化率, B说法不正确;
C.催化剂只能加快化学反应速率,不能改变CO2的平衡转化率, C说法不正确;
D.由图中信息可知,高于320℃后以Ni为催化剂,转化率明显低于相同温度下以CeO2为催化剂的转化率,反应一定未达平衡,高于320℃后,随温度的升高CO2转化率上升的原因是催化剂活性增大,反应速率加快, D说法不正确。
答案选A。
7.(北京市丰台区2023届高三下学期二模)工业上可以利用水煤气(、)合成二甲醚(),同时生成。合成过程中,主要发生三个反应,℃时,有关反应及相关数据如下。
保持原料气组成、压强、反应时间等因素不变,进行实验,测得转化率随温度变化曲线如下图。下列说法不正确的是
A.℃时,水煤气合成二甲醚的热化学方程式:
B.℃时,增大压强、加入催化剂均可提高的平衡转化率
C.220℃~240℃时,温度升高反应速率加快,转化率升高
D.温度高于240℃时,温度升高转化率降低的原因可能是平衡逆向移动
【答案】B
【解析】A.已知:℃时,有关反应及相关数据如下
①
②
③
由盖斯定律可知,2×①+②+③得反应,则其焓变为,A正确;
B.加入催化剂可以加快反应速率,但是不能改变物质的平衡转化率,B错误;
C.升高温度反应速率加快,由图可知,20℃~240℃时,温度升高反应速率加快,且转化率升高,C正确;
D.反应均为放热反应,温度高于240℃时,温度升高导致平衡逆向移动,使得转化率降低,D正确;
故选B。
8.(广东省广州市2023届高三一模)恒容密闭容器中,以硫()与为原料制备,受热分解成气态,发生反应 。的平衡转化率、的体积分数随温度的变化曲线如图所示。下列说法正确的是
A.
B.温度升高,分解率增大,体积分数增大
C.向平衡体系中充入惰性气体,平衡向右移动
D.其他条件相同,体积分数越大,平衡转化率越小
【答案】B
【解析】A.由图像可看出,温度升高,CH4的平衡转化率降低,S2的体积分数升高说明升温时,平衡向左移动,所以正反应方向是放热的,即<0,选项A错误;
B.因为S8分解成S2需要吸收热量,S8(g) 4S2(g) >0,所以升温时,平衡右移,S8分解率增大,S2体积分数增大,选项B正确;
C.向恒温恒容的平衡体系中,通入惰性气体,由于与反应有关的气体物质的物质的量浓度均未变化,所以Q=K,平衡不移动,选项C错误;
D.其他条件不变时,S2体积分数增大,即c(S2)越大,则平衡向右进行的程度越大,CH4的平衡转化率越大,选项D错误;
答案选B。
【真题感知】
1. (2023·海南卷)工业上苯乙烯的生产主要采用乙苯脱氢工艺:。某条件下无催化剂存在时,该反应的正、逆反应速率v随时间t的变化关系如图所示。下列说法正确的是
A. 曲线①表示的是逆反应的关系
B. 时刻体系处于平衡状态
C. 反应进行到时,(为浓度商)
D. 催化剂存在时,、都增大
【答案】BD
【解析】反应为乙苯制备苯乙烯的过程,开始反应物浓度最大,生成物浓度为0,所以曲线①表示的是正反应的关系,曲线表示的是逆反应的关系,故A错误;t2时,正逆反应速率相等,体系处于平衡状态,故B正确;反应进行到时,反应正向进行,故Q<K,故C错误;催化剂能降低反应的活化能,使反应的、都增大,故D正确;故选BD。
2.(2023·浙江卷6月)一定条件下,1-苯基丙炔()可与HCl发生催化加成,反应如下:
反应过程中该炔烃及反应产物的占比随时间的变化如图(已知:反应I、Ⅲ为放热反应),下列说法不正确的是
A. 反应焓变:反应I>反应Ⅱ
B. 反应活化能:反应I<反应Ⅱ
C. 增加HCl浓度可增加平衡时产物Ⅱ和产物I的比例
D. 选择相对较短的反应时间,及时分离可获得高产率的产物1
【答案】C
【解析】反应I、Ⅲ为放热反应,相同物质的量的反应物,反应I放出的热量小于反应Ⅱ放出的热量,反应放出的热量越多,其焓变越小,因此反应焓变:反应I>反应Ⅱ,故A正确;短时间里反应I得到的产物比反应Ⅱ得到的产物多,说明反应I的速率比反应Ⅱ的速率快,速率越快,其活化能越小,则反应活化能:反应I<反应Ⅱ,故B正确;增加HCl浓度,平衡正向移动,但平衡时产物Ⅱ和产物I的比例可能降低,故C错误;根据图中信息,选择相对较短的反应时间,及时分离可获得高产率的产物1,故D正确。综上所述,答案为C。
3.(2023·北京卷)下列事实能用平衡移动原理解释的是
A. H2O2溶液中加入少量MnO2固体,促进H2O2分解
B. 密闭烧瓶内的NO2和N2O4的混合气体,受热后颜色加深
C. 铁钢放入浓HNO3中,待不再变化后,加热能产生大量红棕色气体
D. 锌片与稀H2SO4反应过程中,加入少量CuSO4固体,促进H2的产生
【答案】B
【解析】MnO2会催化 H2O2分解,与平衡移动无关,A项错误;NO2转化为N2O4 的反应是放热反应,升温平衡逆向移动,NO2浓度增大,混合气体颜色加深,B项正确;铁在浓硝酸中钝化,加热会使表面的氧化膜溶解,铁与浓硝酸反应生成大量红棕色气体,与平衡移动无关,C项错误;加入硫酸铜以后,锌置换出铜,构成原电池,从而使反应速率加快,与平衡移动无关,D项错误;故选B。
4. (2022·辽宁卷)某温度下,在恒容密闭容器中发生反应,有关数据如下:
下列说法错误的是
A. 时,Z的浓度大于
B. 时,加入,此时
C. 时,Y的体积分数约为33.3%
D. 时,X的物质的量为
【答案】B
【解析】反应开始一段时间,随着时间的延长,反应物浓度逐渐减小,产物Z的平均生成速率逐渐减小,则内Z的平均生成速率大于内的,故时,Z的浓度大于,A正确; 时生成的Z的物质的量为,时生成的Z的物质的量为,故反应在时已达到平衡,设达到平衡时生了,列三段式:
根据,得,则Y的平衡浓度为,Z的平衡浓度为,平衡常数,时Y的浓度为,Z的浓度为,加入后Z的浓度变为,,反应正向进行,故,B错误;
反应生成的Y与Z的物质的量之比恒等于1∶2,反应体系中只有Y和Z为气体,相同条件下,体积之比等于物质的量之比,,故Y的体积分数始终约为33.3%,C正确;由B项分析可知时反应处于平衡状态,此时生成Z为,则X的转化量为,初始X的物质的量为,剩余X的物质的量为,D正确;故选B。
5. (2022·北京卷)某的多孔材料刚好可将“固定”,实现了与分离并制备,如图所示:
己知:
下列说法不正确的是
A. 气体温度升高后,不利于的固定
B. 被固定后,平衡正移,有利于的去除
C. 制备的原理为:
D. 每制备,转移电子数约为
【答案】D
【解析】二氧化氮转化为四氧化二氮的反应为放热反应,升高温度,平衡向逆反应方向移动,四氧化二氮的浓度减小,所以气体温度升高后,不利于四氧化二氮的固定,故A正确;四氧化二氮被固定后,四氧化二氮的浓度减小,二氧化氮转化为四氧化二氮的平衡向正反应方向移动,二氧化氮的浓度减小,所以四氧化二氮被固定后,有利于二氧化氮的去除,故B正确;由题意可知,被固定后的四氧化二氮与氧气和水反应生成硝酸,反应的化学方程式为,故C正确;四氧化二氮转化为硝酸时,生成1ml硝酸,反应转移1ml电子,则每制备0.4ml硝酸,转移电子数约为0.4ml×6.02×1023=2.408×1023,故D错误;故选D。
6.(2022·浙江卷)关于反应,达到平衡后,下列说法不正确的是
A.升高温度,氯水中的减小
B.氯水中加入少量醋酸钠固体,上述平衡正向移动,增大
C.取氯水稀释,增大
D.取两份氯水,分别滴加溶液和淀粉KI溶液,若前者有白色沉淀,后者溶液变蓝色,可以证明上述反应存限度
【答案】D
【解析】HClO受热易分解,升高温度,HClO分解,平衡正向移动,c(HClO)减小,A正确;氯水中加入少量醋酸钠固体,醋酸根离子和氢离子结合生成醋酸分子,氢离子浓度减小,平衡正向移动,c(HClO)增大,B正确;氯水稀释,平衡正向移动,而c(HClO)和c(Cl-)均减小,但HClO本身也存在电离平衡HClO⇌H++ClO-,稀释促进了HClO的电离,使c(HClO)减少更多,因此增大,C正确;氯水中加硝酸银产生白色沉淀,证明溶液中有氯离子,氯水中加淀粉碘化钾溶液,溶液变蓝,证明生成了碘单质,溶液中有强氧化性的物质,而氯气和次氯酸都有强氧化性,不能证明反应物和生成物共存,即不能证明上述反应存在限度,D错误;故选D。
7.(2022·浙江卷)恒温恒容的密闭容器中,在某催化剂表面上发生氨的分解反应:,测得不同起始浓度和催化剂表面积下氨浓度随时间的变化,如下表所示,下列说法不正确的是
A.实验①,,
B.实验②,时处于平衡状态,
C.相同条件下,增加氨气的浓度,反应速率增大
D.相同条件下,增加催化剂的表面积,反应速率增大
【答案】C
【解析】实验①中,0~20min,氨气浓度变化量为2.40×10-3ml/L-2.00×10-3ml/L=4.00×10-4ml/L,v(NH3)==2.00×10-5ml/(L·min),反应速率之比等于化学计量数之比,v(N2)= EQ \f(1,2)v(NH3)=1.00×10-5ml/(L·min),A正确;催化剂表面积大小只影响反应速率,不影响平衡,实验③中氨气初始浓度与实验①中一样,实验③达到平衡时氨气浓度为4.00×10-4ml/L,则实验①达平衡时氨气浓度也为4.00×10-4ml/L,而恒温恒容条件下,实验②相对于实验①为减小压强,平衡正向移动,因此实验②60min时处于平衡状态,x<0.4,即x≠0.4,B正确;实验①、实验②中0~20min、20min~40min氨气浓度变化量都是4.0010-4ml/L,实验②中60min时反应达到平衡状态,实验①和实验②催化剂表面积相同,实验①中氨气初始浓度是实验②中氨气初始浓度的两倍,实验①60min时反应未达到平衡状态,相同条件下,增加氨气浓度,反应速率并没有增大,C错误;对比实验①和实验③,氨气浓度相同,实验③中催化剂表面积是实验①中催化剂表面积的2倍,实验③先达到平衡状态,实验③的反应速率大,说明相同条件下,增加催化剂的表面积,反应速率增大,D正确;故选C。
8. (2021·浙江卷)一定温度下:在N2O5的四氯化碳溶液(100mL)中发生分解反应:。在不同时刻测量放出的O2体积,换算成N2O5浓度如下表:
下列说法正确的是
A. ,生成NO2的平均速率为
B. 反应2220s时,放出的O2体积为(标准状况)
C. 反应达到平衡时,
D. 推测上表中的x为3930
【答案】D
【解析】,N2O5的变化量为(0.96-0.66)==0.3,在此时间段内NO2的变化量为其2倍,即0.6,因此,生成NO2的平均速率为,A说法不正确;由表中数据可知,反应2220s时,N2O5的变化量为(1.40-0.35)==1.05,其物质的量的变化量为1.050.1L=0.105ml,O2的变化量是其,即0.0525ml,因此,放出的O2在标准状况下的体积为0.0525ml 22.4L/ml=,B说法不正确;反应达到平衡时,正反应速率等于逆反应速率,用不同物质表示该反应的速率时,其数值之比等于化学计量数之比,,C说法不正确;分析表中数据可知,该反应经过1110s(600-1710,1710-2820)后N2O5的浓度会变为原来的,因此,N2O5的浓度由0.24变为0.12时,可以推测上表中的x为(2820+1110)=3930,D说法正确。综上所述,本题选D。
9.(2021·北京卷)NO2和N2O4存在平衡:2NO2(g)⇌N2O4(g) △H<0。下列分析正确的是
A.1 ml平衡混合气体中含1 ml N原子
B.断裂2 ml NO2中的共价键所需能量小于断裂1 ml N2O4中的共价键所需能量
C.恒温时,缩小容积,气体颜色变深,是平衡正向移动导致的
D.恒容时,水浴加热,由于平衡正向移动导致气体颜色变浅
【答案】B
【解析】1mlNO2含有1mlN原子,1mlN2O4含有2mlN原子,现为可逆反应,为NO2和N2O4的混合气体,1 ml平衡混合气体中所含原子大于1 ml N,A错误;反应2NO2(g)⇌N2O4(g)为放热反应,故完全断开2mlNO2分子中的共价键所吸收的热量比完全断开1mlN2O4分子中的共价键所吸收的热量少,B正确;气体体积压缩,颜色变深是因为体积减小,浓度变大引起的,C错误;放热反应,温度升高,平衡逆向移动,颜色加深,D错误;故选B。
10.(2021·辽宁卷)某温度下,在恒容密闭容器中加入一定量X,发生反应,一段时间后达到平衡。下列说法错误的是
A.升高温度,若增大,则 B.加入一定量Z,达新平衡后减小
C.加入等物质的量的Y和Z,达新平衡后增大 D.加入一定量氩气,平衡不移动
【答案】C
【解析】根据勒夏特列原理可知,升高温度,化学平衡向着吸热反应方向移动,而增大,说明平衡正向移动,故则,A正确;加入一定量Z,Z的浓度增大,平衡逆向移动,故达新平衡后减小,B正确;加入等物质的量的Y和Z,Z的浓度增大,平衡逆向移动,由于X、Y均为固体,故K=c(Z),达新平衡后不变,C错误;加入一定量氩气,加入瞬间,X、Z的浓度保持不变,故正、逆反应速率不变,故平衡不移动,D正确;故选C。
年份
卷区
考点分布
化学平衡状态
化学平衡移动
化学平衡图像
综合应用
2023
海南
√
√
√
北京
√
√
√
山东
√
√
浙江
√
√
√
2022
北京
√
√
辽宁
√
√
湖北
√
√
浙江
√
√
√
2021
北京
√
√
辽宁
√
浙江
√
√
化学反应
mA(g)+nB(g) pC(g)+qD(g)
是否平衡
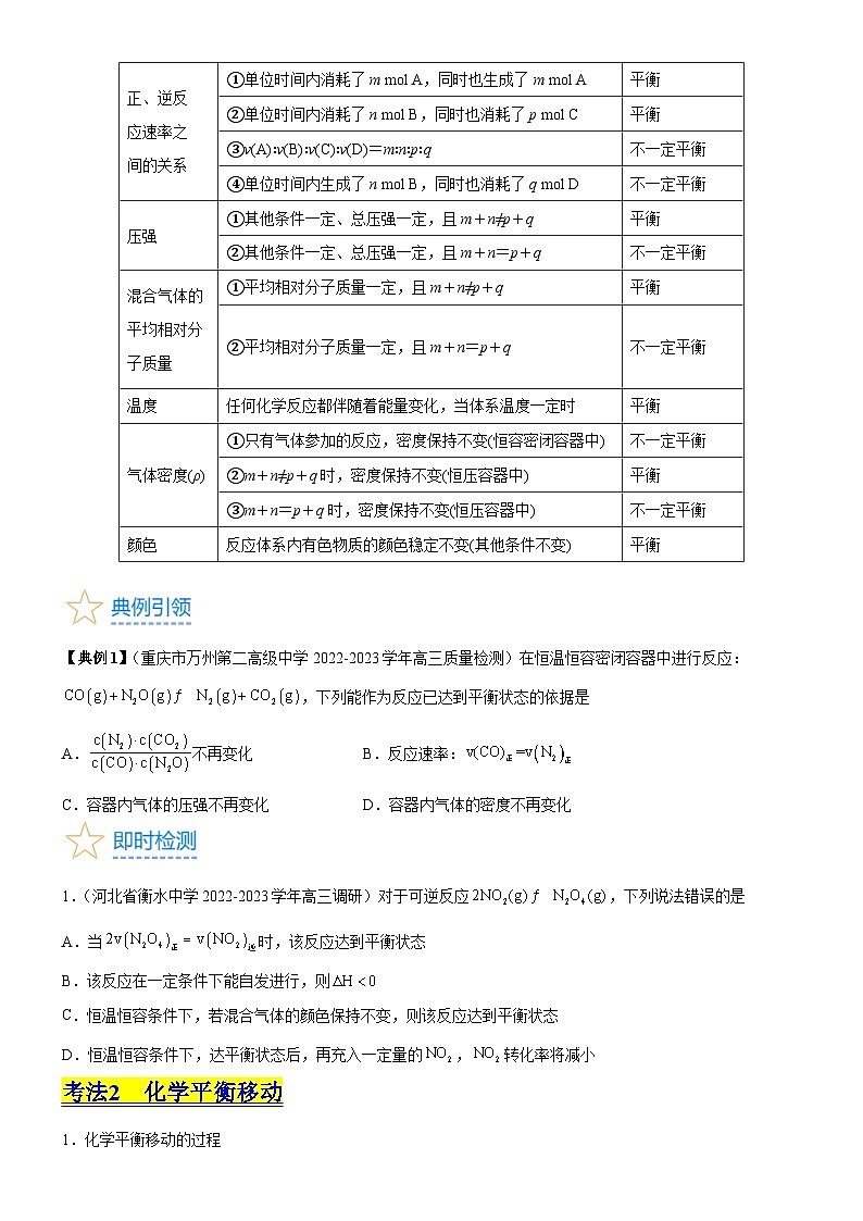
混合物体系中各成分的含量
①各物质的物质的量或物质的量分数一定
平衡
②各物质的质量或质量分数一定
平衡
③各气体的体积或体积分数一定
平衡
④总体积、总压强、总物质的量一定
不一定平衡
正、逆反
应速率之
间的关系
①单位时间内消耗了m ml A,同时也生成了m ml A
平衡
②单位时间内消耗了n ml B,同时也消耗了p ml C
平衡
③v(A)∶v(B)∶v(C)∶v(D)=m∶n∶p∶q
不一定平衡
④单位时间内生成了n ml B,同时也消耗了q ml D
不一定平衡
压强
①其他条件一定、总压强一定,且m+n≠p+q
平衡
②其他条件一定、总压强一定,且m+n=p+q
不一定平衡
混合气体的平均相对分子质量
①平均相对分子质量一定,且m+n≠p+q
平衡
②平均相对分子质量一定,且m+n=p+q
不一定平衡
温度
任何化学反应都伴随着能量变化,当体系温度一定时
平衡
气体密度(ρ)
①只有气体参加的反应,密度保持不变(恒容密闭容器中)
不一定平衡
②m+n≠p+q时,密度保持不变(恒压容器中)
平衡
③m+n=p+q时,密度保持不变(恒压容器中)
不一定平衡
颜色
反应体系内有色物质的颜色稳定不变(其他条件不变)
平衡
改变的条件(其他条件不变)
化学平衡移动的方向
浓度
增大反应物浓度或减小生成物浓度
向正反应方向移动,如图甲
减小反应物浓度或增大生成物浓度
向逆反应方向移动,如图乙
压强(对有气体参加的反应)
反应前后气体体积改变
增大压强
向气体分子总数减小的方向移动,如图丙
减小压强
向气体分子总数增大的方向移动,如图丁
反应前后气体体积不变
改变压强
平衡不移动,如图戊
温度
升高温度
向吸热反应方向移动,如图己
降低温度
向放热反应方向移动,如图庚
催化剂
同等程度改变v正、v逆,平衡不移动,如图辛
v正>v逆
平衡向正反应方向移动
v正=v逆
反应达到平衡状态,不发生平衡移动
v正<v逆
平衡向逆反应方向移动
名称
熔点/℃
沸点/℃
燃烧热∆H /kJ•ml-1
正戊烷
-130
36
–3506.1
异戊烷
-159.4
27.8
–3504.1
t/s
0
50
100
150
c(N2O5)/ml·L-1
4.00
2.5
2.00
2.00
容器
温度
(T1>T2)
起始时物质的量/ml
平衡时物质的量/ml
n(H2O)
n(C)
n(CO)
n(H2)
n(CO)
I
T1
0.6
1.2
0
0
0.2
II
T1
1.2
1.2
0
0
x
III
T2
0
0
0.6
0.6
y
时间段/
产物Z的平均生成速率/
0~2
0.20
0~4
0.15
0~6
0.10
0
600
1200
1710
2220
2820
x
1.40
0.96
0.66
0.48
0.35
0.24
0.12
考点3 化学平衡常数及转化率的计算(核心考点精讲精练)-备战高考化学一轮复习(新高考专用): 这是一份考点3 化学平衡常数及转化率的计算(核心考点精讲精练)-备战高考化学一轮复习(新高考专用),文件包含考点3化学平衡常数及转化率的计算核心考点精讲精练-备战高考化学一轮复习新高考专用原卷版docx、考点3化学平衡常数及转化率的计算核心考点精讲精练-备战高考化学一轮复习新高考专用解析版docx等2份试卷配套教学资源,其中试卷共49页, 欢迎下载使用。
考点1 化学反应速率(核心考点精讲精练)-备战高考化学一轮复习(新高考专用): 这是一份考点1 化学反应速率(核心考点精讲精练)-备战高考化学一轮复习(新高考专用),文件包含考点1化学反应速率核心考点精讲精练-备战高考化学一轮复习新高考专用原卷版docx、考点1化学反应速率核心考点精讲精练-备战高考化学一轮复习新高考专用解析版docx等2份试卷配套教学资源,其中试卷共57页, 欢迎下载使用。
考点2 原电池 新型电源(核心考点精讲精练)-备战高考化学一轮复习(新高考专用): 这是一份考点2 原电池 新型电源(核心考点精讲精练)-备战高考化学一轮复习(新高考专用),文件包含考点2原电池新型电源核心考点精讲精练-备战高考化学一轮复习新高考专用原卷版docx、考点2原电池新型电源核心考点精讲精练-备战高考化学一轮复习新高考专用教师版docx等2份试卷配套教学资源,其中试卷共65页, 欢迎下载使用。

