甘肃省平凉市名校2023-2024学年物理九年级第一学期期末学业水平测试模拟试题含答案
展开学校_______ 年级_______ 姓名_______
注意事项:
1.答卷前,考生务必将自己的姓名、准考证号填写在答题卡上。
2.回答选择题时,选出每小题答案后,用铅笔把答题卡上对应题目的答案标号涂黑,如需改动,用橡皮擦干净后,再选涂其它答案标号。回答非选择题时,将答案写在答题卡上,写在本试卷上无效。
3.考试结束后,将本试卷和答题卡一并交回。
一、选择题(每题1分,共30题,30分)
1.下列做法符合安全用电原则的是( )
A.用铜线代替熔断的保险丝B.有人触电时,用手将其拉开
C.控制灯泡的开关接在火线上D.洗衣机不使用三孔插座
2.关于热值和热机效率,下列说法正确的是
A.使燃料燃烧更充分,可以增大热值
B.燃料燃烧释放的热量越多,热值越大
C.使燃料燃烧更充分,可以提高热机的效率
D.热机使用的燃料的热值越大,热机的效率就越高
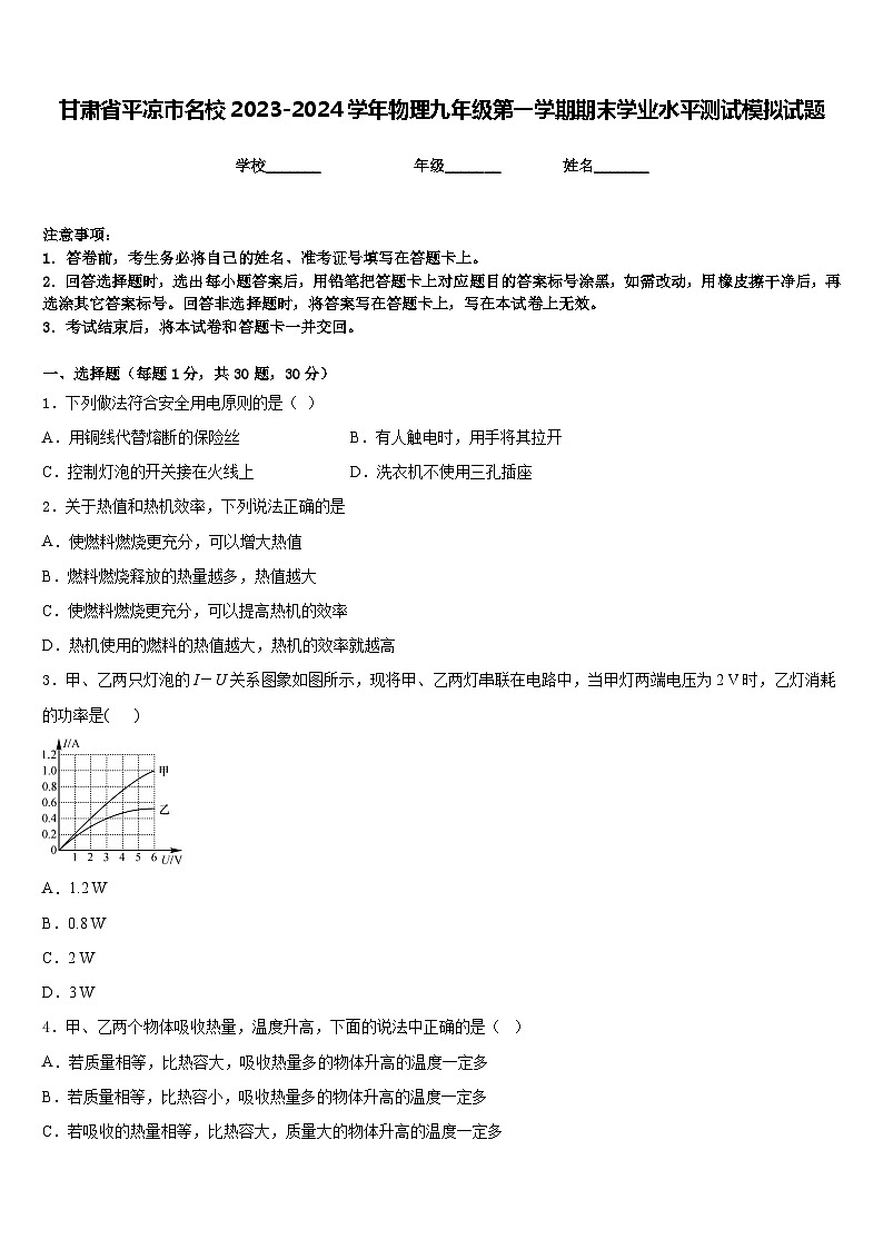
3.甲、乙两只灯泡的I-U关系图象如图所示,现将甲、乙两灯串联在电路中,当甲灯两端电压为2 V时,乙灯消耗的功率是( )
A.1.2 W
B.0.8 W
C.2 W
D.3 W
4.甲、乙两个物体吸收热量,温度升高,下面的说法中正确的是( )
A.若质量相等,比热容大,吸收热量多的物体升高的温度一定多
B.若质量相等,比热容小,吸收热量多的物体升高的温度一定多
C.若吸收的热量相等,比热容大,质量大的物体升高的温度一定多
D.若吸收的热量相等,比热容小,质量大的物体升高的温度一定多
5.如图所示的电路中,R1:R2=3:1, S断开时,电流表的示数为I1, S闭合时,电流表的示数为I2,则I1与I2之比是
A.3:4B.4:3
C.1:3D.1:4
6.小明探究欧姆定律后由推导出,并归纳出一些结论,其中正确的是( )
A.当导体两端电压一定时,导体电阻与通过导体电流成反比;
B.同一导体两端电压与通过导体电流成正比;
C.导体电阻大小等于导体两端电压与通过导体电流的比值;
D.当导体两端电压为0时,则通过导体的电流为0,导体的电阻为0。
7.如图所示,当开关S闭合,甲乙两表为电压表时,两表的读数之比:为3﹕1,当开关S断开,甲乙两表为电流表时,两表的读数之比:为( )
A.2﹕3B.3﹕2C.3﹕4D.3﹕1
8.2019年1月3日,“嫦娥”奔月成功,如图是运载嫦娥四号探测器的长征三号乙运载火箭成功发射时的情景。下图中与火箭发射能量转化方式一致的冲程是
A.B.
C.D.
9.图是课本“探究电流通过导体产生的热量与导体电阻间关系”的实验装置,两个透明容器中封闭着等量的空气,电路正确连接后,通电进行实验过程中,下列说法正确的是
A.左边容器电阻丝中的电流比右边容器电阻丝中的电流大
B.U形管中液面高度的变化反映电阻丝产生热量的多少
C.要保持两个电阻丝两端电压相等
D.通电时间相同,两个容器中空气吸收的热量相同
10.如图是一种温度自动报警器的工作原理图,其中热敏电阻的阻值随温度的升高而降低,则以下说法正确的是 ( )
A.电磁继电器中的电磁铁的工作原理是电磁感应
B.电磁继电器实质是一种电路开关,可以用一个电路控制另一个电路
C.温度较高时,指示灯亮起,该装置报警
D.温度较低时,电铃响起,该装置报警
11.汽车上坡时驾驶员加大油门的同时将变速器换为低速挡,加大油门是为了使发动机发挥更大功率换为低速挡是为了减慢车速。那么驾驶员在汽车上坡时减慢车速的目的是
A.保证安全B.省油
C.增大发动机的牵引力D.以上说法均正确
12.下列做法不符合安全用电原则的是( )
A.可用铜丝代替熔丝
B.电冰箱的金属外壳应该接地线
C.控制电灯的开关必须接在火线上
D.使用测电笔时,手要接触笔尾金属电极
二、填空题(每题5分,共4题,20分)
13.某品牌盒装牛奶,盒上标有“净含量 250ml”,用天平测得牛奶的质量是 275g,则这种牛奶的密 度是______g/cm3;小明喝了半盒牛奶,剩下半盒牛奶的密度是__________kg/m3。
14.小明新购了一批书,将书从一楼搬到三楼,小红想测定小明一次全部搬完书的过程中对书做功的功率。于是小红进行了如下的实验步骤:(A)测出所有书的总质量m;(B)测出楼梯的总长度L;(C)测出一楼到三楼的竖直高度h;(D)测出小明搬书上楼所用的时间t;(E)计算出小明搬书的功率P.小红的实验步骤中多余的是:____。(填写步骤前的字母即可)实际中由于书较多,小明采用分两批将书搬上三楼的办法搬完了书,两种搬书的方法:①是把所有书一次搬上楼;②是先搬一部分书上楼,再搬剩下的部分。假设小明搬书上楼的速度相同,两种方法中功率大的是__;机械效率高的是__。(填序号①或②)
15.用长6m高3m的斜面将重50kg的物体沿斜面匀速从底端拉到顶端,所用时间为10s,沿斜面方向的拉力恒为300N,则有用功为_______ J,拉力的功率为_______ W.
16.在家庭电路中热水器单独工作3min,如图所示的电能表的转盘转了100r,热水器的实际功率为________W;若不计能量损失,这段时间内热水器中50L的水可升温________℃(保留两位小数)。由于热水器的功率远大于冰箱,从安全用电的角度考虑,热水器的电源线比冰箱的要________一些(选填“粗”或“细”)。[已知ρ水=1.0×103kg/m3,c水=4.2×103J/(kg·℃)]。
三、实验题(共12分)
17.(4分)现有下列器材:学生电源(6V),电流表(0﹣0.6A,0﹣3A)、电压表(0﹣3V,0﹣15V)、定值电阻(5Ω、10Ω、20Ω各一个)、开关、滑动变阻器和导线若干,利用这些器材探究“电压不变时,电流与电阻的关系”
(1)请根据图甲所示的电路图用笔画线代替导线将图乙所示的实物连接成完整电路________。(要求连线不得交叉)
(2)实验中依次接入三个定值电阻,调节滑动变阻器的滑片,保持电压表示数不变,记下电流表的示数,利用描点法得到如图丙所示的电流I随电阻R变化的图象。由图象可以得出结论:______________。
(3)上述实验中,小强用5Ω的电阻做完实验后,保持滑动变阻器滑片的位置不变,接着把R换为10Ω的电阻接入电路,闭合开关,向_____(选填“A”或“B”)端移动滑片,使电压表示数为_______V 时,读出电流表的示数。
(4)为完成整个实验,应该选取哪种规格的滑动变阻器______________。
A.50Ω 1.0A B.30Ω 1.0A C.20Ω 1.0A。
18.(4分)实验室有如下器材:符合要求的电源一个、规格不同的两个小灯泡、滑动变阻器、导线若干、开关一个。在串联电路中,流入第一个灯泡的电流用IA表示,流出第二个灯泡的电流用IB表示。请自选实验器材证明:在串联电路中,IB等于IA。
(1)在方框中画出实验电路图;
(________)
(2)实验步骤如下,请把缺失的部分补充完整:
① 按照电路图连接电路。
② 闭合开关,调节滑动变阻器滑片P到适当位置,读出电流表A1、A2的示数IA和IB,并将IA和IB的数据记录在表格中。
③______________________________,读出电流表A1、A2的示数IA和IB,并将IA和IB的数据记录在表格中。
④ 仿照步骤③,再做四次实验,并将对应的电流表A1、A2的示数IA和IB记在表格中。
(3)画出实验数据记录表格。
(________)
19.(4分)小聪同学用伏安法测电阻,实验电路图如图甲所示。
(1)该实验的原理是:________;
(2)若实验过程中发现电流表无示数,电压表有示数,但移动滑片电压表的示数会明显变化,电路故障可能是________;
(3)小聪同学按图甲所示的实验电路图正确连接电路,进行实验,某次实验中电压表示数如图乙所示,电流表示数如图丙所示,被测电阻Rx=________Ω;
(4)实验中,如果电压表突然损坏,已知滑动变阻器的最大阻值为R,电源电压保持不变,但电源电压未知,重新设计实验电路图如丁图所示,请根据实验过程要求完成部分实验步骤及写出Rx的表达式:
实验步骤如下:
①将滑动变阻器滑到最右端,闭合开关S,读出电流表的读数I1;
②________;
③则被测电阻Rx的阻值为:Rx=________(写出表达式)。
四、作图题(共16分)
20.(8分)试根据如图所示的电池极性和螺线管的N,S极,画出螺线管的绕法。
(______)
21.(8分)按照图甲中的电路图,把图乙中的电路元件连接成实物电路。
(____)
五、计算题(共22分)
22.(10分)如图甲所示,1个标准大气压下,普通煤炉把壶内20℃,5kg的水烧开需完全燃烧一定质量的煤,此过程中,烧水效率为28%.为提高煤炉效率,浙江大学创意小组设计了双加热煤炉,如图乙所示,在消耗等量煤烧开壶内初温相同、等量水的过程中,还可额外把炉壁间10kg水从20℃加热至40℃.[q煤=3×107J/kg,c水=4.2×103J/(kg•℃)],以上过程中问:
(1)普通煤炉把壶内20℃,5kg的水烧开时,水吸收的热量是多少?
(2)普通煤炉完全燃烧煤的质量有多大?
(3)双加热煤炉的烧水效率有多大?
23.(12分)在如图所示电路,R1的阻值为10Ω,R2的阻值为20Ω,闭合开关后,电表A的示数为0.4A.求:
(1)电阻R1两端的电压;
(2)通电10s电阻R2消耗的电能.
参考答案
一、选择题(每题1分,共30题,30分)
1、C
2、C
3、A
4、B
5、D
6、C
7、A
8、C
9、B
10、B
11、C
12、A
二、填空题(每题5分,共4题,20分)
13、1.1 1.1×103
14、B 第一种方法 第一种方法
15、1500 180
16、1000 0.86 粗
三、实验题(共12分)
17、 电压一定时,导体中的电流与电阻成反比 A 2 A
18、 详见解析 详见解析
19、R= 电流表被短路 8 见解析
四、作图题(共16分)
20、
21、
五、计算题(共22分)
22、;1.68×106 J 0.2kg 42%
23、(1)4V(2)8J
甘肃省秦安县2023-2024学年九年级物理第一学期期末学业水平测试模拟试题含答案: 这是一份甘肃省秦安县2023-2024学年九年级物理第一学期期末学业水平测试模拟试题含答案,共12页。试卷主要包含了下列说法中正确的是等内容,欢迎下载使用。
2023-2024学年贵州省遵义市名校物理九年级第一学期期末学业水平测试模拟试题含答案: 这是一份2023-2024学年贵州省遵义市名校物理九年级第一学期期末学业水平测试模拟试题含答案,共13页。试卷主要包含了考生必须保证答题卡的整洁等内容,欢迎下载使用。
2023-2024学年甘肃省兰州市名校九年级物理第一学期期末学业水平测试试题含答案: 这是一份2023-2024学年甘肃省兰州市名校九年级物理第一学期期末学业水平测试试题含答案,共13页。

