浙江省台州市椒江区第五中学2023-2024学年物理九年级第一学期期末学业水平测试试题含答案
展开学校_______ 年级_______ 姓名_______
注意事项:
1.答题前,考生先将自己的姓名、准考证号码填写清楚,将条形码准确粘贴在条形码区域内。
2.答题时请按要求用笔。
3.请按照题号顺序在答题卡各题目的答题区域内作答,超出答题区域书写的答案无效;在草稿纸、试卷上答题无效。
4.作图可先使用铅笔画出,确定后必须用黑色字迹的签字笔描黑。
5.保持卡面清洁,不要折暴、不要弄破、弄皱,不准使用涂改液、修正带、刮纸刀。
一、选择题(每题1.5分,共30题,45分)
1.如图所示,能直接测量通过灯L2电流的电路是( )
A.B.C.D.
2.电动机是一种高效率,低污染的动力设备,广泛地应用在日常生活和生产实践中.下列家用电器中应用了电动机的是( )
A.洗衣机B.电饭锅C.电热水壶D.电热毯
3.如图所示,电源电压保持不变,当闭合开关S1,灯泡L1正常发光,再闭合开关S2,则整个电路的
A.总电阻增大,L1亮度变小,总功率变小
B.总电阻减小,L1亮度变大,总功率变小
C.总电阻减小,L1亮度不变,总功率变大
D.总电阻增大,L1亮度不变,总功率变大
4.生活中我们常看到“白气”,下列有关“白气”形成的说法中正确的是( )
A.文艺演出时舞台上经常释放“白气”,这是干冰在常温下的升华现象
B.夏天从冰箱里取出的冰棍周围冒“白气”,这是空气中水蒸气凝华的现象
C.深秋清晨的河面上经常出现“白气”,这是河面上水蒸气汽化的现象
D.冬天水烧开后壶嘴处喷出“白气”,这是壶嘴喷出水蒸气液化的现象
5.对于同一物态的某种物质,根据得知( )
A.比热跟热量成正比
B.比热跟质量成反比
C.比热跟温度变化成反比
D.吸收或放出的热量跟质量与温度变化的乘积之比是个恒量
6.用电高峰时期,家庭里的白炽灯泡亮度比正常发光时要暗—些.这是因为,在用电高峰时( )
A.并联用电器增多,电路的总电阻增大
B.并联用电器增多,电路的总电流减小
C.并联用电器增多,家用电器的实际功率减小
D.并联用电器增多,家用电器的额定功率减小
7.取两个相同的验电器甲和乙,使甲带电,乙不带电.可以看到甲的金属箔张开,乙的金属箔闭合(如图所示).用带绝缘柄的金属棒将甲和乙的两金属球连接起来,则甲、乙金属箔张开角的变化情况是
A.甲和乙都不变B.甲变小,乙张开
C.甲变大,乙不变D.甲闭合,乙张开
8.正常工作的电取暖器,它的发热管热的发红,而供电的电源线却不热,这主要是因为( )
A.电源线散热比发热管快得多
B.通过电源线的电流小于发热管的电流
C.电源线的绝缘隔热性能好
D.电源线的电阻远小于发热管的电阻
9.下列现象产生的过程中要吸热的是
A.雾锁江面
B.霜挂枝头
C.露凝尖角
D.冰融河间
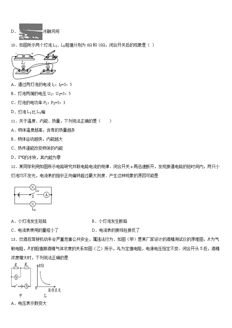
10.如图所示两个灯泡L1、L2阻值分别为6Ω和10Ω,闭合开关后的现象是( )
A.通过两灯泡的电流I1:I2=3:5
B.灯泡两端的电压U1:U2=3:5
C.灯泡的电功率P1:P2=5:3
D.灯泡L1比L2暗
11.关于温度、内能、热量,下列说法正确的是( )
A.物体温度越高,含有的热量越多
B.物体运动越快,内能越大
C.热传递能改变物体的内能
D.0℃的冰块,其内能为零
12.某同学利用如图所示电路研究并联电路电流的规律.闭合开关s再迅速断开,发现接通电路的短时间内,两只小灯泡均不发光,电流表的指针正向偏转超过最大刻度.产生这种现象的原因可能是
A.小灯泡发生短路B.小灯泡发生断路
C.电流表使用的量程小了D.电流表的接线柱接反了
13.饮酒后驾驶机动车会严重危害公共安全,属违法行为.如图(甲)是某厂家设计的酒精测试仪的原理图,R为气敏电阻,R的阻值跟酒精气体浓度的关系如图(乙)所示,R0为定值电阻,电源电压恒定不变.闭合开头S后,酒精浓度增大时,下列说法正确的是
A.电压表示数变大
B.电压表示数不变
C.电压表与电流表示数的比值不变
D.电压表与电流表示数的比值变小
14.小明发现了一块手机电池,他想知道这块电池的“+”“﹣”极,于是他设计了图所示的电路,并在AB间连入一个元件,下面的元件中能够达到目的的是( )
A.电压表B.滑动变阻器C.电铃D.小灯泡
15.光敏电阻R的阻值随光照强度的增大而减小。如图所示,闭合开关,逐渐减弱光敏电阻的光照强度,下列说法正确的是( )
A.电路中的总功率变大
B.电流表和电压表的示数均变大
C.电流表的示数变小,电压表的示数变大
D.电流表的示数变大,电压表的示数变小
16.随着我国经济的飞速发展。汽车已经进入寻常百姓家。如图所示是一种能自动显示汽车油箱内油面高度的装置,为定值电阻,的滑片连在杠杆的一端。下列说法正确的是( )
A.为简化电路,定值电阻可以去掉
B.当油面下降时,油量表示数增大
C.当油面下降时,定值电阻两端的电压变大
D.当油面升高时,电路中消耗的电功率变大
17.如图所示的电路中,两个相同的小灯泡L1与L2串联,当开关闭合时,一盏灯亮,一盏灯不亮,且电压表有示数,则电路发生的故障是( )
A.灯L1短路B.灯L2短路C.灯L1断路D.灯L2断路
18.下列关于磁的说法正确的是
A.磁体能吸引铜片
B.磁场看不见、摸不着,不是真实存在的
C.磁体的磁感线都是从磁体的N极出发,回到S极
D.小磁针静止时指南北方向是因为受到地磁场的作用
19.如图为“探究焦耳定律”的实验装置。两个相同的烧瓶中密封有初温相同、质量相等的煤油,通电一段时间后, 右侧玻璃管中液面比左侧高。下列说法正确的是( )
A.通过右侧电阻丝的电流比左侧小
B.右侧电阻丝的阻值比左侧小
C.通过玻璃管中液面的高度判断电流产生热量的多少,这是控制变量法
D.该装置用于探究电流通过导体产生的热量多少与电阻大小的关系
20.如图是某物质由固态变为液态过程温度随时间变化的图像.下列说法正确的是
A.t= 0时,物体内能为零
B.t2至t3时刻物体不吸热
C.t2、t3与时刻物体内能相等
D.t4时刻物体分子平均动能比t1时刻大
21.下列物理量中,以科学家安培的名字作为单位的是
A.电功B.电阻C.电压D.电流
22.如图所示,静止于光滑水平面的小车上放有一条形磁铁,左侧有一电磁铁,闭合开关,下列判断正确的是( )
A.电磁铁右端为 N 极
B.小车向右运动
C.只将滑片 P 向右移动,电磁铁磁性减弱
D.只将电源正负极交换,电磁铁磁性增强
23. “珍爱生命,注意安全”是同学们日常生活中必须具备的意识。下列做法中符合安全用电原则的是( )
A.使用试电笔时手要接触笔尾金属体
B.电视天线与电线接触
C.电动机外壳没有接地
D.人体靠近高压带电体
24.下列关于热值的说法正确的是( )
A.2kg煤的热值大于1kg煤的热值
B.燃料热值越大,燃烧放出的热量越多
C.热量燃烧不完全时热值变小
D.燃料的热值是燃料本身的特性,与其他因素无关
25.关于温度,热量,内能以下说法正确的是
A.对物体加热物体的温度一定升高
B.物体的温度越高,所含的热量越多
C.物体的温度为0℃,其内能也为零
D.热量总是从温度高的物体向温度低的物体传递
26.关于欧姆定律变形公式R=,以下说法中正确的是
A.导体的电阻与这段导体两端的电压成正比
B.导体的电阻与这段导体的电流成反比
C.电压一定时,导体中的电流越大,导体的电阻越大
D.利用这个公式可以计算电阻,但是电阻和电压、电流无关
27.将一个标有“220V 200W”的电风扇单独接在家庭电路中,正常工作1min后,电能表示数如图所示,下列说法中正确的是
A.电能表应安装在家庭电路的总开关之后
B.这段时间内电风扇消耗了318.6kW•h的电能
C.这段时间内电能表表盘指示灯共闪烁了10次
D.电能表所在电路允许接的用电器的总功率最大是2200W
28.关于分子动理论,下列说法正确的是
A.由于分子间有间隙,手捏泡沫时,泡沫会变小
B.由于分子间存在相互作用的斥力,要用力压打气筒才能给篮球加气
C.由于分子无规则运动,我们能看见扫地时,漫天飞舞的灰尘
D.由于扩散与温度有关,相同咸味的炒菜比腌菜用的时间更短
29.如图所示的实例中,关于增大和减小摩擦说法不正确的是( )
A.甲中体操运动员在手上涂防滑粉是为了减少摩擦
B.乙中旱冰鞋装有滑轮是变滑动为滚动来减小摩擦
C.丙中行驶的磁悬浮列车是使接触面分离来减小摩擦
D.丁中传动带打滑时,可以使传送带紧绷,增大压力来增大摩擦
30.关于家庭电路下列说法正确的是
A.使用试电笔时,应接触笔尾金属体
B.空气开关自动断开,一定是某处出现了短路
C.手机充完电后可将充电器一直插在电源上
D.若遇到家用电器着火,应立即用水灭火
二、填空题(每空1分,共10题,20分)
31.家庭电路中的同一个插排上连接了多个大功率用电器。用电器所接电压是______V;在日常生活中,不宜同时使用这些用电器,防止电流过大,因电流的_______效应而引发火灾。
32.小何找到了一个容积为 3L 的水壶,装满一壶初温为 20℃的水在标准大气压下 加热至沸腾,水需要吸收____________J 的热量,如果这些热量由燃烧木柴来提供, 忽略热量损失,需要燃烧______kg 的木柴,若把水壶里的水倒掉一半,剩下的 水比热容是______J/(kg•℃)。(木柴的热值为 1.2×107J/kg,水的比热容 为 4.2×103J/(kg•℃))。
33.请填写下列物理量的数值,对人体的安全电压是不高于_______V,家庭电路的电压是______V,一节铅蓄电池的电压是_________V。
34.如图所示,当开关S闭合后,要使电阻R1、R2并联,则在R2下方圆圈内填入_____表的符号。
35.电流通过用电器时要做功,这叫做________,电灯发光时,电能转化为______,蓄电池被充电时,电能转化为______,电流通过电炉时,电能转化为_________,电流通过电风扇时,电能转化为_______能,电流通过电动机做功的过程中,电能转化为_______。
36.(1)如图甲,电能表的示数为_____kW·h.
(2)如图乙,电阻箱的示数为_____Ω.
37.如图所示,一台电脑上有多个USB接口,外接电脑设备如打印机、键盘、鼠标、音箱等都可以通过任意一个USB接口与电脑连接工作,根据你的判断,USB接口之间是_____(选填“串联”或“并联”)的.在电脑工作时可以通过USB接口连接一个小风扇帮助电脑散热,小风扇工作时,是把电能转化成_____能.
38.伏安法测电阻的实验原理是__________,在连接电路的过程中,开关必须处于__________状态(选填“断开”、或“闭合”),滑动变阻器的滑片应位于阻值最__________(选填“大”、或“小”)的一端。
39.如图所示,是电路元件甲、乙的电流与电压变化规律图象。甲元件电阻为________Ω,当甲、乙两元件串联后接在某电路中时,测得通过它们的电流为0.3A,那么电源电压是______V;当甲、乙两元件并联后接在某电路中,若测得甲、乙两元件的干路电流为0.5A,则乙元件两端电压为______V。
40.温度是表示物体_____的物理量;国际单位制中所采用的温标是热力学温标,它表示的温度是热力学温度,热力学温度的单位是开尔文简称开,符号是“K”,冰水混合物的热力学温度是273.15K,热力学温度(T)和摄氏温度(t)的换算关系是T=_____。
三、实验题(每空1分,共2题,15分)
41.小明准备测量额定电压是2.5V的小灯泡的额定功率,他使用了三节新干电池,“20”的滑动变阻器、电压表、电流表、开关和若干导线,连接了如图甲所示的电路。
(1)他检查电路,发现一处连接错误,只改变了一根导线的连接就将电路修改正确,请你在错误的导线上打“×”,并补画上正确的连线。
(__________)
(2)若电路连接正确后闭合开关,移动滑动变阻器的滑片,发现小灯泡始终不亮,电流表有示数,电压表无示数,其故障原因可能是____________.
(3)故障排出后,他调节滑动变阻器的滑片,使电压表的示数从1.5V变化到3V,画出如图乙所示的U-I图像,说明灯丝的电阻与___________有关。
(4)当电压表示数为2.5V时,电流表的示数如图丙所示,则小灯泡的额定功率是______
42.物理兴趣小组的同学们想探究通过导体的电流与电压的关系.
(1)如图甲是某组同学尚未完成连接的实物电路,请你用笔画线代替两根导线完成连接.要求:滑动变阻器的滑片P向A端移动,电压表示数变大,
(_________)
(2)闭合开关S,移动滑动变阻器的滑片,发现电压表始终没有示数,电流表有示数,其原因可能是________.
A.变阻器断路 B.变阻器短路 C.R0短路 D.R0断路
(3)闭合开关S,通过调节滑动变阻器,读出多组相应的电压表和电流表的示数.根据测量数据绘成图乙所示的图像①.由图像得出的结论是:_________________________.
(4)用灯泡替换图中的电阻R0,闭合开关,通过调节滑动变阻器,读出多组相应的电压表和电流表的示数,根据测量数据绘成图乙所示的图像②.某次电流表的示数如图丙所示时,这时通过灯泡的电流为_______A,灯泡的功率为_______W.
(5)某同学为了确定电阻R0的阻值,从图乙①中提取多组数据,计算多个R0的阻值并计算平均值.这位同学的做法恰当吗?简述你的理由_______,___________________.
四、计算题(每题10分,共2题,20分)
43.2019年11月1日,华为最新上市了新一代旗舰机mate 30 pr 5G。它的多项“黑科技”吸引了全球科技圈的注意,其中一个亮点就是“华为超级快充技术”,部分具体参数参见如表。
(1)华为mate 30 pr 5G手机电池充满一次电,储存的电能为多少?
(2)利用超级快充技术,不考虑充电时的电能损耗,把这款电池从电量为0%充到100%,需要的时间是多少?
(3)若充电的数据线的阻值为0.1Ω,请求出充电这段时间内数据线产生的热量。
44.如图所示的电路中,已知电阻R2的阻值为20Ω,假定电源电压保持不变。只闭合开关S时电流表的示数为0.15A,开关S和S1均闭合时电流表的示数为0.21A。
(1)求电源电压的大小;
(2)求电阻R1的阻值。
参考答案
一、选择题(每题1.5分,共30题,45分)
1、C
2、A
3、C
4、D
5、D
6、C
7、B
8、D
9、D
10、C
11、C
12、A
13、D
14、A
15、C
16、D
17、B
18、D
19、D
20、D
21、D
22、C
23、A
24、D
25、D
26、D
27、C
28、D
29、A
30、A
二、填空题(每空1分,共10题,20分)
31、220 热
32、1.008×106 0.084 4.2×103
33、36 220 2
34、电压
35、电功 光能 化学能 内能 机械 机械能
36、760.2 1
37、并联 机械
38、R=U/I 断开 大
39、10 5 2
40、冷热程度 t+273.15K
三、实验题(每空1分,共2题,15分)
41、 小灯泡处短路 温度 0.7W
42、 C 导体的电阻一定时,通过导体的电流与导体两端的电压成正比 0.2 0.3 正确 电阻R0的阻值不随温度的变化而变化,多次实验求平均值,可减小误差。
四、计算题(每题10分,共2题,20分)
43、(1)1.62×105(2)4050(3)6480
44、(1)3V;(2)
型号
mate 30 pr
屏幕尺寸
6.53英寸
电池容量
4500毫安时
超级快充功率
40瓦特
充电电压
10伏特
浙江省台州市台州市白云学校2023-2024学年物理九上期末学业水平测试模拟试题含答案: 这是一份浙江省台州市台州市白云学校2023-2024学年物理九上期末学业水平测试模拟试题含答案,共9页。试卷主要包含了考生要认真填写考场号和座位序号,下列符合安全用电原则的是,下列做法符合安全用电的是等内容,欢迎下载使用。
浙江省台州市椒江区书生中学2023-2024学年物理九上期末复习检测试题含答案: 这是一份浙江省台州市椒江区书生中学2023-2024学年物理九上期末复习检测试题含答案,共9页。试卷主要包含了有两个电路元件A等内容,欢迎下载使用。
2023-2024学年浙江省台州市椒江区书生中学九年级物理第一学期期末检测试题含答案: 这是一份2023-2024学年浙江省台州市椒江区书生中学九年级物理第一学期期末检测试题含答案,共8页。试卷主要包含了答题时请按要求用笔等内容,欢迎下载使用。

