广西壮族自治区河池市凤山县2023-2024学年九上物理期末质量跟踪监视试题含答案
展开学校_______ 年级_______ 姓名_______
注意事项:
1. 答题前,考生先将自己的姓名、准考证号填写清楚,将条形码准确粘贴在考生信息条形码粘贴区。
2.选择题必须使用2B铅笔填涂;非选择题必须使用0.5毫米黑色字迹的签字笔书写,字体工整、笔迹清楚。
3.请按照题号顺序在各题目的答题区域内作答,超出答题区域书写的答案无效;在草稿纸、试题卷上答题无效。
4.保持卡面清洁,不要折叠,不要弄破、弄皱,不准使用涂改液、修正带、刮纸刀。
一、选择题(每题1分,共30题,30分)
1.下列做法中,符合安全用电规范的是
A.使用测电笔时,手要接触笔尾金属电极
B.控制电灯的开关应接在零线上
C.家用电器金属外壳可不接地
D.家庭电路中可用铜丝代替熔丝
2.关于电阻,下列说法中正确的是
A.长度相同的两根铜导线,横截面积大的电阻大
B.长度和横截面积都相同的铝导线和铜导线,它们的电阻一定相等
C.导体的电阻与导体两端电压成正比,与通过导体的电流成反比
D.通电后的电熨斗温度很高,但与之相连的导线温度却不高,这是因为导线的电阻远小于电熨斗的电阻
3.以下是同学们活动交流时得到的一些数据,符合事实的是( )
A.人体电阻约为50Ω
B.手电筒中的电流约为200mA
C.家用节能灯的额定功率约为300W
D.一只100W的白炽灯正常发光1h,消耗1kW·h的电能
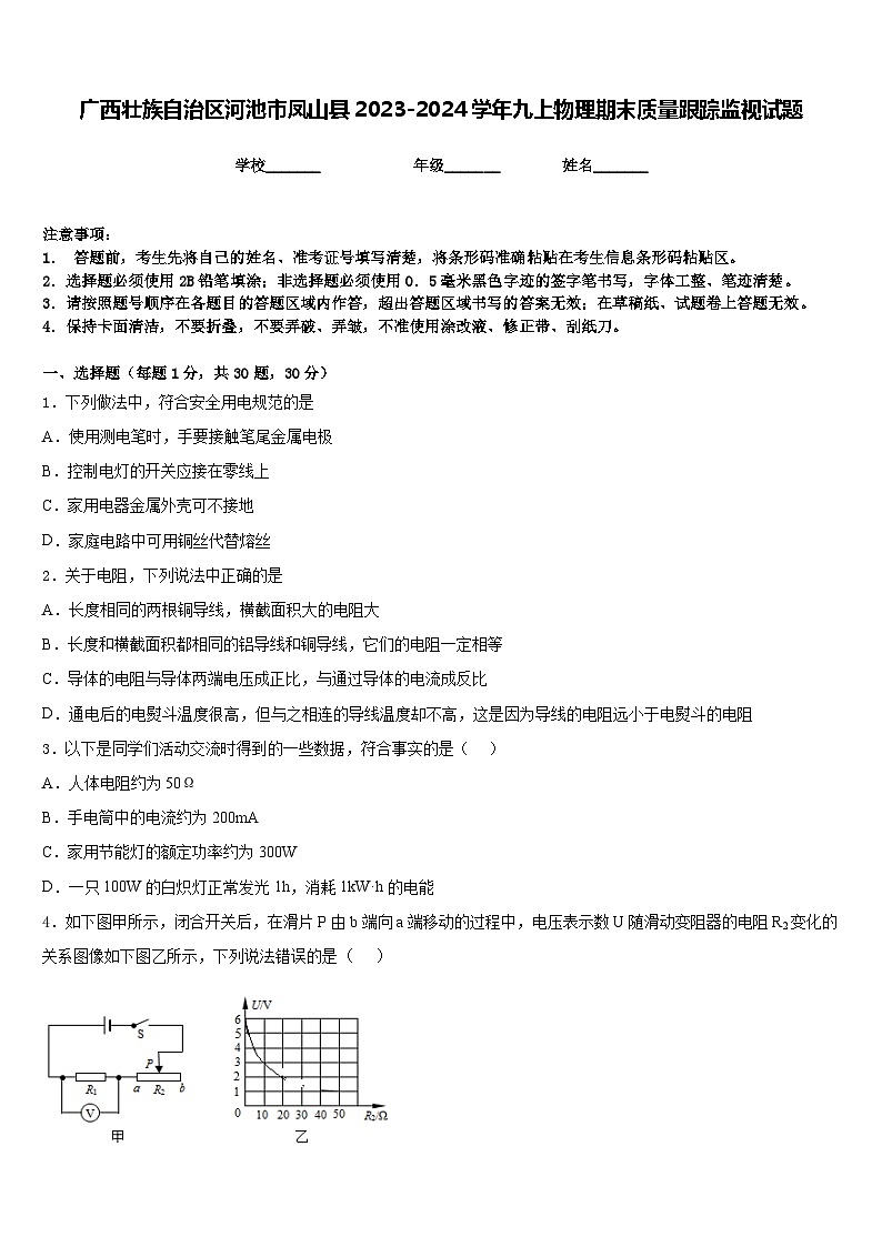
4.如下图甲所示,闭合开关后,在滑片P由b端向a端移动的过程中,电压表示数U随滑动变阻器的电阻R2变化的关系图像如下图乙所示,下列说法错误的是( )
A.电源电压是6V
B.R2的最大阻值是20Ω
C.R1的电阻是10Ω
D.当滑片P移动中点时,10s内电流通过R1产生的热量是18J
5.下列关于四冲程内燃机的说法中正确的是( )
A.热机效率越高,所做的有用功就越多
B.一个工作循环对外做功一次
C.汽油机在吸气冲程中吸入汽缸的是空气
D.汽油机在压缩冲程中将内能转化为机械能
6.冲击钻是一种打孔的工具。工作时,钻头在电动机带动下不断地冲击墙壁打出圆孔(如图所示)。冲击钻在工作的过程中( )
A.只有电能和内能的转化B.只有电能和机械能的转化
C.有电能、机械能和内能的转化D.以上说法都不对
7. “二十四节气”是中华民族智慧的结晶,有关节气的谚语,下列分析正确的是( )
A.“寒露不算冷,霜降变了天”,霜的形成是液化现象
B.“立冬交十月,小雪地封严”,雪的形成是升华现象
C.“小寒冻土,大寒冻河”,河水结冰是凝固现象
D.“打春阳气转,雨水沿河边”,雨的形成是凝固现象
8.下面关于汽油机与柴油机的说法中,不正确的是( )
A.汽油机和柴油机使用的燃料不同
B.汽油机采用点燃式点火,柴油机采用压燃式点火
C.汽油机汽缸顶部有个火花塞,柴油机汽缸顶部有个喷油嘴
D.汽油机与柴油机除使用的燃料不同外,在构造上完全相同
9.下列实例中,属于内能转化为机械能的是
A.煤炭的燃烧
B.锯铁管时锯条发热
C.植物进行的光合作用
D.放烟火时,礼花腾空而起
10.2013年4月26日,我国在酒泉卫星发射中心用“长征二号丁”运载火箭成功发射高分辨率对地观测系统的首颗卫星“高分一号”,在火箭点火后加速上升的过程中,以下关于卫星的说法正确的是( )
A.重力势能增加,动能增加B.机械能增加,动能不变
C.重力势能增加,动能不变D.机械能不变,动能增加
11.下列关于热机效率的说法中,正确的是
A.热机的功率越大,效率越高
B.热机做的有用功越多,效率就越高
C.减少热机的各种热损失,保持良好的润滑,能提高热机效率
D.增加热机的工作时间,能提高热机效率
12.如图所示电路,电源电压不变,闭合开关S,当滑片P置于变阻器的B端时,电压表的示数为6V,在10s内定值电阻R1产生的热量为36J;当滑片P置于变阻器的中点时,电压表的示数变化了2V。下列结果正确的是( )
A.电源电压为10V
B.R1的阻值为20Ω
C.滑动变阻器R2的最大阻值为10Ω
D.R1先后两次消耗的电功率之比为3:4
二、填空题(每题5分,共4题,20分)
13.某同学设计了一种烟雾报警装置,其原理电路如图所示,R0为定值电阻,R为光敏电阻,其阻值随光照强度的减弱而增大,开关S闭合后,当烟雾遮挡程度增大时电流表的示数_____,电压表的示数_____。(均选填“增大”、“减小”或“不变”)
14.我国举世瞩目的三峡大坝全线建成,拦河坝之所以修成“上窄下宽”的形状,是因为_____;三峡大坝船闸是_____在实际中的具体应用,它能让大型轮船在上下游之间顺利往返航行.
15.如图所示的司南是我国的四大发明之一.古文“论衡”中记载“司南之杓(用途),投之于地,其柢(握柄)指南”.司南静止时能指南北,说明地球周围存在______,司南的握柄为该磁体的______(填“N”或“S”)极.
16.现代家庭中所用的照明灯泡一般采用LED灯,LED灯工作时,将电能转化为_____能的同时,也会产生一些内能,这种现象叫电流的_____效应;在获得相同亮度的情况下,和白炽电灯相比较,通过LED的_____较小,所以,功率比较小。
三、实验题(共12分)
17.(4分)实验桌上有两个完全相同的烧瓶,完全相同的温度计,烧瓶内还分别装有阻值不同且不变的电阻丝R1 和R2(且R1 >R2)、滑动变阻器、电源、开关、以及导线.小亮将它们连成如图所示的电路,用来探究:电流通过电阻产生热量跟什么因素有关.请按要求回答问题:
(1)小亮实验前要在烧瓶内装入_____相等和初温相同的煤油.
(2)实验中,电流产生的热量无法直接测量,而是利用煤油的温度变化量来表示,这种物理学研究方法为(____)
A.控制变量法 B.等效替代法 C.放大法 D.转换法
(3)在以下实例中与(2)中研究方法相同的是(____)
A.借助水压学习电压
B.借助磁感线来描述磁场
C.借助电动机提升重物的高度判断电流做功多少
D 借助验电器两金属箔片张开角度判断物体带电多少
(4)闭合开关,通电一段时间后,他观察到A温度计升高的温度比B温度计升高的温度多.由此可以得出:电流通过电阻产生的热量和____大小有关.
18.(4分)在做“探究电流与电阻的关系”实验中,用4节新干电池作为电源,所用的定值电阻的阻值分别为5Ω、10Ω和20Ω。
(1)请在图甲中用笔画线代替导线,完成剩余部分的电连接(要求导线不要交叉)
(______)
(2)正确连接电路后,进行实验,在电路中依次接入5Ω、10Ω和20Ω的定值电阻,调节滑动变阻器的滑片,保持电压表示数不变,记下电流表的示数,利用描点法得到如图乙所示的电流随电阻变化的图像。
(3)电路中的电源电压为 _____V,闭合开关前,滑动变阻器的滑片应移至最 _____(选填“左”或“右")端。
(4)实验中,把10Ω的电阻接入电路,闭合开关后移动滑片,当电流表的示数为0.2A时,电压表的示数为 _____V,分析实验数据和图像,可得出结论:在电压一定时,通过导体的电流与导体的电阻成 _____比。
19.(4分)某同学在做“比较不同液体吸热能力”的实验时,使用相同的电加热器给液体甲和乙加热.
分析第2、3次或第5、6次实验数据,可以得出的初步结论是:同种物质升高相同温度时,物质的_____越大,吸收的热量就越______。(选填:“多”或“少”)
四、作图题(共16分)
20.(8分)请根据实物电路,在方框中画出电路图。
21.(8分)请根据图所示的实物电路在虚线框画出它的电路图。
(____)
五、计算题(共22分)
22.(10分)小亮家有一个容积为2L的水壶,水壶里装有初温为25℃的水,在1标准大气压下小亮用天然气炉具对水进行加热。[已知天然气的热值q=8.4×107J/m3,水的比热容 c水=4.2×103J/(kg·℃)]求:
(1)烧开1L水,水需要吸收多少热量?
(2)若天然气炉具的效率是30%,则烧开1L水需要完全燃烧多少m3的天然气?
23.(12分)某学校用干木柴烧开水供给学生饮用,若将100kg、20℃的水烧至80℃,需要15kg的干木柴。已知水的比热容是4.2×103J/(kg•℃),干木柴的热值为1.2×107J/kg,求:
(1)水所吸收的热量;
(2)干木柴完全燃烧放出的热量;
(3)该灶锅烧水的效率。
参考答案
一、选择题(每题1分,共30题,30分)
1、A
2、D
3、B
4、D
5、B
6、C
7、C
8、D
9、D
10、A
11、C
12、C
二、填空题(每题5分,共4题,20分)
13、减小 增大
14、同种液体,液体内部压强随深度的增加而增大 连通器
15、磁场 S
16、光 热 电流
三、实验题(共12分)
17、质量 D CD 电阻
18、 6 左 2 反比
19、质量 多
四、作图题(共16分)
20、
21、
五、计算题(共22分)
22、 (1)3.15×105J;(2)1.25×10-2m3
23、 (1)2.52×107J;(2)1.8×108J;(3)14%。
液体
次数
质量m/kg
升高的温度△t/℃
加热的时间t/min
甲
1
0.1
5
1
2
0.1
10
2
3
0.2
10
4
乙
4
0.1
10
1
5
0.1
20
2
6
0.2
20
4
山西省兴县2023-2024学年九上物理期末质量跟踪监视试题含答案: 这是一份山西省兴县2023-2024学年九上物理期末质量跟踪监视试题含答案,共9页。试卷主要包含了下列估值中不正确的是等内容,欢迎下载使用。
2023-2024学年重庆江南新区九上物理期末质量跟踪监视试题含答案: 这是一份2023-2024学年重庆江南新区九上物理期末质量跟踪监视试题含答案,共10页。试卷主要包含了考生必须保证答题卡的整洁等内容,欢迎下载使用。
2023-2024学年湖北利川文斗九上物理期末质量跟踪监视模拟试题含答案: 这是一份2023-2024学年湖北利川文斗九上物理期末质量跟踪监视模拟试题含答案,共9页。试卷主要包含了考生必须保证答题卡的整洁等内容,欢迎下载使用。

