湘教版 (2019)选择性必修2 区域发展第一节 大都市的辐射功能——以我国上海为例获奖ppt课件
展开1.区域认知:通过区域图、材料,认知典型大都市的位置及辐射范围。2.综合思维:以上海市为例,分析大都市的空间集聚和辐射带动作用。3.地理实践力:收集某区域中大都市的相关资料,认识大都市在区域发展中的辐射带动作用。4.人地协调观:能够从人类对环境的作用的角度结合实地考察,认识大都市在区域发展中的积极作用。
以某大都市为例,从区域空间组织的视角出发,说明大都市辐射功能。
规模庞大、人口众多、经济发达、具备强大辐射带动功能的现代化城市区域,是城镇化发展到高级阶段的城市空间组织形式。
1、人口规模 上海市的常住人口2475.89万 2、行政等级 大都市通常具有较高的行政等级,如许多国家的首都3、城市功能
(不同国家定义不一样:2014年下发的《关于调整城市规模划分标准的通知》,城区常住人口1000万以上的城市为超大城市,城区常住人口500万以上1000万以下的城市为特大城市。)
大都市在政治、经济、社会文化等方面具有很强的区域影响力,往往是国家社会经济发展的引擎、科教的文化的窗口、国际交往中心。
上海位于我国海岸线的中点和长江入海口处,可谓全国的门户;上海背靠富庶的苏南地区和杭嘉湖平原,可谓长江三角洲的龙头;上海北依长江,东滨东海,有黄浦江穿越其境,可谓得天独厚的水陆枢纽。上海优越的经济地理区位,是其成长为国际化大都市的必备条件;同时,也为其辐射带动功能的发挥提供了理想的平台。
分析上海能够发展成为国际化大都市的优势条件。
上海位于我国海岸线的中点和长江人海口,地理位置优越;地形平坦、水热充足,自然条件得天独厚;水、陆、空交通运输发达,是我国重要交通枢纽;拥有广阔的经济腹地,国家政策支持力度大。
(1)世界大都市对周围地区有哪些影响? 首先是集聚作用,然后是辐射带动作用。(2)大都市空间集聚会引导哪些要素集聚? 企业、资金、技术、信息、人才等在产业基础较好、区位条件优越的地区集聚。(3)大都市的辐射功能主要有哪些? 产业、科技、人才、资金等要素的流动, 思想观念、生产方式、生活习惯等的传播。
阅读P38-39:回答下列问题
中心城市对周边地区的影响首先起主导作用的是集聚,然后是辐射带动作用
产业基础好、区位条件优越的地区,经济获得较快的增长
经济发展水平较高的地区
以高水平的现代服务业为主
形成梯度分工合理、各展所长、紧密合作的区域经济格局
大都市带动周边地区发展的辐射路径
产业基础较好、区位条件优越的地区,经济获得较快增长后,会引导企业、资金、技术、信息、人才的集聚,导致地区经济核心的形成和发展。
梯度分工合理、各展所长、紧密合作
发达地区与欠发达地区之间产生的产业、科技、人才、资金等要素的流动,以及思想观念、生产方式、生活习惯等方面的传播。
大都市的集聚和辐射带动作用
阅读P38:区域空间发展理论
(1)人口庞大的城市就是大都市。( )(2)大都市的集聚作用和辐射带动作用同时发展。( )(3)大都市是逐渐演变的。( )(4)大都市辐射带动作用只表现在人才和资金方面。( )
都市圈(区)是指由起核心作用的中心城市和周边受到中心城市强烈辐射、有着紧密联系的城市组成的城市经济区域。下图为《山东半岛城市群发展规划(2016-2030年)》中的“两圈四区”总体格局。据此完成1~3题。
1.山东省都市圈(区)的形成,得益于( )A.城市空间格局的变化B.生产要素的空间集聚C.交通通信方式的发展D.人口大量跨区域转移2.青岛成为青岛都市圈中心城市的过程中, 其对周边地区的影响,首先起主导作用的是( )A.辐射B.集聚C.转移D.流动
3.青岛都市圈形成后( )A.中心城市的集聚作用日益增强B.周边城市辐射带动作用会越来越强C.中心城市现代服务业水平提高D.周边城市吸引企业的区位优势减弱
法国区域经济发展不平衡现象在欧盟国家中较为典型。历史上,法国长期高度中央集权,巴黎一直是其政治中心,法国的人口、生产、服务活动高度集聚于巴黎,巴黎地区人口数量为第二位城市里昂的7倍以上。20世纪60年代,法国选择了若干边缘城市集聚区建立“平衡城市”,阻滞人口和产业向巴黎集中,以消除巴黎与其他地区之间发展的高度不平衡问题。读法国“平衡城市”影响范围示意图,回答4~6题。
4.法国人口高度集聚于巴黎的主导因素是 ( ) A.地形B.资源C.交通D.政治5.法国建立“平衡城市”的主要目的是维持边缘城市集聚区的 ( ) A.服务门槛B.服务种类C.服务等级D.服务范围6.“平衡城市”规划的主要目标是优化法国城市的 ( ) A.空间结构B.规模结构C.产业协作D.城镇化进程
城市腹地指城市周围与城市具有紧密的经济、文化联系的毗邻地区。城市与腹地的关系可以分为吸收和辐射两种模式。一般来说,城市规模较小时以吸收腹地资源为主,城市规模较大时以辐射为主。下面图1为“城市发展过程中的单向吸收模式示意图”,图2为“城市发展过程中双向影响模式示意图”,图中C、C1、C2、C3、C4表示城市。据此完成4~5题。
4.与单向吸收模式相比,双向影响模式( )A.不利于腹地内城市的发展B.腹地与中心城市的互补性增强C.中心城市发展速度较慢D.不利于腹地自然资源的开发
5.图2中C2、C3城市发展速度较C1、C4快,其主要影响因素是( ) A.人口规模 B.地理位置 C.交通条件 D.城市规模
02-上海大都市的辐射功能
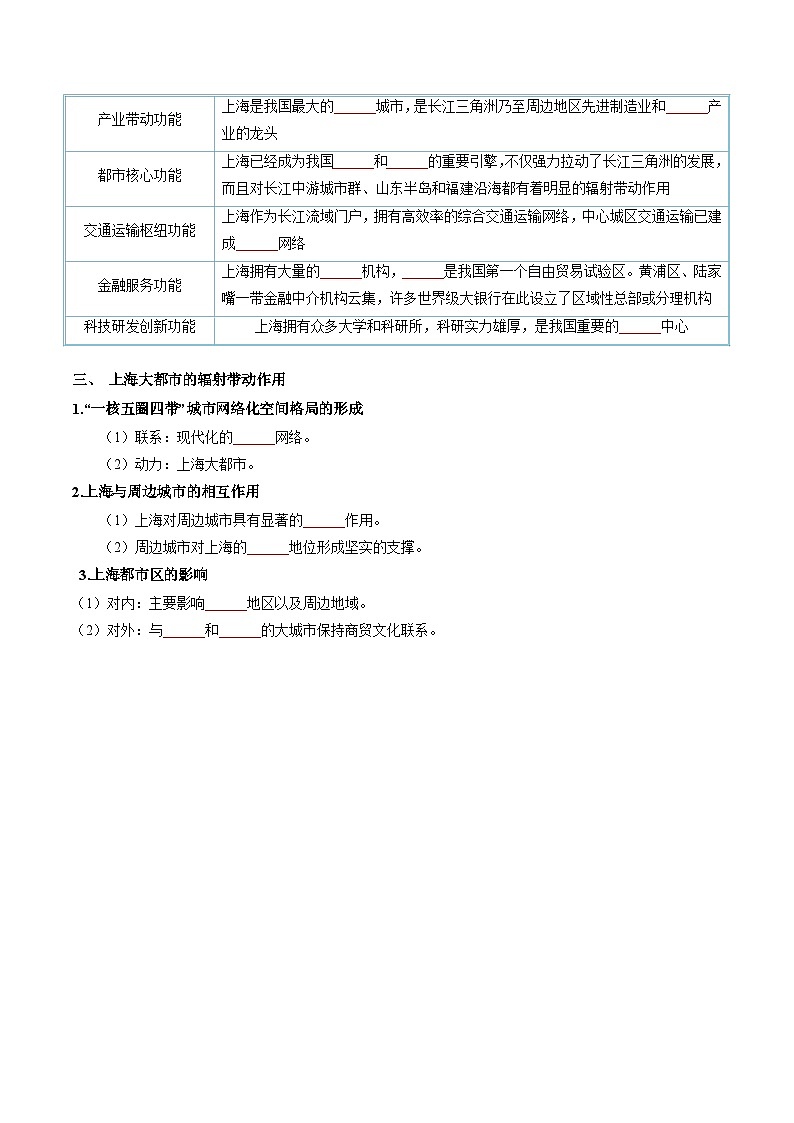
上海是我国最大的工业城市,是长江三角洲乃至周边地区先进制造业和高科技产业龙头。 进人21世纪以来,上海全面推进产业升级,原有的低端产业逐步退出。以上海为核心,形成了汽车、造船、航空航天、电子、医药等庞大的产业集群。
长江三角洲产业布局示意
上海已经成为我国区域发展和对外开放的重要引擎,不仅强力拉动了长江三角洲的发展,而且对长江中游城市群、山东半岛和福建沿海都有着明显的辐射带动作用。
上海成为我国对外开放的新型窗口,在上海设立领事馆的国家已达60多个,2018年11月在上海成功举办首届中国国际进口博览会。
上海作为长江流域门户,拥有高效率综合交通运输网络,中心城区已建成立体交通网络。 上海拥有虹桥、 浦东两大国际机场。 上海港是我国主要的外贸港之一, 拥有外高桥、吴淞、洋山等深水港区。
图:上海虹桥综合交通枢纽
未来,旅客可以乘坐许多条地铁线路,沿着长江从安徽省的芜湖市一路向东,到达江苏省南京市和苏锡常三市,然后到达上海市
上海港扼长江入海口,港区位于黄浦江两岸、长江入海口南岸和杭州湾口,年外贸吞吐量约占全国的1/5。上海港经济腹地广阔,除长江三角洲外,还包括安徽、江西、湖北、湖南、四川、重庆等地。
1.港口区位迁移形成的拓建模式是 ( )A.门户港→支流港→深水港→干流港B.深水港→门户港→干流港→支流港C.干流港→门户港→支流港→深水港D.支流港→干流港→门户港→深水港2.洋山港建设对上海发展最重要的意义是 ( )A.促进城市内部功能的变迁B.加速临港工业的快速发展C.提升国际航运中心的地位D.推动产业的全面转型升级
下图为上海港口迁移过程示意图。读图,完成下面两题。
为港口运营提供基本生活保障
地质稳定、地势平坦,坡度适当
岩港不易淤,但修建难度大(泥港)
[2016·北京卷]中法两国的文化交流源远流长。2016年4月至6月,第十一届“中法文化之春”在中国举行,促进了两国之间的友好往来。法国作家大仲马在《基督山伯爵》中,对马赛进行了刻画,下图为马赛的地理位置及港区旧貌图。马赛三面被石灰岩山丘所环抱,气候宜人,拥有法国最大的海港。 读图,回答问题。
①基岩海岸,港阔水深;②海湾风浪小,潮差小;③位于地中海沿岸,亚热带海区,无结冰期;④靠近罗讷河河口,利于江海联运;⑤经济腹地广阔。
简述马赛成为法国天然良港的条件。(10分)
上海拥有大量的金融机构,比如证券交易所、期货交易所、金融交易所、黄金交易所、钻石交易所、外汇交易中心等。
中国(上海)自由贸易试验区是我国第一个自由贸易试验区。黄浦区、陆家嘴一带金融中介机构云集,许多世界级大银行在此设立了区域性总部或分理机构。
2013年9月29日,中国第一个自由贸易试验区——上海自由贸易区挂牌成立
黄浦区、陆家嘴一带金融中介机构云集
上海拥有众多大学和科研所,科研实力雄厚,是我国重要的高科技研发中心;上海作为全国技术创新的排头兵,与发达国家和国内研发中心保持频繁的交流。
上海建有众多的高科技园区和孵化器,对长江三角洲地区乃至国内广大地区都具有重要的示范引领作用。
众多的科技园区和孵化器
孵化器是以服务大众创新创业,促进科技成果转化,优化创新创业生态环境,培育企业家精神为宗旨,面向科技型创业企业和创业团队,提供物理空间、共享设施和专业化服务的科技创业服务载体。
1992年成立了张江高科技园区。目前,张江高科技园建有生物医药科技产业基地、国家信息产业基地、国家软件产业基地、国家文化产业示范基地等多个国家级基地,是国家级高新技术园区。
1.上海对整个长江经济带的辐射带动作用明显优于武汉,其原因是上海( )①位于长江入海口,便于发展河海联运,交通条件更好②城市等级更高,经济发达,科技水平高③矿产资源丰富,工业生产原料更充足④环保力度大,生态环境更好A.①② B.③④ C.①③ D.②④2.为提升武汉的辐射带动作用,下列措施最合理的是( )A.提升对外开放程度,加大资源进口量 B.改善环境质量,加强生态环境建设C.培育高新技术产业,提升制造业水平 D.提升城市等级,完善城市基础设施
长江经济带由长江上中下游沿线部分地区组成,现已成为我国经济发展最具活力的地区之一。下图为长江经济带示意图。据此完成下面两题。
5.吸引跨国公司总部落户上海自贸区的最主要因素是( ) A.交通 B.政策 C.技术 D.市场6.上海自贸区的建立有利于吸引( )①能源密集型产业集聚 ②高端制造业集聚③航运服务业集聚 ④金融服务业集聚 A.①②③ B.②③④ C.①③④ D.①②④
2013年9月29日,上海自由贸易试验区正式挂牌成立。该区是根据我国法律在上海划出的4个海关特殊监管区域,用于专营境外加工与对外贸易。之后许多跨国公司总部纷纷落户上海自贸区。读图,完成下面两题。
上海大都市的辐射带动作用
1.“一核五圈四带”的网络化空间格局
2. 对周边城市辐射带动作用
视说地理——苏州:新兴工业强市
苏州又称姑苏,是国家历史文化名城,拥有以苏州园林为代表的众多风景名胜苏州又是我国重要的现代工业基地工业以电子信息、家用电器、食品医药、装备制造、纺织服装为大宗
3. “两个扇面”对外影响
3.影响上海市对长三角城市辐射强度的主要因素有( ) ①海陆位置 ②空间距离 ③城市等级 ④资源禀赋 A.①② B.②③ C.①④ D.③④4.宁波受上海辐射强度大于同处于浙北的嘉兴、绍兴、湖州、舟山四市,对此合理的解释有( ) ①经济发展水平高 ②空间距离更近 ③水陆交通便利 ④历史文化相近 A.①② B.②③ C.①④ D.③④
都市圈的中心城市通过社会经济活动与周边城市形成紧密联系,并对这些城市的发展具有辐射带动作用。图1为长三角部分城市分布图,上海作为长三角的中心城市,刚开埠的时候,总人口中有四分之一是宁波人,图2示意上海市对长三角部分城市的辐射强度。据此完成下面两题。
(1)上海对昆山的辐射具体体现在哪些方面?
昆山地处江苏东南部,早在20世纪80年代,就承接了上海溢出的劳动密集型产业,奠定了乡镇工业基础。上海的“星期天工程师”奔波两地,对昆山经济发展起了很大助推作用,昆山第一家上市公司是由上海与昆山合作联办的,京沪高铁开通,使昆山到上海用时缩短至17分钟左右,随着上海地铁11号线延伸至昆山,以及上海、昆山两地公共交通卡通用,2017年有超过850万人次的上海游客到昆山休闲旅游。在20世纪70年代,上海发展成为我国的综合性工业基地,但到20世纪80年代,上海城市中心产业高度密集,城市化问题凸显,工业发展空间受到限制。从20世纪80年代开始,上海淘汰落后产能,完成新一轮的产业结构调整和升级,朝着国际化大都市目标迈进。近年来,在上述产业基础较好,区位条件优越的地方,区域发展已上升到点轴开发模式,经济获得较快发展,其中“点”指增长极,“轴”为交通干线。
昆山承接上海疏解的部分产业(劳动密集型产业),加快推进工业化;上海的资金、技术和人才对昆山经济发展起重要推动作用;交通的便捷性使上海与昆山联系更加紧密,有利于昆山发展旅游业等第三产业。
(2)指出上海对外辐射对上海自身的发展的意义。
有利于上海缓解城市中心产业活动过度集中、交通拥堵、地价上涨、环境污染等问题;落后产能向其他地区转移,为发展高科技产业和现代服务业提供发展空间;有利于上海把资金、技术、人才等集中到新兴产业的发展上。
(3)试解释具备点轴开发条件的区域常形成经济活动密集区的原因。
增长极以其优势(产业基础较好、投资环境良好、效益好、发展机会多等)吸引周边产业和人口向增长极集聚(产生规模效益);交通干线沿线有利于减少运输费用,从而降低生产成本;区域的资源和生产要素继续向增长极集聚的同时,也沿交通干线集聚,点轴开发区域便成为经济活动密集区。
上海是人口众多、经济发达、对外联系紧密的现代化大都市。截至2021年1月,上海以拥有6913家咖啡馆居全球城市首位,咖啡馆已成为人们休闲、会友和商务交流的重要场所。其中,某品牌连锁咖啡馆以839家独占鳌头,且多分布在商业繁华地段、高级写字楼和高级住宅区附近。2020年3月,该品牌母公司宣布在昆山市建设包括咖啡烘焙和智能化仓储物流在内的咖啡创新产业园,计划于2022年落成。下图示意该品牌连锁咖啡馆在上海的分布及昆山市的位置。
(1)推测支撑咖啡馆蓬勃发展的上海的产业和企业类型。
第三产业(服务业);高科技(民营、小微等)企业和外资企业等。
中心城区多且密集;外围地区少,局部小集中。
(3)分析该品牌咖啡馆布局在商业繁华地段和高级写字楼地区的目标消费人群。
商业繁华地段人流密集(流动人口多),具有多样化的消费人群; 在高级写字楼工作的人员收入高,且多合资或外资企业,多(包括外籍人士在内的)高收入消费人群。
(4)说明该品牌母公司选择在昆山建设咖啡创新产业园的上海因素。
距离上海近,交通、经济联系紧密;上海该品牌咖啡消费人群多,可就近提供咖啡产品;上海是连接世界和中国的重要交通枢纽,方便咖啡原料的进口和咖啡产品向其他地区输送。
地处长江入海口的上海市,是我国重要的工业基地,近年来城市用地日益紧张,滨海地带的开发成为热点。根据下列材料,结合所学知识,完成下列问题。材料一 “长江口及上海市区域示意图”。
(1)甲、乙、丙、丁四处中,淤积作用明显的两处是________和_______处,水深大于5m的是________和________处。
(2)1987~2006年上海市F围垦区面积增加量居前两位的土地利用类型是_______和_____________ 。
(3)上海市精品钢铁、化学和船舶工业基地(区)布局的总体特征是__________________________;影响微电子产业基地布局的最重要因素是______________________ 。
材料二 1987~2006年上海市F围垦区土地利用类型变化图。
(4)S处临近中国最大的集装箱港洋山港,有铁路抵达和高速公路经过。目前上海市正在S处建设临港新城,简要分析该新城发展的有利条件。
(5)上海市在F围垦区内规划建设工业开发区,从可持续发展的角度看,在引进工业企业与开发区建设中应防止出现哪些问题?
滨海地带,用地充足、环境条件好;靠近装备产业基地、临近洋山港,有产业支撑与居住需求;交通条件好,对外联系方便。
严格工业企业准入,防止传统工业企业的过度引进;合理布局工业企业,防止土地资源浪费;严格控制工业“三废”排放,防止生态破坏与环境污染;做好海岸带防护,防止台风等自然灾害对工业生产的影响与破坏。
湘教版 (2019)选择性必修2 区域发展第一节 大都市的辐射功能——以我国上海为例优秀ppt课件: 这是一份湘教版 (2019)选择性必修2 区域发展<a href="/dl/tb_c4004461_t3/?tag_id=26" target="_blank">第一节 大都市的辐射功能——以我国上海为例优秀ppt课件</a>,文件包含21大都市的辐射功能以我国上海为例含123课时pptx、瞰上海mp4等2份课件配套教学资源,其中PPT共57页, 欢迎下载使用。
地理第一节 大都市的辐射功能——以我国上海为例完整版ppt课件: 这是一份地理第一节 大都市的辐射功能——以我国上海为例完整版ppt课件,共60页。PPT课件主要包含了区域空间发展理论,上海港,苏州新型工业强市等内容,欢迎下载使用。
高中地理湘教版 (2019)选择性必修2 区域发展第一节 大都市的辐射功能——以我国上海为例完整版ppt课件: 这是一份高中地理湘教版 (2019)选择性必修2 区域发展第一节 大都市的辐射功能——以我国上海为例完整版ppt课件,共49页。PPT课件主要包含了学习内容,区域空间发展理论,区域点轴空间发展示意,上海大都市的辐射功能,上海浦东新区,上海虹桥枢纽中心,上海港,上海洋山深水港区,世纪50年代后期,世纪70年代等内容,欢迎下载使用。

