所属成套资源:2024天津市五区县重点校联考高三上学期期末考试及答案(九科)
2024天津市五区县重点校联考高三上学期期末考试生物含答案
展开
这是一份2024天津市五区县重点校联考高三上学期期末考试生物含答案,共9页。试卷主要包含了选择题,填空题等内容,欢迎下载使用。
出题学校:杨村一中 宝坻一中
第I卷(共48分)
一、选择题(本题共12小题,每题4分,共48分,每题只有一个选项符合题目要求。)
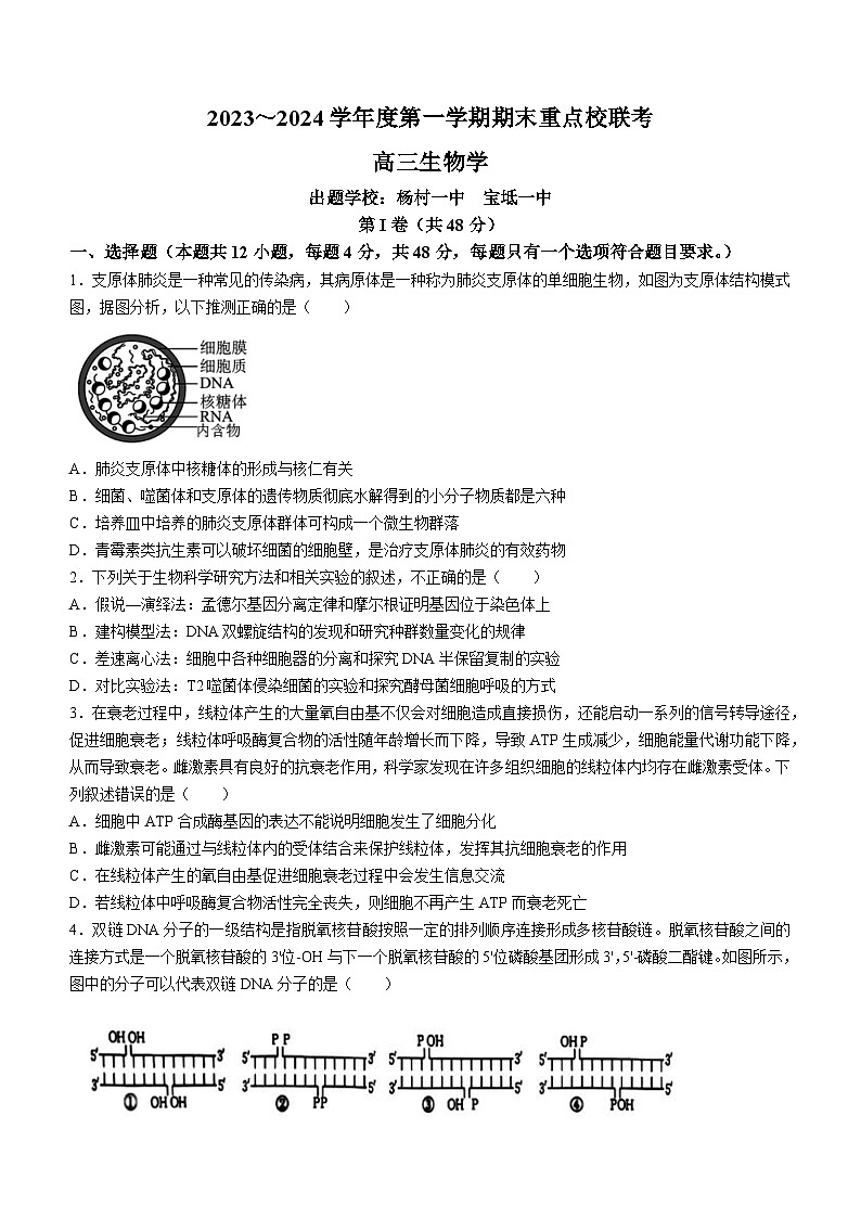
1.支原体肺炎是一种常见的传染病,其病原体是一种称为肺炎支原体的单细胞生物,如图为支原体结构模式图,据图分析,以下推测正确的是( )
A.肺炎支原体中核糖体的形成与核仁有关
B.细菌、噬菌体和支原体的遗传物质彻底水解得到的小分子物质都是六种
C.培养皿中培养的肺炎支原体群体可构成一个微生物群落
D.青霉素类抗生素可以破坏细菌的细胞壁,是治疗支原体肺炎的有效药物
2.下列关于生物科学研究方法和相关实验的叙述,不正确的是( )
A.假说—演绎法:孟德尔基因分离定律和摩尔根证明基因位于染色体上
B.建构模型法:DNA双螺旋结构的发现和研究种群数量变化的规律
C.差速离心法:细胞中各种细胞器的分离和探究DNA半保留复制的实验
D.对比实验法:T2噬菌体侵染细菌的实验和探究酵母菌细胞呼吸的方式
3.在衰老过程中,线粒体产生的大量氧自由基不仅会对细胞造成直接损伤,还能启动一系列的信号转导途径,促进细胞衰老;线粒体呼吸酶复合物的活性随年龄增长而下降,导致ATP生成减少,细胞能量代谢功能下降,从而导致衰老。雌激素具有良好的抗衰老作用,科学家发现在许多组织细胞的线粒体内均存在雌激素受体。下列叙述错误的是( )
A.细胞中ATP合成酶基因的表达不能说明细胞发生了细胞分化
B.雌激素可能通过与线粒体内的受体结合来保护线粒体,发挥其抗细胞衰老的作用
C.在线粒体产生的氧自由基促进细胞衰老过程中会发生信息交流
D.若线粒体中呼吸酶复合物活性完全丧失,则细胞不再产生ATP而衰老死亡
4.双链DNA分子的一级结构是指脱氧核苷酸按照一定的排列顺序连接形成多核苷酸链。脱氧核苷酸之间的连接方式是一个脱氧核苷酸的3'位-OH与下一个脱氧核苷酸的5'位磷酸基团形成3',5'-磷酸二酯键。如图所示,图中的分子可以代表双链DNA分子的是( )
A.①B.②C.③D.④
5.下表表示从人体的一个卵原细胞开始,发生甲→乙→丙→丁的连续生理过程中,各阶段细胞内染色体组数变化和有关特征。下列叙述正确的是( )
A.甲过程中若发生基因重组,则可产生4种遗传组成不同的生殖细胞
B.乙过程中可发生非等位基因的自由组合
C.丙过程可以发生的变异类型有基因突变、基因重组和染色体变异
D.丁过程中细胞内的mRNA种类发生变化的实质是基因的选择性表达
6.通常分泌蛋白的氨基端上,有一段长度约为30个氨基酸构成的疏水性序列,该序列能被内质网上的受体识别,之后通过内质网膜进入囊腔,在囊腔中经过一系列加工形成“蛋白质”产物。如图表示某种分泌蛋白合成中的某些阶段。其中数字表示mRNA中的编码序列。下列说法不正确的是( )
A.核糖体是否结合到内质网上,可能与蛋白质起始端是否有疏水序列有关
B.图中核糖体在mRNA上的移动方向为从右往左
C.编码疏水性序列的遗传密码位于图中mRNA的1区段
D.与转录相比,图示过程所特有的碱基互补配对方式为U-A
7.草鱼(2n=48)是中国淡水养殖的四大家鱼之一,因其能迅速清除水体各种草类而被称为“拓荒者”。多倍体草鱼与相同的二倍体草鱼相比,具有个体大、生长速度快、抗病及耐寒性强的优点。多倍体草鱼的诱导机制如下图所示,其中a、b、c为成熟草鱼多倍体。多倍体草鱼在野外具有二倍体草鱼无法比拟的生存优势,若其大规模扩散到野外可能会带来生态危机。据下图判断,下列说法错误的是( )
A.二倍体草鱼体内处于减数分裂I前期的初级卵母细胞中含有24个四分体
B.冷休克处理的作用机理可能与秋水仙素类似
C.从生态保护的角度分析,三种多倍体草鱼中更适合投入生产的是c
D.成熟多倍体a和b一般是高度不育的,但c是可育的
8.嗅觉的形成与僧帽细胞和颗粒细胞的相互作用有关。下图是电镜下僧帽细胞的树突与颗粒细胞芽球(树突)的模式图,在二者的邻近部位存在突触I和突触Ⅱ。僧帽细胞兴奋时会受到来自颗粒细胞的抑制,称为侧抑制。下列说法正确的是( )
A.神经递质释放出来后通过自由扩散来到突触后膜,该过程不需要ATP提供能量
B.颗粒细胞芽球兴奋时可引起僧帽细胞Na+内流
C.僧帽细胞树突和颗粒细胞芽球分别释放抑制性递质和兴奋性递质
D.突触Ⅱ中,递质作用于特异性受体时也会引发突触后膜膜电位变化
9.关于性染色体的起源,有假说认为“性染色体(③为X、④为Y)是由常染色体(①、②)转化而来的”(如图)。若此假说成立,下列分析不正确的是( )
A.减数分裂时,性染色体的互换可发生在Ⅱ区段
B.抗维生素D佝偻病的致病基因位于③的Ⅲ区段,其遗传特点之一为女性患者多于男性患者
C.常染色体转化为性染色体的过程发生了染色体结构变异
D.图示的X染色体上不存在重复基因
10.以下是两种人体生理活动:①辅助性T细胞产生信息分子X作用于某些免疫细胞;②胰岛A细胞分泌信息分子Y作用于靶细胞。下列叙述正确的是( )
A.通过研磨正常胰腺的方法,可获得有活性的信息分子Y
B.下丘脑可通过神经系统控制胰岛和肾上腺髓质分泌相应的激素
C.信息分子X为细胞因子,可促进浆细胞的分裂和分化
D.信息分子Y主要作用于下丘脑血糖调节中枢,促进血糖浓度升高
11.科学家研究湖泊中处于食物链最高营养级的某鱼种群的年龄组成,结果如下表。该鱼在3+时达到性成熟(开始进入成年),9+时丧失繁殖能力(开始进入老年)。据此推测错误的是( )
注:表中“1+”表示鱼的年龄大于等于1、小于2,其他以此类推。
A.该鱼种群的年龄结构类型是衰退型
B.该鱼种群数量在600左右时增长速率最大
C.调查该种群的种群密度时常用的方法是标记重捕法
D.湖泊污染导致水产品体内毒素残留,该种鱼类比水草更严重
12.某山地存在鸭跖草,品种A生长于悬崖底部,品种B生长于悬崖顶部,两者具有不同的表型。在山地的某些坡度缓和的区域存在大量A和B的杂交种C且繁殖形成了种群(如图1),图2为品种A在某时间段内H基因频率的变化情况。下列相关叙述不正确的一项是( )
图1 图2
A.A和B适应性特征的出现,是自然选择造成的
B.协同进化存在于品种A和品种B之间,以及品种A和品种B与环境之间
C.杂交种C的形成,说明鸭跖草A、B两个种群之间无生殖隔离,是同一个物种
D.自然选择直接作用于品种A的表型,最终导致H基因频率发生定向改变
第Ⅱ卷(共52分)
二、填空题(本题共5小题,共52分。)
13.(共13分)淀粉和蔗糖是光合作用的两种主要终产物,二者都是由卡尔文循环中产生的丙糖磷酸转化而成,马铃薯叶片合成的有机物主要运向块茎贮藏,红薯叶片合成的有机物主要运向块根储存,其合成及运输过程如图所示。磷酸转运蛋白(TPT)能将卡尔文循环中产生的丙糖磷酸运出叶绿体,同时严格遵循1:1的反向交换原则将等分子数的磷酸(Pi)运回叶绿体基质。
(1)常用________试剂对叶肉细胞光合色素进行提取,在分离马铃薯叶片中的光合色素时,滤纸条上最宽的色素带对应的色素颜色是______________,主要吸收可见光中的_________光。
(2)马铃薯下侧叶片叶肉细胞中的叶绿体基粒可将光能转化为________中的化学能。淀粉是马铃薯光合作用的重要产物,据图分析,其合成淀粉的葡萄糖可来源于图中________的过程。若TPT的活性被抑制,则细胞质基质中的Pi含量_________(填“增加”或“减少”),叶绿体中丙糖磷酸的含量__________(填“增加”或“减少”),从而导致光合速率___________。(填“上升”或“下降”)。
(3)在一定浓度的CO2和30℃条件下,测定马铃薯和红薯在不同光照条件下的光合速率结果如下表。分析表中数据回答:
(注:细胞呼吸最适温度为30℃,光合作用最适温度为25℃)
由表可知,在25℃条件下测得的红薯光补偿点会___________(填“小于”“大于”或“等于”)1klx;30℃条件下,当光照强度为3klx时,红薯和马铃薯固定CO2量的差值为____________mg/100cm2叶·小时。
14.(共10分)糖皮质激素(GC)是肾上腺皮质分泌的类固醇激素,正常生理条件下,血液中糖皮质激素水平很稳定。应激和炎症标志物可刺激下丘脑—垂体—肾上腺皮质轴(HPA)调控肾上腺皮质分泌GC,在应激反应中GC还可以通过抑制细胞因子释放、诱导淋巴细胞凋亡等途径,调控免疫系统的功能,调控过程如图1所示。回答下列问题:
图1
(1)人遇到紧急情况时,下丘脑分泌的CRH增多,此过程中,下丘脑属于反射弧中___________的一部分。CRH只作用于垂体细胞的根本原因是。应激状态下导致GC分泌增多,该过程的调节方式是___________调节。
(2)器官移植时,可使用适量GC以提高成功率,其原理是___________。
(3)图2表示除HPA轴之外还存在另一种免疫调节机制:“脑—脾神经轴”,研究发现,去除脾神经的小鼠在接种新冠疫苗后,浆细胞的数量显著减少。结合图2分析,促进B细胞活化的信号分子是____________。
图2
(4)科研人员为了验证上述调节机制中的脾神经对新冠疫苗抗体的产生具有促进作用,设计了相关手术方法进行如下表的实验,请根据题意完成以下表格。
15.(共12分)随着旅美的大熊猫“丫丫”顺利回国,新晋顶流“花花”、“萌兰”走红网络,国宝大熊猫日益受到更多人的关注和喜爱。四川是全球大熊猫旗舰种的重要栖息地,植被为针叶林和针阔混交林,群落中还分布着金丝猴、黑熊等多种珍稀动物。
(1)该地区箭竹植被茂密,不仅为人类餐桌提供了丰富的食物来源,同时还可以防止水土流失,体现了生物多样性的________价值。
(2)大熊猫主要以箭竹为食,在食物链中属于第_____________营养级,大熊猫可消化箭竹75%~90%的粗蛋白,但只能消化8%的粗纤维。对箭竹开花前后粗蛋白和粗纤维含量检测结果如下图,据此推测,箭竹开花______________(有利于/不利于)对于大熊猫觅食。
(3)经测算,大熊猫粪便中的竹纤维比例大约占80%,从能量流动的角度分析,大熊猫摄食竹子的能量远多于其用于生长发育繁殖的能量,原因是大熊猫摄食竹子的能量一部分会__________,另一部分会_________从而散失。
(4)栖息地碎片化是大面积连续分布的栖息地被分隔成小面积不连续的栖息地斑块的过程,使大熊猫被分隔成许多小种群,使得大熊猫种群的遗传多样性_________(“下降"或"升高”)。成年大熊猫经常用尿液和肛腺的分泌物在岩石或树干上进行标记,传递的信息类型属于___________信息。
(5)研究人员对该地区某食物链(甲→乙→丙)的能量流动进行了研究(单位为×103J/hm2·a)结果如下表。由表中可以看出,甲与乙之间的能量传递效率明显小于10%,最可能的原因是_________。
16.(共7分)植物生长发育与光信号密切相关。农业生产中,高低作物间作模式会导致“荫蔽胁迫”,低位作物主要通过光敏色素B(phyB)感知该环境中红光与远红光比值(R/FR)的降低,从而引发一系列生物学效应,最终导致下胚轴过度伸长。下图为光调控幼苗下胚轴伸长的反应机制部分示意图,据图回答下列问题:
注:PIFs是具有调控基因转录作用的蛋白质,ROT3、BZR1和ARF6均为基因。
(1)图中四种激素在调控下胚轴伸长方面的关系表现为___________作用。
(2)phyB存在非活化(Pr)和活化(Pfr)两种形式。正常光照环境下,R/FR较高,phyB主要以____________形式存在,其可进入细胞核,通过抑制PIFs与____________的启动子结合,以调控其转录,调节幼苗下胚轴的伸长。
(3)玉米—大豆是典型的间作模式。若间作设置不当,会导致大豆受高位作物的“荫蔽胁迫”而导致产量____________(填“上升”/“下降”)。
(4)综上,植物生长发育的调控是由基因表达调控、激素调节和___________调节共同完成的。
17.(共10分)自然界中存在一类称为“单向异交不亲和”的玉米,该性状由G/g控制,其中G决定单向异交不亲和。该性状的遗传机制是“含有G的卵细胞不能与g的花粉结合受精,其余配子间结合方式均正常”。玉米籽粒颜色紫色和黄色为一对相对性状,用A/a表示,两对性状独立遗传。研究人员选择纯种紫粒单向异交不亲和品系与正常纯种黄粒品系进行杂交,F1均为紫粒,F1进行自交获得F2。
(1)为了让亲本正常杂交,紫粒品系应作为____________(填“父本”或“母本”)。
(2)F1产生的可接受g花粉的卵细胞的基因型及比例是_____________,F2中纯种育性正常黄粒的比例是___________。
(3)科研人员利用转基因技术将一个育性恢复基因M导入F1中,发现M能够使籽粒的紫色变浅成为浅紫色;只有将M导入G所在的染色体上才可以使其育性恢复正常。现在利用F1作母本进行测交实验,探究M基因导入的位置。请预测部分情况下的测交结果:
①若M导入G所在的染色体上,则子代的籽粒颜色及比例为____________。
②若M的导入破坏了A基因序列,则子代的籽粒颜色及比例为____________。
2023~2024 学年度第一学期期末重点校联考
高三生物学参考答案
1-5 BCDDD 6-10 BCDDB 11-12AB
13.(13 分,除标注外,每空 1 分)
(1)无水乙醇 (写“酒精/乙醇”不给分)
蓝绿色 红光、蓝紫光
(2)ATP和NADPH (2 分)(写错不给分,漏答但答对 1 个给 1 分)
丙糖磷酸转化和蔗糖水解 (2 分)(写错不给分,漏答但答对 1 个给 1 分)
增加 增加 下降
(3)小于2(2 分)
14.(10分,除标注外,每空 1 分)
(1)效应器
只有垂体细胞表达 CRH 受体基因 (2 分)
(或:CRH 受体基因选择性在垂体细胞中表达)
神经-体液
(2)GC可抑制细胞因子释放,促进淋巴细胞凋亡,降低机体的免疫排斥反应(2 分) (写出抑制免疫系统功能给1分,答出降低免疫排斥给 1 分)
(3)乙酰胆碱
(4)①初始抗体水平 ②做手术但不切除脾神经(只写不切除脾神经也给分)
③或
相关试卷
这是一份天津市五区县重点校联考2023-2024学年高三上学期期末考试生物试题(Word版附答案),共9页。试卷主要包含了选择题,填空题等内容,欢迎下载使用。
这是一份天津市五区重点校联考2023-2024学年高一上学期期中生物试题(含答案),共21页。试卷主要包含了单选题,读图填空题等内容,欢迎下载使用。
这是一份天津市五区县高三上学期生物期末试卷及答案,共9页。试卷主要包含了本试卷分第I卷两部分等内容,欢迎下载使用。

