新高考版高考地理二轮复习(新高考版) 第1部分 专题突破 专题2 考点4 气候
展开一、高考地理一轮复习和高考地理二轮复习的关系 二、地理与文科综合的关系
三、初中与高中地理知识的关系 四、地理学科和热点问题的关系
五、突出学科基础知识,注重查漏补缺 六、梳理知识、形成体系
七、加强地理学科思维和地理学科能力的训练 八、掌握基本原理,训练解题思路
在高考地理二轮复习中还要加强方法总结,进一步突出空间综合思维、因地制宜、人地和谐等地理思维,培养学生用"地理眼光"看问题的意识,用地理思维分析现实问题的习惯。
考点4 气候
(2022·广东地理)阅读图文资料,完成下列要求。(20分)
纳木错位于念青唐古拉山北侧,湖泊面积2 015 km2,湖面海拔4 718 m。在其沿岸,曾发现高于现代湖面30 m的古湖岸线。仁错位于纳木错西侧,湖面海拔4 648 m。雄曲和那曲两河分别汇入纳木错和仁错。纳木错地处夏季风影响边缘区,冬半年盛行西风,在10~11月期间,湖泊东侧区域降水相对较多。图a示意纳木错和仁错所在区域自然地理环境;图b示意两湖分水岭区域水系与地形特征。
(1)分析10~11月期间纳木错东侧区域降水相对较多的原因。(6分)
(2)结合河流侵蚀的知识,分析图b中虚线框所示区域水系演化过程与趋势。(6分)
(3)从全球变暖的角度考虑,说明未来纳木错能够与仁错贯通的理由。(8分)
[关键能力]
(1)获取和解读地理信息的能力
(2)描述和阐释地理事物的能力
分析纳木错东侧区域降水相对较多的原因;结合河流侵蚀的知识,分析区域水系演化过程与趋势;从全球变暖的角度考虑,说明未来纳木错能够与仁错贯通的理由。
[设问分析]
答案 (1)此期间纳木错东侧区域位于西风下风向,受西风影响较强;西风经过湖区时,湖泊为西风提供热量和水汽;湖泊东侧区域地势较高,易产生地形雨。
(2)那曲凹岸处向东侵蚀,雄曲凹岸处向西侵蚀;侵蚀持续进行,分水岭将被切开;发生河流袭夺,两河流连通。
(3)两湖分水岭海拔低于4 740 m;纳木错湖面海拔曾达到4 748 m,高于分水岭和仁错湖面海拔,说明两湖曾经贯通;随着全球变暖,注入两湖的冰雪融水和降水增加,湖面上涨;如果湖面上涨超过分水岭海拔,两湖将再次贯通。(本大题答案仅供参考)
1.影响气候的主要因素
2.气候类型的判读技巧
(1)(定量法)气候类型的判断——“三步法”
第一步:根据气温最冷月、最热月以及气温曲线形状确定所在南北半球——以温定球。
第二步:根据气温最冷月、最热月的月均温,确定该地温度带——以温定带。
第三步:根据降水量的多少与季节分配,确定气候类型——以水定型。
(2)(定性法)根据区域自然特征(如气候特征、典型植被和典型动物、水文、土壤等)和气候成因特征来判定气候类型——“两特征”
例如,终年温和湿润,年温差、日温差小,是温带海洋性气候特征;全年炎热干燥,为热带沙漠气候特征;热带草原景观反映热带草原气候;常绿硬叶林分布在地中海气候区。
(3)(定位法)地带性气候类型可根据地理位置来判断
3.描述气候特征
(1)先指出气候类型,描述该地气候类型多样或单一,然后对光照、气温、降水、风力等要素分别进行描述,其中气温和降水的特征最为突出。
(2)描述气温要指出冬夏气温的高低、气温的日较差和年较差,常用词有炎热或凉爽,寒冷或温和。
(3)描述降水要指出冬夏降水量的多少、年降水量的多少、降水的季节变化和年际变化,常用的词有多雨或少雨、湿润或干燥以及降水的季节变化和年际变化大小。
4.某区域气候干旱的成因分析
(1)降水少
①大陆内部:深居内陆,且水汽受沿途山脉阻挡,降水稀少。
②沿海地区:地处盛行(×方向)风的背风坡,盛行下沉气流,降水稀少;(可能)受沿岸寒流的影响,降水稀少;(可能)受副热带高压控制,气流下沉,降水少。
③季风气候:地处季风气候区,降水的年际、季节变化大,冬季降水偏少。
④河谷地形:地处河谷,盛行下沉气流,降水少。
⑤气候异常:降水少。
(2)蒸发多
①低纬度地区:纬度低,气温高,蒸发旺盛。
②中高纬度地区:多大风天气,加剧蒸发,蒸发量大;春季气温回升快(夏季气温高),蒸发旺盛。
(3)保水量少
①地表裸露,植被少,蒸发加剧,涵养水源能力差。
②土质疏松(或多石灰岩),下渗强,地表保水能力差。
③地势陡峻,地表水留存时间短,保水能力差。
5.气候对地理环境的影响
(1)气候对自然要素的影响
(2)气候对人文要素的影响
考向1 通过“影响气候的主要因素”考查“综合思维”
下图为“世界某区域6~8月等降水量线分布图”(单位:mm)。读图完成1~2题。
1.关于Q处降水量及成因的叙述,正确的是( )
A.大于25 mm,受信风带控制
B.大于50 mm,受副热带高气压带控制
C.小于25 mm,受副热带高气压带控制
D.小于25 mm,受信风带控制
2.P区域等降水量线特别密集,主要影响因素是( )
A.纬度位置 B.大气环流
C.地形 D.洋流
答案 1.D 2.C
解析 第1题,根据图中等降水量线数值变化可知,由四周向Q处等降水量线数值降低,所以Q处降水量小于25 mm;图中显示Q处位于20°S附近,处于信风带,故选项D正确。第2题,由图结合上题分析可知,P区域等降水量线数值由四周向中心降低,且特别密集,说明降水急剧减少;根据图中陆地轮廓及地理位置可知,该地位于安第斯山脉的东侧,处于西风带的背风坡,降水稀少,故选项C正确。
考向2 通过“气候对地理环境的影响”考查“综合思维”
3.(2022·广东省四校联考)阅读图文资料,完成下列要求。(22分)
冻土是一种温度低于0 ℃且含冰的土壤和岩石,土壤的结冰和融化过程深受气温、积雪等因素的影响。某研究所通过对新疆伊犁地区不同海拔区域冻土层的研究发现,土壤冻结日数和土壤最大冻结深度随海拔的升高具有一定的规律性。图1为伊犁河谷的位置图,图2为伊犁地区不同海拔土壤的平均冻结日数和冻结最大深度的变化图。
(1)分析伊犁河谷成为新疆“湿岛”的主要原因。(4分)
(2)简述土壤平均冻结日数和冻结最大深度随海拔的分布规律并分析成因。(10分)
(3)在全球气候变暖的背景下,推测伊犁地区土壤冻结最大深度在低海拔和高海拔的变化规律并说明理由。(8分)
答案 (1)伊犁河谷向西敞开“呈喇叭形”的地形,有利于湿润气流的深入;在山地的迎风坡受地形抬升形成地形雨,从而形成干旱地区的“湿岛”。
(2)土壤平均冻结日数随海拔的升高呈增长的趋势。原因:随海拔升高气温下降,土壤的结冰时间提早,融冰时间推迟,所以冻结日数增加。
土壤冻结最大深度随海拔升高先增后减,峰值出现在海拔约1 200米。原因:在600~1 200米,降水较少,随海拔升高,气温下降,土壤冻结最大深度增加;在海拔较高的地区,山地降水增多,积雪增厚,积雪对地表的保温效果增强,土壤冻结最大深度减小。
(3)全球气候变暖,低海拔气温升高,积雪覆盖时间缩短,土壤冻结最大深度减小;高海拔处气温升高,积雪厚度降低,积雪对地表的保温作用减弱,土壤冻结最大深度增大。
考点练
(2022·湖北武汉市调考)当观测场上视野范围内一半以上被积雪覆盖,就记为积雪日。青藏高原平均海拔4 000 m以上,是北半球中纬度海拔最高、积雪覆盖最大的地区。下图示意青藏高原1981~2010年平均年积雪日数分布(单位:天)。据此完成1~2题。
1.甲地年均积雪日数明显多于乙地的主要原因是( )
①海拔高,终年气温较低 ②山体高,暖湿气流迎风坡 ③距海近,海洋水汽充沛 ④纬度高,全年白昼时间短
A.①② B.①④ C.②③ D.③④
2.青藏高原积雪日数长短的季节差异是( )
A.春季最长,秋季次之,夏季最短
B.冬季最长,春季次之,夏季最短
C.秋季最长,冬季次之,春季最短
D.冬季最长,夏季次之,秋季最短
答案 1.A 2.B
解析 第1题,年均积雪日数受气温及降水量的影响,甲地明显多于乙地的主要原因是海拔高,终年气温较低;位于暖湿气流的迎风坡,降水量大,因此①②正确,选A。甲地与乙地相比,甲地距海较远,③错误。甲地纬度位置较乙地高,夏季白昼时间比乙地长,冬季白昼时间比乙地短,全年白昼时间短的说法不准确,④错误。第2题,青藏高原积雪日数长短的季节差异和气温有关。冬季该地气温最低,且寒冷期持续时间长,积雪日数最长;夏季该地气温最高,积雪日数最短;春季该地积雪日数应该介于冬季和夏季之间,故选B。
下图为“37°N某山脉西坡各月降水量(单位:mm)随海拔变化示意图”。据此完成3~5题。
3.该山脉可能位于( )
A.亚洲太平洋沿岸 B.欧洲大西洋沿岸
C.北美洲大西洋沿岸 D.北美洲太平洋沿岸
4.夏季,该地降水随海拔变化的特点不同于其他季节的主要原因是( )
A.海拔较高 B.受寒流影响
C.盛行下沉气流 D.位于背风坡
5.该山脉在海拔2 600 m附近降水量出现图示分布特征,可能是因为( )
A.坡度变大 B.坡度变小
C.地形凸起 D.地形下凹
答案 3.D 4.C 5.D
解析 第3题,该山脉西坡夏季降水少,冬季降水多,且位于37°N,应为地中海气候,所以可能位于北美洲太平洋沿岸。故选D。第4题,夏季,该山地降水没有随海拔升高而增加,说明地形对水汽抬升作用较弱,夏季37°N受副热带高气压带控制,盛行下沉气流,故出现图示现象。C正确。第5题,由于地形作用,降水量会出现波动。该山脉在海拔2 600 m附近降水量出现了低谷,可能是由于气流经历了下沉过程,当气流下沉时降水量出现低谷,所以该地降水量的异常可能是受地形下凹的影响。故选D。
6.(2022·辽宁省名校联考)阅读图文材料,完成下列要求。(20分)
吐鲁番盆地位于天山东部,海拔多在500米以下(艾丁湖低于海平面155米)。吐鲁番盆地年平均气温只有14.5 ℃,然而日最高气温超过35 ℃以上的日数却在100天以上,极端最高气温可达49.6 ℃,是名副其实的“中国热极”,当地居民建立了半地窖式(一半埋在地下)的房屋。
(1)简述吐鲁番盆地及其沉积物形成的地质过程。(6分)
(2)说明吐鲁番盆地成为“中国热极”的自然原因。(8分)
(3)从气候角度简析当地居民建立半地窖式房屋的原因。(6分)
答案 (1)地壳运动使岩层受挤压形成向斜;压力超过岩层的承受能力后,岩层发生断裂下陷,形成吐鲁番盆地;在吐鲁番盆地地势低洼处,受流水、风力沉积作用形成沉积物。
(2)深居大陆内部,气候干旱,降水稀少,晴天多,夏季太阳辐射强;夏季白昼时间长,日照时间长;地表裸露、干燥,比热容小,升温快;盆地地形,低洼闭塞,热量不易散失;气流下沉,增温明显(或焚风效应显著)。
(3)温带大陆性气候,气温年较差、日较差大;夏季(或白天)太阳辐射强、气温高,居住在地下较凉爽;冬季(或夜晚)气温低,居住在地下利于保温。
7.阅读材料,完成下列问题。(14分)
材料一 图1为埃及区域略图,图2为尼罗河谷地聚落、耕地与河流的相对位置示意图。
材料二 尼罗河有定期泛滥的特点,干流洪水9月达到最高水位,洪水淹没两岸农田。阿斯旺大坝修建于20世纪60年代,位于开罗市以南约800 km的尼罗河干流上,大坝高111 m,上游形成巨大的纳赛尔水库。
(1)说出甲、乙两地降水特征的差异,并分析原因。(4分)
(2)说出古埃及居民聚落选址有利的自然条件。(6分)
(3)说明埃及修建阿斯旺大坝对下游不同气候类型分布地区的积极影响。(4分)
答案 (1)甲地降水集中在冬季,乙地终年降水稀少;甲地冬季受盛行西风带控制降水多;乙地终年受副热带高气压带控制,降水稀少。
(2)地势较高的高地,免受洪水灾害;离耕作区近;近水源。
(3)埃及北部沿海为地中海气候,降水季节变化大,修建阿斯旺大坝,可以缓解水资源季节分配不均的问题;南部为热带沙漠气候,全年降水稀少,修建水利工程可以满足生产、生活用水。
解析 (1)读图分析,甲地位于尼罗河口,属于地中海气候,乙地属于热带沙漠气候。甲地冬季受盛行西风带控制,降水集中在冬季,降水总量比乙地多;乙地终年受副热带高气压带控制,终年降水稀少。(2)尼罗河有定期泛滥的特点,洪水灾害严重,古埃及居民聚落选址在地势较高的高地,免受洪水灾害;离耕作区近,便于耕作;近水源,便于取水。(3)埃及北部沿海为地中海气候,降水季节变化大,修建阿斯旺大坝,可以缓解水资源季节分配不均的问题,缓解夏季供水紧张,减少夏季海水入侵。埃及南部属于热带沙漠气候,全年降水稀少,修建阿斯旺大坝,水源供给稳定,可以满足生产、生活用水的需求,改善沿线生态环境。获取信息
解读信息
文字信息
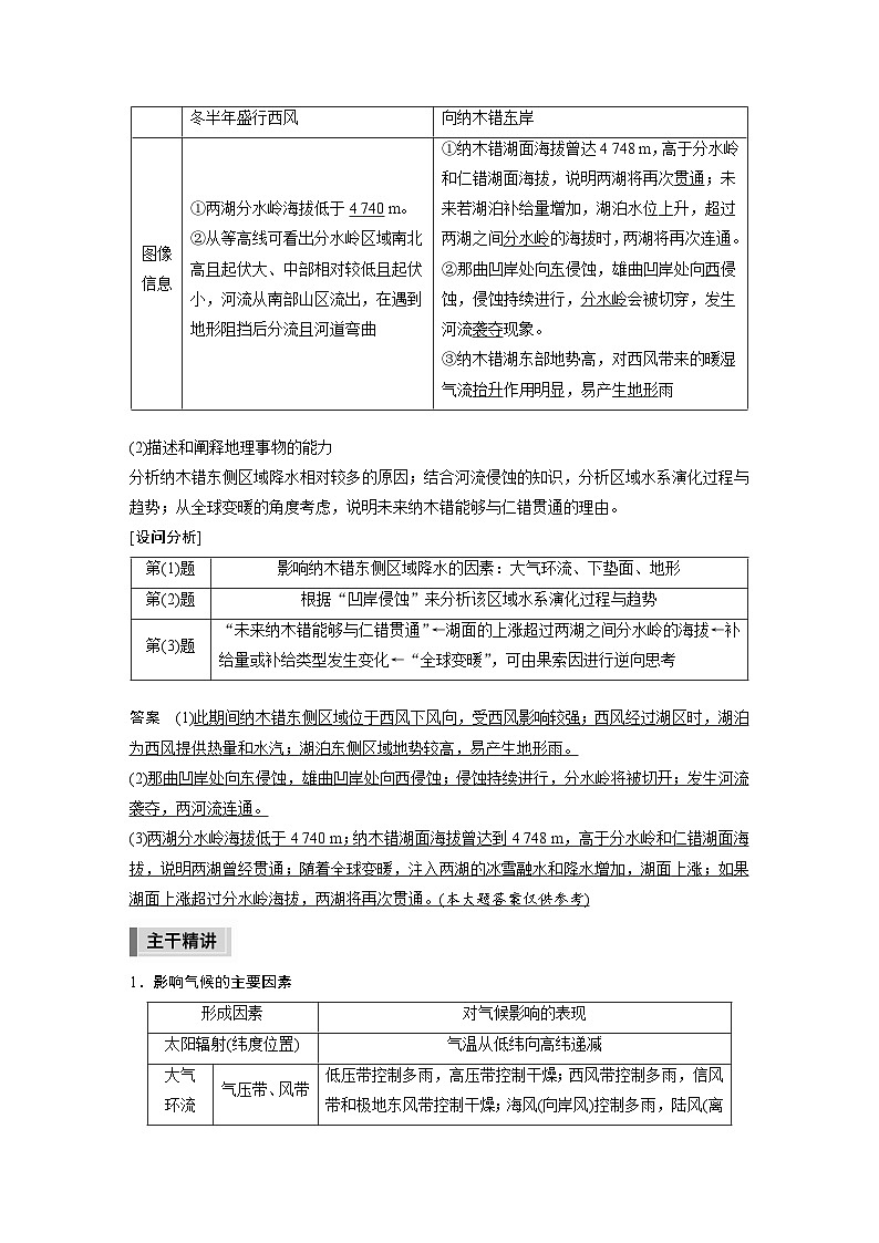
①纳木错位于念青唐古拉山北侧,仁错位于纳木错西侧。
②纳木错湖面海拔4 718 m,在其沿岸,曾发现高于现代湖面30 m的古湖岸线。
③纳木错地处夏季风影响边缘区,冬半年盛行西风
①两湖位于青藏高原地区,冰雪融水应是其主要补给水源之一。
②纳木错湖面海拔曾达到4 748 m。
③纳木错夏季受夏季风影响小,降水少;冬季东侧区域位于盛行西风的下风向,湖面没有结冰时,西风带来纳木错湖面的水汽,吹向纳木错东岸
图像信息
①两湖分水岭海拔低于4 740 m。
②从等高线可看出分水岭区域南北高且起伏大、中部相对较低且起伏小,河流从南部山区流出,在遇到地形阻挡后分流且河道弯曲
①纳木错湖面海拔曾达4 748 m,高于分水岭和仁错湖面海拔,说明两湖将再次贯通;未来若湖泊补给量增加,湖泊水位上升,超过两湖之间分水岭的海拔时,两湖将再次连通。
②那曲凹岸处向东侵蚀,雄曲凹岸处向西侵蚀,侵蚀持续进行,分水岭会被切穿,发生河流袭夺现象。
③纳木错湖东部地势高,对西风带来的暖湿气流抬升作用明显,易产生地形雨
第(1)题
影响纳木错东侧区域降水的因素:大气环流、下垫面、地形
第(2)题
根据“凹岸侵蚀”来分析该区域水系演化过程与趋势
第(3)题
“未来纳木错能够与仁错贯通”←湖面的上涨超过两湖之间分水岭的海拔←补给量或补给类型发生变化←“全球变暖”,可由果索因进行逆向思考
形成因素
对气候影响的表现
太阳辐射(纬度位置)
气温从低纬向高纬递减
大气
环流
气压带、风带
低压带控制多雨,高压带控制干燥;西风带控制多雨,信风带和极地东风带控制干燥;海风(向岸风)控制多雨,陆风(离岸风)控制少雨;风从低纬吹向高纬增温,反之降温
季风
夏季风控制高温多雨,冬季风控制低温少雨
下垫面
海陆分布
沿海地区一般气温年较差小,降水较多;内陆地区一般气温年较差大,降水少
地形
①山地气温较同纬度平原低;②在大尺度地形区,如青藏高原,海拔越高,气温日较差越大;③在中小尺度地形区,如泰山、山顶、山脊,海拔越高,气温日较差越小;④海拔越高,气温年较差越小;⑤受山体效应影响,山体内部气温从内部向边缘降低,且山体越大,山体效应越显著;⑥仅考虑受风的影响,同海拔,迎风坡气温较低,背风坡气温较高;⑦山地迎风坡比背风坡降水多
洋流
暖流使沿岸气温升高,降水增多;寒流使沿岸气温降低,降水减少
地理要素
影响
对地形
降水多的地区(湿润、半湿润),流水作用为主;降水少的地区(干旱、半干旱),风力作用为主;大陆性较强,昼夜温差较大的地区,风化作用显著;高纬度、海拔高的地区,冰川作用显著;山岳冰川的存在,会形成冰川侵蚀、堆积地貌;降水多的石灰岩分布区易形成喀斯特地貌;降水极少地区易形成荒漠景观
对水文
对河流
以雨水补给为主的河流,其水文特征受降水量的影响较大;以冰雪或积雪融水补给为主的河流,受气温的影响较大
对湖泊
内流区,气候干旱,蒸发量大,水位低,盐度高,多为咸水湖;外流区,降水多,湖泊面积大,多为淡水湖
对沙漠地区的水
沙漠地区,气候干旱,蒸发量大,地表水缺乏;昼夜温差大,空气中的水汽凝结下渗到地下,形成地下水
对海水性质和洋流
降水多,蒸发弱的地区,盐度低,反之盐度高;风海流的形成是受盛行风的影响,上升流的形成是受离岸风的影响
对生物(植被、动物)
气候类型多样,生物类型多样;热量影响植被的类型和分布范围;降水影响植被的高矮疏密程度;气温和降水影响雪线和林线的高度变化
对土壤
气候通过影响植被进而影响土壤有机质或腐殖质来间接影响土壤肥力
地理要素
影响
对农业
气候影响农业类型、种植制度(熟制、配置、种植方式)
热量影响积温大小,从而影响熟制、生长期、播种期、采收期、单产
年降水量的多少影响耕地类型(水田、旱地)、作物类型(喜湿、耐旱)、生长状况;降水的时间变化影响农作物的产量、质量及农田水利基础设施的建设等
光照影响农作物的产量和质量;还影响农作物的品种,可分为喜光植物和喜阴植物
昼夜温差影响作物品质和糖分积累
气象灾害影响农业的产量
对交通
气候主要影响交通线如铁路、公路的施工,冬季受低温影响不宜施工,易冻;降水的天气会影响工程的进展,山区在暴雨的天气易发生滑坡、泥石流。干旱地区、热带地区夏季易受高温、酷暑的威胁。青藏高原上的高寒气候影响青藏铁路施工
对人文景观
北方四合院→保温、防寒、避风沙;青藏地区墙体厚,穿藏袍→昼夜温差大;西北窑洞→冬暖夏凉;亚马孙河下游“河海”上的浮在水上的木屋;马来西亚海岸防御海啸侵袭建设的高脚屋
新高考版高考地理二轮复习(新高考版) 第1部分 专题突破 专题14 考点3 全球气候变化: 这是一份新高考版高考地理二轮复习(新高考版) 第1部分 专题突破 专题14 考点3 全球气候变化,文件包含新高考地理二轮复习新高考版第1部分专题突破专题14考点3全球气候变化教师版docx、新高考地理二轮复习新高考版第1部分专题14考点3全球气候变化学生版docx、新高考版高考地理二轮复习新高考版第1部分专题14考点练3全球气候变化docx等3份试卷配套教学资源,其中试卷共20页, 欢迎下载使用。
新高考版高考地理二轮复习(新高考版) 第1部分 专题突破 专题4 考点1 内力作用: 这是一份新高考版高考地理二轮复习(新高考版) 第1部分 专题突破 专题4 考点1 内力作用,文件包含新高考地理二轮复习新高考版第1部分专题突破专题4考点1内力作用教师版docx、新高考地理二轮复习新高考版第1部分专题4考点1内力作用学生版docx、新高考版高考地理二轮复习新高考版第1部分专题4考点练1内力作用docx等3份试卷配套教学资源,其中试卷共18页, 欢迎下载使用。
新高考版高考地理二轮复习(新高考版) 第1部分 专题突破 专题3 考点2 河流: 这是一份新高考版高考地理二轮复习(新高考版) 第1部分 专题突破 专题3 考点2 河流,文件包含新高考地理二轮复习新高考版第1部分专题突破专题3考点2河流教师版docx、新高考地理二轮复习新高考版第1部分专题3考点2河流学生版docx、新高考版高考地理二轮复习新高考版第1部分专题3考点练2河流docx等3份试卷配套教学资源,其中试卷共18页, 欢迎下载使用。

