福建省南平市2023-2024学年高一上学期期末考试化学试题(PDF版附答案)
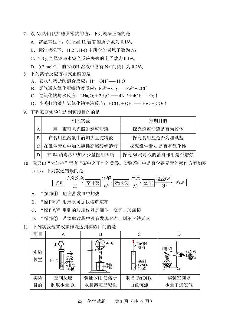
展开福建省南平市2023-2024学年高一上学期期末考试化学试题(Word版附解析): 这是一份福建省南平市2023-2024学年高一上学期期末考试化学试题(Word版附解析),共16页。试卷主要包含了下列离子反应方程式正确的是,下列家庭实验能达到预期目的的是等内容,欢迎下载使用。
福建省南平市2023-2024学年高一上学期期末考试化学试题: 这是一份福建省南平市2023-2024学年高一上学期期末考试化学试题,共16页。试卷主要包含了下列离子反应方程式正确的是,下列家庭实验能达到预期目的的是等内容,欢迎下载使用。
福建省南平市2023-2024学年高二上学期期末考试化学试题(PDF版附答案): 这是一份福建省南平市2023-2024学年高二上学期期末考试化学试题(PDF版附答案),文件包含2023-2024上学期期末高二化学试题终稿pdf、2023-2024第一学期期末高二化学命题意图与试题解析pdf、2023-2024第一学期期末高二化学答案与评分细则pdf等3份试卷配套教学资源,其中试卷共22页, 欢迎下载使用。

