福建省南平市2023-2024学年高一上学期期末质量检测化学试题(PDF版(原卷版+解析版))
展开福建省南平市2023-2024学年高一上学期期末质量检测化学试题: 这是一份福建省南平市2023-2024学年高一上学期期末质量检测化学试题,文件包含福建省南平市2023-2024学年高一上学期期末质量检测化学试题docx、高一化学答题卡pdf等2份试卷配套教学资源,其中试卷共11页, 欢迎下载使用。
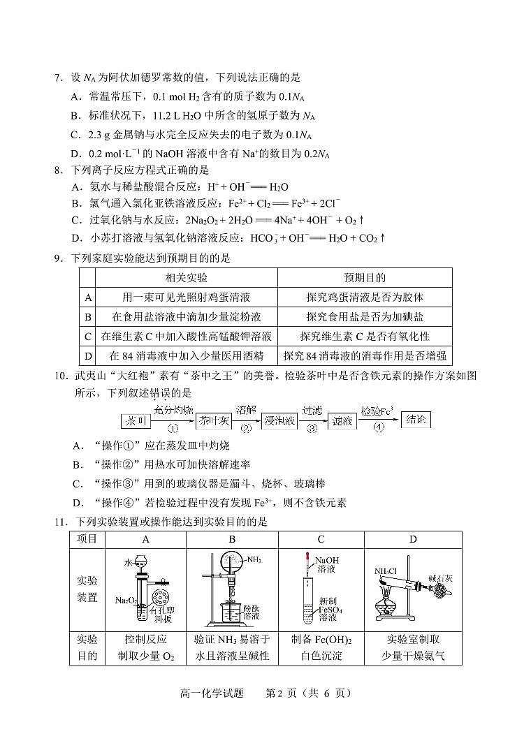
福建省南平市2023-2024学年高一上学期期末质量检测化学试题(含解析): 这是一份福建省南平市2023-2024学年高一上学期期末质量检测化学试题(含解析),共20页。试卷主要包含了下列离子反应方程式正确的是,下列家庭实验能达到预期目的的是等内容,欢迎下载使用。
福建省南平市2023-2024学年高一上学期期末考试化学试题(PDF版附答案): 这是一份福建省南平市2023-2024学年高一上学期期末考试化学试题(PDF版附答案),文件包含2023-2024学年高一上期末市检试卷命题意图及试题解析pdf、2023-2024学年高一上期末市检试卷pdf等2份试卷配套教学资源,其中试卷共20页, 欢迎下载使用。

