2023-2024学年江苏省南京树人中学九上物理期末考试模拟试题含答案
展开学校_______ 年级_______ 姓名_______
注意事项
1.考试结束后,请将本试卷和答题卡一并交回.
2.答题前,请务必将自己的姓名、准考证号用0.5毫米黑色墨水的签字笔填写在试卷及答题卡的规定位置.
3.请认真核对监考员在答题卡上所粘贴的条形码上的姓名、准考证号与本人是否相符.
4.作答选择题,必须用2B铅笔将答题卡上对应选项的方框涂满、涂黑;如需改动,请用橡皮擦干净后,再选涂其他答案.作答非选择题,必须用05毫米黑色墨水的签字笔在答题卡上的指定位置作答,在其他位置作答一律无效.
5.如需作图,须用2B铅笔绘、写清楚,线条、符号等须加黑、加粗.
一、选择题(每题1分,共30题,30分)
1.如图所示的电路,闭合开关,观察发现灯泡L1亮、L2不亮.调节变阻器滑片P,灯泡L1的亮度发生变化,但灯泡L2始终不亮.出现这一现象的原因可能是( )
A.灯泡L2灯丝断了
B.滑动变阻器短路了
C.灯泡L2短路了
D.滑动变阻器接触不良
2.下列各组物质通常情况下属于绝缘体的是:
A.空气,盐水,橡皮B.油,陶瓷,人体
C.玻璃,大地,陶瓷D.陶瓷,空气,油
3.下列说法合理的是( )
A.教室电灯电流约为1AB.一节干电池电压约为2V
C.家庭空调电功率约为1000WD.人体安全电压约为220V
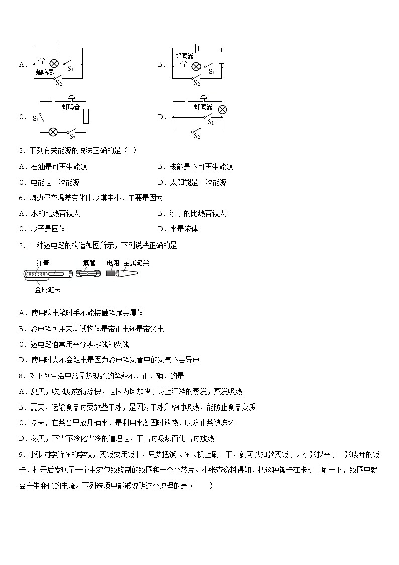
4.汽车装有安全带未系提示系统,当乘客坐在副驾驶座椅上时,座椅下的开关S1闭合,若未系安全带,则开关S2断开,仪表盘上的指示灯亮起,蜂鸣器工作;若系上安全带,则开关S2闭合,指示灯熄灭,蜂鸣器不工作.图设计的电路图正确的是
A.B.
C.D.
5.下列有关能源的说法正确的是( )
A.石油是可再生能源B.核能是不可再生能源
C.电能是一次能源D.太阳能是二次能源
6.海边昼夜温差变化比沙漠中小,主要是因为
A.水的比热容较大B.沙子的比热容较大
C.沙子是固体D.水是液体
7.一种验电笔的构造如图所示,下列说法正确的是
A.使用验电笔时手不能接触笔尾金属体
B.验电笔可用来测试物体是带正电还是带负电
C.验电笔通常用来分辨零线和火线
D.使用时人不会触电是因为验电笔氖管中的氖气不会导电
8.对下列生活中常见热现象的解释不.正.确.的是
A.夏天,吹风扇觉得凉快,是因为风加快了身上汗液的蒸发,蒸发吸热
B.夏天,运输食品时要放些干冰,是因为干冰升华时吸热,能防止食品变质
C.冬天,在菜窖里放几桶水,是利用水凝固时放热,以防止菜被冻坏
D.冬天,下雪不冷化雪冷的道理是,下雪时吸热而化雪时放热
9.小张同学所在的学校,买饭要用饭卡,只要把饭卡在卡机上刷一下,就可以扣款买饭了。小张找来了一张废弃的饭卡,打开后发现了一个由漆包线绕制的线圈和一个小芯片。小张查资料得知,把这种饭卡在卡机上刷一下,线圈中就会产生变化的电流。下列选项中能够说明这个原理的是( )
A.
B.
C.
D.
10.雨、露、霜、冰都是自然界中水的“化身”,其中由空气中的水蒸气凝华而成的是( )
A.雨B.露C.霜D.冰
11.下列说法符合安全用电的是( )
A.家庭电路中可使用任意大功率用电器
B.可用湿手触摸插座
C.金属外壳的用电器要接地线
D.可用铜线代替保险丝
12.a、b、c、d四个通草球的相互作用情况如右图所示,则d球
A.与a球带同种电荷
B.与b球带同种电荷
C.与c球带同种电荷
D.不带电或与a球带异种电荷
二、填空题(每题5分,共4题,20分)
13.通电导线在磁场中要受到力的作用,力的方向跟______的方向和______的方向都有关系。
14.一根铁棒很难压缩是因为分子间存在__________,又很难被拉长是因为分子间存在着__________。
15.正当4G网络被人们所熟悉时,更快的5G网络也在路上,手机厂商正在加紧研发5G手机。5G手机是利用______(选填“电磁波”“超声波”或“次声波”)来传输信息的,这种波在真空中的传播速度是______m/s;5G手机中用到的二极管是利用_________(选填“半导体”或“超导体”)材料制成的。
16.入冬以来,各地因为不安全用电引起的火灾事故明显有上升趋势.在家庭电路中除了_____和过载(用电器总功率过大)会造成电流过大引发安全事故外,线路连接处因为接触不良,也容易造成该处_____变大,造成局部过热,从而加速导线老化,引起火灾.
三、实验题(共12分)
17.(4分)在“用电流表测电流”的实验中,必须将电流表_______________在电路中(选填“串联”或“并联”),电流流入电流表的________接线柱(选填“+”或“-”),所测电流不得超过它的______________。“用电流表、电压表测电阻”的实验原理是______________。上述两个实验都要多次测量,二者的目的是__________的(选填“相同”或“不同”)。
18.(4分)在“探究通过导体的电流与电压和电阻的关系”实验中,有如下器材:电压表、电流表、滑动变阻器、开关、两节干电池、定值电阻R(分别为5Ω、10Ω、15Ω、20Ω、25Ω)、导线若干。小明在实验时连接的电路如图甲所示。
(1)在探究”电流与电压的关系”实验中:①电路中滑动变阻器起到保护电路元件安全和__________的作用;②合开关S,无论如何移动滑动变阻器的滑片P,发现电流表示数几乎为零,电压表示数约为3V,此时,电路出现的故障可能是__________:小明排除故障后继续实验;
(2)在探究”电流与电阻的关系”实验中:①电路中滑动变阻器起到保护电路元件安全和__________的作用;②若要使所给的5个定值电阻分别接入电路中都能正常进行实验,应选取至少标有__________Ω的滑动变阻器;③根据多次测量数据描绘出电流随电阻变化的曲线如图乙所示,小明由图像得出的结论是:__________。
19.(4分)在探究“影响电磁铁磁性强弱的因素”实验中,小明制成简易电磁铁甲、乙,并设计了如图所示的电路.
(1)当滑动变阻器滑片向左移动时,电磁铁甲、乙吸引大头针的个数_____(填“增加”或“减少”),说明电流越_____,电磁铁磁性越强.
(2)由图示情景可知,_____(填“甲”或“乙”)的磁性强,说明电流一定时,线圈的匝数越_____,电磁铁磁性越强.
四、作图题(共16分)
20.(8分)按要求作图:如图所示,请在图中画出动力Fl的力臂l.
(_____)
21.(8分)根据螺线管外部小磁针静止时的指向,请在下图中标出磁感线方向,并在括号内标出螺线管内部的小磁针的N、S极。
(________)
五、计算题(共22分)
22.(10分)如图甲是某品牌多功能电热养生壶,如图乙为其简化的电路图。电热养生壶为了煮制不同的食材,设有“高速档”、“中速档”和“低速档”三个档位,铭牌参数见表格,其中“中速档“和“低速档“功率模糊不清。已知电阻R2=96.8Ω.求:
(1)养生壶在高速档正常工作5min消耗的电能为多少焦?
(2)R1的阻值为多少Ω;
(3)在某用电高峰期,若家庭电路中只有电热养生壶在“低速档”工作,标有“3000imp/kW•h“的电能表指示灯用时4min闪烁81次,此时家庭电路两端的实际电压为多少V?
23.(12分)小明家新购买了一台电热水器,热水器的铭牌如图所示,求:
(1)该热水器正常工作时的电阻;
(2)热水器注满水,通电后把水从20℃加热到80℃,需要吸收多少热量;(,水的密度,水的比热容)
(3)电热水器正常工作应加热多少分钟。
参考答案
一、选择题(每题1分,共30题,30分)
1、C
2、D
3、C
4、B
5、B
6、A
7、C
8、D
9、C
10、C
11、C
12、D
二、填空题(每题5分,共4题,20分)
13、电流 磁感线
14、斥力 引力
15、电磁波 3×108 半导体
16、短路 电阻
三、实验题(共12分)
17、串联 + 量程 相同
18、改变电阻两端电压(或多次测量) R处断路 控制电阻R两端电压不变的作用 5 电压一定时通过导体的电流与导体的电阻成反比
19、(1)增加 大 (2)甲 多
四、作图题(共16分)
20、略
21、
五、计算题(共22分)
22、(1)4.5×105J;(2)48.4Ω;(3)198V
23、 (1) 24.2Ω;(2);(3)63min
额定电压
220V
功率选择
高速挡
中速挡
低速挡
1500W
×××W
×××W
江苏省扬州树人学校2023-2024学年九上物理期末检测模拟试题含答案: 这是一份江苏省扬州树人学校2023-2024学年九上物理期末检测模拟试题含答案,共14页。试卷主要包含了考生必须保证答题卡的整洁,在使用图所示的插线板时发现等内容,欢迎下载使用。
江苏省南京市树人中学2023-2024学年物理九年级第一学期期末考试试题含答案: 这是一份江苏省南京市树人中学2023-2024学年物理九年级第一学期期末考试试题含答案,共13页。试卷主要包含了下列做法符合安全用电要求的是等内容,欢迎下载使用。
江苏省南京市南师附中树人学校2023-2024学年九上物理期末考试模拟试题含答案: 这是一份江苏省南京市南师附中树人学校2023-2024学年九上物理期末考试模拟试题含答案,共9页。试卷主要包含了关于热机,下列说法正确的是等内容,欢迎下载使用。

