江西省南昌二十八中教育集团联盟2023-2024学年八年级上学期期末生物试卷
展开1.(2分)动物能利用动作、声音和气味传递信息,以下不属于动物个体间信息交流的是( )
A.昆虫分泌性外激素引诱异性
B.乌贼遇到敌害时释放出墨汁
C.蜜蜂发现蜜源后的各种舞蹈
D.蚂蚁通过分泌物找到食物
2.(2分)下列动物的表现,不属于社会行为的是( )
A.在胡蜂群中,工蜂负责采食、喂养幼蜂,蜂后负责产卵,雄蜂负责与蜂王交配
B.在非洲,雌狮常分布成一定的方阵埋伏在草丛里,领头的雄狮会将猎物驱赶到雌狮的埋伏处,于是雌狮一同跃出,集体捕食
C.牧羊犬看护山坡觅食的羊群,防止小羊掉队走失以及整个羊群的组织有序
D.在狼家族中,只有狼王和狼后才有交配权,而其余成员则没有交配权
3.(2分)下列哪一项不能体现动物在生物圈中的作用( )
A.动物的遗体或粪便被分解后,释放出二氧化碳、含氮的无机盐等物质能被生产者利用
B.蚂蚁群体成员之间分工合作,共同维持群体的生活
C.人们通过科学引入瓢虫控制蚜虫的数量,减轻了蚜虫对作物的危害
D.苍耳果实表面的钩刺钩挂在路过动物的皮毛上
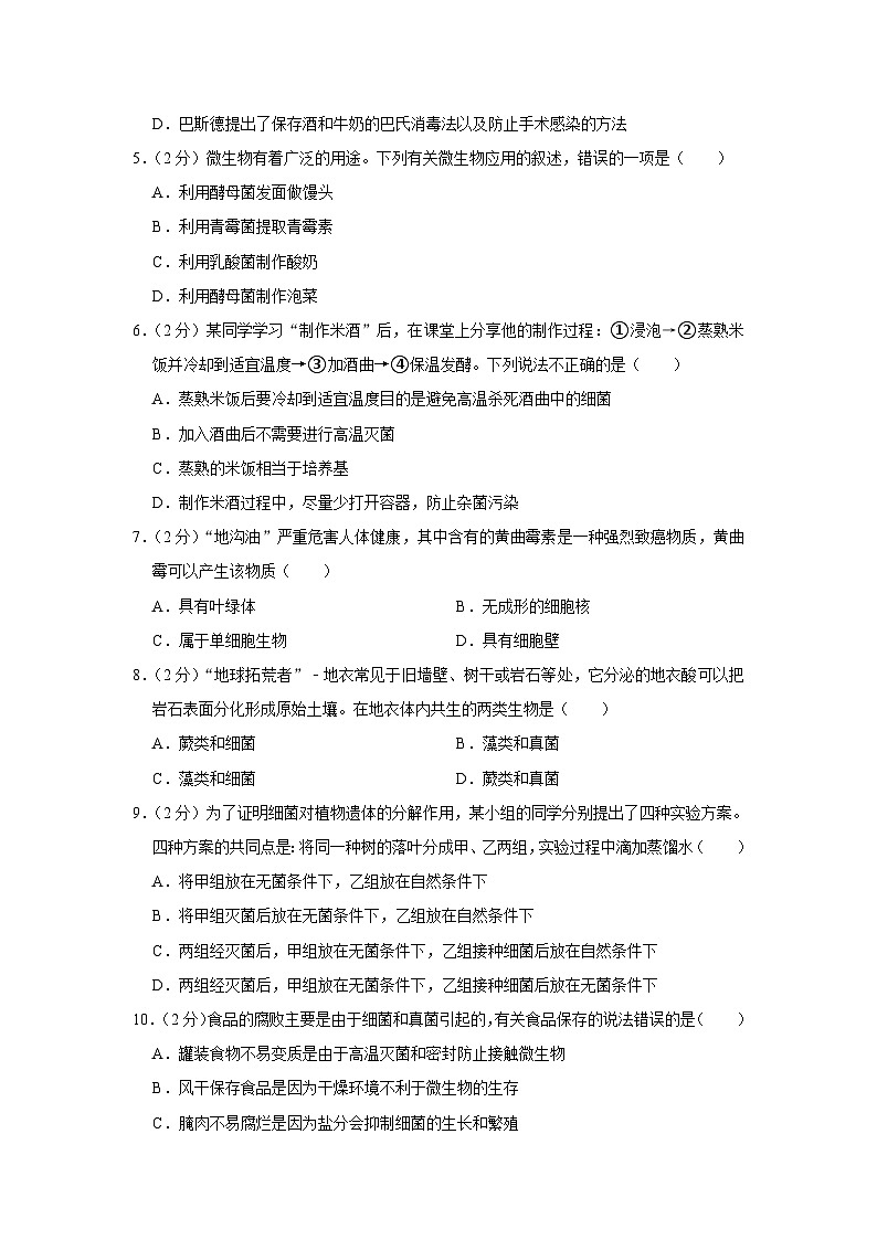
4.(2分)巴斯德的鹅颈瓶实验过程如图所示,下列说法错误的是( )
A.此实验的变量是细菌的有无
B.巴斯德通过此实验发现了细菌的存在
C.此实验证实了细菌是由已经存在的细菌产生的
D.巴斯德提出了保存酒和牛奶的巴氏消毒法以及防止手术感染的方法
5.(2分)微生物有着广泛的用途。下列有关微生物应用的叙述,错误的一项是( )
A.利用酵母菌发面做馒头
B.利用青霉菌提取青霉素
C.利用乳酸菌制作酸奶
D.利用酵母菌制作泡菜
6.(2分)某同学学习“制作米酒”后,在课堂上分享他的制作过程:①浸泡→②蒸熟米饭并冷却到适宜温度→③加酒曲→④保温发酵。下列说法不正确的是( )
A.蒸熟米饭后要冷却到适宜温度目的是避免高温杀死酒曲中的细菌
B.加入酒曲后不需要进行高温灭菌
C.蒸熟的米饭相当于培养基
D.制作米酒过程中,尽量少打开容器,防止杂菌污染
7.(2分)“地沟油”严重危害人体健康,其中含有的黄曲霉素是一种强烈致癌物质,黄曲霉可以产生该物质( )
A.具有叶绿体B.无成形的细胞核
C.属于单细胞生物D.具有细胞壁
8.(2分)“地球拓荒者”﹣地衣常见于旧墙壁、树干或岩石等处,它分泌的地衣酸可以把岩石表面分化形成原始土壤。在地衣体内共生的两类生物是( )
A.蕨类和细菌B.藻类和真菌
C.藻类和细菌D.蕨类和真菌
9.(2分)为了证明细菌对植物遗体的分解作用,某小组的同学分别提出了四种实验方案。四种方案的共同点是:将同一种树的落叶分成甲、乙两组,实验过程中滴加蒸馏水( )
A.将甲组放在无菌条件下,乙组放在自然条件下
B.将甲组灭菌后放在无菌条件下,乙组放在自然条件下
C.两组经灭菌后,甲组放在无菌条件下,乙组接种细菌后放在自然条件下
D.两组经灭菌后,甲组放在无菌条件下,乙组接种细菌后放在无菌条件下
10.(2分)食品的腐败主要是由于细菌和真菌引起的,有关食品保存的说法错误的是( )
A.罐装食物不易变质是由于高温灭菌和密封防止接触微生物
B.风干保存食品是因为干燥环境不利于微生物的生存
C.腌肉不易腐烂是因为盐分会抑制细菌的生长和繁殖
D.冰箱冷藏保存食品主要利用低温杀死食品中全部的微生物
11.(2分)如图为两种生物示意图,相关叙述合理的是( )
A.①和②都具有细胞壁、细胞膜、细胞质等细胞结构
B.①能通过分裂繁殖后代
C.在不良的环境条件下②能产生生殖细胞——芽孢
D.①不能独立生活,必须寄生在其他生物的细胞内
12.(2分)小明同学把玉米、向日葵、油松归为一类,把肾蕨、葫芦藓、海带归为另一类,小明同学分类的依据是( )
A.种子的有无B.果实的有无
C.根的有无D.陆生或水生
13.(2分)如图是某同学归纳的狼在部分分类等级中的位置。据图分析正确的是( )
A.图中从大到小的分类等级依次是:种、属、科
B.分类等级“科”比“属”包含的生物种类少
C.狼群间会为了争夺食物和生存空间进行生存斗争
D.图中三种动物之间,狼与狐的亲缘关系最为密切
14.(2分)2022年4月,袁隆平团队培育的“巨型稻”在天津试种,离实现袁隆平院士的“禾下乘凉梦”又更近了一步。“巨型稻”杂交新品种的培育利用了( )
A.生物种类的多样性B.基因的多样性
C.生态系统的多样性D.生物数量的多样性
15.(2分)下列关于生物多样性及其保护的说法,错误的是( )
A.在可可西里建立藏羚羊自然保护区属于就地保护
B.外来物种入侵可能使当地的生物多样性面临严重威胁
C.保护生物多样性的最有效措施是迁地保护
D.生物多样性为育种提供了宝贵的遗传资源
二、非选择题(共2小题,每小题有5个空,每空2分,共计20分)
16.(10分)某课外兴趣小组对细菌、真菌非常感兴趣,于是他们通过观察、实验及查阅资料等方式,了解这些生物的结构以及它们与人类生活的关系。请结合所学知识回答下列问题。
(1)A生物与BCD在结构上的主要区别是 。
(2)泡菜因其酸脆爽口,制作方便,为人们所广泛喜爱。泡菜制作的主要原理是乳酸菌能够分解有机物产生乳酸。制作泡菜时既要加盖(如图1),这样做的科学道理是 。
(3)兴趣小组同时了解到人类从B生物体内提取了最早的抗生素,但该抗生素却不能在临床上用于治疗新冠肺炎,原因是 。
(4)兴趣小组还把C生物用于制作面包、馒头等,为探究C生物的发酵过程及影响因素,设计了图2所示的实验,气球胀大的装置是 ;若要验证温度对C生物发酵作用的影响,应该选择的一组实验装置是 。
17.(10分)有研究发现,部分植物叶片中的挥发性物质有抑菌、杀菌作用。某实验小组通过比较裸地、草地、灌丛中细菌和真菌的分布情况,探究不同园林植物对其生存环境中的细菌、真菌的杀灭和抑制作用。请回答下列问题。
方案如下:
①将装有牛肉膏蛋白胨培养基的四组培养皿,高温灭菌、冷却,分别编为1、2、3、4号。
②将1、2、3号的培养基分别放在裸地、草地、灌木丛中打开,暴露5~10分钟,然后盖上盖,不打开。
③将四组培养皿同时放入28℃恒温培养箱中培养,一天后观察结果,如下表。
(1)上述方案的第②步骤相当于细菌、真菌培养的一般方法中的哪个步骤? 。
(2)为提高实验结果的准确性,避免偶然性,你认为应怎样改进探究方案? 。
(3)在观察和记录时所看到的菌落是由一个细菌或真菌繁殖后形成的肉眼可见的集合体。那么细菌和真菌的繁殖方式分别是 、 。
(4)比较1、2、3号培养皿内菌落数的差别,你得出的结论是 。
参考答案与试题解析
一、单项选择题(共15小题,每小题2分,共计30分)
1.(2分)动物能利用动作、声音和气味传递信息,以下不属于动物个体间信息交流的是( )
A.昆虫分泌性外激素引诱异性
B.乌贼遇到敌害时释放出墨汁
C.蜜蜂发现蜜源后的各种舞蹈
D.蚂蚁通过分泌物找到食物
【分析】一个动物群体中的某个个体向其他个体发出某种信息,接受信息的个体产生某种行为反应,这种现象叫作通讯。群体中的分工合作需要及时交流信息。动物的动作、声音和气味等都可以起到信息交流的作用。
【解答】解:A.性外激素是挥发性的物质。雄虫靠触角上的嗅觉感受器感受到同种雌虫性外激素的气味后。因此昆虫分泌性外激素吸引异性属于信息交流。
B.遇到敌害,而是为了迷惑敌人,B错误。
C.蜜蜂发现蜜源后跳圆形舞,属于信息交流。
D.蚂蚁通过同伴的分泌物的气味找到食物,D正确。
故选:B。
【点评】掌握信息交流的定义是解题的关键。
2.(2分)下列动物的表现,不属于社会行为的是( )
A.在胡蜂群中,工蜂负责采食、喂养幼蜂,蜂后负责产卵,雄蜂负责与蜂王交配
B.在非洲,雌狮常分布成一定的方阵埋伏在草丛里,领头的雄狮会将猎物驱赶到雌狮的埋伏处,于是雌狮一同跃出,集体捕食
C.牧羊犬看护山坡觅食的羊群,防止小羊掉队走失以及整个羊群的组织有序
D.在狼家族中,只有狼王和狼后才有交配权,而其余成员则没有交配权
【分析】社会行为是群体内形成了一定的组织,成员间有明确分工的动物群集行为,有的群体内还形成等级。
【解答】解:A、在胡蜂群中、喂养幼蜂,雄蜂负责与蜂王交配,属于社会行为。
B、在非洲,领头的雄狮会将猎物驱赶到雌狮的埋伏处,表明具狮群有森严的等级制度,B不符合题意。
C、牧羊犬和羊不是同一种动物,C符合题意。
D、狼群中的狼王享有食物和配偶优先权,表明群体中形成了等级,C不符合题意。
故选:C。
【点评】解答此类题目的关键是理解掌握社会行为的特点。
3.(2分)下列哪一项不能体现动物在生物圈中的作用( )
A.动物的遗体或粪便被分解后,释放出二氧化碳、含氮的无机盐等物质能被生产者利用
B.蚂蚁群体成员之间分工合作,共同维持群体的生活
C.人们通过科学引入瓢虫控制蚜虫的数量,减轻了蚜虫对作物的危害
D.苍耳果实表面的钩刺钩挂在路过动物的皮毛上
【分析】1、动物在生物圈中的作用:维持自然界中生态平衡;促进生态系统的物质循环;帮助植物传粉、传播种子。
2、物种之间的关系分种内关系和种间关系。①种内关系是同种生物之间的关系,分种内互助(合作关系)和种内斗争。合作关系是同种生物群体之间彼此合作、密切配合,共同完成任务。②种间关系是不同物种之间的关系,分互利共生、竞争、捕食和寄生。互利共生是指同生共死的两个物种之间的关系,如根瘤菌和豆科植物;竞争是指由于竞争同一食物、栖息地等两物种之间的争斗关系,如大小草履虫;捕食是捕食者和被捕食者的关系,如猫和老鼠;寄生是指一种生物寄生在另一种生物的体内或体表,如T2噬菌体与大肠杆菌。
【解答】解:A、动物的遗体或粪便被分解后、含氮的无机盐等物质能被生产者利用,A不符合题意;
B、蚂蚁群体成员之间分工合作,体现了合作关系;
C、人们通过科学引入瓢虫控制蚜虫的数量,体现了动物能够维持自然界中的生态平衡;
D、苍耳果实表面的钩刺钩挂在路过动物的皮毛上,D不符合题意。
故选:B。
【点评】本题考查了动物在生物圈中的作用,属理解层次,意在考查考生能运用所学知识,对选项做出正确判断的能力。
4.(2分)巴斯德的鹅颈瓶实验过程如图所示,下列说法错误的是( )
A.此实验的变量是细菌的有无
B.巴斯德通过此实验发现了细菌的存在
C.此实验证实了细菌是由已经存在的细菌产生的
D.巴斯德提出了保存酒和牛奶的巴氏消毒法以及防止手术感染的方法
【分析】食物腐败变质是由于食物中的微生物繁殖生长引起的,食物中的微生物不会凭空产生,而是由空气中原有的细菌、真菌等微生物繁殖产生的。“微生物学之父”巴斯德通过鹅颈瓶实验验证了这一结论。
【解答】解:A、由图可知,巴斯德的鹅颈瓶实验除细菌这一条件不同外其他实验条件都相同,A正确。
BCD、巴斯德设计了一个巧妙的实验﹣﹣﹣“鹅颈瓶”实验,而是由原来已经存在的细菌产生的、酵母菌,后人称他为“微生物学之父”,CD正确。
故选:B。
【点评】解答此类题目的关键是熟记巴斯德实验的方法步骤。
5.(2分)微生物有着广泛的用途。下列有关微生物应用的叙述,错误的一项是( )
A.利用酵母菌发面做馒头
B.利用青霉菌提取青霉素
C.利用乳酸菌制作酸奶
D.利用酵母菌制作泡菜
【分析】微生物的发酵技术在食品的制作中具有重要意义,如制馒头或面包和酿酒要用到酵母菌、制酸奶和泡菜要用到乳酸菌、制醋要用到醋酸杆菌、制酱要用到曲霉、制味精要用到棒状杆菌、利用青霉可以提取出青霉素等。
【解答】解:A.做馒头或面包时,酵母菌可以分解面粉中的葡萄糖,二氧化碳是气体,使得馒头或面包松软多孔。
B.真菌可以产生杀死或抑制某些致病细菌的物质,青霉菌可产生青霉素。
CD.乳酸菌能使牛奶变成酸奶,C正确。
故选:D。
【点评】注意掌握发酵技术在食品制作中的应用,平时注意积累相关的例子。
6.(2分)某同学学习“制作米酒”后,在课堂上分享他的制作过程:①浸泡→②蒸熟米饭并冷却到适宜温度→③加酒曲→④保温发酵。下列说法不正确的是( )
A.蒸熟米饭后要冷却到适宜温度目的是避免高温杀死酒曲中的细菌
B.加入酒曲后不需要进行高温灭菌
C.蒸熟的米饭相当于培养基
D.制作米酒过程中,尽量少打开容器,防止杂菌污染
【分析】米酒酿造主要包括蒸米、拌酒曲、发酵三步,酒曲中的微生物主要是霉菌和酵母菌等真菌,霉菌主要起到糖化作用。糖化作用是指有氧条件下,霉菌把稻米中的淀粉分解成葡萄糖。发酵主要是指无氧条件下,酵母菌将葡萄糖转变成酒精。
【解答】解:A、酒曲中的微生物主要是霉菌和酵母菌等真菌,蒸熟米饭后要冷却到适宜温度目的是避免高温杀死酒曲中的真菌;
B、加入酒曲后不需要进行高温灭菌,B正确;
C、培养基能为细菌真菌等微生物的生活提供有机物,蒸熟的米饭含有淀粉等有机物,C正确;
D、无氧条件下。因此,尽量少打开容器,D正确。
故选:A。
【点评】本题考查了发酵技术的相关知识,属理解层次,意在考查考生能运用所学知识的能力。
7.(2分)“地沟油”严重危害人体健康,其中含有的黄曲霉素是一种强烈致癌物质,黄曲霉可以产生该物质( )
A.具有叶绿体B.无成形的细胞核
C.属于单细胞生物D.具有细胞壁
【分析】真菌的基本结构有细胞壁、细胞膜、细胞质、细胞核,没有叶绿体;真菌有单细胞的,也有多细胞的;孢子生殖,孢子落到适宜的环境就会萌发生出菌丝,形成新个体;大多数真菌用孢子繁殖后代;营养方式异养;因此真菌共同特征是细胞内没有叶绿体。
【解答】解:A、黄曲霉属于多细胞真菌,A错误。
B、黄曲霉细胞内有真正的细胞核,B错误。
C、黄曲霉属于多细胞真菌。
D、黄曲霉细胞的基本结构有细胞壁、细胞质,D正确。
故选:D。
【点评】解答此类题目的关键是熟知真菌的结构、营养特点。
8.(2分)“地球拓荒者”﹣地衣常见于旧墙壁、树干或岩石等处,它分泌的地衣酸可以把岩石表面分化形成原始土壤。在地衣体内共生的两类生物是( )
A.蕨类和细菌B.藻类和真菌
C.藻类和细菌D.蕨类和真菌
【分析】地衣是真菌与藻类共生在一起形成的,藻类通过光合作用为真菌提供有机物,真菌可以供给藻类水和无机盐。
【解答】解:通过分析可知,地衣是真菌与藻类共生。
故选:B。
【点评】解答此类题目的关键是理解掌握地衣是真菌与藻类共生体。
9.(2分)为了证明细菌对植物遗体的分解作用,某小组的同学分别提出了四种实验方案。四种方案的共同点是:将同一种树的落叶分成甲、乙两组,实验过程中滴加蒸馏水( )
A.将甲组放在无菌条件下,乙组放在自然条件下
B.将甲组灭菌后放在无菌条件下,乙组放在自然条件下
C.两组经灭菌后,甲组放在无菌条件下,乙组接种细菌后放在自然条件下
D.两组经灭菌后,甲组放在无菌条件下,乙组接种细菌后放在无菌条件下
【分析】因为这个实验方案的目的是研究细菌对植物遗体的分解作用,所以在设置对照组时,要控制其他可能影响实验结果的条件。即除了有无细菌的条件不同外,其他条件都应该相同。
【解答】解:A、甲组放在无菌条件下,变量环境不同,甲组,不能排除原有细菌对实验的影响。
B、甲组灭菌后放在无菌条件下,甲组灭菌,放置环境不同。故不符合题意。
C、将树叶灭菌后再分组,乙组放在自然条件下,但是变量是环境不同。故不符合题意。
D、实验前对照组与实验组所处的条件完全相同(都进行灭菌处理),除单一变量(接种与不接种)即有无细菌外.可见。因此该方案的实验结果更能说明问题有说服力。
故选:D。
【点评】评价实验方案主要从以下几个方面:方案是否完整,是否符合实验要求,方法步骤是否合理,变量设计是否做到只有一个变量。
10.(2分)食品的腐败主要是由于细菌和真菌引起的,有关食品保存的说法错误的是( )
A.罐装食物不易变质是由于高温灭菌和密封防止接触微生物
B.风干保存食品是因为干燥环境不利于微生物的生存
C.腌肉不易腐烂是因为盐分会抑制细菌的生长和繁殖
D.冰箱冷藏保存食品主要利用低温杀死食品中全部的微生物
【分析】食物腐败变质是由于微生物的生长和大量繁殖而引起的.根据食物腐败变质的原因,食品保存就要尽量的杀死或抑制微生物的生长和大量繁殖,传统的食品保存方法有盐腌、糖渍、干制、酒泡等.现代的贮存方法主要有罐藏、脱水、冷冻、真空包装、添加防腐剂等.
【解答】解:A、罐头食品不易变质,正确;
B、风干保存食品,抑制微生物繁殖;
C、腌肉不易腐烂,抑制微生物的繁殖;
D、冰箱冷藏保存食品主要利用低温抑制食品中的微生物生长繁殖。
故选:D。
【点评】解答此类题目的关键是理解掌握食品保鲜的原理和生活中的保鲜方法.
11.(2分)如图为两种生物示意图,相关叙述合理的是( )
A.①和②都具有细胞壁、细胞膜、细胞质等细胞结构
B.①能通过分裂繁殖后代
C.在不良的环境条件下②能产生生殖细胞——芽孢
D.①不能独立生活,必须寄生在其他生物的细胞内
【分析】(1)细菌属于单细胞生物,细菌细胞有细胞壁,但无真正的细胞核,只有DNA的集中区,细胞内无叶绿体,不能制造有机物,靠分解现成的有机物为食,营养方式是异养。分裂生殖。
(2)病毒无细胞结构,只有蛋白质的外壳和内部的遗传物质,不能独立生活,只能寄生在其他生物的活细胞内。
(3)图中①是病毒,②是细菌。
【解答】解:A、①病毒无细胞结构、细胞膜,无成形的细胞核。
B、①病毒只能寄生在活细胞里,利用细胞内的物质,这种繁殖方式是自我复制。
C、在不良的环境条件下②细菌能形成芽孢,可萌发成一个细菌,不是细菌的繁殖方式。
D、①病毒不能独立生活,D正确。
故选:D。
【点评】解题关键是掌握病毒的主要特征。
12.(2分)小明同学把玉米、向日葵、油松归为一类,把肾蕨、葫芦藓、海带归为另一类,小明同学分类的依据是( )
A.种子的有无B.果实的有无
C.根的有无D.陆生或水生
【分析】对植物进行分类,主要是观察植物的形态结构,从中发现它们共同的或不同的特征,从而确定它们的亲缘关系。
【解答】解:玉米、向日葵,用种子来繁殖后代;肾蕨、海带不能产生种子,属于孢子植物,小明同学把玉米、油松归为一类、葫芦藓,小明同学分类的依据是种子的有无。
故选:A。
【点评】掌握植物的分类方法是解题的关键。
13.(2分)如图是某同学归纳的狼在部分分类等级中的位置。据图分析正确的是( )
A.图中从大到小的分类等级依次是:种、属、科
B.分类等级“科”比“属”包含的生物种类少
C.狼群间会为了争夺食物和生存空间进行生存斗争
D.图中三种动物之间,狼与狐的亲缘关系最为密切
【分析】生物的分类等级从大到小依次是界、门、纲、目、科、属、种,其中界是最大的分类单位,最基本的分类单位是种。
分类单位越大,所包含的生物共同特征越少,生物种类越多,亲缘关系越远;反之,分类单位越小,所包含的生物共同特征越多,生物种类越少,亲缘关系越近。据此答题。
【解答】解:A、生物的分类等级从大到小依次是界、门、纲、目、科、属、种、属、种,A错误。
B、分类单位越大,生物种类越多;反之,所包含的生物共同特征越多,亲缘关系越近,B错误。
C、狼群间会为了争夺食物和生存空间进行生存斗争,C正确。
D、图中三种动物之间,狼与郊狼同属,D错误。
故选:C。
【点评】关键是熟记生物的分类单位等级,明确种是最基本的单位.解答时可以从分类单位以及分类等级方面来切入。
14.(2分)2022年4月,袁隆平团队培育的“巨型稻”在天津试种,离实现袁隆平院士的“禾下乘凉梦”又更近了一步。“巨型稻”杂交新品种的培育利用了( )
A.生物种类的多样性B.基因的多样性
C.生态系统的多样性D.生物数量的多样性
【分析】生物的多样性包括基因的多样性、生物种类的多样性、生态系统的多样性。
【解答】解:基因的多样性是指物种的种内个体或种群间的基因变化,不同物种(兔和小麦)之间基因组成差别很大,每个物种都是一个独特的基因库、植物和野生亲缘种的基因多样性十分丰富。我国科学家袁隆平团队培育的“巨型稻”杂交新品种利用了基因的多样性。
故选:B。
【点评】解答此类题目的关键是理解生物多样性的内涵。
15.(2分)下列关于生物多样性及其保护的说法,错误的是( )
A.在可可西里建立藏羚羊自然保护区属于就地保护
B.外来物种入侵可能使当地的生物多样性面临严重威胁
C.保护生物多样性的最有效措施是迁地保护
D.生物多样性为育种提供了宝贵的遗传资源
【分析】保护生物多样性的措施:
(1)就地保护:主要形式是建立自然保护区,是保护生物多样性最有效的措施.
(2)迁地保护:将濒危生物迁出原地,移入动物园、植物园、水族馆和濒危动物繁育中心,进行特殊的保护和管理,是对就地保护的补充.
(3)建立濒危物种种质库,保护珍贵的遗传资源.
(4)加强教育和法制管理,提高公民的环境保护意识.
【解答】解:A、在可可西里建立藏羚羊自然保护区属于就地保护;
B、外来物种入侵可能使当地的生物多样性面临严重威胁;
C、保护生物多样性的最有效措施是建立自然保护区;
D、生物多样性为育种提供了宝贵的遗传资源;
故选:C。
【点评】熟记保护生物多样性的基本措施是解题关键.其中最有效的措施是就地保护,认识保护生物多样性对人类的重要作用.
二、非选择题(共2小题,每小题有5个空,每空2分,共计20分)
16.(10分)某课外兴趣小组对细菌、真菌非常感兴趣,于是他们通过观察、实验及查阅资料等方式,了解这些生物的结构以及它们与人类生活的关系。请结合所学知识回答下列问题。
(1)A生物与BCD在结构上的主要区别是 生物A没有成形的细胞核 。
(2)泡菜因其酸脆爽口,制作方便,为人们所广泛喜爱。泡菜制作的主要原理是乳酸菌能够分解有机物产生乳酸。制作泡菜时既要加盖(如图1),这样做的科学道理是 乳酸菌是厌氧菌,发酵不需要氧气,用水封口可以避免外界空气进入 。
(3)兴趣小组同时了解到人类从B生物体内提取了最早的抗生素,但该抗生素却不能在临床上用于治疗新冠肺炎,原因是 新冠肺炎是由病毒引起的疾病,而抗生素是用来治疗细菌引发的疾病 。
(4)兴趣小组还把C生物用于制作面包、馒头等,为探究C生物的发酵过程及影响因素,设计了图2所示的实验,气球胀大的装置是 甲 ;若要验证温度对C生物发酵作用的影响,应该选择的一组实验装置是 甲和丁 。
【分析】1、图1中:A细菌、B青霉菌、C酵母菌、D蘑菇。
2、酵母菌在有氧和无氧的条件下都能够生活。在有氧的条件下,酵母菌能够将葡萄糖分解为二氧化碳和水;在无氧的条件下,酵母菌能够将葡萄糖分解为二氧化碳和酒精。
【解答】解:(1)细菌虽有DNA集中的区域,却没有成形的细胞核。真菌,属于真核生物,图中的A细菌与B青霉菌、D蘑菇的主要区别是生物A没有成形的细胞核。
(2)乳酸菌是厌氧菌,只能在无氧的条件下才能发酵,还要用水来封口,发酵不需要氧气。
(3)抗生素是一类能够杀死细菌的物质,是当前治疗人和动物细菌感染的常用药,致病菌和包括有益菌在内的多种细菌被一起杀死。可见,原因是新冠肺炎是由病毒引起的疾病。
(4)酵母菌是单细胞真菌,在氧气充足时,消耗氧气和二氧化碳的量相同,酵母菌能分解葡萄糖而产生酒精和二氧化碳。甲装置的物质条件和温度条件都适宜、丙和丁的条件都不适宜,因此气球涨大的装置是甲,实验变量是温度。
故答案为:
(1)生物A没有成形的细胞核
(2)乳酸菌是厌氧菌,发酵不需要氧气。
(3)新冠肺炎是由病毒引起的疾病,而抗生素是用来治疗细菌引发的疾病。
(4)甲,甲和丁
【点评】解题关键是熟练掌握各种微生物的特点。
17.(10分)有研究发现,部分植物叶片中的挥发性物质有抑菌、杀菌作用。某实验小组通过比较裸地、草地、灌丛中细菌和真菌的分布情况,探究不同园林植物对其生存环境中的细菌、真菌的杀灭和抑制作用。请回答下列问题。
方案如下:
①将装有牛肉膏蛋白胨培养基的四组培养皿,高温灭菌、冷却,分别编为1、2、3、4号。
②将1、2、3号的培养基分别放在裸地、草地、灌木丛中打开,暴露5~10分钟,然后盖上盖,不打开。
③将四组培养皿同时放入28℃恒温培养箱中培养,一天后观察结果,如下表。
(1)上述方案的第②步骤相当于细菌、真菌培养的一般方法中的哪个步骤? 接种 。
(2)为提高实验结果的准确性,避免偶然性,你认为应怎样改进探究方案? 设置重复实验 。
(3)在观察和记录时所看到的菌落是由一个细菌或真菌繁殖后形成的肉眼可见的集合体。那么细菌和真菌的繁殖方式分别是 分裂生殖 、 孢子生殖 。
(4)比较1、2、3号培养皿内菌落数的差别,你得出的结论是 植物对其生存环境中的细菌、真菌有杀灭和抑制作用 。
【分析】1、接种是将微生物移种到适于生长繁殖的人工培养基或活的生物体内的方法,一般须在无菌条件下进行。
2、对照实验就是为了防止其他因素的影响,再设置一组对照实验,使它除了原实验本身改变的条件外,其他条件保持相同,最后与原实验所得结果进行对照,观察异同,对照实验用来证明某种因素对实验结果的确切影响。
【解答】解:(1)方案第②步骤中,把三个地点的培养皿盖打开,然后盖上盖、真菌接种到培养皿上。
(2)为提高实验结果的准确性,避免偶然性,取平均值。
(3)细菌是单细胞生物,其生殖方式是分裂生殖,也有多细胞的。
(4)在观察和记录时所看到的菌落是由一个细菌或真菌繁殖后形成的肉眼可见的集合体。比较1、2,草地次之。说明灌木丛的杀菌能力最强,裸地处杀菌能力最弱、真菌的有杀灭和抑制作用。
故答案为:
(1)接种;
(2)设置重复实验;
(3)分裂生殖;孢子生殖;
(4)植物对其生存环境中的细菌、真菌有杀灭和抑制作用。
【点评】解答此题要掌握对照实验的原则等知识。
编号
1号
2号
3号
4号
菌落数
30
12
7
0
编号
1号
2号
3号
4号
菌落数
30
12
7
0
江西省南昌市二十八中教育集团联盟2023-2024学年八年级上学期期末生物试题: 这是一份江西省南昌市二十八中教育集团联盟2023-2024学年八年级上学期期末生物试题,共12页。试卷主要包含了单项选择题,非选择题等内容,欢迎下载使用。
广东省肇庆市第一中学教育集团2023-2024学年八年级上学期10月期中生物试卷: 这是一份广东省肇庆市第一中学教育集团2023-2024学年八年级上学期10月期中生物试卷,共6页。
江西省南昌三中教育集团2023—2024学年七年级上学期生物学科期中考试试卷: 这是一份江西省南昌三中教育集团2023—2024学年七年级上学期生物学科期中考试试卷,共5页。

