- (人教版2019选择性必修第三册)高中物理同步分层作业 1.1 分子动理论的基本内容(原卷版+解析) 试卷 0 次下载
- (人教版2019选择性必修第三册)高中物理同步分层作业 1.3分子运动速率分布规律(原卷版+解析) 试卷 0 次下载
- (人教版2019选择性必修第三册)高中物理同步分层作业 2.2.1气体的等温变化(原卷版+解析) 试卷 0 次下载
- (人教版2019选择性必修第三册)高中物理同步分层作业 2.2.2专题 封闭气体的压强和气体变质量问题(原卷版+解析) 试卷 0 次下载
- (人教版2019选择性必修第三册)高中物理同步分层作业 2.3.1气体的等压变化和等容变化(原卷版+解析) 试卷 0 次下载
人教版 (2019)选择性必修 第三册第一章 分子动理论2 实验:用油膜法估测油酸分子的大小练习
展开题型一 油膜法测分子直径的原理和实验方法
1.(2022秋·江苏宿迁·高二期末)在“用油膜法估测油酸分子大小”的实验中,下列说法正确的是( )
A.该实验中将油膜看作由一个个油酸分子紧密排列的单层分子膜
B.d=VS中的V是一滴油酸酒精溶液的体积
C.若油酸酒精溶液浓度太高,会使油酸分子直径的测量值偏小
D.测量油膜面积时,必须让油膜形成规则的几何形状
2.(2022·高三课时练习)在“用油膜法估测分子的大小”的实验中:
(1)该实验中的理想化假设是_______;
A.将油膜看成单分子层油膜
B.不考虑各油酸分子间的间隙
C.不考虑各油酸分子间的相互作用力
D.将油酸分子看成球形
(2)实验中使用到油酸酒精溶液,其中酒精的作用是_______;
A.可使油酸和痱子粉之间形成清晰的边界轮廓
B.对油酸溶液起到稀释作用
C.有助于测量一滴油酸的体积
D.有助于油酸的颜色更透明便于识别
题型二 油膜法测分子直径的实验步骤和数据处理
3.(2022春·天津河北·高三期中)(1)在做“用油膜法估测分子的大小”实验中,实验简要步骤如下:
A.用公式d=VS,求出薄膜厚度,即油酸分子的大小
B.用注射器或滴管将事先配制好的油酸酒精溶液一滴一滴地滴入量筒,记下量筒内增加一定体积时的滴数
C.根据油酸酒精溶液的浓度,算出一滴溶液中纯油酸的体积V
D.用浅盘装入约2cm深的水,然后将痱子粉或石膏粉均匀地撒在水面
E.将1滴油酸酒精溶液滴在水面上,待油酸薄膜的形状稳定后,将玻璃板放在浅盘上,用彩笔将薄膜的形状描画在玻璃板上
F.将画有油膜轮廓的玻璃板放在坐标纸上,数出轮廓内的方格数(不足半个的舍去,多于半个的算一个),再根据方格的边长求出油膜的面积S
上述实验步骤的合理顺序是______;
(2)以上实验所用的油酸酒精溶液的浓度为每1000mL溶液中有纯油酸0.6mL,用注射器测得1mL上述溶液有80滴,则一滴溶液中纯油酸的体积是______mL;
(3)在实验操作及数据处理过程中,以下说法中正确的是( )。
A.为了防止酒精的挥发,配置的油酸酒精溶液不能长时间放置
B.处理数据时将油酸分子看成单分子层且紧密排列
C.处理数据时将一滴油酸酒精溶液的体积除以油膜面积就得到了油酸分子的直径
D.若实验中撒的痱子粉过多,则计算得到的油酸分子的直径将偏大
4.(2023·全国·高三专题练习)在“用油膜法估测油酸分子的大小”实验中:
(1)与“将油酸分子看成球形”采用的方法相同的是______。
A.引入质点的概念 B.平均速度的定义 C.引入重心的概念 D.研究加速度与力或质量关系的实验
(2)有下列实验步骤:
①往边长约为40cm 的浅盘里倒入约2cm 深的水。待水面稳定后将适量的痱子粉均匀地撒在水面上。
②用注射器将事先配好的油酸酒精溶液滴一滴在水面上,待薄膜形状稳定。
③将画有油膜形状的玻璃板平放在坐标纸上,计算出油膜的面积,根据油酸的体积和油膜的面积计算出油酸分子直径的大小。
④用注射器将事先配好的油酸酒精溶液一滴一滴地滴入量筒中,记下量筒内每增加一定体积时的滴数,由此计算出一滴油酸酒精溶液的体积。
⑤将玻璃板放在浅盘上,然后将油膜的形状用彩笔描绘在玻璃板上。
上述步骤中,正确的顺序是______。(填写步骤前面的数字)
(3)将1cm3 的油酸溶于酒精,制成300cm3 的油酸酒精溶液;测得1cm3 的油酸酒精溶液有50滴。现取一滴该油酸酒精溶液滴在水面上,测得所形成的油膜的面积是0.13m2。由此估算出油酸分子的直径约为______m。(结果保留一位有效数字)
题型三 油膜法测分子直径的误差分析
5.(2022秋·江苏南通·高二期末)某同学在做油膜法估测分子直径的实验,滴下油酸酒精溶液后,发现痱子粉迅速散开形成如图所示的“锯齿”边沿图案,可能是由于( )
A.盆中水太多
B.痱子粉撒得太多,且厚度不均匀
C.盆太小,导致油酸无法形成单分子层
D.油酸酒精溶液浓度过大
6.(2022秋·辽宁大连·高二大连市一0三中学期中)为了减少“用油膜法估测分子的大小”的实验误差,下列方法可行的是( )
A.将油酸酒精溶液滴在水面上时,滴管距水面距离尽可能远些
B.先在浅盘内的水上撒一些痱子粉,再用滴管把油酸酒精溶液滴一滴在水面上
C.用牙签把水面上的油膜尽量拨弄成规则形状
D.计算油膜面积时,舍去所有不满一格的方格
7.(2022·浙江温州·一模)(多选)小明同学在做“用油膜法估测油酸分子的大小”的实验后,发现他测量出的分子直径明显偏大,出现这种情况的可能原因是( )
A.水面上痱子粉撒得太多,油膜没有充分展开
B.将滴入的油酸酒精溶液体积作为油酸体积进行计算
C.求每滴溶液体积时,1mL的溶液的滴数多计了5滴
D.油酸酒精溶液久置,酒精挥发使溶液的浓度发生了变化
8.(2023·全国·高三专题练习)(1)在做“用油膜法估测分子的大小”实验中,实验简要步骤如下:
A.用公式d=VS,求出薄膜厚度,即油酸分子的大小
B.用注射器或滴管将事先配制好的油酸酒精溶液一滴一滴地滴入量筒,记下量筒内增加一定体积时的滴数
C.根据油酸酒精溶液的浓度,算出一滴溶液中纯油酸的体积V
D.用浅盘装入约2cm深的水,然后将痱子粉或石膏粉均匀地撒在水面
E.将滴油酸酒精溶液滴在水面上,待油酸薄膜的形状稳定后,将玻璃板放在浅盘上,用彩笔将薄膜的形状描画在玻璃板上
F.将画有油膜轮廓的玻璃板放在坐标纸上,数出轮廓内的方格数(不足半个的舍去,多于半个的算一个)再根据方格的边长求出油膜的面积S
上述实验步骤的合理顺序是___________;
(2)以上实验所用的油酸酒精溶液的浓度为每1000mL溶液中有纯油酸0.6mL,用注射器测得1mL上述溶液有80滴,把1滴该溶液滴入盛水的浅盘内,让油膜在水面上尽可能散开,得到油酸薄膜的轮廓形状和尺寸如图所示,图中正方形格的边长为1cm,则可求得:
①油酸薄膜的面积是___________cm2;
②一滴溶液中纯油酸的体积是___________mL;
③油酸分子的直径是___________m;(③的结果保留一位有效数字)
(3)在实验操作及数据处理过程中,以下说法中正确的是( ) 。
A.为了防止酒精的挥发,配置的油酸酒精溶液不能长时间放置
B.处理数据时将油酸分子看成单分子层且紧密排列
C.处理数据时将一滴油酸酒精溶液的体积除以油膜面积就得到了油酸分子的直径
D.若实验中撒的痱子粉过多,则计算得到的油酸分子的直径将偏大
9.(2022秋·山东临沂·高二期末)在估测油酸分子大小的实验中,具体操作如下:
①取油酸1.0mL注入1000mL的容量瓶内,然后向瓶中加入酒精,直到液面达到1000mL的刻度为止。摇动瓶使油酸在酒精中充分溶解,形成油酸的酒精溶液;
②用滴管吸取制得的溶液逐滴滴入量筒,记录滴入的滴数直到量筒达到1.0mL为止,恰好共滴了100滴;
③在边长约40cm的浅水盘内注入约2cm深的水,将细痱子粉均匀地撒在水面上,再用滴管吸取油酸的酒精溶液,轻轻地向水面滴一滴溶液,酒精挥发后,油酸在水面上尽可能地散开,形成一层油膜,膜上没有痱子粉,可以清楚地看出油膜轮廓;
④待油膜形状稳定后,将事先准备好的玻璃板放在浅盘上,在玻璃板上绘出油酸膜的形状;
⑤将画有油酸膜形状的玻璃板放在边长为2.0cm的方格纸上。
(1)利用上述具体操作中的有关数据可知,油酸膜的面积是______cm2,估测出油酸分子的直径是______m(此空保留一位有效数字)。
(2)某同学实验中最终得到的油酸分子的直径和大多数同学的比较,数据都偏大。对于出现这种结果的原因,可能是由于______
A.在求每滴溶液体积时,1mL溶液的滴数多记了2滴
B.计算油酸面积时,错将所有不完整的方格作为完整的方格处理
C.水面上痱子粉撒的较多,油酸膜没有充分展开
D.做实验之前油酸溶液搁置时间过长
10.(2022秋·山东菏泽·高二期末)在用“油膜法估测油酸分子的大小”的实验中:
(1)取0.1mL纯油酸配制成250mL油酸酒精溶液,用注射器针头把该溶液逐滴滴入量筒,直到量筒达到1.0mL为止,恰好共滴了100滴。则1滴该溶液中含有的纯油酸体积为_____________m3。
(2)甲、乙、丙、丁四位同学分别在四个实验小组做实验,但都存在操作错误或不规范现象。
A.甲在配制油酸酒精溶液时,不小心把酒精倒多了一点,导致油酸酒精溶液的实际浓度比计算值小一些。则这样测得的分子直径比实际值偏____________(大、小、不变)。
B.乙在计算注射器滴出的每一滴油酸酒精溶液体积后,不小心拿错了一个注射器把溶液滴在水面上,这个拿错的注射器的针头比原来的粗,每滴油酸酒精溶液的体积比原来的大。则这样测得的分子直径比实际值偏____________(大、小、不变)。
C.丙在计算油膜面积时,把凡是半格左右的油膜都算成了一格,导致计算的面积比实际面积大一些。则这样测得的分子直径比实际值偏____________(大、小、不变)。
D.丁在实验过程中选用的水盘水面较小,导致油酸分子不能充分扩散。则这样测得的分子直径比实际值偏____________(大、小、不变)。
1.2 实验:用油膜法估测油酸分子的大小 分层作业
题型一 油膜法测分子直径的原理和实验方法
1.(2022秋·江苏宿迁·高二期末)在“用油膜法估测油酸分子大小”的实验中,下列说法正确的是( )
A.该实验中将油膜看作由一个个油酸分子紧密排列的单层分子膜
B.d=VS中的V是一滴油酸酒精溶液的体积
C.若油酸酒精溶液浓度太高,会使油酸分子直径的测量值偏小
D.测量油膜面积时,必须让油膜形成规则的几何形状
【答案】A
【详解】A.该实验中是将油膜看作由一个个油酸分子紧密排列而形成的单层分子膜,故A正确;
B.公式d=VS
中的V是一滴油酸酒精溶液中所含纯油酸体积,故B错误;
C.既使油酸酒精溶液的浓度过高,但是只要操作正确,油酸分子直径的测量值也将等于真实值,故C错误;
D.测量油膜面积时,不需要让油膜一定形成规则的几何形状,故D错误。故选A。
2.(2022·高三课时练习)在“用油膜法估测分子的大小”的实验中:
(1)该实验中的理想化假设是_______;
A.将油膜看成单分子层油膜
B.不考虑各油酸分子间的间隙
C.不考虑各油酸分子间的相互作用力
D.将油酸分子看成球形
(2)实验中使用到油酸酒精溶液,其中酒精的作用是_______;
A.可使油酸和痱子粉之间形成清晰的边界轮廓
B.对油酸溶液起到稀释作用
C.有助于测量一滴油酸的体积
D.有助于油酸的颜色更透明便于识别
【答案】 ABD B
【详解】(1)[1] 在“用油膜法估测分子的大小”实验中,我们的实验依据是:①油膜是呈单分子层分布的;②把油酸分子看成球形;③分子之间空隙不计,故ABD正确,C错误;
(2)[2] A.由于油酸不溶于水,无论是否有酒精,油酸和痱子粉之间形成清晰的边界轮廓,故A错误;
B.用酒精将油酸稀释制成油酸酒精溶液,可以减少滴到水面上油酸的量,使更容易测量油酸的面积,并且当滴到水面上时,酒精迅速溶于水,很容易形成单分子油膜,因此酒精起到稀释作用,故B正确;
C.一滴油酸的体积和一滴溶液的体积测量方法相同,都是取50滴(或其他数量)等于1毫升,从而算出一滴的体积,故C错误;
D.油酸的颜色和油酸酒精溶液基本都是无色的,故D错误。故选B。
题型二 油膜法测分子直径的实验步骤和数据处理
3.(2022春·天津河北·高三期中)(1)在做“用油膜法估测分子的大小”实验中,实验简要步骤如下:
A.用公式d=VS,求出薄膜厚度,即油酸分子的大小
B.用注射器或滴管将事先配制好的油酸酒精溶液一滴一滴地滴入量筒,记下量筒内增加一定体积时的滴数
C.根据油酸酒精溶液的浓度,算出一滴溶液中纯油酸的体积V
D.用浅盘装入约2cm深的水,然后将痱子粉或石膏粉均匀地撒在水面
E.将1滴油酸酒精溶液滴在水面上,待油酸薄膜的形状稳定后,将玻璃板放在浅盘上,用彩笔将薄膜的形状描画在玻璃板上
F.将画有油膜轮廓的玻璃板放在坐标纸上,数出轮廓内的方格数(不足半个的舍去,多于半个的算一个),再根据方格的边长求出油膜的面积S
上述实验步骤的合理顺序是______;
(2)以上实验所用的油酸酒精溶液的浓度为每1000mL溶液中有纯油酸0.6mL,用注射器测得1mL上述溶液有80滴,则一滴溶液中纯油酸的体积是______mL;
(3)在实验操作及数据处理过程中,以下说法中正确的是( )。
A.为了防止酒精的挥发,配置的油酸酒精溶液不能长时间放置
B.处理数据时将油酸分子看成单分子层且紧密排列
C.处理数据时将一滴油酸酒精溶液的体积除以油膜面积就得到了油酸分子的直径
D.若实验中撒的痱子粉过多,则计算得到的油酸分子的直径将偏大
【答案】 DBEFCA 7.5×10−6 ABD
【详解】(1)[1]油膜法估测分子的大小的步骤为:准备浅盘,测一滴溶液体积,描绘油膜形状,测油膜面积,计算一滴溶液中纯油酸的体积,算出薄膜厚度,故顺序为DBEFCA。
(2)[2]由题意可知,油酸酒精溶液中纯油酸的浓度为c=0.6mL1000mL=0.06%
一滴溶液的体积为V0=180mL=0.0125mL
则一滴溶液中纯油酸的体积为V=cV0=0.0125×0.06%mL=7.5×10−6mL
(3)[3]A.为了防止酒精的挥发,配置的油酸酒精溶液不能长时间放置,否则浓度会发生变化,故A正确;
B.处理数据时将油酸分子看成单分子层且不计分子间间隙,故B正确;
C.处理数据时将一滴油酸酒精溶液中有纯油酸的体积除以油膜面积就得到了油酸分子的直径,故C错误;
D.若实验中撒的痱子粉过多,则油膜面积偏小,则计算得到的油酸分子的直径将偏大,故D正确。
故选ABD。
4.(2023·全国·高三专题练习)在“用油膜法估测油酸分子的大小”实验中:
(1)与“将油酸分子看成球形”采用的方法相同的是______。
A.引入质点的概念 B.平均速度的定义 C.引入重心的概念 D.研究加速度与力或质量关系的实验
(2)有下列实验步骤:
①往边长约为40cm 的浅盘里倒入约2cm 深的水。待水面稳定后将适量的痱子粉均匀地撒在水面上。
②用注射器将事先配好的油酸酒精溶液滴一滴在水面上,待薄膜形状稳定。
③将画有油膜形状的玻璃板平放在坐标纸上,计算出油膜的面积,根据油酸的体积和油膜的面积计算出油酸分子直径的大小。
④用注射器将事先配好的油酸酒精溶液一滴一滴地滴入量筒中,记下量筒内每增加一定体积时的滴数,由此计算出一滴油酸酒精溶液的体积。
⑤将玻璃板放在浅盘上,然后将油膜的形状用彩笔描绘在玻璃板上。
上述步骤中,正确的顺序是______。(填写步骤前面的数字)
(3)将1cm3 的油酸溶于酒精,制成300cm3 的油酸酒精溶液;测得1cm3 的油酸酒精溶液有50滴。现取一滴该油酸酒精溶液滴在水面上,测得所形成的油膜的面积是0.13m2。由此估算出油酸分子的直径约为______m。(结果保留一位有效数字)
【答案】 A ④①②⑤③ 5×10-10
【详解】(1)[1]将油酸分子看成球形,属于理想化模型,而引入质点的概念采用的方法也是理想化模型,平均速度是采用比值定义法,重心是采用等效法,研究加速度与力或质量关系的实验采用的是控制变量法;
(2)[2]本实验步骤为:配制油酸酒精溶液→测定一滴油酸酒精溶液的体积(④)→准备浅水盆(①)→形成油膜(②)→描绘油膜边缘(⑤)→测量油膜面积,计算分子直径(③)。故实验步骤为④①②⑤③;
(3)[3]一滴油酸酒精溶液中纯油酸的体积为V=1300×150×10−6m3=115×10−9m3
油酸分子直径为d=VS=115×10−90.13m≈5×10−10m
题型三 油膜法测分子直径的误差分析
5.(2022秋·江苏南通·高二期末)某同学在做油膜法估测分子直径的实验,滴下油酸酒精溶液后,发现痱子粉迅速散开形成如图所示的“锯齿”边沿图案,可能是由于( )
A.盆中水太多
B.痱子粉撒得太多,且厚度不均匀
C.盆太小,导致油酸无法形成单分子层
D.油酸酒精溶液浓度过大
【答案】B
【详解】由图中情况可知,油酸并没有充分地推开痱子粉,故原因是痱子粉撒得太多,且厚度不均匀,因此选B。
6.(2022秋·辽宁大连·高二大连市一0三中学期中)为了减少“用油膜法估测分子的大小”的实验误差,下列方法可行的是( )
A.将油酸酒精溶液滴在水面上时,滴管距水面距离尽可能远些
B.先在浅盘内的水上撒一些痱子粉,再用滴管把油酸酒精溶液滴一滴在水面上
C.用牙签把水面上的油膜尽量拨弄成规则形状
D.计算油膜面积时,舍去所有不满一格的方格
【答案】B
【详解】A.油酸酒精溶液滴在水面上时,应使滴管竖直、靠近水面,若离水面太高,可能无法形成油膜,故A错误;
B.在浅盘内的水上撒一些痱子粉,再用滴管把油酸酒精溶液滴一滴在水面上,油酸推动痱子粉扩散,可以更清楚地看出轮廓,故B正确;
C.牙签拨弄油膜可能会形成间隙,同时会带走部分油酸,且只要是单分子层油膜即可,对油膜形状没有要求,故C错误;
D.计算时,不满半格的舍去,多于半格的算一格,故D错误。故选B。
7.(2022·浙江温州·一模)(多选)小明同学在做“用油膜法估测油酸分子的大小”的实验后,发现他测量出的分子直径明显偏大,出现这种情况的可能原因是( )
A.水面上痱子粉撒得太多,油膜没有充分展开
B.将滴入的油酸酒精溶液体积作为油酸体积进行计算
C.求每滴溶液体积时,1mL的溶液的滴数多计了5滴
D.油酸酒精溶液久置,酒精挥发使溶液的浓度发生了变化
【答案】AB
【详解】A.水面上痱子粉撒得较多,油膜没有充分展开,则测量的油酸面积S偏小,设油酸体积为V,则分子直径为d=VS
故计算出的分子直径偏大,故A正确;
B.纯油酸的体积等于滴入的油酸酒精溶液体积乘以浓度,计算时把油酸酒精溶液当成了纯油酸,则计算用的体积偏大,则测得的分子直径偏大,故B正确;
C.设1mL的溶液有n滴,则纯油酸体积为V=1mLn×ρ浓度
滴数多计了5滴,计算代入纯油酸体积将偏小,测量直径偏小,故C错误;
D.如果所用的油酸酒精溶液长时间放置在空气中,酒精挥发,导致油酸酒精溶液中的油酸溶度增大,1滴油酸酒精溶液形成的面积偏大,则分子直径的测量结果偏小,故D错误。
选测量结果偏大的,故选AB。
8.(2023·全国·高三专题练习)(1)在做“用油膜法估测分子的大小”实验中,实验简要步骤如下:
A.用公式d=VS,求出薄膜厚度,即油酸分子的大小
B.用注射器或滴管将事先配制好的油酸酒精溶液一滴一滴地滴入量筒,记下量筒内增加一定体积时的滴数
C.根据油酸酒精溶液的浓度,算出一滴溶液中纯油酸的体积V
D.用浅盘装入约2cm深的水,然后将痱子粉或石膏粉均匀地撒在水面
E.将滴油酸酒精溶液滴在水面上,待油酸薄膜的形状稳定后,将玻璃板放在浅盘上,用彩笔将薄膜的形状描画在玻璃板上
F.将画有油膜轮廓的玻璃板放在坐标纸上,数出轮廓内的方格数(不足半个的舍去,多于半个的算一个)再根据方格的边长求出油膜的面积S
上述实验步骤的合理顺序是___________;
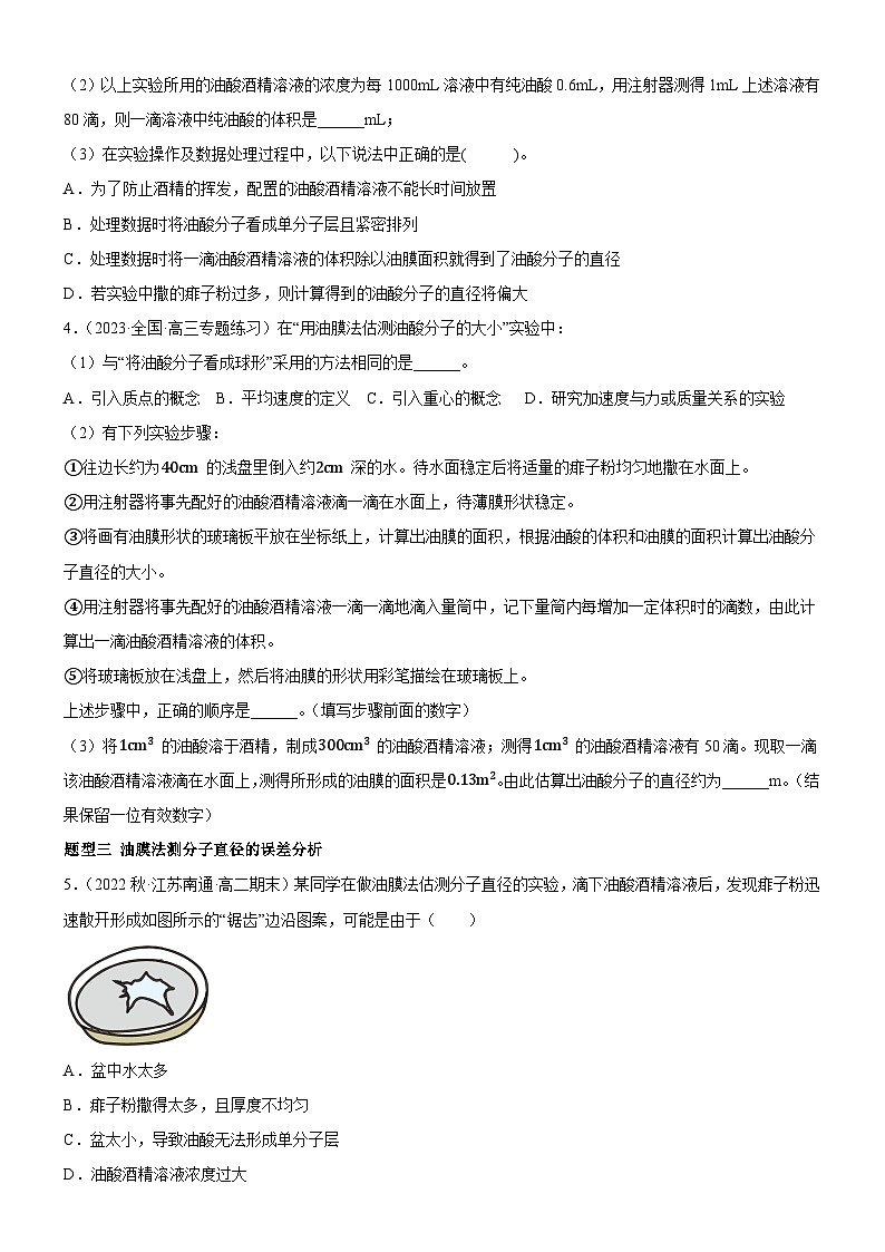
(2)以上实验所用的油酸酒精溶液的浓度为每1000mL溶液中有纯油酸0.6mL,用注射器测得1mL上述溶液有80滴,把1滴该溶液滴入盛水的浅盘内,让油膜在水面上尽可能散开,得到油酸薄膜的轮廓形状和尺寸如图所示,图中正方形格的边长为1cm,则可求得:
①油酸薄膜的面积是___________cm2;
②一滴溶液中纯油酸的体积是___________mL;
③油酸分子的直径是___________m;(③的结果保留一位有效数字)
(3)在实验操作及数据处理过程中,以下说法中正确的是( ) 。
A.为了防止酒精的挥发,配置的油酸酒精溶液不能长时间放置
B.处理数据时将油酸分子看成单分子层且紧密排列
C.处理数据时将一滴油酸酒精溶液的体积除以油膜面积就得到了油酸分子的直径
D.若实验中撒的痱子粉过多,则计算得到的油酸分子的直径将偏大
【答案】 DBEFCA 118 7.5×10−6 6.4×10−10 ABD
【详解】(1)[1]油膜法估测分子的大小的步骤为:准备浅盘,测一滴溶液体积,描绘油膜形状,测油膜面积,计算一滴溶液中纯油酸的体积,算出薄膜厚度,故顺序为DBEFCA。
(2)[2]根据图中信息,不足一半的方格舍去,超过一半的当做整体,则小方格的总数为118个,则油膜的面积为S=118×1cm2=118cm2
[3]由题意可知,油酸酒精溶液中纯油酸的浓度为c=0.6mL1000mL=0.06%
一滴溶液的体积为V0=1mL80=0.0125mL
则一滴溶液中纯油酸的体积为V=cV0=0.0125mL×0.06%=7.5×10−6mL
[4]则由题意可知,油酸分子的直径为d=VS=7.5×10−6mL118cm2=6.4×10−8cm=6.4×10−10m
(3)[5]A.为了防止酒精的挥发,配置的油酸酒精溶液不能长时间放置,否则浓度会发生变化,故A正确;
B.处理数据时将油酸分子看成单分子层且不计分子间间隙,故B正确;
C.处理数据时将一滴油酸酒精溶液中有纯油酸的体积除以油膜面积就得到了油酸分子的直径,故C错误;
D.若实验中撒的痱子粉过多,则油膜面积偏小,则计算得到的油酸分子的直径将偏大,故D正确。
故选ABD。
9.(2022秋·山东临沂·高二期末)在估测油酸分子大小的实验中,具体操作如下:
①取油酸1.0mL注入1000mL的容量瓶内,然后向瓶中加入酒精,直到液面达到1000mL的刻度为止。摇动瓶使油酸在酒精中充分溶解,形成油酸的酒精溶液;
②用滴管吸取制得的溶液逐滴滴入量筒,记录滴入的滴数直到量筒达到1.0mL为止,恰好共滴了100滴;
③在边长约40cm的浅水盘内注入约2cm深的水,将细痱子粉均匀地撒在水面上,再用滴管吸取油酸的酒精溶液,轻轻地向水面滴一滴溶液,酒精挥发后,油酸在水面上尽可能地散开,形成一层油膜,膜上没有痱子粉,可以清楚地看出油膜轮廓;
④待油膜形状稳定后,将事先准备好的玻璃板放在浅盘上,在玻璃板上绘出油酸膜的形状;
⑤将画有油酸膜形状的玻璃板放在边长为2.0cm的方格纸上。
(1)利用上述具体操作中的有关数据可知,油酸膜的面积是______cm2,估测出油酸分子的直径是______m(此空保留一位有效数字)。
(2)某同学实验中最终得到的油酸分子的直径和大多数同学的比较,数据都偏大。对于出现这种结果的原因,可能是由于______
A.在求每滴溶液体积时,1mL溶液的滴数多记了2滴
B.计算油酸面积时,错将所有不完整的方格作为完整的方格处理
C.水面上痱子粉撒的较多,油酸膜没有充分展开
D.做实验之前油酸溶液搁置时间过长
【答案】 432 2×10−10 C
【详解】(1)[1]由题图可知,超过半格的有108格,所以油膜面积为S=108×2cm×2cm=432cm2
[2]一滴油酸酒精溶液含纯油酸的体积为V=11000×1100×10−6m3
所以油酸分子直径为d=VS≈2×10−10m
(3)[3]A.在求每滴溶液体积时,1ml溶液的滴数多记了2滴,导致测量体积偏小,直径测量偏小,故A项不符合题意;
B.计算油酸面积时,错将所有不完整的方格作为完整的方格处理,使格数偏多,面积偏大,故直径测量值偏小,故B项不符合题意;
C.水面上痱子粉撒的较多,油酸膜没有充分展开,使面积测量值偏小,直径测量值偏大,故C项符合题意;
D.做实验之前油酸溶液搁置时间过长,酒精挥发使得油酸溶液浓度变大,故计算值偏小,即测量值偏小,故D项不符合题意。故选C。
10.(2022秋·山东菏泽·高二期末)在用“油膜法估测油酸分子的大小”的实验中:
(1)取0.1mL纯油酸配制成250mL油酸酒精溶液,用注射器针头把该溶液逐滴滴入量筒,直到量筒达到1.0mL为止,恰好共滴了100滴。则1滴该溶液中含有的纯油酸体积为_____________m3。
(2)甲、乙、丙、丁四位同学分别在四个实验小组做实验,但都存在操作错误或不规范现象。
A.甲在配制油酸酒精溶液时,不小心把酒精倒多了一点,导致油酸酒精溶液的实际浓度比计算值小一些。则这样测得的分子直径比实际值偏____________(大、小、不变)。
B.乙在计算注射器滴出的每一滴油酸酒精溶液体积后,不小心拿错了一个注射器把溶液滴在水面上,这个拿错的注射器的针头比原来的粗,每滴油酸酒精溶液的体积比原来的大。则这样测得的分子直径比实际值偏____________(大、小、不变)。
C.丙在计算油膜面积时,把凡是半格左右的油膜都算成了一格,导致计算的面积比实际面积大一些。则这样测得的分子直径比实际值偏____________(大、小、不变)。
D.丁在实验过程中选用的水盘水面较小,导致油酸分子不能充分扩散。则这样测得的分子直径比实际值偏____________(大、小、不变)。
【答案】 4×10−12 大 小 小 大
【详解】(1)[1]依题意,可得1滴该溶液中含有的纯油酸体积为
V0=0.1250×1100×10−6m3=4×10−12m3
(2)A.[2]甲同学,因不小心把酒精倒多了一点,导致油酸酒精溶液的实际浓度比计算值小一些,这样导致算出的油酸体积比实际偏大,根据d=V0S
可知油酸分子直径的计算结果比实际值偏大;
B.[3]乙同学,由于拿错的针管比原来的粗,实际滴入的纯油酸变多,则在水面上形成的油膜面积变大,而一滴溶液的体积还是按照之前注射器计算的算,根据d=V0S
可知测得的分子直径比实际值偏小;
C.[4]丙同学,把凡是半格左右的油膜都算成了一格,则计算的面积比实际面积大,根据d=V0S
可知油酸分子直径的计算结果比实际值偏小;
D.[5]丁在实验过程中选用的水盘水面较小,导致油酸分子不能充分扩散,不能形成单分子油膜,使得测定的油膜面积偏小,根据d=V0S
则这样测得的分子直径比实际值偏大。
高中物理人教版 (2019)选择性必修 第三册5 “基本”粒子复习练习题: 这是一份高中物理人教版 (2019)选择性必修 第三册<a href="/wl/tb_c163338_t7/?tag_id=28" target="_blank">5 “基本”粒子复习练习题</a>,共11页。
高中物理人教版 (2019)选择性必修 第三册第五章 原子核4 核裂变与核聚变课后练习题: 这是一份高中物理人教版 (2019)选择性必修 第三册<a href="/wl/tb_c163336_t7/?tag_id=28" target="_blank">第五章 原子核4 核裂变与核聚变课后练习题</a>,共12页。
人教版 (2019)选择性必修 第三册1 原子核的组成课后复习题: 这是一份人教版 (2019)选择性必修 第三册<a href="/wl/tb_c163330_t7/?tag_id=28" target="_blank">1 原子核的组成课后复习题</a>,共11页。

