(人教A版2019必修第一册)高考数学(精讲精练)必备 第32练 计数原理(原卷版+解析)
展开学校____________ 姓名____________ 班级____________
一、单选题
1.展开式中的常数项为( )
A.B.C.D.
2.3名男生,2名女生站成一排照相,则2名女生相邻且都不站在最左端的不同的站法共有( )
A.72种B.64种C.48种D.36种
3.已知,则的值为( )
A.64B.84C.94D.54
4.五声音阶是中国古乐的基本音阶,故有成语“五音不全”.中国古乐中的五声音阶依次为:宫、商、角、徽、羽,如果用上这五个音阶,排成一个五音阶音序,且商、角不相邻,徽位于羽的左侧,则可排成的不同音序有( )
A.18种B.24种C.36种D.72种
5.为了贯彻落实中央新疆工作座谈会和全国对口支援新疆工作会议精神,促进边疆少数民族地区教育事业发展,我市教育系统选派了6名教师支援新疆4个不同的地区,要求A,B两个地区各安排一人,剩下两个地区各安排两人,则不同的分派方法有( )
A.90种B.180种C.270种D.360种
6.在的展开式中含和含的项的系数之和为( )
A.B.C.D.1485
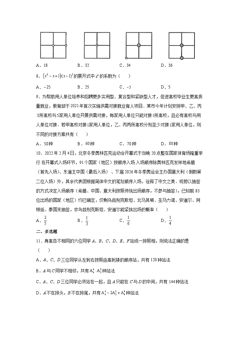
7.在法国启蒙思想家狄德罗所著的《论盲人书简》一书中,向读者介绍了英国的盲人数学家桑德森发明的几何学研究盘,如下图所示,它是在刻着田字格的板上钉钉子,钉子钉在田字格的9个格点处,只要用手触摸钉子的位置和大小,就可以进行结构的研究.假设钉子有大、小两种,在田字格上至少有一个钉子、至多有两个钉子,且田字格的中心必须有一个钉子.如果钉子的不同排法代表不同的几何结构,那么按照这样的规则,共可以研究多少种不同的几何结构?( )
A.18B.32C.34D.36
8.的展开式中的系数为( )
A.B.25C.D.5
9.为帮助用人单位培养和招聘更多实用型、复合型和紧缺型人才,促进高校毕业生更高质量就业,教育部于年首次实施供需对接就业育人项目.某市今年计划安排甲、乙、丙所高校与家用人单位开展供需对接,每家用人单位只能对接所高校,且必有高校与用人单位对接.若甲高校对接家用人单位,乙、丙两所高校分别至少对接家用人单位,则不同的对接方案共有( )
A.种B.种C.种D.种
10.2022年2月4日,北京冬季奥林匹克运动会开幕式于当晩20点整在国家体育场隆重举行.在开幕式入场环节,91个国家(地区)按顺序入场.入场顺序除奥林匹克发祥地希腊(首先入场)、东道主中国(最后入场) 、下届2026年冬季奥运会主办国意大利(倒数第二位入场)外,其余代表团根据简体中文的笔划顺序入场,诠释了中文之美.现若以抽签的方式决定入场顺序(希腊、中国、意大利按照传统出场顺序,不参与抽签),已知前83位出场的国家(地区)均已确定,仅剩乌兹别克斯坦、北马其顿、圣马力诺、安道尔、阿根廷、泰国末抽签,求乌兹别克斯坦、安道尔能紧挨出场的概率( )
A.B.C.D.
二、多选题
11.身高各不相同的六位同学A、B、C、D、E、F站成一排照相,则说法正确的是( )
A.A、C、D三位同学从左到右按照由高到矮的顺序站,共有120种站法
B.A与C同学不相邻,共有种站法
C.A、C、D三位同学必须站在一起,且A只能在C与D的中间,共有144种站法
D.A不在排头,B不在排尾,共有种站法
12.已知,则下列说法中正确的有( )
A.的展开式中的常数项为84
B.的展开式中不含的项
C.的展开式中的各项系数之和与二项式系数之和相等
D.的展开式中的二项式系数最大的项是第四项和第五项
三、解答题
13.已知(n为正整数)展开式的各项二项式系数之和为256.
(1)求展开式中的第3项;
(2)若,求展开式中的常数项.
14.某学习小组有4名男生和3名女生共7人.
(1)将这7人排成一排,4名男生相邻有多少种不同的排法?
(2)从中选出2名男生和2名女生分别承担4种不同的任务,有多少种不同的选派方法?
15.今年3月份以来,随着疫情在深圳、上海等地爆发,国内消费受到影响,为了促进消费回暖,全国超过19个省份都派发了消费券,合计金额高达50亿元通过发放消费券的形式,可以有效补贴中低收入阶层,带动消费,从而增加企业生产产能,最终拉动经济增长,除此之外,消费券还能在假期留住本市居民,减少节日期间在各个城市之间的往来,客观上能够达到降低传播新冠疫情的效果,佛山市某单位响应政策号召,组织本单位员工参加抽奖得消费优惠券活动,抽奖规则是:从装有质地均匀、大小相同的2个黄球、3个红球的箱子中随机摸出2个球,若恰有1个红球可获得20元优惠券,2个都是红球可获得50元优惠券,其它情况无优惠券,则在一次抽奖中:
(1)求摸出2个红球的概率;
(2)设获得优惠券金额为X,求X的方差.
第32练 计数原理
学校____________ 姓名____________ 班级____________
一、单选题
1.展开式中的常数项为( )
A.B.C.D.
【答案】B
【详解】
展开式中的常数项为.
故选:B.
2.3名男生,2名女生站成一排照相,则2名女生相邻且都不站在最左端的不同的站法共有( )
A.72种B.64种C.48种D.36种
【答案】D
【详解】
将2名女生捆绑在一起,故2名女生相邻有种站法,又2名女生都不站在最左端,故有种站法,剩下3个位置,站3名男生有种站法,
故不同的站法共有种.
故选:D.
3.已知,则的值为( )
A.64B.84C.94D.54
【答案】B
【详解】
展开式中的系数为,展开式中的系数为,……,展开式中的系数为,
所以
故选:B
4.五声音阶是中国古乐的基本音阶,故有成语“五音不全”.中国古乐中的五声音阶依次为:宫、商、角、徽、羽,如果用上这五个音阶,排成一个五音阶音序,且商、角不相邻,徽位于羽的左侧,则可排成的不同音序有( )
A.18种B.24种C.36种D.72种
【答案】C
【详解】
解:先将宫、徽、羽三个音节进行排序,且徽位于羽的左侧,有,再将商、角插入4个空中,共有种.
故选:C.
5.为了贯彻落实中央新疆工作座谈会和全国对口支援新疆工作会议精神,促进边疆少数民族地区教育事业发展,我市教育系统选派了6名教师支援新疆4个不同的地区,要求A,B两个地区各安排一人,剩下两个地区各安排两人,则不同的分派方法有( )
A.90种B.180种C.270种D.360种
【答案】B
【详解】
根据题意,分4步进行分析:
①在6人中选出1人,安排在A地区,有6种选法;
②在剩下5人中选出1人,安排在B地区,有5种选法;
③在剩下的4人中选出2人,安排在C地区,有(种)选法;
④最后2人安排在D地区,有1种选法;
则有(种)安排方法.
故选:B
6.在的展开式中含和含的项的系数之和为( )
A.B.C.D.1485
【答案】A
【详解】
解:,则的系数为1,
的系数为,
所以在的展开式中含和含的项的系数之和为.
故选:A.
7.在法国启蒙思想家狄德罗所著的《论盲人书简》一书中,向读者介绍了英国的盲人数学家桑德森发明的几何学研究盘,如下图所示,它是在刻着田字格的板上钉钉子,钉子钉在田字格的9个格点处,只要用手触摸钉子的位置和大小,就可以进行结构的研究.假设钉子有大、小两种,在田字格上至少有一个钉子、至多有两个钉子,且田字格的中心必须有一个钉子.如果钉子的不同排法代表不同的几何结构,那么按照这样的规则,共可以研究多少种不同的几何结构?( )
A.18B.32C.34D.36
【答案】C
【详解】
第一类:若田字格上只有一个钉子,此钉子只能钉在田字格中心,可以有钉大、小两种,此类共有种不同结构;
第二类:若田字格上钉两个钉子,第一步:中心处必须钉钉子,有大、小两种可能,第二步:在其余个位置选择一个位置钉钉子,此位置有大、小钉子两种选择,所以此类情况共有种不同结构:
所以两类共有34种不同结构.
故选:C.
8.的展开式中的系数为( )
A.B.25C.D.5
【答案】A
【详解】
∵
的展开式为,
令,得,则,
令,得,则,
令,得,
∴的展开式中的系数为.
故选:A.
9.为帮助用人单位培养和招聘更多实用型、复合型和紧缺型人才,促进高校毕业生更高质量就业,教育部于年首次实施供需对接就业育人项目.某市今年计划安排甲、乙、丙所高校与家用人单位开展供需对接,每家用人单位只能对接所高校,且必有高校与用人单位对接.若甲高校对接家用人单位,乙、丙两所高校分别至少对接家用人单位,则不同的对接方案共有( )
A.种B.种C.种D.种
【答案】C
【详解】
若乙、丙高校各对接家用人单位,则对接方案有种;
若乙、丙高校其中一所对接家用人单位,另一所对接家用人单位,则对接方案有种;
综上所述:不同的对接方案共有种.
故选:C.
10.2022年2月4日,北京冬季奥林匹克运动会开幕式于当晩20点整在国家体育场隆重举行.在开幕式入场环节,91个国家(地区)按顺序入场.入场顺序除奥林匹克发祥地希腊(首先入场)、东道主中国(最后入场) 、下届2026年冬季奥运会主办国意大利(倒数第二位入场)外,其余代表团根据简体中文的笔划顺序入场,诠释了中文之美.现若以抽签的方式决定入场顺序(希腊、中国、意大利按照传统出场顺序,不参与抽签),已知前83位出场的国家(地区)均已确定,仅剩乌兹别克斯坦、北马其顿、圣马力诺、安道尔、阿根廷、泰国末抽签,求乌兹别克斯坦、安道尔能紧挨出场的概率( )
A.B.C.D.
【答案】B
【详解】
由题意得,乌兹别克斯坦、北马其顿、圣马力诺、安道尔、阿根廷、泰国所有可能的出场顺序有种,
其中乌兹别克斯坦、安道尔能紧挨出场的顺序有种 ,
故乌兹别克斯坦、安道尔能紧挨出场的概率为 ,
故选:B
二、多选题
11.身高各不相同的六位同学A、B、C、D、E、F站成一排照相,则说法正确的是( )
A.A、C、D三位同学从左到右按照由高到矮的顺序站,共有120种站法
B.A与C同学不相邻,共有种站法
C.A、C、D三位同学必须站在一起,且A只能在C与D的中间,共有144种站法
D.A不在排头,B不在排尾,共有种站法
【答案】ABD
【详解】
A:6个人全排列有种方法,A、C、D全排列有种方法,
所以A、C、D从左到右按高到矮的排列有种方法,故A正确;
B:先排列除A与C外的4个人,有种方法,
4个人排列共有5个空,利用插空法将A和C插入5个空,有种方法,
所以共有种方法,故B正确;
C:A、C、D必须排在一起且A在C、D中间的排法有2种,
将这3人捆绑在一起,与其余3人全排列,有种方法,
所以共有种方法,故C错误;
D:6个人全排列有种方法,
当A在排头时,有种方法,当C在排尾时,有种方法,
当A在排头且C在排尾时,有种方法,
所以A在排头,C在排尾的情况共有种,故D正确.
故选:ABD
12.已知,则下列说法中正确的有( )
A.的展开式中的常数项为84
B.的展开式中不含的项
C.的展开式中的各项系数之和与二项式系数之和相等
D.的展开式中的二项式系数最大的项是第四项和第五项
【答案】AC
【详解】
因为展开式的通项公式,所以
当,A正确;
当时,,B错误;
的展开式中各项系数和为,二项式系数之和为,C正确;
根据二项式系数的性质可知,最大,所以,的展开式中二项式系数最大的项是第五项和第六项,D错误.
故选:AC.
三、解答题
13.已知(n为正整数)展开式的各项二项式系数之和为256.
(1)求展开式中的第3项;
(2)若,求展开式中的常数项.
【答案】(1)(2)
【解析】
(1)
依题意可得,解得,
则展开式的通项公式为:
所以展开式中的第3项为
(2)
由(1)及,则展开式的通项公式为:
令,解得
则展开式中的常数项为
14.某学习小组有4名男生和3名女生共7人.
(1)将这7人排成一排,4名男生相邻有多少种不同的排法?
(2)从中选出2名男生和2名女生分别承担4种不同的任务,有多少种不同的选派方法?
【答案】(1)(2)
【解析】(1)
解:因为4名男生相邻,所以看作一个元素,则将4个元素全排列,
再将4个男生全排列,
然后由分步计数原理得:种不同的站法.
(2)
选出2名男生有种选法,
选出2名女生有种选法,然后全排列有种排法,
再利用分步计数原理得:种不同的选派方法.
15.今年3月份以来,随着疫情在深圳、上海等地爆发,国内消费受到影响,为了促进消费回暖,全国超过19个省份都派发了消费券,合计金额高达50亿元通过发放消费券的形式,可以有效补贴中低收入阶层,带动消费,从而增加企业生产产能,最终拉动经济增长,除此之外,消费券还能在假期留住本市居民,减少节日期间在各个城市之间的往来,客观上能够达到降低传播新冠疫情的效果,佛山市某单位响应政策号召,组织本单位员工参加抽奖得消费优惠券活动,抽奖规则是:从装有质地均匀、大小相同的2个黄球、3个红球的箱子中随机摸出2个球,若恰有1个红球可获得20元优惠券,2个都是红球可获得50元优惠券,其它情况无优惠券,则在一次抽奖中:
(1)求摸出2个红球的概率;
(2)设获得优惠券金额为X,求X的方差.
【答案】(1)(2)261
【解析】(1)
记事件A:摸出2个红球.则.
(2)
由题意可得:X的可能取值为:0,20,50.则:
;;.
所以数学期望,
方差.
(人教A版2019必修第一册)高考数学(精讲精练)必备 第20练 数列综合(原卷版+解析): 这是一份(人教A版2019必修第一册)高考数学(精讲精练)必备 第20练 数列综合(原卷版+解析),共15页。试卷主要包含了单选题,多选题,填空题,解答题等内容,欢迎下载使用。
(人教A版2019必修第一册)高考数学(精讲精练)必备 第17练 复数(原卷版+解析): 这是一份(人教A版2019必修第一册)高考数学(精讲精练)必备 第17练 复数(原卷版+解析),共10页。试卷主要包含了单选题,填空题等内容,欢迎下载使用。
(人教A版2019必修第一册)高考数学(精讲精练)必备 第33练 概率(原卷版+解析): 这是一份(人教A版2019必修第一册)高考数学(精讲精练)必备 第33练 概率(原卷版+解析),共15页。试卷主要包含了单选题,多选题,解答题等内容,欢迎下载使用。

