- 备考2024届高考物理一轮复习讲义第十二章电磁感应专题二十电磁感应中的电路和图像问题题型1电磁感应中的电路问题 试卷 0 次下载
- 备考2024届高考物理一轮复习讲义第十二章电磁感应第2讲法拉第电磁感应定律自感和涡流考点3自感涡流电磁阻尼和电磁驱动 学案 0 次下载
- 备考2024届高考物理一轮复习讲义第十二章电磁感应专题二十一电磁感应中的动力学能量和动量问题题型3电磁感应中的动量问题 试卷 0 次下载
- 备考2024届高考物理一轮复习讲义第十二章电磁感应第1讲电磁感应现象楞次定律考点3“三定则一定律”的应用 学案 0 次下载
- 备考2024届高考物理一轮复习讲义第十二章电磁感应实验十四探究影响感应电流方向的因素命题点2创新设计实验 试卷 0 次下载
备考2024届高考物理一轮复习讲义第十二章电磁感应第2讲法拉第电磁感应定律自感和涡流考点1法拉第电磁感应定律的理解及应用
展开考点1 法拉第电磁感应定律的理解及应用
1.对法拉第电磁感应定律的理解
2.法拉第电磁感应定律的应用
(1)法拉第电磁感应定律应用的三种情况
(2)应用法拉第电磁感应定律的注意事项
①公式E=nΔΦΔt求解的是一个回路中某段时间内的平均感应电动势,只有在磁通量均匀变化时,感应电动势的平均值才等于瞬时值.
②利用公式E=nΔBΔtS求解时,S为线圈在磁场中的有效面积.
③通过回路截面的电荷量q仅与n、ΔΦ和回路电阻R有关,与时间长短无关,q=nΔΦR.
理解公式E=nΔΦΔt,判断下列说法的正误.
(1)Φ=0,ΔΦΔt不一定等于0.( √ )
(2)穿过线圈的磁通量变化越大,感应电动势也越大.( ✕ )
(3)穿过线圈的磁通量变化越快,感应电动势越大.( √ )
(4)线圈匝数n越多,磁通量越大,感应电动势也越大.( ✕ )
如图,电流表与螺线管组成闭合回路.判断下列说法的正误.
(1)磁铁快速插入螺线管时比慢速插入螺线管时电流表指针偏转大.( √ )
(2)磁铁快速插入螺线管和慢速插入螺线管,磁通量变化相同,故电流表指针偏转相同.( ✕ )
(3)磁铁放在螺线管中不动时,螺线管中的磁通量最大,所以电流表指针偏转最大.( ✕ )
(4)将磁铁从螺线管中拔出时,磁通量减小,所以电流表指针偏转一定减小.( ✕ )
研透高考 明确方向
命题点1 平均电动势与瞬时电动势的计算
1.如图所示,可绕固定轴OO'转动的正方形单匝金属线框的边长为L,线框从水平位置由静止释放,经过时间t到达竖直位置,此时ab边的速率为v.设线框始终处在方向竖直向下、磁感应强度为B的匀强磁场中,求:
(1)这个过程中线框中的平均感应电动势;
(2)到达竖直位置瞬间线框中的感应电动势.
答案 (1)BL2t (2)BLv
解析 (1)金属线框从水平位置运动到竖直位置的过程中,由法拉第电磁感应定律可得
平均感应电动势E=ΔΦΔt=BL2t
(2)线框到达竖直位置时,只有ab边切割磁感线产生感应电动势,则线框中的感应电动势E=BLv.
命题点2 感应电动势的计算
2.[2023湖北]近场通信(NFC)器件应用电磁感应原理进行通讯,其天线类似一个压平的线圈,线圈尺寸从内到外逐渐变大.如图所示,一正方形NFC线圈共3匝,其边长分别为1.0cm、1.2cm和1.4cm,图中线圈外线接入内部芯片时与内部线圈绝缘.若匀强磁场垂直通过此线圈,磁感应强度变化率为103T/s,则线圈产生的感应电动势最接近( B )
解析 由法拉第电磁感应定律得E=E1+E2+E3=ΔBΔt(S1+S2+S3),又ΔBΔt=103 T/s,
S1=1.02×10-4 m2,S2=1.22×10-4 m2,S3=1.42×10-4 m2,代入数据解得E=0.44 V,
B正确.
3.如图甲所示,水平光滑U形导轨宽0.4m,金属棒ab垂直放置在导轨上,均匀变化的磁场垂直穿过导轨平面,磁感应强度随时间的变化规律如图乙所示,金属棒ab的电阻为1Ω,导轨电阻不计.t=0时刻,ab棒从导轨最左端,以v=1m/s的速度向右匀速运动,求1s末回路中的感应电流及金属棒ab受到的安培力.
答案 1.6A,方向沿逆时针方向 1.28N,方向水平向左
解析 由图乙知,1s末磁感应强度B1=2T
ab棒产生的动生电动势为
E动=B1Lv=2×0.4×1V=0.8V
回路中产生的感生电动势为
E感=ΔBΔtLvt=2×0.4×1×1V=0.8V
根据楞次定律知两个电动势串联,则总电动势为
E=E动+E感=1.6V
回路中的感应电流为I=ER=1.61A=1.6A,根据楞次定律知感应电流的方向沿逆时针方向
1s末ab棒受到的安培力为F=B1IL=2×1.6×0.4N=1.28N,由左手定则知安培力的方向水平向左.
方法点拨
法拉第电磁感应定律的理解
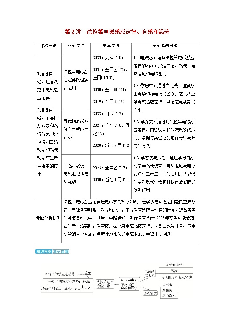
课标要求
核心考点
五年考情
核心素养对接
1.通过实验,理解法拉第电磁感应定律.
2.通过实验,了解自感现象和涡流现象.能举例说明自感现象和涡流现象在生产生活中的应用.
法拉第电磁感应定律的理解及应用
2023:天津T10;
2021:全国乙T25,全国甲T21;
2020:全国ⅢT24;
2019:全国ⅠT20
1.物理观念:理解法拉第电磁感应定律的内涵;知道自感、涡流、电磁阻尼和电磁驱动.
2.科学思维:通过类比法,理解感生电场和静电场的区别;应用法拉第电磁感应定律计算感应电动势的大小.
3.科学探究:通过对法拉第电磁感应定律、自感现象和涡流现象的探究,掌握对实验证据进行分析与归纳的方法.
4.科学态度与责任:通过学习自感现象与涡流现象、电磁阻尼与电磁驱动在生产生活中的应用,认识物理学对现代生活和科技社会发展的促进作用.
导体切割磁感线产生感应电动势
2022:山东T12;
2021:广东T10,河北T7;
2020:浙江7月T12
自感、涡流、电磁阻尼和电磁驱动
2023:全国乙T17;
2020:浙江1月T11
命题分析预测
法拉第电磁感应定律是电磁学的核心知识,是解决电磁感应问题的重要规律,单独考查时常为选择题形式,主要考查感应电动势的计算,综合考查时常结合动力学、能量、电路等知识进行考查.预计2025年高考可能会结合生产生活实际,考查应用法拉第电磁感应定律、切割公式等计算感应电动势的大小问题,与安培力相关的电磁阻尼、电磁驱动问题.
产生原因
ΔΦ
E
面积随时间变化(动生)
ΔΦ=B·ΔS
E=nBΔSΔt
磁场随时间变化(感生)
ΔΦ=ΔB·S
E=nSΔBΔt
面积和磁场同时随时间变化
ΔΦ=Φ末-Φ初
E=nB2S2-B1S1Δt
备考2024届高考物理一轮复习讲义第十二章电磁感应第2讲法拉第电磁感应定律自感和涡流考点2导体切割磁感线产生感应电动势: 这是一份备考2024届高考物理一轮复习讲义第十二章电磁感应第2讲法拉第电磁感应定律自感和涡流考点2导体切割磁感线产生感应电动势,共5页。
备考2024届高考物理一轮复习讲义第十二章电磁感应第2讲法拉第电磁感应定律自感和涡流考点3自感涡流电磁阻尼和电磁驱动: 这是一份备考2024届高考物理一轮复习讲义第十二章电磁感应第2讲法拉第电磁感应定律自感和涡流考点3自感涡流电磁阻尼和电磁驱动,共6页。
高考物理一轮复习第11章第2节法拉第电磁感应定律涡流自感课时学案: 这是一份高考物理一轮复习第11章第2节法拉第电磁感应定律涡流自感课时学案,共16页。学案主要包含了法拉第电磁感应定律,涡流 电磁阻尼与电磁驱动,自感等内容,欢迎下载使用。

