2022-2023学年天津市西青区九年级上学期化学期末试题及答案
展开
这是一份2022-2023学年天津市西青区九年级上学期化学期末试题及答案,共18页。试卷主要包含了5 Fe 56, 下列发生化学变化的是, 下列实验操作正确的是,0gD, 下列有关甲醇的说法不正确的是, 铁生锈的条件, 下列说法不正确的是等内容,欢迎下载使用。
一、单选择(本大题共10小题,每小题2分,共20分)
1. 下列发生化学变化的是
A. 木材燃烧B. 铁丝变弯C. 冰雪融化D. 玻璃破碎
【答案】A
【解析】
【详解】A、木柴燃烧过程中有新物质生成,属于化学变化,该选项符合题意;
B、铁丝变弯的过程中没有新物质生成,属于物理变化,该选项不符合题意;
C、冰雪融化的过程中没有新物质生成,属于物理变化,该选项不符合题意;
D、玻璃破碎的过程中没有新物质生成,属于物理变化,该选项不符合题意。
故选A。
2. 从环保角度考虑,最理想的燃料是
A. 汽油B. 氢气C. 酒精D. 天然气
【答案】B
【解析】
【详解】氢气燃烧产物只有水,为最理想的燃料,故选B。
3. 下列实验操作正确的是
A. 用滴管滴加液体B. 闻气味
C. 液体的倾倒D. 点燃酒精灯
【答案】B
【解析】
详解】A、胶头滴管加液时,既不能伸入容器,更不能接触容器,应垂直悬空于容器上方,图中操作错误,不符合题意;
B、闻气味,应用手在瓶口轻轻扇动,使少量气味飘进鼻孔中,不能凑到瓶口去闻,符合题意;
C、倾倒液体时,瓶塞应倒放,瓶口应紧挨,标签应朝向手心处,图中瓶塞未倒放,瓶口未紧挨,不符合题意;
D、禁止用燃着的酒精灯去点燃另一只酒精灯,防止发生火灾,不符合题意。
故选B。
4. C60分子形似足球,这种足球结构的分子很稳定,C60属于
A. 纯净物B. 混合物C. 氧化物D. 化合物
【答案】A
【解析】
【详解】C60是由C60分子构成的,每个C60分子中含有60个碳原子,由化学式可知,C60是由一种元素组成的纯净物,属于单质,故选A。
5. 下列实验现象描述正确的是
A. 红磷在空气中燃烧产生大量白雾
B. 木炭在空气中燃烧生成白色固体
C. 铁丝在氧气中燃烧火星四射,产生黑色固体
D. 用石蕊溶液染成紫色的干燥纸花放入二氧化碳集气瓶后变红
【答案】C
【解析】
【详解】A、红磷在空气中燃烧产生大量白烟,不是雾,选项错误;
B、木炭在空气中燃烧发红,生成使澄清石灰水变浑浊的气体,选项错误;
C、铁丝在氧气中燃烧火星四射,产生黑色固体,选项正确;
D、用石蕊溶液染成紫色的干燥纸花放入二氧化碳集气瓶后不变色,选项错误。
故选C。
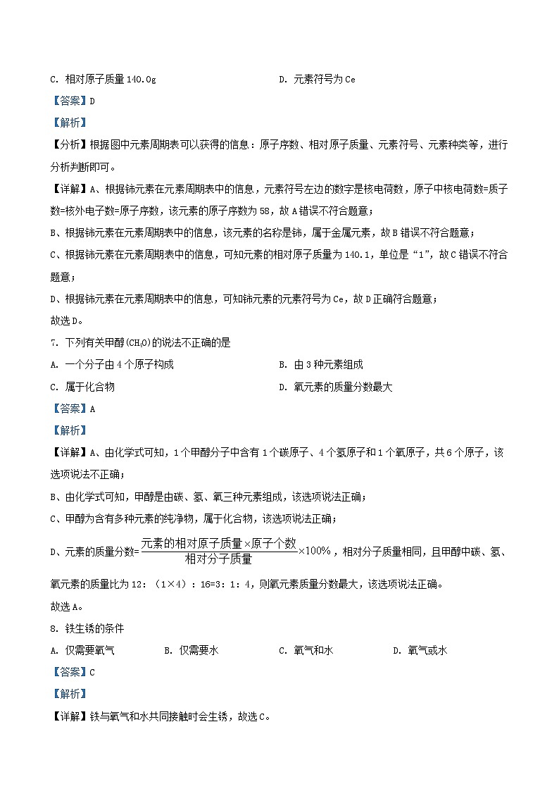
6. 在元素周期表中铈元素的某些信息如图所示。下列有关的说法正确的是
A. 原子序数为140B. 属于非金属元素
C. 相对原子质量140.0gD. 元素符号为Ce
【答案】D
【解析】
【分析】根据图中元素周期表可以获得的信息:原子序数、相对原子质量、元素符号、元素种类等,进行分析判断即可。
【详解】A、根据铈元素在元素周期表中的信息,元素符号左边的数字是核电荷数,原子中核电荷数=质子数=核外电子数=原子序数,该元素的原子序数为58,故A错误不符合题意;
B、根据铈元素在元素周期表中的信息,该元素的名称是铈,属于金属元素,故B错误不符合题意;
C、根据铈元素在元素周期表中的信息,可知元素的相对原子质量为140.1,单位是“1”,故C错误不符合题意;
D、根据铈元素在元素周期表中的信息,可知铈元素的元素符号为Ce,故D正确符合题意;
故选D。
7. 下列有关甲醇(CH4O)的说法不正确的是
A. 一个分子由4个原子构成B. 由3种元素组成
C. 属于化合物D. 氧元素的质量分数最大
【答案】A
【解析】
【详解】A、由化学式可知,1个甲醇分子中含有1个碳原子、4个氢原子和1个氧原子,共6个原子,该选项说法不正确;
B、由化学式可知,甲醇是由碳、氢、氧三种元素组成,该选项说法正确;
C、甲醇为含有多种元素的纯净物,属于化合物,该选项说法正确;
D、元素的质量分数=,相对分子质量相同,且甲醇中碳、氢、氧元素的质量比为12:(1×4):16=3:1:4,则氧元素质量分数最大,该选项说法正确。
故选A。
8. 铁生锈的条件
A. 仅需要氧气B. 仅需要水C. 氧气和水D. 氧气或水
【答案】C
【解析】
【详解】铁与氧气和水共同接触时会生锈,故选C。
9. 下列说法不正确的是
A. 乙醇燃烧是分子种类发生了改变
B. 一氧化碳和二氧化碳化学性质不同因为分子构成不同
C. “酒香不怕巷子深”说明分子在不断地运动
D. “热胀冷缩”现象说明分子的大小随温度的升降而变化
【答案】D
【解析】
【详解】A、燃烧的过程中有新物质生成,则分子种类改变,该选项说法正确;
B、一氧化碳和二氧化碳的分子构成不同,则它们的化学性质不同,该选项说法正确;
C、“酒香不怕巷子深”,是因为分子在不断运动,该选项说法正确;
D、“热胀冷缩”的过程中分子大小不变,但分子的间隔随温度的升降而变化,该选项说法不正确。
故选D。
10. 将一定量的苯(C6H6)和氧气置于一个完全密闭的容器中燃烧,反应生成二氧化碳、水和一种未知物X。测得反应前后各物质的质量如下表所示:
下列判断错误的是:
A. 参加反应的氧气总质量为9.6 gB. 表中m值为4.2
C. 物质X中一定含有氢元素D. 物质X能在氧气中燃烧
【答案】C
【解析】
【详解】A、由表可知,反应后,氧气的质量为0,故参加反应的氧气的总质量为:9.6g,不符合题意;
B、根据质量守恒定律,化学反应前后,物质的总质量不变,则3.9g+9.6g=6.6g+2.7g+mg,m=4.2,不符合题意;
C、根据质量守恒定律,化学反应前后,元素的种类和质量不变,苯中氢元素的质量为:,水中氢元素的质量为:,苯中氢元素质量与水中氢元素质量相同,故X中一定不含氢元素,符合题意;
D、苯中碳元素的质量为:3.9g-0.3g=3.6g,二氧化碳中碳元素的质量为:,二氧化碳中氧元素的质量为:6.6g-1.8g=4.8g,水中氧元素的质量为:2.7g-0.3g=2.4g,故X中含C、O元素,碳元素的质量为:3.6g-1.8g=1.8g,氧元素的质量为:9.6g-4.8g-2.4g=2.4g,故X分子中C、O原子的个数比为:,故X为CO,一氧化碳具有可燃性,能在氧气中燃烧,不符合题意。
故选C。
二、不定项选择题(本大题共5题,每小题2分,共10分,每小题给出的四个选项中,有1~2个符合题意,只有一个选项符合题意的多选不得分。有2个选项符合题意的只选一个且符合题意得1分,若选2个有一个不符合题意则不得分。
11. 下列做法对合可持续发展要求的是
A. 大力植树造林,保固水土
B. 对工业污水和生活污水进行标准化处理,减少污染物的排放
C. 为提高农作物产量大量使用化肥、农药
D. 大力开发使用化石能源
【答案】AB
【解析】
【详解】A、大力植树造林,能保固水土,该选项做法符合要求;
B、对污水进行处理,能减少污染物的排放,该选项做法符合要求;
C、大量使用化肥、农药,会对环境造成污染,该选项做法不符合要求;
D、大力使用化石能源,会增加污染物和烟尘的产生,该选项做法不符合要求。
故选AB。
12. 下列说法正确的是
A. 空气中的成分按体积(大的)计算由多到少:氮气、二氧化碳、稀有气体
B. 地壳中元素含量由多到少:O、S、Al
C. 氯元素化合价由高到低:KClO3、Cl2、KCl
D. 1-18号元素中原子最外层电子数由多到少:稀有气体原子、非金属原子、金属原子
【答案】C
【解析】
【详解】A、空气成分按体积分数计算由多到少的顺序是:氮气、氧气、稀有气体、二氧化碳、其他气体和杂质,故A选项错误;
B、地壳中各元素含量由多到少的顺序是:氧、硅、铝、铁、钙,钠、钾、镁、氢、钛,占第二位的是硅,不是硫,故B选项错误;
C、氯酸钾中氯元素化合价为+5价,氯气中氯元素化合价为0价,氯化钾中氯元素为-1价,故C选项正确;
D、1-18号元素中,硼原子的最外层电子数为3, 稀有气体原子中氦原子的最外层电子数为2,其他稀有气体原子的最外层电子数为8,除硼外非金属原子的最外层电子数都大于或等于4,金属原子的最外层电子数都小于3,该排序不正确,故D选项错误;
故选C。
13. 如下图是自来水厂净化水的主要步骤。有关说法不正确的是
A. 步骤①中可加入明矾作絮凝剂B. X试剂吸附是物理变化
C. 步骤④的作用是消毒杀菌D. 净化后的水为纯净物
【答案】D
【解析】
【详解】A、过滤时可向水中加入絮凝剂明矾,明矾溶于水形成胶状物,可吸附水中悬浮的杂质,使其沉降,该选项说法正确;
B、常用的吸附剂为活性炭,活性炭吸附过程中没有新物质生成,属于物理变化,该选项说法正确;
C、吸附后的水需要杀菌消毒,该选项说法正确;
D、自来水净化水的过程中只除去水中的难溶性杂质、颜色和异味等,仍还有可溶性杂质,则得到的水中仍含有可溶性杂质,为混合物,该选项说法不正确。
故选D。
14. 下图是一组用于研究可燃物燃烧条件对比实验,对有关实验现象和结论的判断不正确的是
A. 可燃物燃烧需要氧气(或空气),并达到着火点
B. 实验1中红磷未燃烧,说明红磷的着火点高于白磷
C. 实验2中如果停止通入氧气,燃着的白磷会熄灭
D. 实验2中白磷燃烧,说明实验2中的热水温度高于实验1
【答案】D
【解析】
【详解】A、可燃物燃烧需要氧气(或空气),并达到着火点,同时具备,缺一不可,选项正确;
B、实验1中红磷未燃烧,是因为红磷的着火点高于白磷,选项正确;
C、实验2中如果停止通入氧气,燃着的白磷会熄灭,因为白磷燃烧需要氧气,选项正确;
D、实验2中白磷燃烧,是因为白磷具备了燃烧的条件,同时具备氧气和温度达到着火点,实验2中的热水温度等于实验1,因为要控制变量,错误。
故选D。
15. 如图是某化学反应的微观示意图。对该图示描述正确的是
A. 反应前后原子个数改变B. 反应中各物质的分子个数比为2:3:1:6
C. 反应属于置换反应D. 生成物丁不可能是氧化物
【答案】BC
【解析】
【详解】A、化学反应前后,原子的种类和个数不变,该选项描述不正确;
B、根据反应前后原子的种类和个数不变,根据的个数,可知甲前的系数为2,再根据的个数,可知丁的系数为6,最后根据的个数,可知乙前的系数为3,则反应中各物质的分子个数比为2:3:1:6,该选项描述正确;
C、该反应为一种单质和一种化合物反应,生成另一种单质和另一种化合物,属于置换反应,该选项描述正确;
D、生成物丁是由两种元素组成的,且一种元素为氧元素,可能为氧化物,该选项描述不正确。
故选BC。
第Ⅱ卷(非选择题共70分)
可能用到的相对原子质量:H1 C12 O16 Cl35.5 Fe 56
三、填空题(本大题共3小题,共21分)
16. 我们的生活离不开化学。现有 ①干冰 ②一氧化碳 ③氮气 ④75%的酒精 ⑤稀有气体 ⑥青铜,选择适当的物质填空(填序号)。
(1)可用于人工降雨的是__________;
(2)可用于制造多种用途光源的是__________;
(3)医院常用酒毒杀菌的是___________;
(4)焊接金属时常用作保护气的是__________;
(5)使用最早的合金是__________;
(6)能与人体血红蛋白结合的有毒气体是__________。
【答案】(1)① (2)⑤ (3)④ (4)③ (5)⑥ (6)②
【解析】
【小问1详解】
干冰为固体二氧化碳,干冰升华吸热,则可用于人工降雨,故填①。
【小问2详解】
稀有气体通电时能发出不同盐酸的光,可制造多种用途光源,故填⑤。
【小问3详解】
医院常用酒毒杀菌的是75%的酒精,故填④。
【小问4详解】
氮气化学性质不活泼,则可作焊接金属时的保护气,故填③。
【小问5详解】
最早使用的合金为青桐,故填⑥。
【小问6详解】
能与人体血红蛋白结合的有毒气体是一氧化碳,故填②。
17. 化学是一门以实验为基础的科学。根据下图所示实验回答问题:
(1)A图集气瓶中反应的化学方程式为_________;该实验结论为:氧气的占空气总体积的________;
(2)用B图装置进行电解水的实验,a、b两玻璃管中收集到的气体体积比为______;反应的化学方程式为_______,该实验证明水是由________组成的。
(3)C图中玻璃棒末端要轻轻地斜靠在________(填“单层“或“三层”)滤纸的一边,玻璃棒的作用是_______;过滤后滤液仍浑浊的原因是_______(填序号)。
①滤纸破损 ②过滤时液面高出滤纸边缘 ③承接滤液的烧杯不干净
【答案】(1) ①. ②. 五分之一
(2) ①. 2:1
②. ③. 氢元素、氧元素
(3) ①. 三层 ②. 引流 ③. ①②③
【解析】
【小问1详解】
红磷燃烧生成五氧化二磷,反应的化学方程式为;
该实验可得出氧气约占空气体积的五分之一。
【小问2详解】
电解水时生成氢气和氧气,且氢气和氧气的体积比约为2:1,a中收集的气体较多,为氢气,则b收集的为氧气,则a、b两玻璃管中收集到的气体体积比为2:1;
反应的化学方程式为;
氢气是由氢元素组成,氧气是由氧元素组成,根据元素守恒,则水是由氢、氧元素组成。
【小问3详解】
过滤时玻璃棒末端要轻轻地斜靠在三层滤纸的一边;
过滤时玻璃棒的作用为引流;
①滤纸破损、②过滤时液面高于滤纸边缘、③承接滤液的烧杯不干净等都会使过滤后滤液仍浑浊,故选①②③。
18. 在宏观、微观和符号之间建立联系是化学学科的特点。
(1)物质的组成及构成关系如图1所示,图中①表示的是_________;
(2)保持水的化学性的最小粒子是______(填字母);
A. 水分子B. 氧原子C. 氢原子
(3)图2是氧、硫、氯三种元素原子结构示意图。
①氯原子的结构示意图中x的数值是__________;
②氧和硫两种元素的化学性质具有相似性的原因是它们原子的________相同;
③氧和氯两种元素最本质的区别是它们原子中的________不同。
【答案】(1)原子 (2)A
(3) ①. 7 ②. 最外层电子数 ③. 质子数##核电荷数
【解析】
【小问1详解】
原子构成分子,分子可以分裂成原子,原子得失电子后形成离子,所以①表示的是原子;
【小问2详解】
水属于非金属化合物,大多数非金属化合物由分子构成,水由水分子构成,所以保持水的化学性质的最小微粒是水分子,故选A;
【小问3详解】
①在原子中,质子数=核外电子数,所以;
②最外层电子数决定元素的化学性质,一般地,最外层电子数相同,元素的化学性质相似,故答案填:最外层电子数;
③元素是具有相同的核电荷数(即核内质子数)的一类原子的总称,故氧元素和氯元素的质区别为:质子数不同(或核电荷数不同)。
四、简答题(本大题共3小题,共22分)
19. 写出下列反应的化学方程式。
(1)硫在氧气中燃烧___________;
(2)过氧化氢溶液中加入少量二氧化锰___________;
(3)铁和硫酸铜反应___________。
【答案】(1)
(2)
(3)
【解析】
【小问1详解】
硫在氧气中燃烧生成二氧化硫,反应的化学方程式为:;
【小问2详解】
过氧化氢在二氧化锰作催化剂的条件下反应生成水和氧气,反应的化学方程式为:;
【小问3详解】
铁和硫酸铜反应生成硫酸亚铁和铜,反应的化学方程式为:。
20. 溶液在生产和科研中具有广泛的用途,与人们的生活密不可分。
(1)下列少量物质分别放入水中,充分搅拌,能得到溶液的是___(填字母);
A. 蔗糖B. 泥沙C. 花生油
(2)甲、乙、丙三种物质的溶解度由线如图所示,根据图中信息回答下列问题:
①50℃时,乙物质的溶解度是_________g;
②20℃时,甲、乙、丙三种物质溶解度由大到小的顺序_________;
③温度为_______℃时,甲、乙两物质溶解度相同。
【答案】(1)A (2) ①. 40 ②. 乙>甲>丙 ③. 40
【解析】
【小问1详解】
A、蔗糖能溶于水形成均一、稳定的溶液,符合题意;
B、泥沙难溶于水,只能以固体小颗粒的形式悬浮于液体里,形成悬浊液,不符合题意;
C、花生油难溶于水,只能以小液滴的形成悬浮于液体里,形成乳浊液,不符合题意。
故选A;
【小问2详解】
①由图可知,50℃时,乙物质的溶解度是40g;
②由图可知,20℃时,甲、乙、丙三种物质溶解度由大到小的顺序:乙>甲>丙;
③由图可知,40℃时,甲和乙的溶解度曲线相交于一点,该温度下,甲、乙的溶解度相同。
21. 碳元素是组成许多物质的基本元素,回答下列有关问题。
(1)目前人们使用的燃料大多来自化石燃料,如煤、石油和天然气等,它们都是_________(填“可再生”或“不可再生”)能源;
(2)倡导“低碳”生活,主要为了减少二氧化碳的排放量。它能使澄清石灰水变浑浊,该反应的化学方程式为___________;
(3)二氧化碳是一种宝贵的资源。在一定条件下可以利用二氧化碳制造金刚石,其化学方程式为:3CO2+4NaC(金刚石)+2X,其中X的化学式为________,二氧化碳和氢气在催化剂和加热条件下反应,转化为水和甲烷,该反应的化学方程式为____________。
【答案】(1)不可再生
(2)
(3) ①. Na2CO3 ②.
【解析】
【小问1详解】
化石燃料属于不可再生能源。
【小问2详解】
二氧化碳能与石灰水中的氢氧化钙反应生成碳酸钙沉淀和水,反应的化学方程式为。
【小问3详解】
反应前后原子的种类和个数不变,等号左边有3个碳原子、6个氧原子和4个钠原子,等号右边除2X外,有1个碳原子,则2X中含有4个钠原子、2个碳原子和6个氧原子,则X的化学式为Na2CO3。
二氧化碳和氢气在催化剂和加热条件下反应转化为水和甲烷,反应的化学方程式为。
22. 金属材料与人类的生产和生活密切相关。请回答:
(1)下列用品中,主要利用金属导电性的是________(填字母);
A. 黄金饰品B. 铁锅C. 铜导线
(2)有A、B、C三种金属,将B和C浸入稀盐酸中,B溶解而C不溶解,将A和C浸入硝酸铜溶液中,只有C表面有红色物质析出,则这三种金属活动性顺序是______(填字母);
A. A>B>CB. B>A>CC. B>C>AD. C>B>A
(3)某钢铁厂每天需消耗1000t含Fe2O376%的赤铁矿石,该厂理论上可日产含Fe98%的生铁的质量是_______;(结果保留到0.1)。
【答案】(1)C (2)C
(3)设日产生铁的质量为x,则
解得x≈542.9t
答:理论上可日产含Fe98%的生铁的质量是542.9t。
【解析】
【小问1详解】
A、黄金饰品是利用了金属的光泽,该选项不符合题意;
B、铁锅利用了铁的导热性,该选项不符合题意;
C、铜导线利用了铜的导电性,该选项符合题意。
故选C。
【小问2详解】
将B和C浸入稀盐酸中,B溶解而C不溶解,则说明B位于氢元素前面,而C位于氢元素后面,再将A和C浸入硝酸铜溶液中,只有C表面有红色物质析出,说明在金属活动性顺序中,C位于铜元素前面,而B位于铜元素后面,则三种金属活动性顺序是B>C>A,故选C。
【小问3详解】
见答案。
五、实验题(本大题共17分)
23. 回答下列问题:
(1)写出仪器a和b的名称:a________,b________。
(2)实验室用加热氯酸钾和二氧化锰混合物制取氧气并用排水法收集,应选择的装置为________ (填字母),该反应的化学方程式为__________。
(3)实验室用石灰石与稀盐酸反应制取二氧化碳,应选择的发生装置为___________,该反应的化学方程式为___________;如图操作,蜡烛火焰从__________(填“上至下”或“下至上”)依次熄灭,说明CO2的密度比空气大且不支持燃烧也___________,因此二氧化碳可用于_________。
(4)实验室常用氯化铵固体与碱石灰固体共热来制取氨气,常温下NH3密度比空气小,易溶于水。现实验室制取并收集NH3,应该选择的装置是________。
【答案】(1) ①. 长颈漏斗 ②. 集气瓶
(2) ①. AC ②.
(3) ①. B ②. ③. 下至上 ④. 不燃烧 ⑤. 灭火 (4)AE
【解析】
【小问1详解】
据图可知,仪器a是长颈漏斗,仪器b是集气瓶。
【小问2详解】
氯酸钾和二氧化锰是固体药品,反应条件是加热,用排水法收集,所以应选择的装置为AC。
氯酸钾在二氧化锰催化作用下,加热分解生成氯化钾和氧气。化学方程式。
【小问3详解】
实验室用石灰石与稀盐酸反应制取二氧化碳,是固体与液体常温下反应,所以应选择的发生装置为B,
石灰石与稀盐酸反应生成氯化钙、水和二氧化碳,化学方程式。
由于CO2的密度比空气大且不支持燃烧也不燃烧,所以如图操作,蜡烛火焰从下至上依次熄灭。因此,二氧化碳可用于灭火。
【小问4详解】
实验室常用氯化铵固体与碱石灰固体共热来制取氨气,所以发生装置选A;常温下NH3密度比空气小,易溶于水,所以收集装置选择E。现实验室制取并收集NH3,应该选择的装置是AE。
24. 在实验课上,老师要同学们配制10%的氯化钠溶液100g。
(1)计算:需氯化钠的质量为_______g,量取水的体积时应选取_______的量筒;
(2)甲同学按下图所示步骤依次操作。
其不正确的操作步骤有_______和______(填字母)。甲同学按上述操作,假设其他操作均正确所配溶液溶质质量分数与10%相比________(填“偏低”、“偏高”、或“相等”)、
【答案】(1) ①. 10 ②. 100
(2) ①. A ②. B ③. 偏低
【解析】
【小问1详解】
配制100g10%的氯化钠溶液时,需要氢氧化钠的质量为100g×10%=10g,需要水的质量为100g-10g=90g,则应选取100mL的量筒。
【小问2详解】
用托盘天平称量药品时,应左物右码,量筒量取液体时,用与凹液面的最低处保持水平,则操作不正确的为A和B;
由于需要称量10g氢氧化钠,则称量过程中不需要使用游码,则错误操作不影响氢氧化钠的实际质量,量筒液体时仰视读数,会使实际称量的水的体积偏大,则配制的氢氧化钠的质量分数偏小。
六、计算题(本大题共2小题,共10分)
25. 乙烯的化学式为C2H4,回答下列问题:
(1)C2H4的相对分子质量是_________;
(2)C2H4中C和H元素质量比为___________。
【答案】(1)28 (2)6:1
【解析】
【分析】(1)根据化合物的相对分子质量=各原子的相对原子质量×原子个数之和进行分析解答;(2)根据化合物中各元素质量比=各原子的相对原子质量×原子个数之比进行分析解答。
【小问1详解】
C2H4的相对分子质量为(12×2)+(1×4)=28。
【小问2详解】
C2H4中C和H元素质量比为(12×2):(1×4)=6:1。
【点睛】本题难度不大,考查同学们结合新信息、灵活运用有关化学式的计算进行分析问题、解决问题的能力。
26. 含杂质的铁的样品7g与100g稀盐酸恰好完全反应(杂质不溶于水,也不与盐酸反应,假设产生气体全部逸出),反应后混合物总质量为106.8g,请计算:
(1)生成氢气的质量;
(2)该样品中铁的质量分数;
(3)反应后所得溶液中溶质质量分数(计算结果精确到0.1%)。
【答案】(1)铁和稀盐酸反应生成氯化亚铁和氢气,杂质铁的质量和稀盐酸的质量和减去反应后混合物总质量即为反应生成氢气的质量。则生成氢气的质量:7+100-106.8=0.2g
答:生成氢气的质量为0.2g。
(2)解:设铁的质量为x。
样品中铁的质量分数:
答:样品中铁质量分数是80%
(3)解:杂质的质量:7g-5.6g=1.4g
反应后溶液的质量:106.8g-1.4g=105.4g
解:设氯化亚铁的质量为y。
反应后所得溶液中溶质质量分数:
答:反应后所得溶液中溶质质量分数是12.0%
物质
苯
氧气
二氧化碳
水
X
反应前的质量/g
3.9
9.6
0
0
0
反应后的质量/g
0
0
6.6
2.7
m
相关试卷
这是一份2022-2023学年天津市西青区九年级上学期化学期中试题及答案,共17页。试卷主要包含了单选题,选择题,填空题,简答题,实验题,计算题等内容,欢迎下载使用。
这是一份2021-2022学年天津市西青区九年级上学期化学期末试题及答案,共18页。试卷主要包含了5 K-39, 空气中含量最多的气体是,94%、二氧化碳0, 以下实验操作正确的是, 下列实验现象描述正确的是, C3 N4是一种新型材料等内容,欢迎下载使用。
这是一份2021-2022学年天津市西青区九年级上学期化学期末试题及答案,共19页。试卷主要包含了5 K-39, 空气中含量最多的气体是,94%、二氧化碳0, 以下实验操作正确的是, 下列实验现象描述正确的是, C3 N4是一种新型材料等内容,欢迎下载使用。

