2021-2022学年江苏省盐城市东台市九年级上学期化学期末试题及答案
展开
这是一份2021-2022学年江苏省盐城市东台市九年级上学期化学期末试题及答案,共15页。试卷主要包含了选择题,非选择题等内容,欢迎下载使用。
一、选择题:本大题共15小题,每小题只有一个正确选项,每小题2分,共30分。
1. 下列有关自然界中碳循环说法不正确的是
A. 植树造林有利于吸收二氧化碳 B. 动植物的呼吸过程中发生缓慢氧化
C. 过多排放二氧化碳会形成酸雨 D. 煤、石油、天然气都是不可再生能源
【答案】C
【解析】
【详解】A、植物光合作用可以吸收二氧化碳,所以植树造林有利于吸收二氧化碳,选项A正确;
B、动植物的呼吸过程中与空气中的氧气发生不易被人察觉的缓慢氧化,选项B正确;
C、过多排放CO2会加剧温室效应,而不是形成酸雨,酸雨主要是由二氧化硫、氮氧化物造成的,选项C错误;
D、煤、石油和天然气是化石能源,在短期内得不到补充,所以均属于不可再生能源,选项D正确。
故选:C。
2. 废旧电池中含有铅、镍、镉、汞等,将废旧电池随意丢弃,会造成地下水和土壤污染。这里的铅、镍、镉、汞是指
A. 元素B. 原子C. 分子D. 单质
【答案】A
【解析】
【详解】物质是由元素组成的,铅、镍、镉、汞是指不是以单质、分子、原子等形式存在,所指的铅、镍、镉、汞是强调存在的元素,与具体的存在形态无关。
故选:A。
阅读下列资料,完成下列小题
针对新冠病毒,医用酒精(主要成分为C2H5OH)、过氧乙酸溶液(主要成分为CH3COOOH)、 NaCIO等均可有效灭活病毒。电解饱和NaCl溶液制取少量NaClO过程中,生成了Cl2、NaOH和H2
3. 下列关于CH3COOOH和C2H5OH的叙述不正确的是
A. 都是氧化物B. 氢元素的质量分数都最小
C. 都由C、H、O三种元素组成D. 完全燃烧后都生成二氧化碳和水
4. NaC1O中Cl的化合价为
A. +5B. +1C. 0D. -1
5. 制得NaClO的过程中,反应物除NaC1外,还有另一种物质是
A. COB. CO2C. H2OD. O2
【答案】3. A 4. B
5. C
【解析】
【分析】
【3题详解】
A、氧化物是由两种元素组成的化合物,且一种元素为氧元素,CH3COOOH和C2H5OH都是由C、H、O三种元素组成的化合物,不属于氧化物,选项A错误;
B、CH3COOOH中C、H、O三种元素的质量比为:(12×2):(1×4):(16×3)=6:1:12;C2H5OH中C、H、O三种元素的质量比为:(12×2):(1×6):(16×1)=12:3:8,可知氢元素的质量分数都最小,选项B正确;
C、根据化学式可知:CH3COOOH和C2H5OH都是由C、H、O三种元素组成的,选项C正确;
D 、根据质量守恒定律,反应前后元素的种类不变,完全燃烧后都会生成二氧化碳和水,选项D正确。
故选:A。
【4题详解】
NaClO中钠元素的化合价为+1 价,氧元素的化合价为-2价,根据化学式中正负化合价的代数和为零,则Cl的化合价为+1价,故填:B。
【5题详解】
电解饱和NaCl溶液制取少量NaClO过程中,生成了Cl2、NaOH和H2,根据质量守恒定律,反应前后元素的种类不变,反应后有氢气产生,说明反应物中含有氢元素,水中含有氢元素,故选:C。
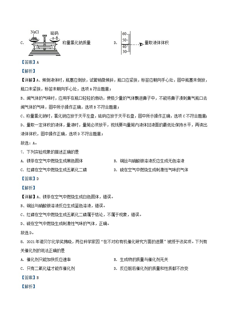
6. 下列实验操作不规范的是
A. 倾倒液体B. 闻气体气味
C. 称量氯化钠质量D. 量取液体体积
【答案】A
【解析】
【详解】A、倾倒液体时,瓶塞应倒放,试管稍微倾斜,瓶口应紧挨,标签应朝向手心处,图中瓶塞未倒放,瓶口未紧挨,标签未朝向手心处,选项A符合题意;
B、闻气体的气味时,应用手在瓶口轻轻的扇动,使极少量的气体飘进鼻子中,不能将鼻子凑到集气瓶口去闻气体的气味,图中所示操作正确,选项B不符合题意;
C、称量氯化钠时,氯化钠应放于天平左盘,砝码应放于天平右盘,图中所示操作正确,选项C不符合题意;
D、量取一定体积的液体,量液时,量筒必须放平,视线要与量筒内液体凹液面的最低处保持水平,再读出液体体积,图中操作正确,选项D不符合题意;
故选:A。
7. 下列实验现象的描述正确的是
A. 镁条在空气中燃烧生成黑色固体B. 铜丝与硝酸银溶液反应生成无色溶液
C. 红磷在空气中燃烧生成五氧化二磷D. 硫在空气中燃烧生成刺激性气味的气体
【答案】D
【解析】
【详解】A、镁条在空气中燃烧生成白色固体,错误。
B、铜丝与硝酸银溶液反应生成蓝色溶液,错误。
C、红磷在空气中燃烧生成五氧化二磷属于结论,不属于现象,错误。
D、硫在空气中燃烧生成刺激性气味的气体,正确。
故选D。
8. 2021年诺贝尔化学奖揭晓,两位科学家因“在不对称有机催化研究方面的进展”被授予该奖项。下列有关催化剂的说法正确的是
A. 催化剂只能加快反应速率B. 生成物质量与催化剂无关
C. 只有二氧化锰才能作催化剂D. 反应前后催化剂的质量和性质都不改变
【答案】B
【解析】
【详解】A、催化剂可以改变化学反应速率,可以加快反应速率,也可以减缓反应速率,选项A错误;
B、催化剂会改变化学反应速率,不影响生成物的质量,选项B正确;
C、二氧化锰、氧化铜、氧化铁等物质都可以用作催化剂,选项C错误。
D、化学反应前后,催化剂的质量和化学性质不发生改变,物理性质可能会发生改变,选项D错误;
故选:B。
9. 下列说法正确的是
A. 原子核都是由质子和电子构成B. 原子呈电中性是因为原子中质子数和中子数相等
C. 原子的质量主要集中在原子核上D. 水银温度计内汞柱液面上升说明汞原子体积变大
【答案】C
【解析】
【详解】A、原子核一般是由质子和中子构成的,氢原子的原子核内没有中子,选项A错误;
B、原子呈电中性是因为原子中质子数和核外电子数相等,电性相反,选项B错误;
C、原子由原子核和核外电子构成,电子的质量很小,原子的质量主要集中在原子核上,选项C正确;
D、水银是金属汞,是由汞原子直接构成的,温度计中的水银球受热体积膨胀是利用了汞原子的间隔受热变大,汞原子本身的体积不变,选项D错误;
故选:C。
10. 取表面积相同的镁、锌、铜,打磨后分别投入盛有相同稀硫酸的烧瓶中,迅速盖紧带有传感器的瓶塞,采集到的气体压强与时间的关系如图所示。下列有关说法正确的是
A. 曲线a对应的物质是镁条
B. 打磨的主要目的是使表面光亮,便于观察
C. 曲线b后段略下降是因为反应速度变慢
D. 三种金属中,c最适宜用于实验室制取氢气
【答案】D
【解析】
【详解】A、曲线a压强保持不变,则曲线a对应的物质是铜,铜不与稀硫酸反应,选项A错误;
B、打磨的主要目的是除去表面的氧化物及杂质,选项B错误;
C、金属与酸反应,放出热量,曲线b后段略下降是因为反应结束后,温度降低,气压减小,选项C错误;
D、锌与稀硫酸反应速率适中,实验室常用锌与稀硫酸反应制取氢气,选项D正确。
故选:D。
阅读下列资料,完成下列小题。
蒙冲斗舰数十艘,实以薪草,膏油灌其中,……盖放诸船,同时发火,时风盛猛,悉延烧岸上营落。—(晋·陈寿《三国志》)
信州铅山有苦泉,流以为涧。挹其水熬之则成胆矾(硫酸铜固体)。熬胆矾铁釜,久之亦化为铜---(北宋沈括《梦溪笔谈》)
11. 下列认知有误的是
A. “薪草”“膏油”是可燃物B. “膏油”着火不宜用水灭火
C. “时风盛猛”提供充足的氧气D. “同时发火”降低了“诸船”的着火点
12. 下列说法不当的是
A. “苦泉”的溶质之一是硫酸铜B. “挹其水熬之”目的是蒸发溶剂
C. “铁釜”适宜盛放胆矾水D. “熬胆矾铁釜,久之亦化为铜”说明铁的活动性强于铜
【答案】11. D 12. C
【解析】
【分析】
【11题详解】
A、“薪草”“膏油”均具有可燃性,均是可燃物,选项A正确;
B、“膏油”着火,不宜用水灭火,因为油会漂浮于水面上,与氧气接触面积更大,更容易燃烧,选项B正确。
C、“时风盛猛”,为燃烧提供充足的氧气,选项C正确。
D、着火点是物质的固有属性,“同时发火”不能降低“诸船”的着火点,能使温度升高到着火点以上,选项D错误。
故选:D。
【12题详解】
A、苦泉挹其水熬之则成胆矾晶体,说明苦泉的溶质之一是硫酸铜,选项A正确;
B、“挹其水熬之”的过程就是蒸发溶剂的过程,选项B正确;
C、“铁釜”不适宜盛放胆矾水,因为铁会与硫酸铜反应生成硫酸亚铁和铜,选项C错误;
D、“熬胆矾铁釜,久之亦化为铜”是铁与硫酸铜反应生成硫酸亚铁和铜,发生置换反应,说明铁的活动性强于铜,选项D正确。
故选:C。
13. a、b两种物质的溶解度随温度的变化如图。下面说法正确的是
A. 依据溶解度曲线可知,a的溶解度大于b
B. 增加溶质都可将a、b的不饱和溶液转化成饱和溶液
C. b中含有少量a,最好用冷却热饱和溶液的方法提取b
D. P点表示该温度下,a、b的饱和溶液中溶质质量相等
【答案】B
【解析】
【详解】A、由于温度未知,所以a、b的溶解度不能比较,选项A错误;
B、将a、b的不饱和溶液转化成饱和溶液可以采用增加溶质的方法,选项B正确;
C、b的溶解度受温度的影响较小,故当b中含有少量a时,可采用蒸发结晶的方法提纯b,选项C错误;
D、P点表示25℃ 时,a、b的溶解度相等,故等质量的两种物质的饱和溶液中含有溶质的质量相等,选项D错误。
故选:B。
14. 下列实验方案不能达到实验目的的是
A. 除去氧化铜中的炭粉:在氧气流中灼烧
B. 区分一氧化碳和甲烷:在空气中点燃,看火焰颜色
C. 检验一氧化碳中的二氧化碳:将气体通过澄清石灰水
D. 鉴别固体氢氧化钠与硝酸铵:取样,分别溶于水中,观察溶液温度变化
【答案】B
【解析】
【分析】
【详解】A、在氧气流中灼烧,炭粉在氧气中燃烧生成二氧化碳,氧化铜与氧气不反应,可除去炭粉,不符合题意;
B、一氧化碳在空气中燃烧,发出蓝色火焰,甲烷在空气中燃烧,发出淡蓝色火焰,区别不大,无法区分,符合题意;
C、将气体通过澄清石灰水,澄清石灰水变浑浊,说明含二氧化碳,不符合题意;
D、取样,分别溶于水中,氢氧化钠溶于水,放出大量的热,溶液温度升高,硝酸铵溶于水吸热,溶液温度降低,可以区分,不符合题意。
故选B。
15. 将一定量的甲醇(CH3OH)和氧气(O2)置于密闭容器中点燃,恰好反应后,冷却至室温,反应前后各物质的质量如下图所示。下列说法符合事实的是
A. m的值为4.8gB. m=n
C. X可能含有碳元素D. 生成物中碳氢元素的质量比为2:1
【答案】A
【解析】
【详解】A、甲醇中的氢元素全部转化为水中的氢元素,水中氢元素的质量为,则,则m=4.8g,选项A正确;
B、由质量守恒定律可得:m+6.4g=5.4g+4.4g+n,m=3.4g+n,则m>n,选项B错误;
C、甲醇中碳元素的质量为,生成物二氧化碳中碳元素的质量为:;则X中一定含有碳元素,选项C错误;
D、生成物中碳、氢元素全部来源于甲醇,生成物中碳、氢元素的质量比为1.8g:0.6g=3:1,选项D错误。
故选:A。
二、非选择题:本大题共4小题,共40分。
16. 化学与我们的生活息息相关。
(1)从A.钛合金B.洗涤剂C.湿毛巾D.稀有气体E。煤F。金刚石 中选择一种适当的物质,将字母序号填在横线上。
①可用___________切割大理石;
②可用___________制得焦炭;
③可用___________捂口鼻逃离火场;
④可用___________制造电光源;
⑤可用___________除衣服上的油污;
⑥可用___________制造人造骨骼。
(2)根据下列信息回答:
①喝了汽水会打嗝,说明气体的溶解度与___________有关;
②做好垃圾分类,为绿色发展作贡献。下列可回收垃圾中属于金属材料的是___________。
A.塑料瓶 B.旧报纸 C.铝制易拉罐
【答案】(1) ①. F ②. E ③. C ④. D ⑤. B ⑥. A
(2) ①. 温度 ②. C
【解析】
【分析】
【小问1详解】
①金刚石硬度大,可用切割大理石,故填:F;
②可用煤制得焦炭,故填:E;
③可用湿毛巾捂口鼻逃离火场,故填:C;
④可用稀有气体制造电光源,故填:D;
⑤可用洗涤剂除衣服上的油污,故填:B;
⑥可用钛合金制造人造骨骼,故填:A。
【小问2详解】
①喝了汽水会打嗝,是因为胃内温度高于室温,说明气体的溶解度与温度有关,故填:温度;
②纯金属和合金属于金属材料,铝制易拉罐属于金属材料,故选:C。
17. 根据下列仪器装置,回答问题。
(1)写出B装置中仪器①的名称______。
(2)实验室制取CO2时,可选择的发生装置是_______,反应的化学方程式为______,装入药品前必须进行的操作是_______。
(3)实验室用高锰酸钾固体制取较纯净的O2,最好选择的收集装置是____。用F装置收集氧气,氧气从_____(填字母)端进入。
(4)通常情况下过氧化钠(Na2O2)为淡黄色固体,能与水发生剧烈反应产生氧气,同时产生氢氧化钠,该反应的化学方程式为______。
(5)用浓度较高的双氧水与二氧化锰制取氧气,反应速度太快,不便于收集。为控制气流速度,最好选用下列发生装置中的_____(填序号)装置。
【答案】(1)长颈漏斗
(2) ①. B ②. ③. 检查装置气密性
(3) ①. C
②. a
(4)
(5)③
【解析】
【分析】
【小问1详解】
B装置中仪器①的名称为长颈漏斗,故填:长颈漏斗。
【小问2详解】
实验室常用石灰石和稀盐酸反应制取二氧化碳,采用固液常温型的装置,发生装置可选择装置B;石灰石的主要成分是碳酸钙,碳酸钙与稀盐酸反应生成氯化钙、水和二氧化碳,反应的化学方程式为:;为了防止装置气密性不好更换仪器造成的药品损失,在连接好仪器后,装入药品之前,需要进行的实验操作是检查装置气密性,故填:B;;检查装置的气密性。
【小问3详解】
加热高锰酸钾制取氧气,氧气不易溶于水,密度比空气大,可用排水法或向上排空气法收集,排水法收集的氧气比较纯净,故收集装置可选C;氧气的密度比空气大,用F装置收集氧气,氧气从a端通入,空气从b端排出,故填:C;a。
【小问4详解】
通常情况下,过氧化钠能与水发生反应产生氧气,同时产生氢氧化钠,该反应的化学方程式为:,故填:。
【小问5详解】
①长颈漏斗不能控制液体的滴加速率,因此不能控制反应速率,①错误;
②从长颈漏斗加入的应该是过氧化氢溶液,不能将过氧化氢溶液一次性加入,否则不能控制反应速率,②错误;
③过氧化氢溶液从分液漏斗中加入,可以控制液体的滴加速率,而控制反应速率,能使生成氧气的速率平稳,③正确。
④分液漏斗中应该盛放过氧化氢溶液,否则开始反应速度较快,④错误;
故选:③。
18. “双减”政策显成效,课后服务呈亮点。学校利用课后服务开展多种兴趣小组活动。
Ⅰ.第一兴趣小组同学通过上网等多种途径研究航天化学知识。
(1)运载“天问一号”环绕器用的是长征五号火箭。发射火箭使用液氢作为能源,说明氢气具有的化学性质是____________,液氢做能源的优点是____________。(写一点)
(2)火星低层大气的主要成分大约如下:
下列有关地球上的空气与火星大气成分的说法,不合理的是____________。
a.地球上的空气和火星大气都是混合物
b.地球上的空气和火星的大气中O2的体积分数相同
c.将火星大气中的二氧化碳分解可以转化为氮气,能提高氮气含量
(3)太阳能电池板大量使用硅片。硅原子和碳原子最外层电子数相同,则硅片在常温下化学性质比较______(选填“活泼”或“稳定”)。
Ⅱ.第二兴趣小组同学探究学校直饮机的相关知识。同学们利用直饮机说明书中提供的工作流程图(如图所示),进行以下探究。
(4)步骤①中利用活性炭具有________作用,除去有颜色和有异味的物质,同时也可以除去铜离子________(写离子符号)等重金属离子。
(5)步骤②中超滤膜可以让水分子等小分子通过,而大分子无法通过,超滤膜净化水的过程相当于化学实验中的________(填实验操作名称)。
(6)步骤③的作用是________(选填“照明”或“消毒”)。
(7)含可溶性Ca(HCO3)2的自来水通过煮沸,可以降低水的硬度。煮沸过程中,Ca(HCO3)2分解生成碳酸钙、水和二氧化碳,则发生反应的化学方程式为____________。
(8)取少量直饮水置于试管中,滴加几滴________,振荡,可以判断直饮水是硬水还是软水。
【答案】(1) ①. 可燃性 ②. 热值高(或无污染等)
(2)bc##cb (3)稳定
(4) ①. 吸附 ②. Cu2+
(5)过滤 (6)消毒
(7)
(8)肥皂水
【解析】
【分析】
【小问1详解】
发射火箭使用液氢作为能源,说明氢气具有的化学性质是可燃性,氢气燃烧只生成水,无污染,且热值高等,故填:可燃性热值高(或无污染等)。
【小问2详解】
a.地球上的空气由氮气、氧气、稀有气体、二氧化碳等多种气体组成;根据表中数据可知,火星大气由二氧化碳、氩气、氮气、氧气、一氧化碳等多种气体组成,故二者都属于混合物,该说法合理,选项a不符合题意;
b.地球上的空气中氧气的体积分数约为21%,火星的大气中氧气的体积分数为0.14%,所以地球上的空气和火星的大气中氧气的体积分数不同,该选项说法不合理,选项b符合题意;
c.化学反应前后元素种类不变,二氧化碳由碳、氧两种元素组成,氮气由氮元素组成,所以火星大气中的二氧化碳不能转化为氮气,该选项说法不合理,选项c符合题意;
故填: bc。
【小问3详解】
硅原子和碳原子的最外层电子数相同,都是4个,不容易得电子也不容易失电子,在常温下化学性质比较稳定。故填:稳定。
【小问4详解】
活性炭具有疏松多孔的结构,具有吸附性,可以吸附水中的色素和异味,步骤①中利用活性炭具有吸附作用;离子的表示方法:在表示该离子的元素符号右上角,标出该离子所带的正负电荷数,数字在前,正负符号在后,带1个电荷时,1要省略,若表示多个该离子,就在其元素符号前加上相应的数字,所以铜离子离子符号表示为Cu2+,故填:吸附;Cu2+。
【小问5详解】
过滤是把不溶于液体的固体物质跟液体分离开来的一种混合物分离的方法;步骤②中超滤膜可以让水分子等小分子通过,而大分子无法通过,超滤膜净化水的过程相当于化学实验中的过滤,故填:过滤。
【小问6详解】
步骤③的紫外线灯管照射的作用是杀菌消毒,故填:消毒。
【小问7详解】
碳酸氢钙分解生成碳酸钙、水和二氧化碳,则发生反应的化学方程式为:,故填:。
小问8详解】
用肥皂水区别硬水和软水,振荡,泡沫多,浮渣少的是软水,泡沫少,浮渣多的是硬水,所以取少量直饮水置于试管中,滴加几滴肥皂水,振荡,可以判断直饮水是硬水还是软水,故填:肥皂水。
19. 金属材料的使用作为一个时代的标志,见证了人类文明发展的过程。历史上人类冶炼不同金属的大致年代如下图所示:
(1)铜和金是使用较早的金属。铜和金都是由________(选填“分子”“原子”“离子”)构成。
(2)铁器时代大约在公元前500年,至今铁仍是年产量最高的金属,但每年因腐蚀造成了巨大损失,提出一条防止铁生锈的措施________。
(3)铝利用距今约200年,现在铝的年产量得到大幅提高。铝抗腐蚀性能好的原因是________。
(4)冬天可在鞋内垫“暖足贴”取暖。其原理是利用铁与________(填化学式)接触而生锈,铁生锈的过程发生________(选填“吸热”“放热”“无热量变化”)反应。
(5)兴趣小组同学通过下图装置测定某铁的氧化物的组成(化学式为FexOy)。
【査阅资料】碱石灰能吸收水蒸气和二氧化碳
【设计实验】如图所示,装置内空气中的水蒸气、CO2忽略不计。
【实验步骤】
I.称取8.7gFexOy样品装入硬质玻璃管A中,称得B装置的总质量为90g;
Ⅱ.如图所示进行实验,开始时缓缓通入CO,过一段时间后再加热至高温使其充分反应;
Ⅲ.待反应完全后,停止加热,仍继续通CO气体直至玻璃管冷却;
Ⅳ.实验过程中生成的气体被B装置完全吸收,称量B装置的总质量为96.6g。
【交流讨论】
①实验开始时先通CO气体的目的是_____________。
②从环保的角度分析,该装置的缺陷是____________。
【实验结论】
③根据实验数据,得出x:y的比值为____________。
【实验反思】
④若没有C装置,x:y的比值____________(填“偏大”、“偏小”或“不变”)。
【答案】(1)原子 (2)刷漆(合理即可)
(3)常温下,铝能与空气中的氧气反应,在其表面形成一层致密的氧化铝薄膜,从而阻止铝进一步被氧化
(4) ①. O2、H2O ②. 放热
(5) ①. 将装置内空气排尽,防止发生爆炸 ②. 缺少尾气处理装置 ③. 3:4 ④. 偏小
【解析】
【分析】
【小问1详解】
铜和金都是由原子构成;
【小问2详解】
铁生锈的条件是铁与氧气和水接触,故防止铁生锈,可以隔绝氧气和水,如刷漆、保持铁制品干燥等;
【小问3详解】
铝抗腐蚀性能好的原因是:铝化学性质比较活泼,常温下,铝能与空气中的氧气反应,在其表面形成一层致密的氧化铝薄膜,从而阻止铝进一步被氧化;
【小问4详解】
冬天可在鞋内垫“暖足贴”取暖。其原理是利用铁与O2、H2O接触而生锈,铁生锈的过程发生放热反应;
【小问5详解】
①一氧化碳具有可燃性,混有一定量的空气,遇到明火,容易发生爆炸,故实验开始时先通CO气体的目的是:将装置内空气排尽,防止发生爆炸;
②一氧化碳有毒,未反应的一氧化碳散逸到空气中,会污染空气,故从环保的角度分析,该装置的缺陷是:缺少尾气处理装置;
③B装置增加的质量为反应生成二氧化碳的质量,故反应生成二氧化碳的质量为:96.6g-90g=6.6g。
反应生成二氧化碳中的氧元素一半来自于FexOy,故FexOy中氧元素的质量为:,故FexOy中铁元素的质量为:8.7g-2.4g=6.3g,故FexOy中铁、氧元素的质量比为:56x:16y=6.3g:2.4g,x:y=3:4;
④若没有C装置,空气中的二氧化碳和水被B装置吸收,会导致测得二氧化碳的质量偏大,氧元素的质量偏大,故x:y的比值偏小。
气体种类
二氧化碳
氩气
氮气
氧气
一氧化碳等
气体含量
95.9%
2.0%
1.9%
0.14%
0.06%
相关试卷
这是一份江苏省盐城市东台市第二联盟2023-2024学年九上化学期末考试模拟试题含答案,共9页。试卷主要包含了下列图示的实验操作中正确的是,下列说法不正确的是等内容,欢迎下载使用。
这是一份江苏省盐城市东台市第一教育集团2023-2024学年化学九年级第一学期期末联考模拟试题含答案,共7页。试卷主要包含了考生要认真填写考场号和座位序号,氧气与世间万物如影随形,用黑钨矿[主要含钨酸亚铁等内容,欢迎下载使用。
这是一份2023-2024学年江苏省盐城市东台市第七联盟九年级化学第一学期期末经典模拟试题含答案,共7页。试卷主要包含了物质变化使生活变的丰富多彩,下列有关溶液的说法中,正确的是,我们的生活离不开能源等内容,欢迎下载使用。

