2021-2022学年天津市河西区七年级上册期中生物试卷及答案
展开
这是一份2021-2022学年天津市河西区七年级上册期中生物试卷及答案,共9页。试卷主要包含了选择题,简答题,识图作答题,实验探究题等内容,欢迎下载使用。
1. 下列选项中属于生物的是( )
①阳光;②松树;③化石;④细菌;⑤金鱼;⑥水;⑦病毒;⑧土壤;⑨珊瑚虫
A. ①③⑤⑦⑨B. ②③④⑥⑧C. ②④⑤⑦⑨D. ①③⑥⑧⑨
【答案】C
2. 草原上,一只老鼠发觉老鹰在上空盘旋,便紧张而迅速地钻进附近的巢穴内。老鼠的这种行为体现了生物( )
A. 具有遗传变异的特性B. 能对外界刺激做出反应
C. 能适应环境并影响环境D. 具有生长和繁殖的特性
【答案】B
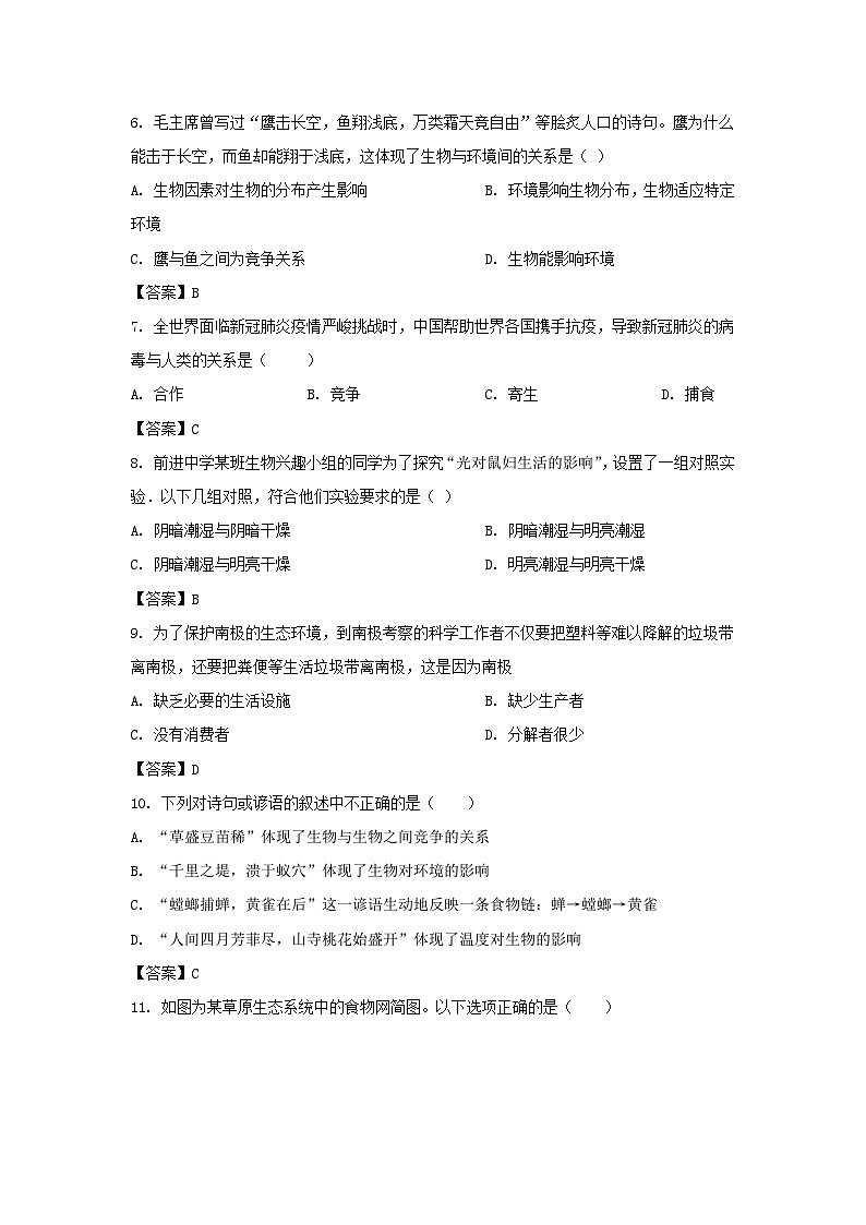
3. 2020年11月1日第七次全国人口普查登记工作正式开始。下列相关叙述不正确的是( )。
A. 人口普查也是调查B. 普查前要明确目的和对象
C. 普查过程中要如实记录各种数据D. 普查前无需制订普查方案
【答案】D
4. 下列现象属于非生物因素对生物影响的实例是( )
A. 大鱼吃小鱼,小鱼吃虾米
B. 七星瓢虫捕食蚜虫
C. 黄粉虫幼虫喜欢生活在阴暗的环境中
D. 田鼠吃土蜂的蜜和幼虫,捣毁土蜂的巢
【答案】C
5. 某小组将调查到的生物进行了分类,他们将玫瑰、水草、荷花、松、柏等归为一类,而将螃蟹、蝇、麻雀、鲫鱼等归为另一类。他们是按照什么方法归类的( )
A. 按照生物的形态结构特点B. 按照生物的用途
C. 按照生物的数量D. 按照生物的生活环境
【答案】A
6. 毛主席曾写过“鹰击长空,鱼翔浅底,万类霜天竞自由”等脍炙人口的诗句。鹰为什么能击于长空,而鱼却能翔于浅底,这体现了生物与环境间的关系是( )
A. 生物因素对生物的分布产生影响B. 环境影响生物分布,生物适应特定环境
C. 鹰与鱼之间为竞争关系D. 生物能影响环境
【答案】B
7. 全世界面临新冠肺炎疫情严峻挑战时,中国帮助世界各国携手抗疫,导致新冠肺炎的病毒与人类的关系是( )
A. 合作B. 竞争C. 寄生D. 捕食
【答案】C
8. 前进中学某班生物兴趣小组的同学为了探究“光对鼠妇生活的影响”,设置了一组对照实验.以下几组对照,符合他们实验要求的是( )
A. 阴暗潮湿与阴暗干燥B. 阴暗潮湿与明亮潮湿
C. 阴暗潮湿与明亮干燥D. 明亮潮湿与明亮干燥
【答案】B
9. 为了保护南极的生态环境,到南极考察的科学工作者不仅要把塑料等难以降解的垃圾带离南极,还要把粪便等生活垃圾带离南极,这是因为南极
A. 缺乏必要的生活设施B. 缺少生产者
C. 没有消费者D. 分解者很少
【答案】D
10. 下列对诗句或谚语的叙述中不正确的是( )
A. “草盛豆苗稀”体现了生物与生物之间竞争的关系
B. “千里之堤,溃于蚁穴”体现了生物对环境的影响
C. “螳螂捕蝉,黄雀在后”这一谚语生动地反映一条食物链:蝉→螳螂→黄雀
D. “人间四月芳菲尽,山寺桃花始盛开”体现了温度对生物的影响
【答案】C
11. 如图为某草原生态系统中的食物网简图。以下选项正确的是( )
A. 图中共有5条食物链,其中没有出现的生物部分是分解者
B. 与森林生态系统相比,该生态系统的自动调节能力相对较弱
C. 该生态系统的能量最终来自于草
D. 蛇和鹰只有捕食关系
【答案】B
12. 在一个由草→羊→狼组成的食物链中,若消灭了全部的狼,羊的数量会( )
A. 缓慢上升B. 迅速上升C. 保持不变D. 先增加再减少
【答案】D
13. 七里海国家湿地是天津最大的天然湿地。下列有关湿地生态系统的叙述中,不正确的是( ).
A. 能蓄洪抗旱B. 能净化水源
C. 能调节区域小气候D. 有“地球之肺”之称
【答案】D
14. 下面是制作人口腔上皮细胞临时装片的五个步骤,这五个步骤的正确顺序是( )
A. ④②③①⑤B. ③④②①⑤
C ④③②①⑤D. ⑤④③②①
【答案】C
15. 制作洋葱鳞片叶表皮细胞和人的口腔上皮细胞的临时装片时,首先向载玻片上滴的液体分别是( )
A. 清水,生理盐水B. 清水,清水C. 生理盐水,清水D. 生理盐水,生理盐水
【答案】A
16. 如图为克隆羊“多莉”的诞生过程,据图判断“多莉”的遗传特征 ( )
A. 最像A羊
B. 最像B羊
C. 最像C羊
D. 完全与B羊相同
【答案】B
17. 如图是植物细胞的相关概念图,其中A、B、C表示结构,a、b表示功能,①表示过程,下列叙述不正确的是( )
A. A表示细胞膜,b表示保护和支持功能
B. 细胞由①过程形成组织,是细胞分化结果
C. B可以表示的细胞结构是线粒体和叶绿体
D. C表示的细胞结构是细胞核
【答案】AC
18. 西瓜甘甜可口,这些甜味物质主要来自细胞的( )
A. 细胞壁B. 液泡C. 细胞核D. 线粒体
【答案】B
19. 组成细胞的主要有机物,并且能为生命活动提供能量的一组是( )
A. 核酸、糖类、无机盐B. 水、无机盐、维生素
C. 蛋白质、糖类、脂肪D. 氧、水、糖类
【答案】C
20. 如图所示,甲细胞经分裂形成乙、丙两个子细胞,下列相关说法中正确的是( )
A. 无法判断甲细胞是动物细胞还是植物细胞
B. 乙、丙细胞中的遗传物质数量均为甲细胞的一半
C. 甲、乙、丙三个细胞中的遗传物质数量是相等的
D. 细胞分裂时细胞质先分裂,随后细胞核和细胞膜分裂
【答案】C
21. 如果皮肤不慎被划破,流血的同时我们也会感到疼痛,这说明人的皮肤含有不同的组织。下列组织中不属于人体皮肤的是( )
A. 上皮组织B. 神经组织C. 结缔组织D. 机械组织
【答案】D
22. 如图是细胞分裂、分化的示意图,有关叙述错误的是( )
A. A、B、C表示细胞分裂
B. D表示细胞分化
C. 受精卵中细胞核的遗传物质和①②中的不相同
D. 在A、B、C、D过程中,细胞需要营养物质
【答案】C
23. 高大的树木“不怕空心,怕伤皮”是由于树皮中含有 ( )
A. 导管向下运输水分和无机盐B. 导管向上运输水分和无机盐
C. 筛管向下运输有机物D. 筛管向上运输有机物
【答案】C
24. 下列表示家兔的结构层次,正确的是( )
A. 组织→细胞→器官→系统→家兔B. 细胞→组织→器官→系统→家兔
C. 细胞→器官→组织→家兔→系统D. 器官→组织→细胞→系统→家兔
【答案】B
25. 青蒿素是目前世界上消灭疟原虫(一种单细胞动物)最有效的药物,下列与疟原虫结构相近的是( )
A. 大肠杆菌B. 青霉菌C. 埃博拉病毒D. 草履虫
【答案】D
二、简答题
26. 如图是某草原生态系统中部分生物之间关系的示意图,据图回答下列问题。
(1)依据生态系统的组成成分划分,草食昆虫属于 ______者。
(2)写出图中最短的一条食物链 ______。
(3)如果在该生态系统中喷洒杀虫剂,受害最大的是 ______。
(4)在这个生态系统中,各种生物的数量和所占比例总量维持在相对稳定的状态,说明生态系统有一定的 ______,但这种能力是有一定限度的。
(5)图中蛇和猫头鹰之间的关系是 ______。
【答案】(1)消费 (2)草→鼠→猫头鹰
(3)猫头鹰 (4)自动调节能力
(5)捕食和竞争
27. 如图A、B为两个细胞的结构模式图,请据图回答问题:
(1)细胞的边界是 ______。
(2)A、B两个细胞都具有基本结构包括[②]细胞膜、[⑥]______和[④]______。
(3)一般来说植物具有而动物不具有的能量转换器是[③]______。
(4)细胞的代谢与遗传受细胞核的控制,其内含有遗传物质,它的中文名字叫做 ______。
【答案】(1)细胞膜 (2) ①. 细胞质 ②. 细胞核
(3)叶绿体 (4)脱氧核糖核酸
28. 如图表示油菜的发育过程,图C表示油菜的叶片结构模式图,请据图回答问题:
(1)由如图发育过程可以看出,生物体结构和功能的基本单位是 ______。
(2)图中a过程使细胞数目增多,这是细胞分裂的结果,这一过程中细胞内最重要的变化是 ______先复制后平均分配到两个细胞中。
(3)图C的结构层次属于 ______,它是由不同的组织按照一定次序形成的。其中①能保护内部柔嫩的部分,因此属于 ______组织;②细胞中含有大量的叶绿体,可以将光能转变成 ______能。
【答案】(1)细胞 (2)染色体
(3) ①. 器官 ②. 保护 ③. 化学
三、识图作答题
29. 请回答显微镜使用的相关问题
(1)对光时应转动[②]______,使低倍物镜对准通光孔,选用一个较大光圈并转动[③]______,从而通过目镜看到明亮的圆形视野。
(2)甲同学观察洋葱鳞片叶表皮细胞,显微镜目镜为8×,物镜有10×和40×两种,要使视野中观察到的细胞数目最多,应选用的物镜是______ 。
(3)图中A~B为显微镜观察洋葱鳞片叶表皮细胞临时装片的几个视野,要使视野由A变为B应将装片向______方向移动;要使视野从C(模糊物像)变为D(清晰物像),应调节显微镜的[⑤]______ 。
(4)乙同学观察草履虫,应从培养液的______(表层/中层/底层)吸一滴培养液,放在载玻片上进行观察。
【答案】(1) ①. 转换器 ②. 反光镜
(2)10× (3) ①. 右下 ②. 细准焦螺旋
(4)表层
四、实验探究题
30. 这是一位同学写的一份关于探究“土壤的潮湿程度对鼠妇生活的影响”的实验报告,由于被水浸渍,有些地方字迹已经看不清楚(题目中画横线处),请你将它补充完整,并回答他所提出的问题。
提出问题:土壤的潮湿程度会影响鼠妇的生活吗?
(1)作出假设:______。
(2)实验步骤:
①准备材料用具:10只鼠妇,铁盘,纸板,干土,湿土(潮湿程度相当)。
②实验装置:在铁盘中以横线为界,一侧放干土,另一侧放等量 ______。这样做的目的是设置 ______。
③在铁盘两侧的中央各放入大小数目相同的鼠妇。
④观察与记录:仔细观察,每分钟统计一次干土与湿土中鼠妇的数量,共统计10次。
(3)实验记录:不同时间,不同环境下的鼠妇数目(单位:只)。
为了使实验结论更准确,应对上述数据求 ______值。
(4)得出结论:鼠妇适应于 ______的生活环境。
【答案】(1)土壤的潮湿程度会(或不会)影响鼠妇的分布
(2) ①. 湿土 ②. 对照
(3)平均 (4)潮湿
环境
2min
3min
4min
5min
6min
7min
8min
9min
10min
11min
干土
2
1
1
1
1
2
1
1
0
1
湿土
8
9
9
9
9
8
9
9
10
9
相关试卷
这是一份2021-2022学年天津市东丽区七年级上册期末生物试卷及答案,共8页。试卷主要包含了 下列不具有细胞结构的生物是, 下列不属于生命现象的是, 科学探究的过程一般开始于, 地球上最大的生态系统叫作等内容,欢迎下载使用。
这是一份2021-2022学年天津市河西区七年级上册期末生物试卷及答案,共10页。试卷主要包含了选择题,非选择题等内容,欢迎下载使用。
这是一份2020-2021学年天津市河西区七年级上册期末生物试卷及答案,共9页。试卷主要包含了选择题,非选择题等内容,欢迎下载使用。

