山东省枣庄市峄城区底阁镇2023-2024学年化学九上期末学业水平测试试题含答案
展开
这是一份山东省枣庄市峄城区底阁镇2023-2024学年化学九上期末学业水平测试试题含答案,共8页。试卷主要包含了下列关于空气的说法中,错误的是,下列生活中的做法错误的是等内容,欢迎下载使用。
学校_______ 年级_______ 姓名_______
注意事项
1.考试结束后,请将本试卷和答题卡一并交回.
2.答题前,请务必将自己的姓名、准考证号用0.5毫米黑色墨水的签字笔填写在试卷及答题卡的规定位置.
3.请认真核对监考员在答题卡上所粘贴的条形码上的姓名、准考证号与本人是否相符.
4.作答选择题,必须用2B铅笔将答题卡上对应选项的方框涂满、涂黑;如需改动,请用橡皮擦干净后,再选涂其他答案.作答非选择题,必须用05毫米黑色墨水的签字笔在答题卡上的指定位置作答,在其他位置作答一律无效.
5.如需作图,须用2B铅笔绘、写清楚,线条、符号等须加黑、加粗.
一、单选题(本大题共10小题,共30分)
1.长跑后小腿酸痛是因为剧烈运动中,人体内的葡萄糖(C6H12O6)会进行化学反应,产生乳酸(C3H6O3)。下列说法正确的是
A.葡萄糖分子是由碳元素、氢元素和氧元素组成
B.葡萄糖中氧元素的质量分数最大
C.1个乳酸分子是由3个碳原子和3个水分子构成的
D.葡萄糖和乳酸中所含分子种类相同
2.某化学兴趣小组设计了如图所示的实验装置,用于“测定空气中氧气的含量”(试管的容积为20mL,注射器的活塞实验前停在20mL处,容器内红磷足量)。用酒精灯加热装置中的红磷,充分反应直至燃烧结束,试管冷却,可观察到装置中活塞最终停留的接近刻度是()
A.8mL处B.12mL 处C.14mL处D.16mL处
3.食醋中约含有3%-5%的醋酸(C2H4O2),下列有关醋酸的说法正确的是( )
A.一个醋酸分子中含有2个水分子
B.碳酸中碳元素的质量分数为40%
C.醋酸钠的相对分子质量为60g
D.醋酸中碳氧元素的质量比为1∶1
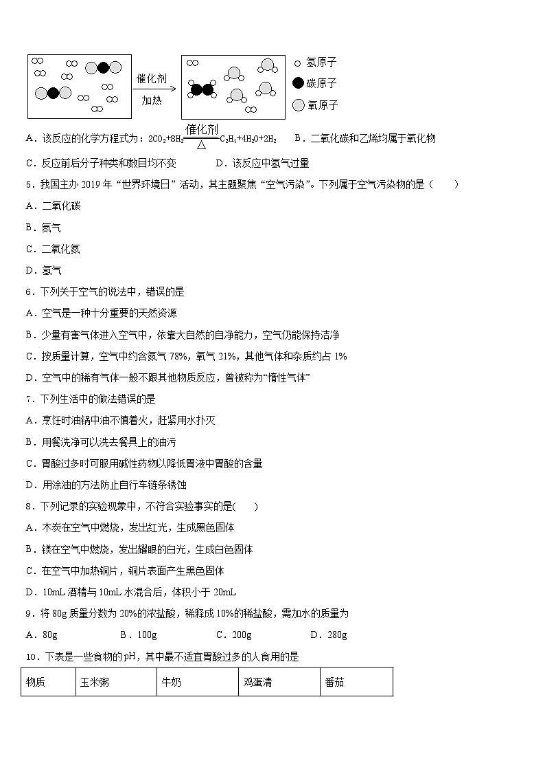
4.二氧化碳在一定条件下可转化为重要的化工原料乙烯(C2H4),其反应的微观过程如图所示。下列有关叙述中正确的是( )
A.该反应的化学方程式为:2CO2+8H2C2H4+4H2O+2H2B.二氧化碳和乙烯均属于氧化物
C.反应前后分子种类和数目均不变D.该反应中氢气过量
5.我国主办2019年“世界环境日”活动,其主题聚焦“空气污染”。下列属于空气污染物的是( )
A.二氧化碳
B.氮气
C.二氧化氮
D.氢气
6.下列关于空气的说法中,错误的是
A.空气是一种十分重要的天然资源
B.少量有害气体进入空气中,依靠大自然的自净能力,空气仍能保持洁净
C.按质量计算,空气中约含氮气78%,氧气21%,其他气体和杂质约占1%
D.空气中的稀有气体一般不跟其他物质反应,曾被称为“惰性气体”
7.下列生活中的做法错误的是
A.烹饪时油锅中油不慎着火,赶紧用水扑灭
B.用餐洗净可以洗去餐具上的油污
C.胃酸过多时可服用碱性药物以降低胃液中胃酸的含量
D.用涂油的方法防止自行车链条锈蚀
8.下列记录的实验现象中,不符合实验事实的是( )
A.木炭在空气中燃烧,发出红光,生成黑色固体
B.镁在空气中燃烧,发出耀眼的白光,生成白色固体
C.在空气中加热铜片,铜片表面产生黑色固体
D.10mL酒精与10mL水混合后,体积小于20mL
9.将80g质量分数为20%的浓盐酸,稀释成10%的稀盐酸,需加水的质量为
A.80gB.100gC.200gD.280g
10.下表是一些食物的pH,其中最不适宜胃酸过多的人食用的是
A.玉米粥B.番茄
C.鸡蛋清D.牛奶
二、填空题(本大题共4小题,共20分)
11.请你结合下图所示的电解水的实验装置示意图,回答下列问题:
(1)试管A.B中产生气体的体积比约为:_____;
(2)除了电解水实验外,_____实验也能验证水的组成。
12.我们的生活与化学密切相关。请用相应物质的化学式填空。
(1)天然存在的最硬物质是____________;
(2)人体内含量最多的物质_____________;
(3)俗名为“酒精”的物质是_____________;
(4)俗名为“干冰”,可用于人工降雨的物质______________;
(5)易与血红蛋白结合,造成煤气中毒的物质是_______________。
13.下图1是甲、乙、丙三种固体物质(均不含结晶水)的溶解度曲线。回答下列问题:
(1)t1℃时,甲、乙、丙三种物质的溶解度由小到大的顺序是________。
(2)P点表示t2℃时,甲、丙两种物质的溶解度________(“相等”或“不相等”)。
(3)t2℃时,取甲、乙两种固体各20g分别加入50g水中充分溶解,实验现象如图2所示,则烧杯a中溶解的物质是_____ (填“甲”或“乙”),未溶解固体的质量是_______g。
(4)当甲中含有少量的乙和丙(甲、乙、丙相互间均不发生化学反应)时,可采用________,(填“降温”或“蒸发”)结晶的方法提纯甲物质。
14.含碳物质与我们的生活息息相关。
(1)下列物质中均含有碳元素,其中属于单质的是_______________(填字母序号,下同), 属于氧化物的是_______________。
(2)干冰可作制冷剂,主要是利用了它的_______________(填“物理”或“化学”)性质。
(3)随着人们对大气环境的关注,活性炭纤维防护口罩走进人们的生活。由于活性炭具有_______________能力,因此有良好的防毒、除臭等功效。
(4)“低碳生活”是指生活中尽量减少二氧化碳等温室气体的排放,体现低能量、低消耗、 低开支的生活理念。下列符合“低碳生活”的是_______________(填字母序号)。
A.日常起居中,长时间不用电器时,要关闭电源
B. 减少使用私家车次数,多乘公交或骑自行车
C. 讲究卫生,在餐厅用餐时,尽量多地使用一次性餐具
三、计算题(本大题共2小题,共12分)
15.(6分)结合下列实验装置图回答有关问题:
(1)写出标号①②的仪器名称:①_______②________
(2)实验室若用B装置制取氧气,写出发生反应的化学方程式________
(3)实验室制取并收集较纯净的H2可选用的发生装置和收集装置是______(填写装置序号)
(4)装置F与装置B比较有什么优点?________
(5)对用氯酸钾和二氧化锰的混合物制取O2后的固体残渣(假定已完全反应)通过以下四步实验操作可回收二氧化锰,正确操作的先后顺序是______(填写序号)
a烘干 b溶解 c过滤 d洗涤
(6)把(5)中滤液蒸发结晶可得到氯化钾晶体,在蒸发操作中玻璃棒的作用是_______
(7)称取12.5克石灰石(杂质不参与反应)放入烧杯中,再加入50克稀盐酸,二者恰好完全反应,反应后烧杯中剩余物质的总质量为58.1克,求石灰石中碳酸钙的质量分数______
16.(6分)根据下图所示装置回答问题:
(1)写出下列仪器的名称:a_____,b_____。
(2)用氯酸钾和二氧化锰混合共热制取并收集较纯净的氧气,可选用的装置组合是_____,写出该反应的化学方程式_____。若改用高锰酸钾制取氧气,发生装置应作的改动是_____。
(3)实验室制取二氧化碳时,反应的化学方程式为_____,用C装置代替B装置作为发生装置,其优点是_____;如果利用G装置收集二氧化碳,气体应从_____端通入(填“①”或②”)。
(4)H装置可用来测量生成的CO2气体的体积,其中在水面上放一层植物油的目的是_____,植物油上方原有的空气对实验的结果_____(填“有”或“没有”)明显影响。
四、简答题(本大题共2小题,共16分)
17.(8分)金属及其化合物是中学化学学习的重要内容。
(1)《梦溪笔谈》中:“古人以剂刚为刃,柔铁为茎干,不尔则多断折。……”,剂刚、柔铁均为铁的合金,这主要因为合金比纯金属________。
A 硬度大、耐腐蚀 B 硬度小熔点高 C 熔点高、耐腐蚀
(2)某兴趣小组为探究Zn、Fe、Cu、Ag四种金属的活动性,进行下图中甲、乙、丙三个实验。
①请写出丙实验中的现象_____________。
②小组同学随后发现该实验无法得出四种金属的活动性顺序,于是补充图丁实验,最终得出四种金属活动性:Zn>Fe>Cu>Ag,则图丁中的试剂A、B分别为__________(写出一组即可)。
(3)某化学实验室从含少量硝酸锌的硝酸银废液中提取金属Ag,其主要操作流程如图:
①固体A的成分有________________;
②步骤I、Ⅱ共同的实验操作名称是___________;
③请写出步骤Ⅱ中加入过量稀硫酸的原因__________;若往溶液D中加入适量的铁粉,则发生反应的化学方程式为__________。
(4)2019年诺贝尔化学奖授予三位化学家,以表彰他们在锂离子电池领域的研发工作。利用锂与水的反应可制成锂水电池,作为潜艇的储备电源。已知锂与水反应生成氢氧化锂(LiOH)和一种有可燃性的单质气体,若消耗21g锂,则生成的单质气体质量为多少克________?
18.(8分)金属在生产和生活中有着广泛应用,回答下列与金属有关的问题。
(1)下列金属制品在应用中,利用金属导热性的是_____。
a.金属硬币 b.铜制火锅 c.铝制导线
(2)铝比铁活泼,但铝在空气中比铁稳定,其原因是_____。
(3)合金是重要的金属材料。如图中能表示锡铅合金的是_____(选填“a”“b”或“c”)。
(4)镁铝合金被誉为“绿色金属结构材料”。镁,铝按其一定比例熔合后冷却可得到一种储氢合金材料Mg17Al12,完全吸收氢气后得到MgH2和Al,该反应的化学方程式为_____。
(5)铁矿石有多种,如赤铁矿(主要成分Fe2O3)和磁铁矿(主要成分Fe3O4)等。写出磁铁矿的主要成分与一氧化碳反应的化学方程式_____。
(6)某炼铁厂要冶炼1000t含杂质3%的生铁,需要含Fe2O380%赤铁矿石的质量是_____t(计算结果小数点后面保留一位)。
五、探究题(本大题共2小题,共22分)
19.(10分)某化学兴趣小组用一定质量的稀盐酸与12. 5g大理石样品 (样品中杂质不与稀盐酸反应)混合,产生CO2的质量与稀盐酸的质量关系如图所示。
(1)生成CO2的质量是________g。
(2)计算该大理石样品中所含碳酸钙的质量____________。
20.(12分)某化学兴趣小组对粉笔中碳酸钙含量进行了探究。小组成员从一包粉笔产品中取出样品5.10g放入烧杯中,并逐滴加入相同浓度的稀盐酸(假设样品中的杂质不参与反应),实验测得产生气体的质量与加入稀盐酸的总质量关系如下表所示。
求:(1)表中m =________;
(2)样品中碳酸钙的质量分数 (写出计算过程,要求结果保留一位小数)。
参考答案
一、单选题(本大题共10小题,共30分)
1、B
2、B
3、B
4、D
5、C
6、C
7、A
8、A
9、A
10、B
二、填空题(本大题共4小题,共20分)
11、2:1 氢气在氧气中燃烧
12、C H2O C2H5OH(或C2H6O) CO2 CO
13、甲乙丙 相等 甲 7.5 降温
14、A B 物理 吸附 A B
三、计算题(本大题共2小题,共12分)
15、长颈漏斗 水槽 2H2O22H2O+O2↑ B和D 可控制反应的发生和停止 bcda 搅拌,防止局部温度过高导致液体飞溅 80%
16、试管 锥形瓶 AF 试管口要放一团棉花 CaCO3+2HCl=CaCl2+H2O+CO2↑ 可控制反应的发生和停止 ② 防止二氧化碳溶于水和水反应 没有
四、简答题(本大题共2小题,共16分)
17、A 铜片表面析出银白色固体,溶液由无色变为蓝色 铜片、稀盐酸 银、锌 过滤 反应掉固体A中的锌,得到银单质 3克。
18、b 铝和空气中的氧气反应生成致密的氧化铝薄膜,阻碍铝的进一步反应 a Mg17All2+17H2=17MgH2+12Al 4CO+Fe3O43Fe+4CO2 1732.1
五、探究题(本大题共2小题,共22分)
19、4.4g 10g
20、(1)1.32g;(2)98.0%
物质
玉米粥
牛奶
鸡蛋清
番茄
pH
7.0~8.0
6.3~6.6
7.6~8.0
4.0~4.4
稀盐酸的总质量(g)
10.00
20.00
30.00
40.00
50.00
60.00
产生气体的质量(g)
0.44
0.88
m
1.76
2.20
2.20
相关试卷
这是一份山东省滨州市名校2023-2024学年化学九上期末学业水平测试试题含答案,共10页。试卷主要包含了下列实验操作中,正确的是,下列结构示意图中,表示原子的是等内容,欢迎下载使用。
这是一份山东省安丘市2023-2024学年化学九上期末学业水平测试试题含答案,共8页。试卷主要包含了最清洁的燃料是等内容,欢迎下载使用。
这是一份山东省枣庄市峄城区底阁镇2023-2024学年化学九年级第一学期期末质量跟踪监视模拟试题含答案,共9页。试卷主要包含了考生必须保证答题卡的整洁,下列会造成环境污染的是,下列实验操作不正确的是等内容,欢迎下载使用。

