浙江省杭州余杭区星桥中学2023-2024学年化学九年级第一学期期末调研模拟试题含答案
展开
这是一份浙江省杭州余杭区星桥中学2023-2024学年化学九年级第一学期期末调研模拟试题含答案,共9页。试卷主要包含了考生必须保证答题卡的整洁,下列事实与解释不相符的是,下列物质中属于纯净物的是等内容,欢迎下载使用。
学校_______ 年级_______ 姓名_______
注意事项:
1.答卷前,考生务必将自己的姓名、准考证号、考场号和座位号填写在试题卷和答题卡上。用2B铅笔将试卷类型(B)填涂在答题卡相应位置上。将条形码粘贴在答题卡右上角"条形码粘贴处"。
2.作答选择题时,选出每小题答案后,用2B铅笔把答题卡上对应题目选项的答案信息点涂黑;如需改动,用橡皮擦干净后,再选涂其他答案。答案不能答在试题卷上。
3.非选择题必须用黑色字迹的钢笔或签字笔作答,答案必须写在答题卡各题目指定区域内相应位置上;如需改动,先划掉原来的答案,然后再写上新答案;不准使用铅笔和涂改液。不按以上要求作答无效。
4.考生必须保证答题卡的整洁。考试结束后,请将本试卷和答题卡一并交回。
一、单选题(本大题共15小题,共45分)
1.下列知识归纳,完全正确的一组是( )
A.AB.BC.CD.D
2.在日常生活中,下列做法正确的是( )
A.汽油能与油污发生化学反应,生成可溶于水的物质,从而除去衣物上的油污
B.为了保护树木,用含有硫磺粉等的石灰浆粉刷树干
C.炒菜时油锅中的油不慎着火,立即用水浇灭
D.医用酒精的质量分数为75%
3.如图是a、b、c三种固体物质的溶解度曲线,下列分析正确的是
A.t2℃时,100gb的饱和溶液中含有b物质25g
B.t3℃时,分别将a、b的饱和溶液降温至t2℃,析出的固体质量a>b
C.分别将t1℃时a、c的饱和溶液升温到t2℃,均变为不饱和溶液
D.a中含有少量b时,可采用冷却a的热饱和溶液的方法提纯a
4.下列有关金属的说法正确的是 ( )
A.常温下所有金属都是银白色的固体
B.铁是地壳中含量最丰富的金属元素
C.金属材料中可能含有非金属元素
D.钢铁是钢和铁熔合在一起制得的具有金属特性的合金
5.下列事实与解释不相符的是( )
A.湿衣服晾干——分子不断运动
B.干冰升华——分子的体积变大
C.CO、CO2化学性质不同——分子的构成不同
D.金刚石和石墨的物理性质不同——碳原子的排列方式不同
6.下列对①④所示化学符号的意义叙述正确的是( )
①2H ②Mg ③Mg2+ ④H2O2
A.①表示两个氢分子
B.③表示一个镁离子带2个单位的正电荷
C.④表示H2O2分子中含有氢分子和氧分子
D.②和③属于同种元素,所以它们的化学性质相同
7.下列有关生活中的化学说法错误的是( )
A.室内发生火灾,立即打开门窗
B.煤、石油、天然气等化石燃料是不可再生资源
C.生活中用煮沸的方法降低水的硬度
D.农具放置于潮湿空气中容易生锈
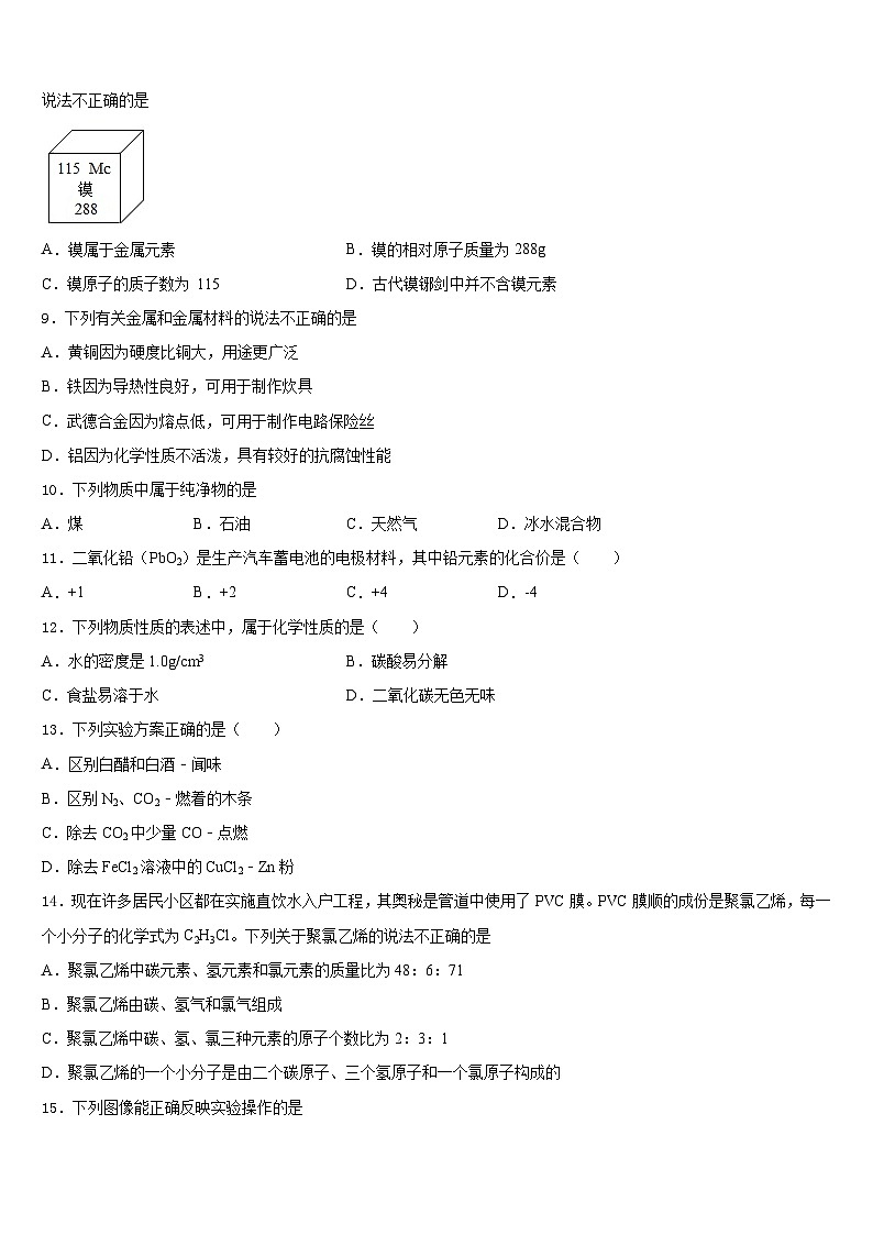
8.2017 年 5 月 9 日,我国发布了四种人造新元素的中文名称,其中 115 号镆元素的“镆”取自古代剑名“镆铘”,下列说法不正确的是
A.镆属于金属元素B.镆的相对原子质量为288g
C.镆原子的质子数为 115D.古代镆铘剑中并不含镆元素
9.下列有关金属和金属材料的说法不正确的是
A.黄铜因为硬度比铜大,用途更广泛
B.铁因为导热性良好,可用于制作炊具
C.武德合金因为熔点低,可用于制作电路保险丝
D.铝因为化学性质不活泼,具有较好的抗腐蚀性能
10.下列物质中属于纯净物的是
A.煤B.石油C.天然气D.冰水混合物
11.二氧化铅(PbO2)是生产汽车蓄电池的电极材料,其中铅元素的化合价是( )
A.+1B.+2C.+4D.-4
12.下列物质性质的表述中,属于化学性质的是( )
A.水的密度是1.0g/cm3B.碳酸易分解
C.食盐易溶于水D.二氧化碳无色无味
13.下列实验方案正确的是( )
A.区别白醋和白酒﹣闻味
B.区别N2、CO2﹣燃着的木条
C.除去CO2中少量CO﹣点燃
D.除去FeCl2溶液中的CuCl2﹣Zn粉
14.现在许多居民小区都在实施直饮水入户工程,其奥秘是管道中使用了PVC膜。PVC膜顺的成份是聚氯乙烯,每一个小分子的化学式为C2H3Cl。下列关于聚氯乙烯的说法不正确的是
A.聚氯乙烯中碳元素、氢元素和氯元素的质量比为48:6:71
B.聚氯乙烯由碳、氢气和氯气组成
C.聚氯乙烯中碳、氢、氯三种元素的原子个数比为2:3:1
D.聚氯乙烯的一个小分子是由二个碳原子、三个氢原子和一个氯原子构成的
15.下列图像能正确反映实验操作的是
A.水的电解
B.向NaOH溶液中不断加水稀释
C.向足量的铁粉和锌粉中分别加入相同质量分数等质量的稀硫酸
D.向一定量的氢氧化钠和氯化钡的混合溶液中滴加稀硫酸
二、填空题(本大题共4小题,共20分)
16.实验室用下图所示装置制取并收集气体,请回答下列各题:
(1)仪器①的名称__________________。
(2)实验室制取二氧化碳,应选用的发生装置是__________________(填序号,下同) ,反应的化学方程式是____________________。
(3)既能收集氧气也能收集二氧化碳气体的装置是____________________,检验 二氧化碳气体是否收集满的方法是_________________。
(4)氨气(NH3)极易溶于水,实验室常用加热氯化铵和氢氧化钙固体混合物制取氨气,则气体发生装置应选用上图中的_____________________,气体收集装 置应选用______________________。
17.一氧化碳不仅可作燃料,还能作化工原料。
(1)浴室内不能安装直排式燃气热水器以防CO中毒,CO有毒的原因是__________。
(2)如图是实验室利用CO具有还原性还原氧化铁的装置示意图。请写出CO具有还原性还原氧化铁反应的化学方程式:_________。澄清石灰水检验生成物的原理是_________(用化学方程式表示)。
(3)试从微观的角度分析CO和CO2化学性质不同的原因_________。
18.如图是实验室制取与收集气体的装置图,据此回答有关问题。
(1)仪器①的名称是_____。
(2)实验室用大理石与稀盐酸制取二氧化碳气体,应选用的发生装置是(填序号)_____,反应的化学方程式为_____。
(3)若用高锰酸钾制取氧气,反应的化学方程式为_____。
(4)实验室利用F装置收集氧气时,气体应从_____端(填“a”或“b)通入。
19.下列A—E为气体发生装置,F—G为气体收集装置,请根据图示回答问题。
(1)仪器①的名称是_____________。
(2)实验室用高锰酸钾制取氧气的化学方程式为_________,选用B作为该反应发生装置时,为使试管口略向下倾斜,应调节的旋钮是______(选填“a”、“b”或“c”)。
(3)用装置C制气体时,液体药品要加到使仪器②的下端形成液封,目的是___________。
(4)H2O2溶液加入MnO2中制氧气的反应速率较快,发生装置适宜选择_________(填字母)。
(5)用A装置制取二氧化碳时,使反应停止的便捷操作是________________。
(6)氨气(NH3)是一种重要的化工原料:
①实验室也是用调节旋钮后制氧气的B装置制氨气,由此可推知,制氨气的反应物是_______态的,且反应需要在__________条件下才能发生。
②收集氨气只能用G装置而不能用F装置,说明氨气________。用G装置收集时,氨气应从_______(填“m”或“n”)导管口进入,理由是________。
三、简答题(本大题共2小题,共16分)
20.(8分)为测出某石灰石中碳酸钙的质量分数,某同学称取已洗净、晾干、研成粉末的石灰石10克置于烧杯中(烧杯质量为50g),将烧杯放在电子天平上,往烧杯中加入60g的稀盐酸,每0.5分钟记录一次电子天平的示数,具体数据如表:
(1)计算出产生气体的质量为_________________g。
(2)计算石灰石中碳酸钙的质量分数(写出具体计算过程)。_____
(3)分析实验数据,画出0-3.0分钟过程中,产生气体质量对应的变化图,并标注必要的数值。_____
21.(8分)已知CaCO3高温灼烧会生成CaO和CO2。现取一定质量的CaCO3高温灼烧一定时间,测得反应后剩余固体质量为8.8g,其中钙元素质量分数为50%,则反应生成CO2的质量为_____。
四、探究题(本大题共2小题,共19分)
22.(9分)结合下列图示,回答有关问题。
(1)如图1,A微粒的化学性质与B、C、D中哪一种微粒的化学性质相似______(填序号);
(2)如图2,为元素周期表的一部分,X、Y、Z代表三种不同元素,以下判断正确的是______。
A原子序数:Z>Y
B核外电子数:X=Y
CY和Z处于同一周期
(3)具有相同原子数和电子数的分子或离子叫等电子体,等电子体具有相似结构和性质。下列各组微粒中属于等电子体的是________(填字母序号)。
A NH3和H2O B CO和N2 C H2O2和H2O D CO₂和SO2。
23.(10分)硫酸是一种重要的化工原料,初中化学中许多实验也都用到了硫酸。
(1)下列实验中一般不会用到硫酸的是______(填序号)。
A制铅酸蓄电池 B鉴别铁粉和氧化铜粉末
C实验室与石灰石反应制取二氧化碳 D除去铁钉上的锈迹
(2)5%的稀硫酸pH比10%的稀硫酸pH _____(填大或小)。
(3)某化学兴趣小组设计了下列两个实验:
实验一:证明硫酸与氢氧化钠反应是放热反应
甲同学设计如图所示的实验操作:根据实验,甲同学认为:NaOH与硫酸发生的中和反应是放热反应。乙同学认为:甲同学操作不正确且得出这个结论的依据不科学,操作不正确可能导致的后果是______,结论的依据不科学,应该用稀硫酸和氢氧化钠溶液反应,理由是:_______。乙同学改用稀硫酸溶液后,将氢氧化钠溶液滴到稀硫酸的过程中,若除了温度升高外还有________产生,则说明所用氢氧化钠溶液已变质。若要除去变质的NaOH溶液中的杂质,除杂所用试剂是________。
实验二:通过硫酸与氢氧化钠的反应测定未知浓度的氢氧化钠溶液中溶质质量分数
丙同学设计实验如下图所示:在烧杯中加入5g氢氧化钠溶液,滴入几滴酚酞溶液,用滴管慢慢滴入1%稀硫酸,并不断搅拌,至溶液颜色恰好变为无色为止,共用去了稀硫酸9.8g,则所用氢氧化钠溶液中溶质的质量分数为多少?写出计算过程_______
(4)丁同学认为丙同学设计的实验中酚酞试液变成无色也可能是硫酸过量了,于是设计了以下实验验证,其中验证硫酸是否过量的方法中正确的是_____(填序号)。
A滴加氯化钡溶液看是否有白色沉淀产生
B测定溶液pH,看pH是否小于7
C加入蒸馏水,搅拌后看溶液是否变色
D加入金属铁片,看是否产生气泡
参考答案
一、单选题(本大题共15小题,共45分)
1、B
2、B
3、D
4、C
5、B
6、B
7、A
8、B
9、D
10、D
11、C
12、B
13、A
14、B
15、D
二、填空题(本大题共4小题,共20分)
16、酒精灯 B CaCO3+2HCl═CaCl2+H2O+CO2↑ C 将一根燃着的木条平放在集气瓶口,木条熄灭,证明满了 A D
17、一氧化碳极易与血红蛋白结合,造成人体缺氧 分子的构成不同
18、试管 A CaCO3+2HCl=CaCl2+H2O+CO2↑ 2KMnO4K2MnO4+MnO2+O2↑ b
19、锥形瓶 a 防止气体逸出 D 注射器活塞向下拉 固 加热 能溶于水且能和水发生化学反应 n 氨气的相对分子质量为17,空气的平均相对分子质量为29,氨气密度比空气小,所以应从n口入
三、简答题(本大题共2小题,共16分)
20、(1)3.96(2)90%(3)
21、2.2g
四、探究题(本大题共2小题,共19分)
22、B A、C B
23、C 大 液滴飞溅 浓硫酸稀释放出大量的热 气泡 氢氧化钙溶液 1.6% BD
A能量变化
B环境保护
碳和二氧化碳的反应时吸热反应在化学反应中只有燃烧才能放出热量
合理施用化肥和农药
工业“三废”处理达标后排放
C数字含义
D资源利用
Fe2+:一个铁离子带2个单位正电荷
SO3:一个三氧化硫分子中含有3个原子
石油属于可再生能源
直接燃烧煤会对空气造成污染
时间(分钟)
0
0.5
1.0
1.5
2.0
2.5
3.0
电子天平读数(克)
120
118.2
117.00
116.40
116.04
116.04
116.04
相关试卷
这是一份浙江省杭州市余杭区英特外国语学校2023-2024学年九年级化学第一学期期末质量检测模拟试题含答案,共8页。试卷主要包含了考生必须保证答题卡的整洁,下列说法中正确的是,下列操作不正确的是,下列化学用语表述正确的是,分子与原子的根本区别是等内容,欢迎下载使用。
这是一份浙江省杭州市余杭区国际学校2023-2024学年化学九上期末质量检测模拟试题含答案,共9页。试卷主要包含了下列叙述正确的是,下列实验操作正确的是,表示两个氢原子的化学符号是等内容,欢迎下载使用。
这是一份浙江省杭州市下沙区2023-2024学年化学九年级第一学期期末调研模拟试题含答案,共8页。

