河南省驻马店市遂平县第一初级中学2023-2024学年九上化学期末联考试题含答案
展开
这是一份河南省驻马店市遂平县第一初级中学2023-2024学年九上化学期末联考试题含答案,共7页。试卷主要包含了考生必须保证答题卡的整洁,下列化学用语书写正确的是,下列变化主要发生化学变化的是,下列物质中含有氧分子的是等内容,欢迎下载使用。
学校_______ 年级_______ 姓名_______
考生请注意:
1.答题前请将考场、试室号、座位号、考生号、姓名写在试卷密封线内,不得在试卷上作任何标记。
2.第一部分选择题每小题选出答案后,需将答案写在试卷指定的括号内,第二部分非选择题答案写在试卷题目指定的位置上。
3.考生必须保证答题卡的整洁。考试结束后,请将本试卷和答题卡一并交回。
一、单选题(本题包括12个小题,每小题3分,共36分.每小题只有一个选项符合题意)
1.金刚石和石墨物理性质有很大差异的原因是
A.原子排列方式不同
B.原子大小不同
C.原子种类不同
D.原子数目不同
2.除去下列物质中的杂质,所选方法正确的是
A.AB.BC.CD.D
3.下列实验操作正确的是( )
A.稀释浓硫酸B.铁丝在氧气中燃烧
C.给液体加热D.称取食盐
4.硝酸铜[Cu(NO3)2]受热分解会产生一种污染空气的有毒气体,该气体可能是
A.NO2
B.N2
C.O2
D.SO2
5.下列化学用语书写正确的是( )
A.4个N原子:2N2B.铁离子:Fe2+
C.2个二氧化硫分子 :2SO2D.钠原子的结构示意图:
6.2019年国庆70周年庆祝活动中放飞了大量彩球,下列有关过程中发生了化学变化的是
A.彩球充气
B.彩球飞行
C.彩球爆破
D.彩球降解
7.下列变化主要发生化学变化的是( )
A.检查装置气密性B.铁生锈实验探究
C.燃烧条件的探究D.氢气验纯
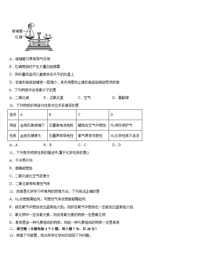
8.质量守恒定律的探究实验——红磷燃烧实验如图所示,下列说法正确的是
A.玻璃管只具有导气作用
B.红磷燃烧时产生大量白色烟雾
C.所称量药品可以直接放在天平的托盘上
D.在锥形瓶底部铺有一层细沙,其作用是防止锥形瓶底部局部受热炸裂
9.下列物质中含有氧分子的是
A.二氧化碳B.过氧化氢C.空气D.氯酸钾
10.下列物质的用途与性质对应关系错误的是
A.AB.BC.CD.D
11.下列有关物质性质的描述中,属于化学性质的是()
A.干冰易升华
B.酒精能燃烧
C.二氧化碳比空气密度大
D.二氧化碳有刺激性气味
12.类推是化学学习中常用的思维方法。下列说法正确的是
A.H2点燃前需验纯,可燃性气体点燃前都需验纯
B.硫在氧气中燃烧发出蓝紫色火焰,则铁在氧气中燃烧也一定能发出蓝紫色火焰
C.氧化物中一定含氧元素,则含有氧元素的物质一定是氧化物
D.单质是由一种元素组成的物质,则由一种元素组成的物质一定是单质
二、填空题(本题包括4个小题,每小题7分,共28分)
13.根据下列装置,结合所学化学知识回答下列问题。
(1)写出仪器a的名称________________。
(2)实验室用高锰酸钾制取氧气时,选择的发生装置是________(填字母序号,下同),收集装置是________,发生反应的化学方程式为_____________________________。
(3)实验室用大理石和稀盐酸制取二氧化碳时,选择的制取装置是_________(填字母序号),发生反应的化学方程式为________, 将这瓶气体按F所示倒入烧杯中,观察到蜡烛自下而上依次熄灭,说明二氧化碳具有的物理性质是____________。
14.为了研究质量守恒定律,设计了如图“白磷燃烧前后质量测定”的实验,请分析有关问题:
(1)装置:锥形瓶的底部铺有一层细沙,其作用是______________。
(2)燃烧前称量,锥形瓶的总质量为27.6g,则如图托盘天平中游码的读数为_________g。
(3)燃烧后称量:发现托盘天平指针偏向右边,造成的原因可能是①_______________。②________________。
(4)反思:白磷燃烧__________(填“遵守”或“不遵守”)质量守恒定律,理由是______________。
15.实验室制取气体常用到下列装置,请回答下列问题。
(1)写出标号仪器的名称:①_____________;②_____________。
(2)实验室利用高锰酸钾来制取氧气,应选用的发生装置是_____________(填字母),该装置需做的一点改进是_____________。请写出发生反应的化学方程式_____________。
(3)某同学以大理石和稀盐酸为原料制备和收集二氧化碳,应选用的装置组合是____________(从A~E中选择),发生反应的化学方程式为____________。如何检验已集满一瓶CO2气体?____________。
(4)用F装置可以收集氧气,若瓶中充满水则气体应从____________(填“a”或“b”)端通入。
16.某研究性学习小组利用下列装置进行气体的制取实验,请分析回答下列问题:
(1)写出标号①仪器的名称_________________________。
(2)选用A装置用高锰酸钾制取氧气的化学方程式为_________________________,试管口放置一小团棉花的目的是_________________________; A、 C连接制取完氧气后要先将导管移出水面,再熄灭酒精灯,原因是_________________________。
(3)选择B装置,用锌粒和稀硫酸制取氢气的化学方程式为_________________________。为了控制该反应的发生和停止,还应该补充的用品是_________________________。
(4)若用D装置收集二氧化碳,则气体应从_________________________端通入(填“a”或“b”)。若用D装置检验制得的气体是否为二氧化碳,则在D装置中放人一定量的_________________________ (填一种物质的名称),发生反应的化学方程式为_________________________。
三、实验题(本题包括2个小题,每小题7分,共14分)
17.为测定某石灰石样品中碳酸钙的含量,取20.0克于烧杯中再向其中加入稀盐酸100.0克,恰好完全反应(杂质不反应),反应后烧杯中物质总质量为113.4克。
(1)生成CO2的质量__________。
(2)求石灰石样品中碳酸钙的质量分数为_______________?
18.铝箔是现代生活中常见的包装材料。
(1)用放置很久的铝箔与稀盐酸反应,产生氢气质量和反应时间关系如图所示。在0~t1时间段内,铝箔表面看不到明显气泡,原因是_______;在t2~t3时间段产生气泡的速度逐渐放缓,直到反应停止时,铝箔还有大量剩余。t2~t3时间段产生气泡速度放缓的原因_________。
(2)为进一步测量铝箔中单质铝的质量分数,现取1.9克铝箔样品与50.0克稀盐酸充分反应,铝箔完全溶解后剩余溶液的总质量为51.7克.计算样品中单质铝的质量分数。
四、计算题(本题包括2个小题,共22分)
19.(10分)生产、生活中常需配制溶液.
(1)配制一瓶如图所示溶液需氯化钠_____g.
(2)配制一定质量分数的氯化钠溶液时,下列哪些操作会导致溶液的质量分数偏小______?请说明偏小的原因________________________。
①用量筒量取水时仰视读数;
②往烧杯中加水时有水溅出;
③称量含不溶性杂质的氯化钠来配制溶液;
④将配制好的溶液往试剂瓶中转移时有少量溅出.
20.(12分)自然界中存在一种非常漂亮的孔雀石,其主要成分是碱式碳酸铜,俗称铜绿,化学式为[Cu2(OH)2CO3],受热可分解生成氧化铜、水和二氧化碳。
(1)孔雀石多在原始森林中,人类很早就发现,孔雀石在熊熊燃烧的树木中灼烧后,余烬里有一种红色光亮的金属显露出来,请用两个主要的反应方程式说明这种变化_____;_____。
(2)铜绿分解生成44g二氧化碳的同时,生成CuO的质量_____。
参考答案
一、单选题(本题包括12个小题,每小题3分,共36分.每小题只有一个选项符合题意)
1、A
2、D
3、A
4、A
5、C
6、D
7、D
8、D
9、C
10、C
11、B
12、A
二、填空题(本题包括4个小题,每小题7分,共28分)
13、长颈漏斗 B D或E A和D 二氧化碳密度比空气的大
14、防止锥形瓶受热不均而炸裂 2.6 装置漏气,瓶内气体逸出,使总质量减小 锥形瓶未冷却或气球膨胀,使受到的浮力增大 遵守 参加反应的各物质的质量总和与生成的各物质的质量总和相等(或反应前后元素种类不变,原子总个数不变,原子质量不变)
15、锥形瓶 集气瓶 B 试管口塞一团棉花 2KMnO4K2MnO4+MnO2+O2↑ AD CaCO3+2HCl=CaCl2+H2O+CO2↑ 将燃着的木条放在集气瓶口,若木条熄灭,证明二氧化碳已收满 b
16、长颈漏斗 2KMnO4K2MnO4+MnO2+O2↑ 防止高锰酸钾颗粒堵塞导管 防止水倒流使试管炸裂 Zn+ H2SO4 = ZnSO4 + H2↑ 带孔隔板 a 澄清石灰水 CO2 + Ca(OH)2 = CaCO3↓+ H2O
三、实验题(本题包括2个小题,每小题7分,共14分)
17、(1)6.6g(2)75%
18、(1)铝在空气中被氧气氧化,生成一层致密的氧化铝保护膜,阻止铝与稀盐酸反应;稀盐酸的溶质质量分数在反应中逐渐降低;
(2)94.7%
四、计算题(本题包括2个小题,共22分)
19、0.9 ①和③ 操作①使溶剂的质量偏大;操作③使溶质的质量偏小
20、 160g
选项
物质
杂质
除去杂质的方法
A
CO
CO2
将气体通过炽热的氧化铜
B
MnO2
KC1
加水溶解、过滤、蒸发
C
CO2
CO
点燃气体
D
N2
O2
将气体通过炽热的铜网
选项
A
B
C
D
用途
金刚石做玻璃刀
石墨做电池电极
蜡烛在空气中燃烧
N2用作保护气
性质
金刚石硬度大
石墨具有导电性
氧气具有可燃性
N2化学性质不活泼
相关试卷
这是一份河南省驻马店市遂平县2023-2024学年化学九年级第一学期期末达标测试试题含答案,共7页。试卷主要包含了考生要认真填写考场号和座位序号,空气是一种宝贵的自然资源,生活处处有化学,安全时刻记心中等内容,欢迎下载使用。
这是一份河南省驻马店市2023-2024学年九年级化学第一学期期末联考试题含答案,共8页。试卷主要包含了分类是研究物质的常用方法,金属是材料世界的宠儿,提纯是化学实验常用的一 种方法,下列有关玻璃棒的描述不正确的是等内容,欢迎下载使用。
这是一份2023-2024学年河南省驻马店市确山县九上化学期末统考试题含答案,共8页。试卷主要包含了下列成语涉及化学变化的是等内容,欢迎下载使用。

