2023-2024学年青海省黄南市九年级化学第一学期期末达标测试试题含答案
展开学校_______ 年级_______ 姓名_______
注意事项:
1.答卷前,考生务必将自己的姓名、准考证号、考场号和座位号填写在试题卷和答题卡上。用2B铅笔将试卷类型(B)填涂在答题卡相应位置上。将条形码粘贴在答题卡右上角"条形码粘贴处"。
2.作答选择题时,选出每小题答案后,用2B铅笔把答题卡上对应题目选项的答案信息点涂黑;如需改动,用橡皮擦干净后,再选涂其他答案。答案不能答在试题卷上。
3.非选择题必须用黑色字迹的钢笔或签字笔作答,答案必须写在答题卡各题目指定区域内相应位置上;如需改动,先划掉原来的答案,然后再写上新答案;不准使用铅笔和涂改液。不按以上要求作答无效。
4.考生必须保证答题卡的整洁。考试结束后,请将本试卷和答题卡一并交回。
一、单选题(本题包括12个小题,每小题3分,共36分.每小题只有一个选项符合题意)
1.下列我国古代生产工艺或技术发明的使用中,主要体现物理变化的是
A.海水晒盐B.使用火药C.烧制瓷器D.湿法炼铜
2.下列物质中属于纯净物的是( )
A.氯酸钾B.稀有气体C.石灰石D.澄清的石灰水
3.下列成语中含化学变化的是( )
A.沙里淘金B.滴水成冰C.钻木取火D.木已成舟
4.室温下摆放着一杯水,水会慢慢消失,是因为水分子
A.体积小B.有间隔C.不断运动D.分子可以再分
5.下列性质中,与“二氧化碳可用于灭火”无关的是
A.不能燃烧B.能溶于水
C.密度比空气大D.不支持燃烧
6.对于下列几种化学符号,有关说法正确的是
①H ②Fe2+ ③Cu ④P2O5 ⑤Fe3+ ⑥NaCl
A.能表示一个分子的是①④⑥
B.表示物质组成的化学式是③④⑥
C.②⑤的质子数相同,化学性质也相同
D.④中的数字“5”表示五氧化二磷中有5个氧原子
7.臭氧(O3)能够吸收紫外线保护地球生命,打雷放电时,空气中有极少量氧气会转化成臭氧(O3),即O2→O3。下列有关说法中正确的是
①O2和O3都是单质;②O2和O3是不同的物质;③该变化属于物理变化; ④相同质量的O2和O3,所含分子的数目相同;⑤相同质量的O2和O3,所含原子的数目相同。
A.①③④B.①②⑤C.②③⑤D.②③④
8.冬季室内燃煤取暖时,要注意通风,以免造成人员中毒。这里的有毒气体主要是指
A.O2B.N2C.COD.CO2
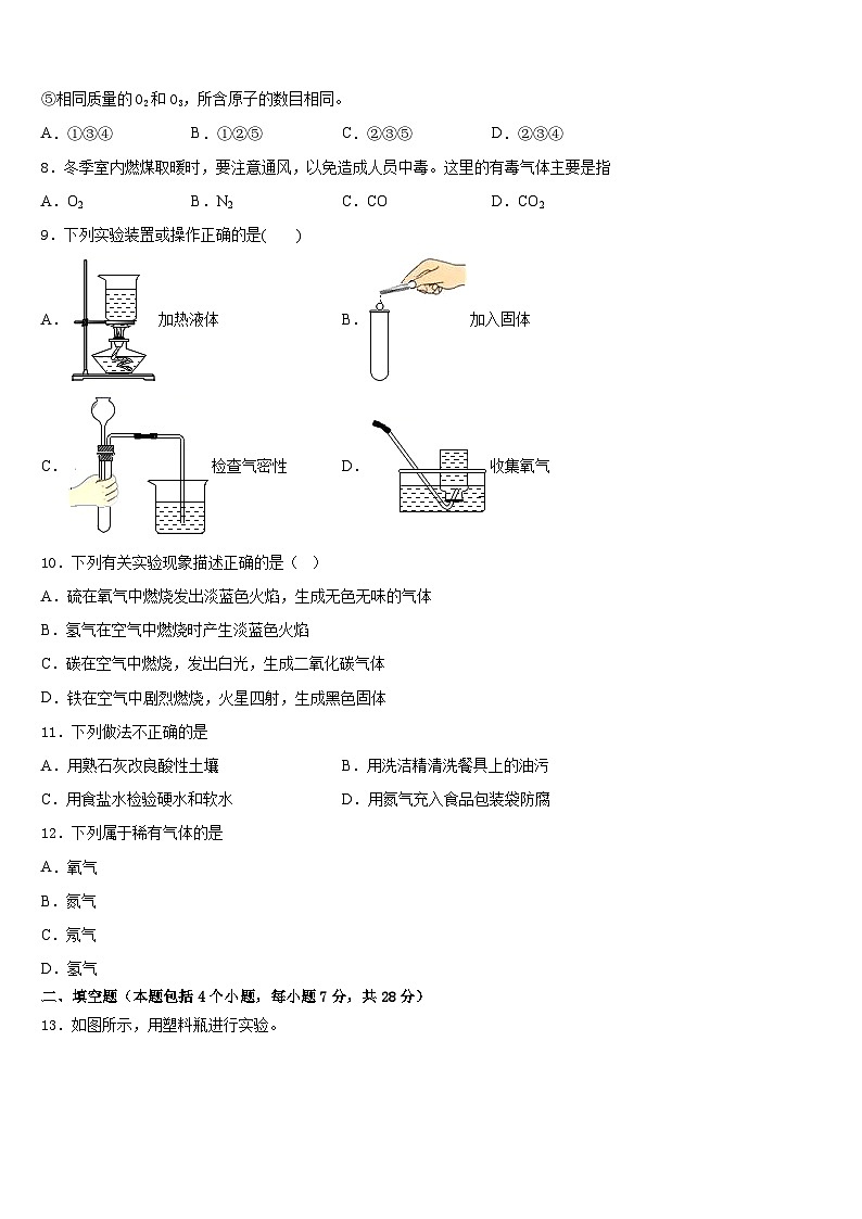
9.下列实验装置或操作正确的是( )
A.加热液体B.加入固体
C.检查气密性D.收集氧气
10.下列有关实验现象描述正确的是( )
A.硫在氧气中燃烧发出淡蓝色火焰,生成无色无味的气体
B.氢气在空气中燃烧时产生淡蓝色火焰
C.碳在空气中燃烧,发出白光,生成二氧化碳气体
D.铁在空气中剧烈燃烧,火星四射,生成黑色固体
11.下列做法不正确的是
A.用熟石灰改良酸性土壤B.用洗洁精清洗餐具上的油污
C.用食盐水检验硬水和软水D.用氮气充入食品包装袋防腐
12.下列属于稀有气体的是
A.氧气
B.氮气
C.氖气
D.氢气
二、填空题(本题包括4个小题,每小题7分,共28分)
13.如图所示,用塑料瓶进行实验。
(1)向瓶中倒入澄清石灰水,观察到的现象是_____,反应的化学方程式为_____。
(2)再向瓶中注入适量盐酸,观察到的现象有_____,化学方程式为_____。
14.下图是实验室中常见装置,请回答下列问题。
(1)仪器a的名称是_______;仪器b的名称是________。
(2)A装置中棉花团的作用是________;
(3)实验室用高锰酸钾制取氧气,为了得到较干燥的氧气,可选发生装置和收集装置是_______(填字母),反应的化学方程式是___________;
(4)实验室用过氧化氢制取较纯净的氧气可以选用________发生装置,相对于B装置,C装置中用注射器替代长颈漏斗的优点是_______。
15.实验室现有氯酸钾、二氧化锰、大理石、高锰酸钾、稀盐酸、火柴、棉花、澄清石灰水及相关仪器。
(1)写出利用上述纯净物制取氧气的化学方程式___________________;
(2)制取氧气的发生装置选择的仪器有________(填序号),集气瓶的一般用途是________________;
(3)在用排水法收集氧气时,由于瓶内气体逐渐增多,使瓶内__________,大于瓶外压强,在压强差作用下集气瓶内水面逐渐下降,出现_________________现象时,说明气体已收集满。
(4)若还想制并直接检验二氧化碳,应补充的仪器是_________,验证二氧化碳的反应化学方程式为________________。
16.化学实验小组同学利用下图装置制取气体,并进行可燃物燃烧条件的实验探究:
(1)写出实验仪器的名称:b______;
(2)实验小组同学用装置A制氧气,该反应的化学方程式可能是______________。
(3)若想制取二氧化碳,应选用的装置组合为_____(选填装置序号);检验是否收集满的方法是_____________。
(4)实验室可用氧化钙固体与浓氨水在常温下混合制取氨气(NH3),选用的气体发生装置是_______(填装置序号)。
(5)若用如图装置进行排空气法收集二氧化碳,二氧化碳从装置的______(填“a”或“b”,下同)口通入;若用如图装置检验CO2,可先在该装置中装半瓶澄清石灰水,然后将CO2从装置的_____口通入。
(6)他们将氧气的发生装置与装置F连接后进一步探究可燃物燃烧的条件,进行如下实验:
根据实验______(填序号)对比,可知可燃物燃烧的条件之一是可燃物的温度要达到着火点,根据现象②③对比,得出可燃物燃烧的另一条件是____________。
三、实验题(本题包括2个小题,每小题7分,共14分)
17.实验室新进一批块状石灰石,小丽同学为探究该石灰石中碳酸钙的质量分数(杂质不容于水且不与稀盐酸反应),她将一定质量的石灰石放于烧杯中,将100g稀盐酸分2次加入(假设每次均充分反应),实验过程和测定的相关数据如图所示,分析下述实验过程和数据并计算:
(1)生成二氧化碳的总质量为___________g。
(2)该石灰石中碳酸钙的质量分数是_________?
18.化学兴趣小组对某种粗锌(主要成分为锌,杂质不与酸反应)样品中锌的含量进行了测定。如图所示,称20 g该粗锌样品置于烧杯(质量为58.8 g)中,加入100 g足量稀硫酸,待粗锌完全反应后,称得烧杯及烧杯中剩余物总重量为178.4 g。(化学方程式:Zn+H2SO4=ZnSO4+H2↑)
(1)反应过程中产生氢气的质量为 g。
(2)计算该粗锌样品中锌的质量分数(写出计算过程及结果)。
四、计算题(本题包括2个小题,共22分)
19.(10分)元素周期表是学习和研究化学的重要工具,如表是元素周期表的一部分
(1)学习化学后,我们学会了从微观角度认识事物.根据如上图四种粒子的结构示意图,回答问题:
①它们属于同种元素的是_____(填序号,下同)
②图C是某元素的原子结构示意图,该元素在元素周期表中的位置是_____(选填①或②或③)
(2)原子序数为12的元素的原子在化学反应中易_____(填“得”或“失”)电子,形成离子的符号是_____。该元素在化合物中的化合价为_____价,该元素和原子序数为9的元素组成的化合物是_____(填化学式)。
(3)探究金属钠与水反应时,发现有气体生成,收集气体并点燃,有明显爆鸣声,向反应后溶液中滴加酚酞试剂,溶液呈红色,由此推断,钠与水反应的化学方程式为_________,反应基本类型是_________。
20.(12分)根据下列A-D的四个实验,请按要求填空:
(1)A实验中存在的一个错误是_____,该反应的化学方程式为_____。
(2)B实验中观察到的现象是_____,说明二氧化碳有_____的物理性质。
(3)C实验中正极产生的气体是_____(写化学式),结合负极产生的气体,由此实验得出水是由_____组成的。
(4)D实验中将镁条在空气中点燃后再放入充满CO2的集气瓶中,发现镁条继续剧烈燃烧,发出白光,放热,产生一种白色固体和一种黑色固体,说明燃烧不一定要有_____参与。
参考答案
一、单选题(本题包括12个小题,每小题3分,共36分.每小题只有一个选项符合题意)
1、A
2、A
3、C
4、C
5、B
6、B
7、B
8、C
9、D
10、B
11、C
12、C
二、填空题(本题包括4个小题,每小题7分,共28分)
13、塑料瓶变瘪,澄清石灰水变浑浊(加点部分答全) 浑浊消失、产生气泡(或塑料瓶鼓起等)
14、酒精灯 锥形瓶 防止固体粉末堵塞导气管 AD 2KMnO4K2MnO4+MnO2+O2↑ B或C 可以控制反应速率
15、 ②③⑤⑧ 收集、贮存少量气体,做气体燃烧实验。 气压增大 瓶口有大气泡逸出 长颈漏斗或分液漏斗 CO2+Ca(OH)2=CaCO3↓+H2O
16、锥形瓶 2KClO32KCl+3O2↑ BC 将燃着的木条平放在集气瓶口,木条熄灭,证明已经集满 B b b ①③ 可燃物与氧气接触
三、实验题(本题包括2个小题,每小题7分,共14分)
17、(1)6.6(2)75%
18、(1)0.4;(2)65%
四、计算题(本题包括2个小题,共22分)
19、AC ③ 失 Mg2+ +2 MgF2 2Na+2H2O=2NaOH+H2↑ 置换反应
20、集气瓶底部没有预先放少量的水或铺一层细沙 3Fe + 2O2Fe3O4 蜡烛由下到上逐渐熄灭 密度比空气大 O2 氢元素和氧元素 氧气
实验
①
②
③
操作和现象
烧杯内的水受热,温度计显示30℃时,通入氧气,盛有水的试管中有气泡均匀逸出,白磷未燃烧
停止通氧气,当水温上升至温度计显示50℃时,白磷仍未燃烧
迅速通入氧气,当温度计仍显示为50℃时,自磷在水里燃烧
第一周期
1 H
1.008
2 He
4.003
第二周期
3 Li
6.941
4 Be
9.012
①
6 C
12.01
7 N
14.01
8 O
16.00
9 F
19.00
10 Ne
20.81
第三周期
②
12 Mg
24.31
13 Al
26.98
14 Si
28.09
15 P
30.97
16 S
32.06
③
18 Ar
39.95
青海省海南市2023-2024学年九上化学期末学业水平测试模拟试题含答案: 这是一份青海省海南市2023-2024学年九上化学期末学业水平测试模拟试题含答案,共10页。试卷主要包含了下列物质中,属于化合物的是,下列图示实验操作中,正确的是等内容,欢迎下载使用。
青海省果洛市2023-2024学年九年级化学第一学期期末综合测试模拟试题含答案: 这是一份青海省果洛市2023-2024学年九年级化学第一学期期末综合测试模拟试题含答案,共8页。试卷主要包含了亚硒酸钠,下列实验操作正确的是等内容,欢迎下载使用。
黄冈中学2023-2024学年化学九年级第一学期期末达标测试试题含答案: 这是一份黄冈中学2023-2024学年化学九年级第一学期期末达标测试试题含答案,共8页。试卷主要包含了下列不属于金属材料的是,下列叙述正确的是等内容,欢迎下载使用。

