2023-2024学年辽宁省辽阳市二中学教育协作团队化学九年级第一学期期末复习检测试题含答案
展开
这是一份2023-2024学年辽宁省辽阳市二中学教育协作团队化学九年级第一学期期末复习检测试题含答案,共10页。试卷主要包含了考生要认真填写考场号和座位序号,下列变化属于化学变化的是,下列图示实验操作中正确的是,下列物质中,属于单质的是等内容,欢迎下载使用。
学校_______ 年级_______ 姓名_______
注意事项
1.考生要认真填写考场号和座位序号。
2.试题所有答案必须填涂或书写在答题卡上,在试卷上作答无效。第一部分必须用2B 铅笔作答;第二部分必须用黑色字迹的签字笔作答。
3.考试结束后,考生须将试卷和答题卡放在桌面上,待监考员收回。
一、单选题(本大题共15小题,共45分)
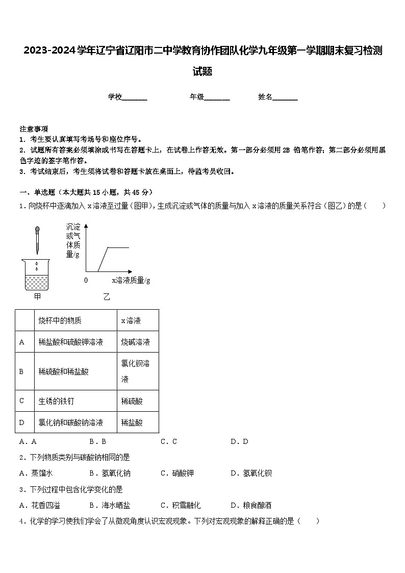
1.向烧杯中逐滴加入x溶液至过量(图甲),生成沉淀或气体的质量与加入x溶液的质量关系符合(图乙)的是( )
A.AB.BC.CD.D
2.下列物质类别与碳酸钠相同的是
A.蒸馏水B.氢氧化钠C.硝酸钾D.氢氧化钡
3.下列过程中包含化学变化的是
A.花香四溢B.海水晒盐C.积雪融化D.粮食酿酒
4.化学的学习使我们学会了从微观角度认识宏观现象。下列对宏观现象的解释正确的是( )
A.热胀冷缩﹣﹣温度升高,微粒变大;温度降低,微粒变小
B.电解水分子分解,生成了氢分子和氧分子
C.在一定条件下,CO2气体会变成固体﹣﹣﹣此时,CO2分子停止运动
D.金刚石和石墨的物理性质存在很大差异是构成它们的原子不同
5.为探究物质的燃烧条件,某同学进行了如图所示的实验,下列有关说法正确的是
A.现象①③说明物质燃烧需要氧气
B.现象①②说明红磷不是可燃物
C.现象②③说明白磷的着火点比红磷的低
D.烧杯中热水只起提高温度的作用
6.鉴别空气、氧气、二氧化碳三瓶气体,最简单的方法是
A.将气体分别通入蒸馏水中B.将气体分别通入澄清的石灰水中
C.将气体分别通入紫色石蕊溶液中D.将燃着的木条分别伸入集气瓶中
7.下列变化属于化学变化的是
A.冰雪融化B.榨取果汁C.火药爆炸D.液化空气
8.下列图示实验操作中正确的是
A.放置洗净的试管 B.加热液体 C.检查装置的气密性 D.过滤
9.交警在查“酒驾”时,先请司机打开车窗,若闻到酒精气味,则要求司机必须接受酒精含量的测试.交警能闻到酒精气味是因为酒精( )
A.分子间有空隙B.分子很小
C.分子在不断运动D.分子可分
10.下列物质中,属于单质的是 ( )
A.水 B.钢 C.酒精 D.石墨
11.一定量的水结成冰,从微观角度分析,发生变化的是
A.分子的数目B.分子间的间隙
C.分子的质量D.分子的种类
12.下列有关水的说法正确的是
A.电解水时产生的氧气和氢气的体积比是2:1
B.用加入活性炭的方法可以降低水的硬度
C.冰水混合物是纯净物
D.海洋有大量的水,所以不必节约用水
13.据报道,俄罗斯科学家最近合成了一种新的原子,经测定该原子的核电荷数为114,相对原子质量为289,其中子数为( )
A.175
B.114
C.61
D.289
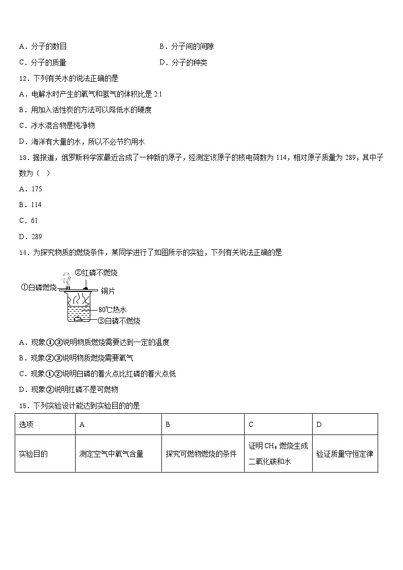
14.为探究物质的燃烧条件,某同学进行了如图所示的实验,下列有关说法正确的是
A.现象①③说明物质燃烧需要达到一定的温度
B.现象②③说明物质燃烧需要氧气
C.现象①②说明白磷的着火点比红磷的着火点低
D.现象②说明红磷不是可燃物
15.下列实验设计能达到实验目的的是
A.AB.BC.CD.D
二、填空题(本大题共4小题,共20分)
16.如图是初中化学中的四个小实验,请回答:
(1)A中__________能燃烧(白磷的着火点为40℃,红磷的着火点为240℃)。
(2)B中水的作用是____________;B中反应的化学方程式:_____________。
(3)C实验在操作无误的情况下可得出的结论是______________________。
(4)D实验可得出CO2具有的化学性质是__________________________。
17.实验室常用下列装置制取气体,请你根据所学知识回答下列问题
(1)写出编号所指仪器的名称:①____________;②______________。
(2)以上装置图中共有两处明显错误,请你找出错误的地方并把改正的结果填在下列横线上:①___________;②___________。
(3)小李在实验室中用氯酸钾和另一种固体制取氧气,他选择上述装置中的A和_____ (填字母)进行组装。小红在实验室中选用C装置作为氧气的发生装置。在他们的实验中都用到了一种相同的固体药品是___ (填化学式),在两个反应中它起______________作用。请写出小红制取氧气的化学方程式___________。
(4)实验室选用C和E装置还可以制取的气体是_________ (填化学式),写出实验室制取该气体的化学方程式___________。
(5)装置B、C都可以用来制取(4)中的气体,比较这两个装置的不同,指出B装置的一个突出优点___________。
(6)有一名同学欲用G装置收集H2,则H2应从导管口___________通入。
18.小宁同学在家里做了一个小实验:如图所示,取一个小玻璃杯,放入洗净的碎鸡蛋壳,然后加入一些醋精(主要成分是醋酸),立即用蘸有澄清石灰水的玻璃片盖住。
观察到的现象是:(1) __________; (2)__________.
由此,可推测鸡蛋壳里主要含有__________ 两种元素,并请你写出其中一个反应的化学方程式__________.
19.如图,是实验室制取气体的部分装置。请回答下列问题:
(1)标号a仪器的名称___________。
(2)实验室用A装置制取氧气,其反应的化学方程式为__________,若收集一瓶较纯净的氧气应选用的收集装置为_________。
(3)实验室制取二氧化碳的发生装置可选用B或C,相对于装置B,装置C的优点是______________。
(4)实验室用锌和稀硫酸反应制取氢气,其发生装置也可以选用B或C,其原因是_____________,反应的化学方程式为_____________。
(5)某气体只能用E收集,则该气体具有的性质是____________。
a 不溶于水也不能与水反应 b 能与氧气反应 c 密度比空气小 d 密度比空气大
三、简答题(本大题共2小题,共16分)
20.(8分)铜元素广泛存在于各种物质中,如CuFeS2、Cu2(OH)2CO3、Cu-Zn合金等。
(1)金属Cu的用途________。(写一条)
(2)写出CuFeS2中Cu的质量分数计算式_________(无需化简)。
(3)现要测定某Cu-Zn合金中Cu的质量。称取l3g该合金粉末于烧杯中,将稀HCl分三次倒入,实验数据如下表所示。
①分析上表,恰好完全反应的是第__________次实验。
②计算:该l3g合金中Cu的质量______。(根据化学方程式写出完整的计算步骤)。
21.(8分)取25g粉碎的石灰石样品(杂质不溶于水也不与盐酸反应),放入小烧杯中,慢慢加入一定浓度的稀盐酸,测得稀盐酸的用量与剩余固体的质量关系如图。请回答下列问题:
(1)图中m=______;石灰石样品中CaCO3的质量分数=______;
(2)求样品完全反应生成二氧化碳的质量(写出计算过程)
四、探究题(本大题共2小题,共19分)
22.(9分)CO2是一种宝贵的碳氧资源。
(1)科学家设想利用太阳能加热器“捕捉CO2”、“释放CO2”,实现碳循环。
①空气中的氮气的体积分数是________,其中氖气的化学式为________。
②步骤1中能量转化方式是__________能转化为化学能。
③步骤2中发生反应的化学方程式为_________。
(2)利用CO2催化氢化可制CH4,其实验流程如图:
①铁粉与水蒸气发生置换反应产生氢气的化学方程式是__________。
②点燃CH4前必须进行的操作是________。
(3)实验室常用石灰石与稀盐酸反应制取二氧化碳。为了测定石灰石中碳酸钙的含量,小乐进行了如下实验:取12.0g石灰石放于烧杯中,向烧杯中滴加稀盐酸,实验测得烧杯中剩余物质的质量与加入稀盐酸的质量之间的关系如图所示。整个过程不考虑稀盐酸的挥发和气体的溶解,石灰石中的杂质也不与稀盐酸反应。求:
①产生CO2的总质量为___g
②石灰石中碳酸钙的质量分数___(写出计算过程)。
23.(10分)实验设计是化学实验的重要环节.请根据下列实验要求回答相关问题:
方案一:如图1所示
(1)请写出硬质玻璃管中发生反应的化学方程式_______;
(2)该实验能获得二氧化碳和一氧化碳混合气体,其原因是______;
方案二:根据如图2装置所示请回答下列问题:(提示:饱和NaHCO3溶液的作用是除去HCl气体,部分夹持装置及导管已略去)
(1)写出装置A中发生反应的化学方程式_______;
(2)CO气体应由______(填a“或“b)通入,在C中混合后,由另一导管导出.
(3)装置C中浓硫酸的两点主要作用:①干燥气体,减少实验误差;②________
方案三:测定某钙片(主要成分CaCO3)中碳酸钙的质量分数,用如图3装置进行如下实验:
①取研碎后的钙片4克,倒入气密性良好的锥形瓶中,然后在分液漏斗中加入过量的稀盐酸,置于电子天平上测出装置总质量.
②打开活塞,滴入足量稀盐酸后关闭活塞,待气泡不再冒出时,测出反应后装置总质量.
③整理相关数据如下表
(1)小明结合表中数据.计算该钙片中碳酸钙的质量分数.(其它成分不与盐酸反应).______
(2)该实验中,如果装置中不加固态干燥剂(干燥剂的作用:吸水但不吸二氧化碳),则最终所算得钙片中碳酸钙的质量将_____(填偏大“偏小“不变”).
参考答案
一、单选题(本大题共15小题,共45分)
1、C
2、C
3、D
4、B
5、A
6、D
7、C
8、A
9、C
10、D
11、B
12、C
13、A
14、C
15、B
二、填空题(本大题共4小题,共20分)
16、薄铜片上的白磷 防止生成的熔融物炸裂瓶底 3Fe+2O2Fe3O4 氧气约占空气体积的1/5 二氧化碳能够与水反应生成碳酸
17、长颈漏斗 集气瓶 装置A的试管口要略向下倾斜 E中导管要伸到接近集气瓶底部 E或F MnO2 催化 2H2O22H2O+O2↑ CO2 CaCO3+2HCl=CaCl2+H2O+CO2↑ 可以控制反应的发生与停止 b
18、鸡蛋壳表面有气泡产生 澄清的石灰水变浑浊; 碳、氧 Ca(OH)2+CO2=CaCO3↓+H2O
19、长颈漏斗 2KMnO4K2MnO4+MnO2+O2↑ F 可以使反应随时发生,随时停止 反应物是固体和液体且不需要加热 Zn+H2SO4=ZnSO4+H2↑ c
三、简答题(本大题共2小题,共16分)
20、做导线(合理即可) 二 7.8g
21、(1)100;80%;(2)8.8g
四、探究题(本大题共2小题,共19分)
22、78% Ne 太阳能 CaCO3CaO+CO2↑ 3Fe+4 H2O(g)Fe3O4+4H2 验纯 4.4 83.3%
23、 一氧化碳没有完全反应,同时反应生成二氧化碳 b 通过观察两种气体的气泡数量可以判断两种气体的体积比 37.5% 偏大
烧杯中的物质
x溶液
A
稀盐酸和硫酸钾溶液
烧碱溶液
B
稀硫酸和稀盐酸
氯化钡溶液
C
生锈的铁钉
稀硫酸
D
氯化钠和碳酸钠溶液
稀盐酸
选项
A
B
C
D
实验目的
测定空气中氧气含量
探究可燃物燃烧的条件
证明CH4 燃烧生成二氧化碳和水
验证质量守恒定律
实验设计
实验编号
第一次
第二次
第三次
加入的稀HCl的质量/g
100
100
100
生成氢气的质量/g
0.08
0.16
0.16
反应前总质量(克)
275.58
反应后总质量(克)
274.92
相关试卷
这是一份湖南长沙市师大附中教育集团2023-2024学年化学九年级第一学期期末复习检测模拟试题含答案,共7页。试卷主要包含了元素周期表是学习化学的重要工具,下列说法不正确的是,下列除去物质中的少量杂质等内容,欢迎下载使用。
这是一份2023-2024学年辽阳市第十中学化学九年级第一学期期末复习检测模拟试题含答案,共9页。试卷主要包含了答题时请按要求用笔,下列有关化学知识的说法正确的是,下列关于原子的说法正确的是等内容,欢迎下载使用。
这是一份2023-2024学年辽宁省辽阳市第九中学化学九年级第一学期期末综合测试模拟试题含答案,共11页。试卷主要包含了砷化镓等内容,欢迎下载使用。

