2023-2024学年甘肃省兰州市西固区桃园中学化学九上期末检测试题含答案
展开学校_______ 年级_______ 姓名_______
注意事项:
1.答卷前,考生务必将自己的姓名、准考证号填写在答题卡上。
2.回答选择题时,选出每小题答案后,用铅笔把答题卡上对应题目的答案标号涂黑,如需改动,用橡皮擦干净后,再选涂其它答案标号。回答非选择题时,将答案写在答题卡上,写在本试卷上无效。
3.考试结束后,将本试卷和答题卡一并交回。
一、单选题(本大题共15小题,共45分)
1.我国科学家用滤纸和二氧化钛(TiO2)薄膜制作出一种新型“纳米纸”,又在纳米纸上“铺”一层“萘胺”(C10H9N)染料,制成一种试纸,用于检测食品中亚硝酸盐浓度的高低。下列说法正确的是
A.二氧化钛中Ti的化合价为+2价
B.萘胺中氮元素的质量分数约为11.9%
C.这种试纸是一种新型有机化合物
D.萘胺中碳、氢、氮三种元素的质量比为120∶9∶14
2.空气是一种宝贵的自然资源,下列气体中既能支持燃烧又能供给呼吸的是( )
A.氧气B.氮气C.二氧化碳D.稀有气体
3.分类是学习化学的一种重要方法。下列对物质的分类正确的是( )
A.洁净的空气(纯净物)B.高锰酸钾(氧化物)C.C60(单质)D.冰水(混和物)
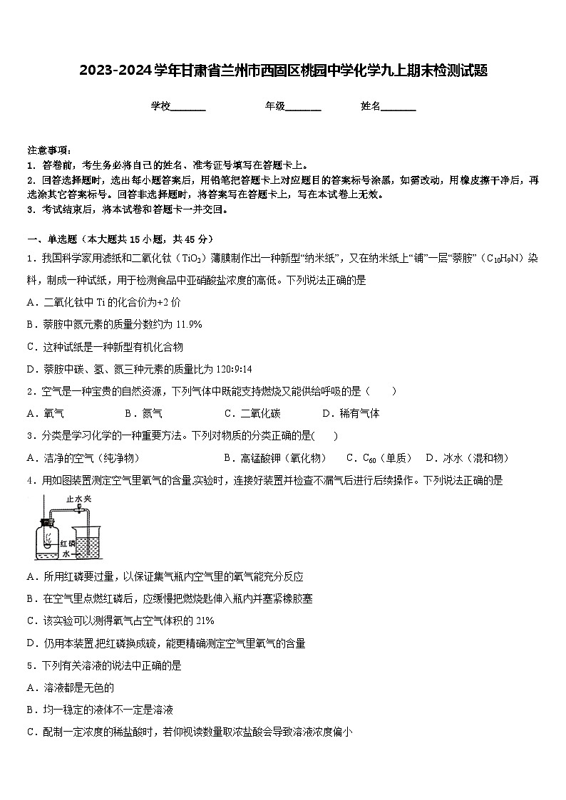
4.用如图装置测定空气里氧气的含量,实验时,连接好装置并检查不漏气后进行后续操作。下列说法正确的是
A.所用红磷要过量,以保证集气瓶内空气里的氧气能充分反应
B.在空气里点燃红磷后,应缓慢把燃烧匙伸入瓶内并塞紧橡胶塞
C.该实验可以测得氧气占空气体积的21%
D.仍用本装置,把红磷换成硫,能更精确测定空气里氧气的含量
5.下列有关溶液的说法中正确的是
A.溶液都是无色的
B.均一稳定的液体不一定是溶液
C.配制一定浓度的稀盐酸时,若仰视读数量取浓盐酸会导致溶液浓度偏小
D.将50mL10%的蔗糖溶液取出一半后,剩余蔗糖溶液中溶质质量分数为5%
6.下列有关水的说法正确的是( )
A.水是由氢分子和氧分子构成的
B.水是由氢原子和氧原子直接构成的
C.水中氢元素与氧元素的体积比为2: 1
D.水中氢元素与氧元素的质量比为1: 8
7.我国研制的航天员舱外服为航天员成功进行太空行走提供了可靠的保证。航天员舱外服内含有与氢氧化钠性质相似的氢氧化锂(LiOH),它不可能具有的化学性质是 ( )
A.与二氧化碳反应B.与盐酸反应C.与氧化铁反应D.能使酚酞溶液变红
8.下列说法正确的是( )
A.化学反应前后分子的总数可能会发生变化
B.燃烧都伴随着发光、放热,所以有发光、放热现象的一定是燃烧
C.化合物至少由两种元素组成,所以由两种元素组成的物质一定是化合物
D.用水灭火的原理是降低了可燃物的着火点
9.下列4个坐标图分别示意实验过程中某些量的变化,其中正确的是
A. 向盛有MnO2的烧杯中加入H2O2溶液
B.在某一密闭装置内点燃红磷
C.加热一定量高锰酸钾固体
D.向一定量石灰石中滴加稀盐酸
10.如图是几种粒子的结构示意图,有关说法不正确的是
A.①和②属同种元素B.②属于稀有气体元素
C.①和③化学性质相似D.④属于金属元素
11.利用如图所示方法检查装置的气密性时,手握试管一段时间,导管口有气泡产生。对试管内气体的判断正确的是
A.分子质量变大
B.分子体积变大
C.分子个数变多
D.分子间隔变大
12.下列有关实验现象的描述正确的是
A.红磷在氧气中燃烧产生大量的白烟
B.在尿素(CO(NH2)2))中加入熟石灰研磨,嗅到有刺激性气味的气体产生
C.木炭还原氧化铜,生成了红色的铜
D.打开盛有浓硫酸的试剂瓶瓶盖,瓶口上方出现大量白雾
13.日常生活常接触到“高钙牛奶”、“含氟牙膏”等用品,这里的钙、氟通常指的是
A.单质B.原子C.分子D.元素
14.下列属于化学变化的是
A.铁矿石炼铁B.海水晒盐C.干冰制冷D.氢氧化钠潮解
15.下列关于水的认识正确的是( )
A.使用无磷洗衣粉有利于防止水体富营养化
B.水结冰后总体积不变
C.水电解产生氢气和氧气,说明水分子中含有氢分子和氧分子
D.生活中通过活性炭吸附、过滤可以使硬水软化
二、填空题(本大题共4小题,共20分)
16.老师为同学们提供了如图的实验装置:
(1)写出仪器①②的名称:____________,____________。
(2)组装仪器时,将玻璃管插入胶皮管或带孔橡胶塞前,要先把玻璃管口_________,然后稍稍用力旋转,将其插入。
(3)①实验室可以选用稀盐酸和石灰石在装置B或C中制取二氧化碳,若选用C作发生装置,你认为装置C的优点是__________。
②也可以将注射器连接到装置B的导管口处,可用来__________。
(4)图G是实验室制取并检验CO2的“微型”装置,采用“微型”装置实验具有的优点是_____________。
17.下列装置常用于气体的实验室制取,回答下列问题。
(1)用高锰酸钾通过A装置制取氧气的化学方程式为_______,该装置需要改进的是_____。
(2)用双氧水和二氧化锰也能制取氧气,反应的化学方程式为_______。用装置G收集氧气,判断氧气已集满的依据是_______。
(3)实验室制备二氧化碳气体的化学方程式为________,用D制取二氧化碳与B相比具有的优点是_________。
18.木炭燃烧
(1)从“燃烧条件”分析,实验①中木炭没有燃烧的原因是_____。
(2)对比实验_____ ( 填序号)可证明氧气浓度越大,木炭燃烧越剧烈。
(3)实验④中反应的化学方程式为_____。
19.制取氧气(已知:浓硫酸具有吸水性)
(1)若用一种暗紫色固体制取O2,发生反应的化学方程式为_____,发生装置应选择上述装置_____(填标号)
(2)欲制取干燥的O2,装置合理的连接顺序是:发生装置→C→_____(填标号)。连接装置时,发出装置的出气口应与装置C中_____(填a或b)端相连。
三、简答题(本大题共2小题,共16分)
20.(8分)钙是人体必需的常量元素,每天必需摄入足够量的钙。目前,市场上的补钙药剂很多,下图是某品牌的补钙药品的部分说明书。请回答下列问题:
X X 钙片
(药品规格)每片含CaCO3 0.625g
(用法用量)每次1片,每天2次
(1)CaCO3中钙元素的质量分数为____。
(2)若每片钙片的质量为1g,则钙片中钙元素的质量分数为_____。
21.(8分)取锌、铜的混合物8g与154.7g稀硫酸恰好完全反应,称得剩余物质的总质量为162.5g。请计算:
(1)产生氢气的质量是多少?_______
(2)反应后所得溶液中溶质的质量分数是多少?_______
四、探究题(本大题共2小题,共19分)
22.(9分)金属材料一直被广泛运用。请思考并回答下列有关金属的问题:
(1)铁能压成铁片,是利用了铁的_____性。
(2)目前工业冶炼铝的原理是:在熔融状态下电解氧化铝,生成铝和氧气。请写出该反应的化学方程式_____。
(3)为了验证铁、铜、银的金属活动性强弱,小张按照下图所示步骤进行实验(药品提供如下),且每步实验均有明显现象。请将实验步骤、现象及其有关结论填写在相应的空格中。实验室可供使用的药品(金属均提前用砂纸打磨):铁丝、铜丝、银丝、硝酸亚铁溶液、硝酸铜溶液、硝酸银溶液。
①_____②_____③_____④_____⑤_____⑥_____。
(4)早在春秋战国时期,我国就开始生产和使用铁器。目前工业炼铁的原理是在高炉中利用炉内反应生成的一氧化碳将铁从铁矿石中还原出来。请利用化学方程式进行如下计算:用800t 含氧化铁 72%的赤铁矿石,理论上可以炼出含铁 90%的生铁的质量是多少?_____(写出完整计算过程)
23.(10分)水和溶液与我们的生活息息相关。
(1)将厨房中的下列物质:胡椒、花生油、面粉、白糖分别放入水中,能形成溶液的是_____。
(2)消毒液碘酒中的溶剂是_____(写名称)。
(3)甲、乙、丙三种固体物质的溶解度曲线如图所示,回答下列问题:
①在t2°C时,甲的溶解度为_____,把30g甲溶解在50g水中得到溶液的质量为_____克。
②把N点甲的溶液转化为M点溶液的方法(写一种)_____。
③将甲、乙、丙三种物质的饱和溶液从t3°C降到t2°C,溶质质量分数由大到小的顺序是_____。
④要配制等质量t3°C的甲、乙、丙三种物质的饱和溶液,所需水的质量最多是_____。配制过程中若量取水时仰视读数,则会造成所配溶液的溶质质量分数_____。(“偏大”或“偏小”)
参考答案
一、单选题(本大题共15小题,共45分)
1、D
2、A
3、C
4、A
5、B
6、D
7、C
8、A
9、B
10、B
11、D
12、A
13、D
14、A
15、A
二、填空题(本大题共4小题,共20分)
16、酒精灯 锥形瓶 用水润湿 节约药品,可以控制反应速率 检查装置的气密性 节约药品,产生的废弃物少
17、2KMnO4K2MnO4+MnO2+O2↑ 试管口应该放一团棉花 2H2O22H2O+O2↑ 集气瓶口有大气泡冒出 CaCO3+2HCl=CaCl2+H2O+CO2↑ 可以控制反应的发生与停止
18、温度没有达到木炭的着火点 ②③
19、 A F a
三、简答题(本大题共2小题,共16分)
20、(1)40%;(2)25%
21、(1)0.2g;(2)10%
四、探究题(本大题共2小题,共19分)
22、延展性 2Al2O3(熔融)4Al+3O2↑ 足量的铜丝和硝酸银溶液 铜丝表面有银白色固体析出,溶液由无色变为蓝色 Cu>Ag 铁丝 铁丝表面有红色固体析出,溶液由蓝色变为浅绿色 Fe>Cu 448t
23、白糖 酒精 30g 65 添加溶质 乙大于甲大于丙 丙 偏小
2023-2024学年甘肃省兰州市天庆实验中学九上化学期末检测试题含答案: 这是一份2023-2024学年甘肃省兰州市天庆实验中学九上化学期末检测试题含答案,共9页。试卷主要包含了下列有关化学史的说法不正确的是等内容,欢迎下载使用。
2023-2024学年甘肃省兰州市树人中学化学九上期末综合测试试题含答案: 这是一份2023-2024学年甘肃省兰州市树人中学化学九上期末综合测试试题含答案,共9页。试卷主要包含了考生要认真填写考场号和座位序号,下列环境问题,与化学有关的是,下列实验操作不正确的是,下列做法或认识科学的是等内容,欢迎下载使用。
2023-2024学年甘肃省兰州市市区片九上化学期末复习检测试题含答案: 这是一份2023-2024学年甘肃省兰州市市区片九上化学期末复习检测试题含答案,共7页。试卷主要包含了下列对水的有关认识,正确的是,下列物质的化学式书写不正确的是,广西南丹县盛产“富硒大米”等内容,欢迎下载使用。

