2023-2024学年浙江省湖州市安吉县九年级化学第一学期期末联考模拟试题含答案
展开这是一份2023-2024学年浙江省湖州市安吉县九年级化学第一学期期末联考模拟试题含答案,共9页。试卷主要包含了化学变化一定存在,下列说法正确的是,苏州的“碧螺春”享誉全国等内容,欢迎下载使用。
学校_______ 年级_______ 姓名_______
注意事项:
1.答卷前,考生务必将自己的姓名、准考证号填写在答题卡上。
2.回答选择题时,选出每小题答案后,用铅笔把答题卡上对应题目的答案标号涂黑,如需改动,用橡皮擦干净后,再选涂其它答案标号。回答非选择题时,将答案写在答题卡上,写在本试卷上无效。
3.考试结束后,将本试卷和答题卡一并交回。
一、单选题(本大题共15小题,共45分)
1.把少量下列物质分别放入水中,充分搅拌,不可以得到溶液的是
A.食盐B.面粉C.酒精D.蔗糖
2.下列四种图像中,能正确反映对应变化关系的是:
A.加热一定质量的高锰酸钾固体
B.电解一定量的水
C.木炭在高温下和氧化铜反应
D.用两份完全相同的过氧化氢溶液分别制取氧气
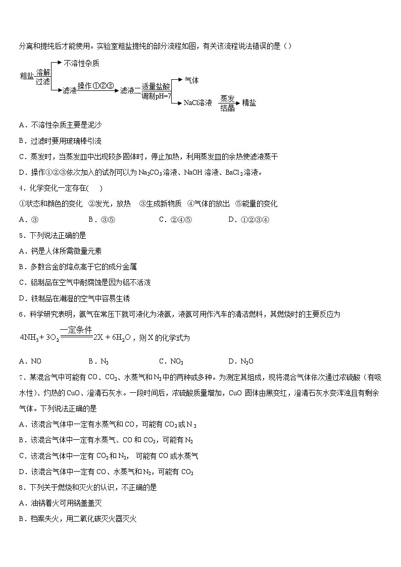
3.从海水中得到的粗盐中往往含有可溶性杂质(主要有Na2SO4、MgCl2、CaCl2)和不溶性杂质(泥沙等),必须进行分离和提纯后才能使用。实验室粗盐提纯的部分流程如图,有关该流程说法错误的是()
A.不溶性杂质主要是泥沙
B.过滤时要用玻璃棒引流
C.蒸发时,当蒸发皿中出现较多固体时,停止加热,利用蒸发皿的余热使滤液蒸干
D.操作①②③依次加入的试剂可以为Na2CO3溶液、NaOH溶液、BaCl2溶液。
4.化学变化一定存在( )
①状态和颜色的变化 ②发光,放热 ③生成新物质 ④气体的放出 ⑤能量的变化
A.③B.③⑤C.②④⑤D.①②③④
5.下列说法正确的是
A.钙是人体所需微量元素
B.多数合金的熔点高于它的成分金属
C.铝制品在空气中耐腐蚀是因为铝不活泼
D.铁制品在潮湿的空气中容易生锈
6.科学研究表明,氨气在常压下就可液化为液氨,液氨可用作汽车的清洁燃料,其燃烧时的主要反应为,则X的化学式为
A.NOB.N2C.NO2D.N2O
7.某混合气中可能有CO、CO2、水蒸气和N2中的两种或多种。为测定其组成,现将混合气体依次通过浓硫酸(有吸水性)、灼热的CuO、澄清石灰水。一段时间后,浓硫酸质量增加,CuO 固体由黑变红,澄清石灰水变浑浊且有剩余气体。下列说法正确的是
A.该混合气体中一定有水蒸气和CO,可能有CO2或N 2
B.该混合气体中一定有水蒸气、CO和CO2,可能有N2
C.该混合气体中一定有CO2和N2, 可能有CO或水蒸气
D.该混合气体中一定有CO、水蒸气和N2,可能有CO2
8.下列关于燃烧和灭火的认识,不正确的是
A.油锅着火可用锅盖盖灭
B.档案失火,用二氧化碳灭火器灭火
C.消防员用水灭火的原理是降低了可燃物的着火点
D.燃料燃烧时可加大空气的流量以减少黑烟和CO的产生
9.在一个密闭容器中放入A,B,C,D四种物质,在一定条件下发生化学反应,一段时间后,测得有关数据如表,关于此反应的认识正确的是( )
A.物质C一定是该反应的催化剂B.待测值为13
C.参加反应的B,D的质量比为13:6D.该反应一定是分解反应
10.苏州的“碧螺春”享誉全国。“碧螺春”茶叶中的单宁酸具有抑制血压上升、清热解毒、抗癌等功效,其化学式为C76H52O46。下列说法错误的是
A.单宁酸由碳、氢、氧三种元素组成
B.一个单宁酸分子是由76个碳原子、52个氢原子和46个氧原子构成
C.单宁酸中碳、氧元素的质量比为57∶23
D.单宁酸中氢元素的质量分数最小
11.下列属于纯净物的是()
A.食用醋
B.石灰石
C.冰红茶
D.蒸馏水
12.下列操作正确的是( )
A.振荡试管B.倾倒液体C.称取药品D.放置洗净的试管
13.下列化学方程式书写正确的是( )
A.
B.
C.
D.
14.正确规范的操作是实验成功和人身安全的重要保证。下列实验操作正确的是
A.闻气体气味B.加热液体
C.滴加液体D.取用NaOH固体
15.下列有关空气及其成分的说法中错误的是
A.空气中体积分数最大的气体是氮气
B.氧气能供给呼吸,可用于医疗急救
C.长期放置的澄清石灰水变浑浊,说明空气中含有二氧化碳
D.工业用分离液态空气的方法制取氧气,该变化属于分解反应
二、填空题(本大题共4小题,共20分)
16.质量守恒定律具有非常重要的价值和意义。将下列A、B、C装置分别放在装置D的天平上,用砝码平衡。然后取下锥形瓶,将锥形瓶倾斜,使液体药品与固体药品接触,一段时间后再把锥形瓶放在天平上。
(1)①以上实验能验证质量守恒定律的是__________(填字母)。
②选一个实验,写出能证明“质量守恒定律”的实验现象:__________;并写出相对应的化学反应方程式:__________。在发生该反应前后没有发生变化的微粒是_______(填“分子”或“原子”),因此化学变化前后质量守恒。
(2)以上实验中,选一个不能验证质量守恒定律的实验,并解释原因:____________。
17.根据如图回答问题:
(1)图中仪器a的名称为______;
(2)实验室用A装置制取CO2的化学方程式为_;此反应的基本反应类型为____。
(3)组装气体发生装置后,应先检查装置的______,再添加药品;
(4)收集密度比空气大的气体,应选择的装置是______(填字母).
18.根据下列实验装置图回答:
(1)写出编号①的仪器名称________。
(2)硫化氢是一种有毒的气体,其密度比空气大,能溶于水,它的水溶液叫氢硫酸。硫化氢能够在空气中燃烧生成二氧化硫和水。实验室通常用块状固体硫化亚铁(FeS)与稀硫酸在常温下反应制取H2S气体,制取气体应选用的发生装置是______(填写字母序号,下同),收集气体时应由______(填导管口代号)导入集气瓶
(3)收集气体后,对硫化氢尾气要进行特别处理,以防止污染环境。现有如下装置:
处理尾气的效果最好的是_______。不能用点燃的方法处理尾气的原因是______。
19.根据实验内容回答下列问题。
(1)实验1,管②收集到的气体是______。检验管①中气体的操作是______。
(2)实验2,倒入紫色石蕊溶液,拧紧瓶盖,振荡,观察到的现象是______。反应的化学方程式是______。
三、简答题(本大题共2小题,共16分)
20.(8分)实验室常用过氧化氢溶液与二氧化锰混合制取氧气.现将2.5g二氧化锰放入盛有100g过氧化氢溶液的锥形瓶中,反应完全结束后,共收集到1.6g气体,则原过氧化氢溶液中溶质的质量分数?___________
21.(8分)化学兴趣小组的同学欲测定实验室中某黄铜(铜和锌的合金)样品中铜的质量分数(不考虑黄铜中的其他杂质),他们称量了20g粉末状黄铜样品放入烧杯中,量取45mL稀硫酸分三次加到其中,每次充分反应后,测定生成氢气的质量如下表:
试求:此黄铜样品中铜的质量分数是少?(写出计算过程)
四、探究题(本大题共2小题,共19分)
22.(9分)化学无处不在,时时刻刻存在于生产生活以及趣味实验中。
(1)某兴趣小组想用pH试纸粗略测定工厂废水的酸碱度,测定的具体方法是_____________;
(2)医药上常用氢氧化铝作治疗胃酸(含有盐酸)过多的药物,其原因(用方程式表示)是________________________;
(3)将一枚生锈(主要成份是Fe2O3)的铁钉放入试管中,滴入稀盐酸,发现铁锈逐渐消失,溶液变为黄色,过一会儿又有大量气体产生,则发生反应的化学方程式为______________;
(4)金属镁广泛应用于生活、生产和国防工业。从海水或卤水中提取镁的工艺流程如图:
在上述转化过程,步骤①得到氢氧化镁固体的操作名称是______________;上述三步中属于分解反应的是______________(填“①”或“②”或“③”),步骤①中发生反应的化学方程式为______________;
(5)如图所示为配制100g质量分数为5%的氯化钠溶液操作过程示意图回答下列问题:
①B操作中应称量氯化钠的质量是____________g。
②配制溶液后,测得溶液的质量分数小于5%,请你分析可能的原因(写一条即可):____________。
23.(10分)利用化学知识解决实际问题
实验一:模拟工业炼铁的生产过程
(1)按照装置图连接实验装置、检查装置的气密性、装药品、固定实验装置后,主要实验步骤有:①通入二氧化碳:②停止通入二氧化碳:③点燃A、C处酒精喷灯:④熄灭A、C处酒精喷灯。正确的操作顺序是_________________________;
(2)该实验中氢氧化钠溶液的作用是_________________________;
(3)按要求完成上述过程中重要的化学方程式。
①生成炼铁还原剂的反应________________________;
②D中反应的化学方程式_________________________。
实验二:测定赤铁矿粉中氧化铁的质量分数
(4)现称取l0g赤铁矿粉于上述装置C的硬质玻璃管内,向A中通入CO2.当赤铁矿中的Fe2O3全部还原为Fe时,剩余固体在CO的保护下冷却、称量,质量为7.9g (假设赤铁矿中的杂质均不与CO反应),该赤铁矿中Fe2O3的质量分数为_________________________;
(5)同学们采集了用某种热分析仪记录的CO与Fe2O3进行反应时的有关数据,并得固体质量与反应温度的关系曲线,如下图所示:
[资料] CO在不同温度条件下与氧化铁反应可生成四氧化三铁、氧化亚铁和铁。
① 根据图象分析,写出P点时固体成分的化学式___________;
② 固体质量由48.0g变为46.4g的过程中发生反应的化学方程式为___________。
③ 设计实验检验生成的黑色固体中是否有铁,写出简单的实验操作、现象及结论。 ____________________。
参考答案
一、单选题(本大题共15小题,共45分)
1、B
2、A
3、D
4、B
5、D
6、B
7、A
8、C
9、B
10、C
11、D
12、D
13、B
14、C
15、D
二、填空题(本大题共4小题,共20分)
16、B 铁的表面有红色的固体生成,溶液由蓝色变为浅绿色,天平指针不偏转 原子 C 碳酸钠粉末与稀盐酸反应生成的二氧化碳气体逸散到空气中
17、铁架台 CaCO3+2HCl=CaCl2+H2O+CO2↑ 复分解反应 气密性 C
18、锥形瓶 B b H 硫化氢点燃后生成二氧化硫气体,二氧化硫气体污染空气
19、H2 将带火星的木条放在管①的尖嘴处,打开活塞,木条复燃,则证明是氧气; 瓶子变瘪,紫色石蕊溶液变红 H2O+CO2=H2CO3
三、简答题(本大题共2小题,共16分)
20、3.4%
21、67.5%(过程见解析)
四、探究题(本大题共2小题,共19分)
22、在洁净干燥的玻璃片或白瓷板上放一片pH试纸,用洁净干燥的玻璃棒蘸取待测溶液滴到试纸上,立即将试纸显示的颜色与pH标准比色卡对照,读出对应的pH值 、 过滤 ③ 5g 称量的氯化钠有杂质(其它正确答案也可)
23、①③④② 吸收二氧化碳 70% Fe 取黑色固体少许于试管中,加入适量的稀盐酸(或稀硫酸) ,若有气泡产生则黑色固体中含有铁;若无气泡产生则黑色固体中不含铁。
物质
A
B
C
D
反应前质量/g
18
1
2
32
反应后质量/g
待测
26
2
12
第一次
第二次
第三次
加入稀硫酸的体积(mL)
15
15
15
生成氢气的质量(g)
0.04
m
0.02
相关试卷
这是一份浙江省湖州市吴兴区十校联考2023-2024学年九年级化学第一学期期末学业水平测试模拟试题含答案,共9页。
这是一份浙江省湖州市吴兴区十学校2023-2024学年九年级化学第一学期期末检测模拟试题含答案,共9页。试卷主要包含了下列实验操作符合规范要求的是,原子核中一定含有的粒子是等内容,欢迎下载使用。
这是一份浙江省湖州市吴兴区十校联考2023-2024学年化学九年级第一学期期末学业质量监测模拟试题含答案,共10页。试卷主要包含了答题时请按要求用笔等内容,欢迎下载使用。

