浙江省湖州市吴兴区十校联考2023-2024学年化学九年级第一学期期末学业质量监测模拟试题含答案
展开学校_______ 年级_______ 姓名_______
注意事项:
1.答题前,考生先将自己的姓名、准考证号码填写清楚,将条形码准确粘贴在条形码区域内。
2.答题时请按要求用笔。
3.请按照题号顺序在答题卡各题目的答题区域内作答,超出答题区域书写的答案无效;在草稿纸、试卷上答题无效。
4.作图可先使用铅笔画出,确定后必须用黑色字迹的签字笔描黑。
5.保持卡面清洁,不要折暴、不要弄破、弄皱,不准使用涂改液、修正带、刮纸刀。
一、单选题(本大题共15小题,共45分)
1.下列为了保护环境所采取的措施合理的是
A.废旧电池集中处理
B.禁止使用化肥和农药
C.加高工厂排放废气的烟囱
D.大力推广使用化石燃料
2.如图是某元素原子的结构示意图。下列说法不正确的是( )
A.图中x=34
B.该元素位于元素周期表第四周期
C.该元素属于金属元素
D.该元素原子易得电子形成阴离子
3.如图为气体分子的示意图(“〇”和“●”分别表示两种不同质子数的原子),其中表示化合物的是( )
A.B.
C.D.
4.下列物质的应用中,不涉及化学性质的是
A.干冰作制冷剂B.氧气用于气焊
C.甲烷作燃料D.焦炭用于炼铁
5.下列实验方案不能达到实验目的是
A.AB.BC.CD.D
6.通常状况下,颜色呈黄色的金属单质的是
A.铜B.硫C.黄铜D.金
7.新能源的开发利用是人类社会可持续发展的重要课题。下列属于新能源的是
A.天然气B.石油C.氢气D.煤
8.下列仪器中能在酒精灯火焰上直接加热的是( )
A.量筒B.漏斗C.试管D.烧杯
9.溶液与生产、生活密切相关,下列有关溶液的说法正确的是( )
A.5gNaCl完全溶解于100g水中,所得溶液中溶质的质量分数为5%
B.固体物质的溶解度随温度升高一定增大
C.饱和硝酸钾溶液析出晶体后变为不饱和溶液
D.在其它条件不变时,氮气的溶解度随温度的升高而减小
10.下列措施中,不能防止铁制品锈蚀的是( )
A.喷漆
B.镀一层耐腐蚀的金属
C.制成不锈钢
D.存放在潮湿的空气中
11.诗词是中华民族灿烂文化的瑰宝。下列古诗中不涉及化学变化的是
A.爆竹声中一岁除,春风送暖入屠苏
B.日照香炉生紫烟,遥看瀑布挂前川
C.落红不是无情物,化作春泥更护花
D.千锤万凿出深山,烈火焚烧若等闲
12.下列叙述不正确的是
A.在化学反应中,分子可分而原子不能再分
B.日常生活中可用煮沸的方法降低水的硬度
C.铝制品能抗腐蚀的原因是铝与空气不反应
D.一氧化碳和二氧化硫气体都是空气污染物
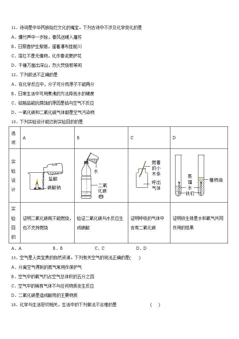
13.下列实验设计能达到实验目的的是
A.AB.BC.CD.D
14.空气是人类宝贵的自然资源。下列有关空气的说法正确的是( )
A.分离空气得到的氮气常用作保护气
B.空气中的氧气约占空气总体积的五分之四
C.空气中的稀有气体不与任何物质发生反应
D.二氧化碳是造成酸雨的主要物质
15.化学与生活密切相关,生活中的下列做法不合理的是 ( )
A.煤炉上放一盆水,就能防止一氧化碳中毒
B.冰箱里的异味可用活性炭除去
C.电器着火应先切断电源在灭火
D.硬水和软水可用肥皂水区分
二、填空题(本大题共4小题,共20分)
16.通过电解水实验可以研究水的组成。电解水的实验如图所示:
(1)玻璃管_________________(填“①”或“②”)收集到的是氧气,该反应的化学方程式是__________________________________。
(2)请从元素守恒角度解释“水是由氢、氧元素组成的”这一实验结论得出的原因:___________________________________________________
17.根据下列实验装置图,回答问题:
(1)实验仪器的名称:a __________。
(2)如果实验室用高锰酸钾制取氧气,发生装置应该选用 ________(填字母序号),该装置有一处不足,请改正:_________。
(3)要收集到较纯净的氧气,应该选用装置_________(填字母序号),若用该装置收集的氧气也不纯,原因可能是____________。
18.下图是实验室常用的制取气体的发生装置和收集装置,请完成填空。
(1)指出图中仪器名称:①________________________________。
(2)某小组采用高锰酸钾,用A、E装置组合制取氧气时,发现水槽中的水变成了红色,原因是________________________________,你的改进措施是________________________________。
(3)鸡蛋壳的主要成分是碳酸钙,用鸡蛋壳与稀盐酸反应制取二氧化碳的化学方程式为________________________________将二氧化碳气体通入紫色石蕊试液中,现象为_____________________________________。
(4)已知氨气是一种密度比空气小且易溶于水的气体,其实验室制法的一种原理是 据此制取氨气应该采用的发生装置可以是_________________,(填装置代号),若用F装置进行密封收集氨气,气流应从________________________端(填“a”或“b”)流入气瓶。
19.白磷、红磷都可以在一定条件下燃烧。以下是利用它们的可燃性进行的三个实验,请分别回答下列问题。
(1)通过实验1可以探究燃烧的条件。烧杯中放有热水,a、b、c处分别放有药品。实验中只有a处的白磷燃烧,a与c对比;a与b对比,说明燃烧需要的条件是可燃物与氧气接触和_______,白磷燃烧的化学方程式为______。
(2)通过实验2可以测定空气中氧气含量。待集气瓶中的红磷熄灭,冷却至室温后打开弹簧夹,当观察到的现象是_______,可得出的结论是______。
(3)通过实验3可以验证质量守恒定律。实验前将白磷放入锥形瓶中,称量装置的总质量,引燃白磷,待反应完全后再称量装置总质量,发现托盘天平保持平衡。整个实验过程中气球会出现的现象是_____。
(4)综合分析上述三个实验,以下说法正确的是______(填序号)。
①实验1中的热水只起隔绝空气的作用
②实验2中红磷可以换成木炭
③实验2若未达到实验目的,可能是由于装置气密性不好
④实验2中两容器中水所起的作用相同
⑤实验3锥形瓶内事先放少量细沙的作用是防止瓶底炸裂
三、简答题(本大题共2小题,共16分)
20.(8分)锌片、是人体健康必需的元素,锌乏容易造成发育障碍,易 患异食癖等病症,使人体免疫功能低下。市售的葡萄糖酸锌口服液对治疗锌缺乏症具有较好的疗效。下图是某品牌葡萄糖酸锌口服液的标签:
请根据标签信息回答:
(1)萄糖酸锌的相对分子质量______________;
(2)葡萄糖酸锌中碳、氢、氧、锌四种元素的质量比是______;
(3)葡萄糖酸锌中锌元素的质量分数为_______(精确到0.1%)
21.(8分)测定石灰石中的碳酸钙的含量,取出2.5克石灰石样品,样品中含杂质(已知杂质不参与反应,也不溶于水),逐渐加入稀盐酸,充分反应后测得剩余固体质量与加入稀盐酸的质量关系如图所示。
(1)石灰石样品中碳酸钙的质量分数为_____。
(2)计算稀盐酸溶质的质量分数。
四、探究题(本大题共2小题,共19分)
22.(9分)钙是维持人体正常功能必需的元素,有时需要服用适量的补钙剂满足人体需求。下图分别为两种补钙剂的说明书的一部分。请根据图示回答下列问题。
已知:①萄萄糖酸钙(C12H22O14Ca)的相对分子质量为430;
②萄萄糖酸钙口服液中除葡萄糖酸钙外其他物质中不含钙元素。
(1)钙是人体必需的________元素。(填“常量”或“微量”)
(2)每毫升葡萄糖酸钙口服液可补充钙元素的质量为________。(数据保留小数点后1位)
(3)碳酸钙也是常见的补钙剂。某兴趣小组为了测定XX儿童钙片中碳酸钙的质量分数,设计下列实验:将若干钙片磨成粉末,称取15.0g粉末放入烧杯中,加入100.0g溶质质量分数为14.6%的稀盐酸(足量)。反应后称得剩余物的总质量为110.6g。
①计算实验测得的钙片中碳酸钙的质量分数_________。
②经查看药品标签,实际钙片中碳酸钙的质量分数为75.0%。导致上述实验测得的数据偏小的主要原因有_________、___________。
23.(10分)氧气和二氧化碳都是生活中常见的物质,也是初中化学学习的重要内容。
(1)如图是氧原子的结构示意图,下列有关说法不正确的是________(填标号)。
A氧原子核内质子数为8
B氧元素属于非金属元素
C氧原子在化学反应中易得到电子
D氧气中氧元素化合价常为-2价。
(2)在实验室可用下图的某些装置来制取氧气或二氧化碳,请回答下列问题:
①写出标有序号的仪器名称:②_________。
②若选用装置B、E、F制取并收集干燥的二氧化碳气体,正确的组装顺序为________,(在装置F中加入的液体试剂是浓硫酸,具有吸水性);
③实验室用高锰酸钾制取氧气,反应的化学方程式为________,应选用的发生装置A,选择的依据是___________。
④某兴趣小组的同学连接B、G、H装置进行实验。若实验时G装置中蜡烛燃烧更剧烈,H装置中澄清石灰水变浑浊,则B装置中反应的化学方程式为________。
⑤乙炔(C2H2)是一种可燃性气体,难溶于水,已知实验室可用块状电石和水在常温下反应制取,该反应非常剧烈,则制取乙炔气体的发生装置最好选择_________(填字母序号)
(3)某化学小组成员称量12.5g大理石(杂质不参加反应)放入烧杯,再加入50g稀盐酸完全反应,称量烧杯中剩余物质的总质量为58.1g,(不包括烧杯的质量,且气体的溶解忽略不计)请计算大理石中杂质质量分数。_________
参考答案
一、单选题(本大题共15小题,共45分)
1、A
2、C
3、B
4、A
5、C
6、D
7、C
8、C
9、D
10、D
11、B
12、C
13、A
14、A
15、A
二、填空题(本大题共4小题,共20分)
16、① 2H2O2H2↑+O2 ↑ 生成物中含有氢、氧元素,而且化学反应前后元素种类不变
17、长颈漏斗 A 试管口塞一团棉花 C 收集过早(或气泡刚一冒出时就立即收集等其他合理答案)
18、试管 高锰酸钾粉末进入水中,溶于水后使水槽中的水变红 试管口放一团棉花 紫色石蕊试液变红 A b
19、温度达到可燃物的着火点 烧杯中的水进入集气瓶,且进入水的体积约占集气瓶中空气体积分数的1/5 氧气约占空气体积分数的1/5 先胀大后缩小 ③⑤
三、简答题(本大题共2小题,共16分)
20、 (1)455(2)144:22:224:65(3)14.3%
21、(1)80%;
解:固体减少的质量是参加反应的碳酸钙的质量,故石灰石样品中碳酸钙的质量分数为:=80%
(2)解:设恰好反应时,稀盐酸中溶质的质量为x。
解得x=1.46g
稀盐酸溶质的质量分数为:
答:稀盐酸溶质的质量分数为14.6%。
四、探究题(本大题共2小题,共19分)
22、(1)常量(2)9.3mg(3)66.7%;钙片中碳酸钙的成分不均匀;随着反应的进行,稀盐酸浓度降低,未能将固体全部溶解
23、D 锥形瓶 BFE 反应物状态为固体,反应条件需要加热 B 解:生成二氧化碳的质量为
设石灰石中CaCO3质量为x
答:石灰石中杂质的质量分数为20%。
选项
实验目的
实验方案
A
比较黄铜和钢的硬度
互相刻画
B
区分固体硝酸铵和食盐
分别取样加水溶解,触摸试管外壁
C
除去铜粉中混有的少量碳粉
在空气中充分灼烧
D
除去硫酸亚铁溶液中的少量硫酸铜
加足量的铁粉后过滤
选项
A
B
C
D
实验设计
实验目的
证明二氧化碳既不能燃烧,也不支持燃烧
验证二氧化碳与水反应生成碳酸
证明呼吸的气体中含有二氧化碳
证明铁生锈是水和氧气共同作用的结果
浙江省湖州市吴兴区十校联考2023-2024学年九年级化学第一学期期末学业水平测试模拟试题含答案: 这是一份浙江省湖州市吴兴区十校联考2023-2024学年九年级化学第一学期期末学业水平测试模拟试题含答案,共9页。
浙江省湖州市吴兴区十学校2023-2024学年九年级化学第一学期期末检测模拟试题含答案: 这是一份浙江省湖州市吴兴区十学校2023-2024学年九年级化学第一学期期末检测模拟试题含答案,共9页。试卷主要包含了下列实验操作符合规范要求的是,原子核中一定含有的粒子是等内容,欢迎下载使用。
浙江省吴兴区七校联考2023-2024学年化学九年级第一学期期末联考模拟试题含答案: 这是一份浙江省吴兴区七校联考2023-2024学年化学九年级第一学期期末联考模拟试题含答案,共9页。试卷主要包含了考生必须保证答题卡的整洁,下列实验方法不正确的是等内容,欢迎下载使用。

