2023-2024学年浙江省杭州江干区六校联考九年级化学第一学期期末检测模拟试题含答案
展开
这是一份2023-2024学年浙江省杭州江干区六校联考九年级化学第一学期期末检测模拟试题含答案,共9页。试卷主要包含了考生要认真填写考场号和座位序号,下列能达到实验目的的方案是,以下检验或除杂方法不恰当的是,向烧杯中逐滴加入x溶液至过量,下列关于催化剂的说法正确的是,生产生活中要合理应用燃烧与灭火等内容,欢迎下载使用。
学校_______ 年级_______ 姓名_______
注意事项
1.考生要认真填写考场号和座位序号。
2.试题所有答案必须填涂或书写在答题卡上,在试卷上作答无效。第一部分必须用2B 铅笔作答;第二部分必须用黑色字迹的签字笔作答。
3.考试结束后,考生须将试卷和答题卡放在桌面上,待监考员收回。
一、单选题(本大题共10小题,共30分)
1.下列有关碳和碳的化合物说法错误的是
A.一氧化碳有还原性,可用于冶炼金属
B.干冰升华吸热,可用于人工降雨
C.石墨能导电,可作铅笔芯
D.水墨画可长久保存不变色是因为在常温下碳的化学性质不活泼
2.2008年5月12日汶川发生大地震,为了支援灾区防疫,我市紧急生产过氧乙酸消毒液,过氧乙酸的化学式为C2H4O3,下列说法错误的是( )
A.过氧乙酸中含有三种元素B.1个过氧乙酸分子由9个原子构成
C.过氧乙酸是化合物D.过氧乙酸是氧化物
3.逻辑推理是化学学习中常用的思维方法。下列推理正确的是()
A.中和反应生成盐和水,则生成盐和水的反应一定是中和反应
B.化合物是由不同种元素组成的纯净物,所以由不同种元素组成的纯净物一定是化合物
C.两种化合物反应生成两种化合物,则该反应一定是复分解反应
D.活泼金属能与稀硫酸反应放出气体,则能与稀硫酸反应放出气体的一定是活泼金属
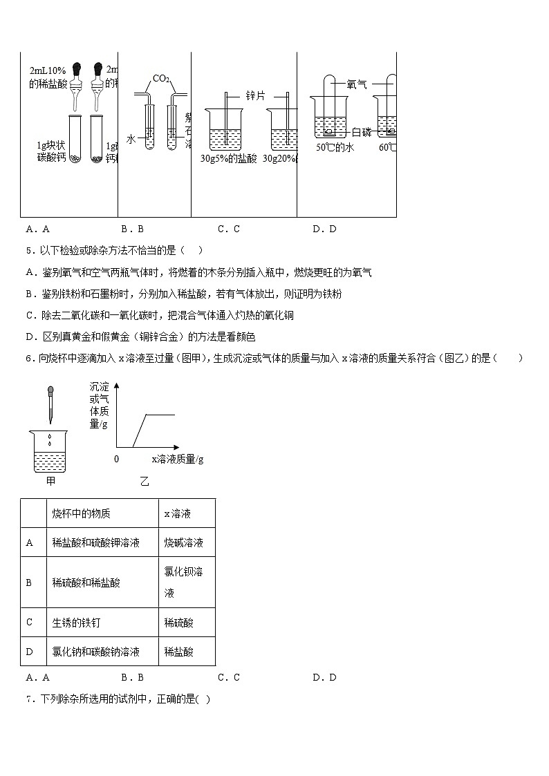
4.下列能达到实验目的的方案是
A.AB.BC.CD.D
5.以下检验或除杂方法不恰当的是( )
A.鉴别氧气和空气两瓶气体时,将燃着的木条分别插入瓶中,燃烧更旺的为氧气
B.鉴别铁粉和石墨粉时,分别加入稀盐酸,若有气体放出,则证明为铁粉
C.除去二氧化碳和一氧化碳时,把混合气体通入灼热的氧化铜
D.区别真黄金和假黄金(铜锌合金)的方法是看颜色
6.向烧杯中逐滴加入x溶液至过量(图甲),生成沉淀或气体的质量与加入x溶液的质量关系符合(图乙)的是( )
A.AB.BC.CD.D
7.下列除杂所选用的试剂中,正确的是( )
A.AB.BC.CD.D
8.下列关于催化剂的说法正确的是
A.化学反应前后催化剂的质量不变B.化学反应前后催化剂的性质不变
C.催化剂只能加快化学反应速率D.没有催化剂化学反应不能发生
9.生产生活中要合理应用燃烧与灭火。下列有关说法错误的是
A.相同条件下,蜂窝煤比煤球燃烧更充分B.天然气、面粉、酒精都是易燃易爆物
C.燃气泄漏要立即关闭气阀同时开启门窗D.水能灭火是因为水能降低可燃物着火点
10.以下是一个化学反应的微观示意图,从示意图获取的信息正确的是( )
A.反应前后分子种类不发生改变
B.该反应的基本类型是化合反应
C.反应前后原子的种类与数目发生改变
D.反应前两种分子的个数比是1:2
二、填空题(本大题共4小题,共20分)
11.下图为A、B、C、D四种粒子的结构示意图,请按要求填空:
(1)A、B、C、D四种粒子中,属于同种元素的是___ (填序号),C粒子的符号为__________。
(2)由A元素和B元素形成的化合物化学式为_______。
12.溶液在生活、生产中具有广泛的用途。
(1)在 20℃时,将 20g 硝酸钾固体中加入 50g 水中,充分搅拌后,仍有 4.2g 硝酸钾固体未溶解。所得溶液是 20℃时硝酸钾的_____溶液(填“饱和”或“不饱和”);20℃时硝酸钾的溶解度为_____。若想让硝酸钾固体继续溶解,可采取的方法是_____(填一种)。
(2)在许多情况下,人们希望能够较快地溶解某些固体物质。以冰糖晶体溶于水为例,加热可以加快其溶解速率,根据生活经验,请再写出一种可以加快冰糖晶体在水中溶解速率的方法_____。
(3)同学们设计了图甲所示实验。当向固体X 中加入液体Y 后,氢氧化钙饱和溶液变浑浊。下列选项不符合实验要求的是_____(填字母)。
13.人们的生产、生活与化学密不可分。
(1)可用来生产触摸屏的主要原料是氧化铟(In2O3),氧化铟中铟(In)的化合价为_____。
(2)防雾霾口罩透气空隙小,可以把直径较大的颗粒物阻挡在外,其原理与_____(填化学操作名称)类似。
(3)“自热火锅”主要由料包和发热包(主要成分为生石灰、焙烧硅藻土、活性炭等)组成,发热包发热的一种原理是生石灰与水反应。化学方程式可表示为_____。烧硅藻土、活性炭都有_____的结构,能起到吸附作用。
(4)下表是我国颁布的生活饮用水水质标准的部分内容。
感官指标表现的是自来水的_____(填“物理性质”或“化学性质”);化学指标中的铜、铁是指_____(填“元素”或“单质”)。自来水中因含有较多的Ca2+和镁离子_____(填离子符号)被称为硬水。
14.本次庆典活动燃放的环保烟花采用不含硫元素的物质、从而减少了污染气体的排放
(1)减少的污染气体是_____________。
(2)烟花中的镁燃烧会产生明亮的白光,带来炫目的效果,镁与氧气燃烧的化学方程式为________________。
三、计算题(本大题共2小题,共12分)
15.(6分)如图所示,用“W”型玻璃管进行微型实验。
(1)描述a处的实验现象_____;
(2)写出b处发生反应的化学方程式_____。
(3)写出a处发生反应提供热量的化学反应方程式_____。
16.(6分)请结合A、B、C、D、E 五个与课本有关的实验,回答问题。
(1)A 实验中若装置气密性不好,其他操作正确,则集气瓶内水面上升的体积_____(选填“>”、“
相关试卷
这是一份浙江省宁波北仑区六校联考2023-2024学年九年级化学第一学期期末复习检测模拟试题含答案,共8页。试卷主要包含了考生必须保证答题卡的整洁,下列化学用语表达正确的是,下列方法不能达到除杂目的的是等内容,欢迎下载使用。
这是一份浙江省杭州市萧山区城区片六校2023-2024学年化学九年级第一学期期末联考模拟试题含答案,共10页。试卷主要包含了下列物质中,属于纯净物的是等内容,欢迎下载使用。
这是一份浙江杭州经济开发区六校联考2023-2024学年化学九年级第一学期期末检测模拟试题含答案,共8页。试卷主要包含了下列叙述正确的是,常用于制造电线、电缆的金属是等内容,欢迎下载使用。

