天津市河东区2023-2024学年七年级上学期期末考试生物试题
展开本试卷分为第Ⅰ卷(选择题)和第Ⅱ卷(非选择题)两部分。第Ⅰ卷,第1页至第4页;第Ⅱ卷,第5页至第8页。试卷满分100分。测试时间60分钟。
第Ⅰ卷(共23道题 共46分)
一、选择题(本大题共23道题,每小题2分,共46分。在每小题给出的四个选项中,只有一个最符合题意,答案写在答题卡中)
1.下列不属于生命现象的是( )
A.花开花落 B.春蒜破土而出 C.馒头上长出“白毛” D.潮涨潮落
2.某班学习小组开展校园生物的调查活动,你认为他们哪一项措施是错误的( )
A.选择一条生物种类较多、环境有较多变化的路线开展调查
B.边调查边将观察到的各种生物名称、数量及生活环境的特点记录在表格中
C.偶尔飞过的鸟和昆虫不需要记录在表格中
D.可以将调查到的生物按照生活环境进行归类
3.俗话说:“大树底下好乘凉”。下列现象与此生物与环境的关系相似的是( )
A.沙漠地区栽种的植物能防风固沙 B.企鹅的皮下脂肪很厚
C.温带的野兔能随季节换毛 D.生活在沙漠的野兔耳朵比草原的野兔耳朵大
4.为保护南极的生态环境,到南极考察的科学工作者要把粪便等生活垃圾带离南极。这主要是因为南极( )
A.分解者很少 B.缺少生产者 C.缺少消费者 D.缺乏必要的生活设施
5.如下表是“探究温度对鼠妇生活的影响”的实验方案,需要修改的选项是( )
A.鼠妇数量 B.光照 C.温度 D.湿度
6.下列有关生物圈的范围及其定义的叙述,正确的是( )
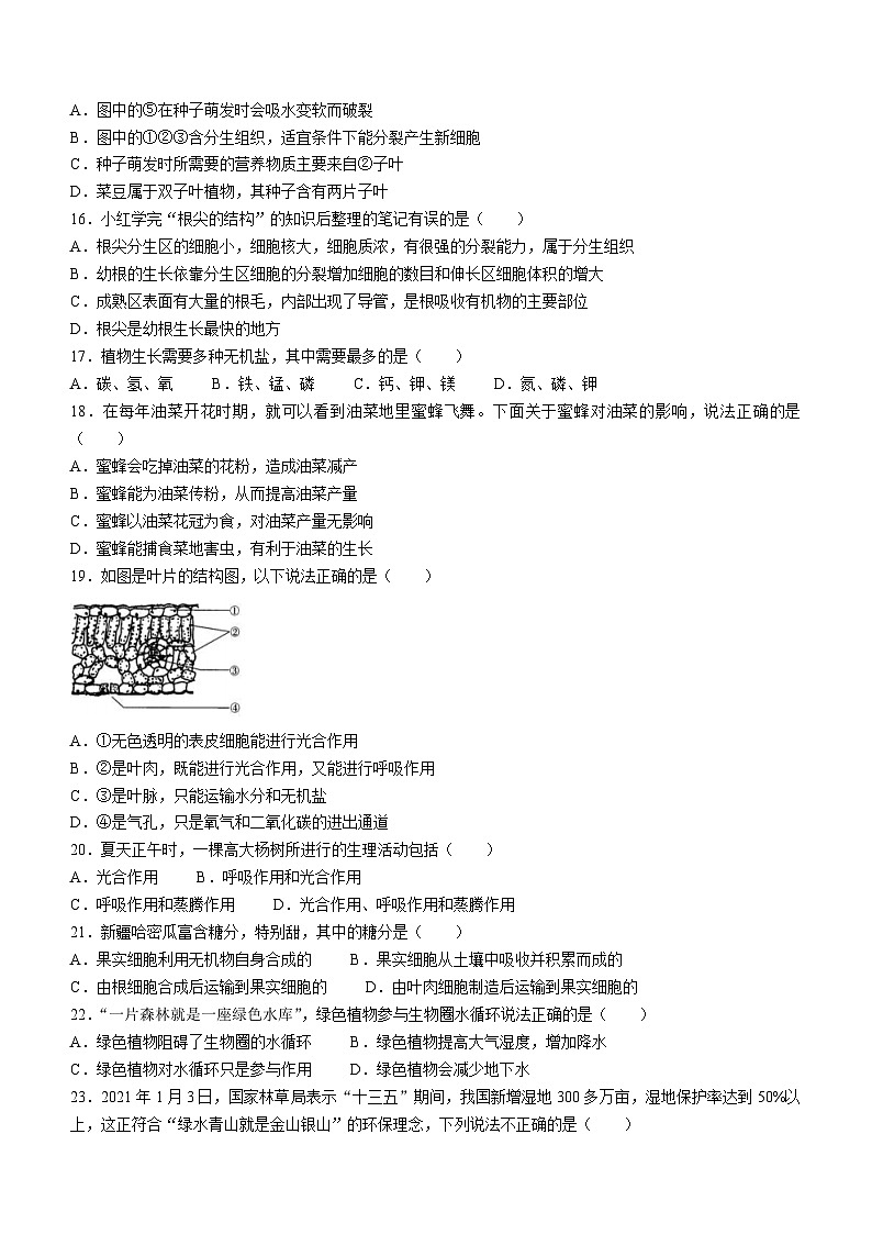
A.地球上所有生物的总称 B.大气圈、水圈和岩石圈的全部
C.地球上所有生物能够生活的地方 D.地球上所有生物以及它们所生活的环境
7.某学习小组观察洋葱表皮细胞临时装片时,在视野中观察到如下图所示的图像,小组讨论后认为,可能是装片制作过程中某一步骤操作不当所致。该步骤最可能是( )
A.擦片 B.取材 C.盖片 D.染色
8.“洋葱鳞片叶内表皮细胞是扁平的,动物的肌肉细胞是细长的,神经细胞有许多突起。”从中我们可以看出,细胞的形态主要与下列哪一项相关( )
A.年龄 B.细胞的生理功能 C.是否有液泡 D.是否有细胞壁
9.科学家切除伞藻甲(伞“帽”形状为菊花形)的伞“帽”并取出其细胞核,将伞藻乙(伞“帽”形状为喇叭形)的细胞核置入伞藻甲中,一段时间后,从伞藻甲的伞柄上长出的伞“帽”形状为( )
A.喇叭形 B.伞形 C.一半菊花形,一半伞形 D.无法判断
10.下图为某植物体内细胞的生理过程,下列有关说法错误的是( )
A.过程①表示细胞的生长,在此过程中染色体数量不断增多
B.过程②表示细胞的分裂,染色体先复制加倍,后均分至两个新细胞中
C.过程③表示细胞的分化,经过②③,就形成了组织
D.植物体由小长大,与过程①②③均密不可分
11.杜鹃既是一种花名,也是一种鸟名,下列关于杜鹃鸟和杜鹃花的叙述错误的是( )
A.它们结构和功能的基本单位都是细胞
B.杜鹃鸟的结构层次比杜鹃花的结构层次多了系统
C.杜鹃鸟的心脏、杜鹃花的种子都属于器官
D.杜鹃鸟的皮肤与杜鹃花叶片的表皮都属于保护组织
12.将一滴草履虫培养液制成临时装片进行观察,下列哪一选项是观察到草履虫的依据?( )
A.含叶绿体,里面有许多小泡 B.身体形状不固定,总在生出突起
C.周围黑、中央亮、轻压会变形的结构 D.身体外部形态像草鞋,通过纤毛摆动,旋转前进
13.下列关于单细胞生物的说法,错误的是( )
A.单细胞生物不能独立完成各项生命活动 B.草履虫能趋利避害
C.有许多单细胞生物是鱼类的天然饵料 D.单细胞生物也有对人类有害的一面
14.下列古诗词中描绘的植物属于裸子植物的是( )
A.春水绿于染 B.亭亭山上松 C.稻从袖中缠 D.苔痕上阶绿
15.如图所示,关于菜豆种子的结构和功能,下列叙述错误的是( )
A.图中的⑤在种子萌发时会吸水变软而破裂
B.图中的①②③含分生组织,适宜条件下能分裂产生新细胞
C.种子萌发时所需要的营养物质主要来自②子叶
D.菜豆属于双子叶植物,其种子含有两片子叶
16.小红学完“根尖的结构”的知识后整理的笔记有误的是( )
A.根尖分生区的细胞小,细胞核大,细胞质浓,有很强的分裂能力,属于分生组织
B.幼根的生长依靠分生区细胞的分裂增加细胞的数目和伸长区细胞体积的增大
C.成熟区表面有大量的根毛,内部出现了导管,是根吸收有机物的主要部位
D.根尖是幼根生长最快的地方
17.植物生长需要多种无机盐,其中需要最多的是( )
A.碳、氢、氧 B.铁、锰、磷 C.钙、钾、镁 D.氮、磷、钾
18.在每年油菜开花时期,就可以看到油菜地里蜜蜂飞舞。下面关于蜜蜂对油菜的影响,说法正确的是( )
A.蜜蜂会吃掉油菜的花粉,造成油菜减产
B.蜜蜂能为油菜传粉,从而提高油菜产量
C.蜜蜂以油菜花冠为食,对油菜产量无影响
D.蜜蜂能捕食菜地害虫,有利于油菜的生长
19.如图是叶片的结构图,以下说法正确的是( )
A.①无色透明的表皮细胞能进行光合作用
B.②是叶肉,既能进行光合作用,又能进行呼吸作用
C.③是叶脉,只能运输水分和无机盐
D.④是气孔,只是氧气和二氧化碳的进出通道
20.夏天正午时,一棵高大杨树所进行的生理活动包括( )
A.光合作用 B.呼吸作用和光合作用
C.呼吸作用和蒸腾作用 D.光合作用、呼吸作用和蒸腾作用
21.新疆哈密瓜富含糖分,特别甜,其中的糖分是( )
A.果实细胞利用无机物自身合成的 B.果实细胞从土壤中吸收并积累而成的
C.由根细胞合成后运输到果实细胞的 D.由叶肉细胞制造后运输到果实细胞的
22.“一片森林就是一座绿色水库”,绿色植物参与生物圈水循环说法正确的是( )
A.绿色植物阻碍了生物圈的水循环 B.绿色植物提高大气湿度,增加降水
C.绿色植物对水循环只是参与作用 D.绿色植物会减少地下水
23.2021年1月3日,国家林草局表示“十三五”期间,我国新增湿地300多万亩,湿地保护率达到50%以上,这正符合“绿水青山就是金山银山”的环保理念,下列说法不正确的是( )
A.湿地是地球之肾,能通过蒸腾作用促进生物圈的水循环
B.湿地植物能吸收氧气释放二氧化碳,维持大气中的碳——氧平衡
C.湿地植物制造有机物,为人和其他生物提供食物
D.湿地植物能够吸收二氧化碳和浮尘,净化空气
第Ⅱ卷(共7道题 共54分)
24.如图是细胞的结构示意图,请据图分析回答下列问题。(每空1分,共6分)
(1)构成植物体结构和功能的基本单位是________图。
(2)染色体是________的载体,存在于细胞的________中(用图中数字作答)。
(3)番茄在生长过程中,吸收含钙的无机盐较多,而对含硅的无机盐吸收却很少,这主要与甲图中哪个结构有关?________(用图中数字作答)。
(4)洋葱通常呈紫色,紫色物质存在于中________(用图中数字作答)。
(5)甲图比乙图多一种结构是数字标号③,生物体可以通过这种结构进行________。
25.图一是某同学制作并观察洋葱鳞片叶内表皮细胞临时装片的实验,图二是观察时看到的两个视野,图三是显微镜的结构图,请回答下列问题。(每空1分,共9分)
(1)从结构层次上看,洋葱鳞片叶内表皮属于________。
(2)图一是制作临时装片的部分步骤,正确的操作顺序是________(填序号)。
(3)在图三的显微镜结构中具有放大作用的结构有________和________(填序号)。
(4)图二是观察时看到的视野,正常情况下观察时应先看到的视野是(填序号);若将视野甲转换到视野乙,应转动________调换物镜。如果物像比较模糊,应该转动图三中的[ ]________。
(5)另一同学将一片洋葱鳞片叶放到载物台上观察,却无法观察到细胞结构。据此推测,按照光学显微镜相应要求,观察的材料必须________。
26.建设生态文明是中华民族永续发展的千年大计。图一表示兴趣小组的同学在调查某森林公园生态建设情况后绘制的食物网简图,图二表示图一中某条食物链各生物体内有毒物质的相对含量。请回答下列问题。(每空1分,共8分)
(1)若图一表示一个完整的生态系统,还需要补充的成分是________和________
(2)该生态系统中能量的源头是________。
(3)此食物网中有________条食物链;生物间既是捕食关系又是竞争关系的共有________组。
(4)若X代表该食物网中的某种生物,那么对于食物链:“植物→昆虫→蜘蛛→X→蛇→鹰”,X既可以代表青蛙,也可以代表________。
(5)图二中的甲对应图一中的生物是________。
(6)若一段时间内鼠的数量大量减少,首先会引起植物的数量增加,但不会无限制地增加下去,这是因为生态系统具有一定的________能力。
27.下列A~F依次为向日葵、肾蕨、水绵、油松、玉米、葫芦藓的植物个体或部分结构示意图,请回答下列问题。(每空1分,共7分)
(1)图示植物中,生活在水中的是________,适宜生活在潮湿陆地环境中的是________和________。(本题单选,用字母表示)
(2)图中具有种子的是________,不具有种子的是________。(本题多选,用字母表示)
(3)上述植物中,________是主要的粮食作物之一,________是主要的油料作物之一。(本题单选,用字母表示)
28.观察从花到形成果实的过程图,回答问题。(每空1分,共9分)
(1)图中[①]为________,其成熟后自然干裂,散发出________,[②]为________,[①]和[②]共同构成________。
(2)花粉落到③柱头上以后,在柱头上黏液的刺激下开始萌发,长出花粉管。花粉管穿过④花柱,进入⑤子房,一直到达[⑥]________,其中的________与来自花粉管中的________结合,形成受精卵,该过程被称为受精。受精完成后⑥将发育成[⑦]________,⑤将发育成[⑧]________。
29.为探究植物的生理作用,小明设计并实施了如图三个实验。请据图分析回答。(注:氢氧化钠溶液能吸收二氧化碳)(每空1分,共7分)
(1)实验一中A瓶装有萌发的种子,B瓶装有煮熟的种子,小明观察到A瓶中的蜡烛熄灭,可以证明种子的呼吸作用吸收了瓶子中的________。
(2)实验二中小明先将C、D两装置放在黑暗环境中一昼夜,目的是消耗叶片内的________。再将两个装置放在光下2小时,分别摘取一叶片,经________处理后,滴加碘液,观察到[ ]装置中的叶片变蓝,证明植物的光合作用需要________。
(3)实验三中小明发现[ ]装置的塑料袋内壁有较多小水珠,可以证明植物蒸腾作用的强弱与________有关。
30.某生物兴趣小组做了“探究玉米种子萌发所需的外界条件”的实验,假如你是其中的一员,请补全下列实验方案。(每空1分,共8分)
(1)提出问题:水对玉米种子的萌发有影响吗?
(2)作出假设:________________。
(3)设计实验:
①取甲、乙两个培养皿,在两个培养皿内各铺一层吸水纸。
②将20粒饱满的玉米种子放置于甲培养皿中,再将________放置于乙培养皿中。
③设置对照实验,甲培养皿________,乙培养皿________,其他无关变量保证________的情况下培养一段时间。(A.不加水; B.加适量水)。从中找出本实验的单一变量是________。
④每日定时观察甲乙培养皿中玉米种子的萌发情况,并做好记录。
(4)实验现象:甲培养皿玉米种子萌发,乙培养皿玉米种子不萌发。
(5)实验结论:________________。
(6)表达和交流:为什么用20粒玉米种子而不用1粒玉米种子做实验?________________。
河北区2023—2024学年度第一学期七年级期末样卷
生物学科试题参考答案
第Ⅰ卷
第Ⅱ卷
24.(每空1分,共6分)
(1)甲 (2)遗传物质 ④
(3)② (4)⑤ (5)光合作用
25.(每空1分,共9分)
(1)(保护)组织 (2)cdba (3)③ ⑤
(4)甲 转换器 ② 细准焦螺旋 (5)薄而透明
26.(每空1分,共8分)
(1)非生物部分 分解者 (2)太阳能 (3)5 2
(4)食虫鸟 (5)鹰 (6)自动调节
27.(每空1分,共7分)
(1)C B F (2)ADE BCF (3)E A
28.(每空1分,共9分)
(1)花药 花粉 花丝 雄蕊
(2)胚珠 卵细胞 精子 种子 果实
29.(每空1分,共7分)
(1)氧气
(2)淀粉 酒精脱色 D 二氧化碳
(3)E 叶片的数量
30.(每空1分,共8分)
(2)水对玉米种子萌发有影响(或水对玉米种子萌发没有影响)
(3)②20粒饱满的玉米种子
③B A 相同且适宜 水
(5)水对玉米种子萌发有影响/种子萌发需要水(合理即可)
(6)1粒种子具有偶然性,为了减少数据的误差,使实验结果更准确,所以用20粒种子(合理即可) 组别
鼠妇数量
光照
温度
湿度
组1
20只
明亮
15℃
适宜
组2
20只
阴暗
25℃
适宜
题号
1
2
3
4
5
6
7
8
9
10
11
12
答案
D
C
A
A
B
D
C
B
A
A
D
D
题号
13
14
15
16
17
18
19
20
21
22
23
答案
A
B
C
C
D
B
B
D
D
B
B
37,天津市红桥区2023-2024学年七年级上学期期末考试生物试题: 这是一份37,天津市红桥区2023-2024学年七年级上学期期末考试生物试题,共2页。试卷主要包含了3元/份气孔的闭合等内容,欢迎下载使用。
37,天津市红桥区2023-2024学年七年级上学期期末考试生物试题(1): 这是一份37,天津市红桥区2023-2024学年七年级上学期期末考试生物试题(1),共8页。
天津市河东区2023-2024学年七年级上学期期末质量检测生物试题: 这是一份天津市河东区2023-2024学年七年级上学期期末质量检测生物试题,共9页。

