2023-2024学年江西省九江市彭泽县化学九上期末统考模拟试题含答案
展开
这是一份2023-2024学年江西省九江市彭泽县化学九上期末统考模拟试题含答案,共9页。试卷主要包含了答题时请按要求用笔,下列实验操作正确的是,下列实验操作不正确的是,下列实验操作不能达到实验目的是等内容,欢迎下载使用。
学校_______ 年级_______ 姓名_______
注意事项:
1.答题前,考生先将自己的姓名、准考证号码填写清楚,将条形码准确粘贴在条形码区域内。
2.答题时请按要求用笔。
3.请按照题号顺序在答题卡各题目的答题区域内作答,超出答题区域书写的答案无效;在草稿纸、试卷上答题无效。
4.作图可先使用铅笔画出,确定后必须用黑色字迹的签字笔描黑。
5.保持卡面清洁,不要折暴、不要弄破、弄皱,不准使用涂改液、修正带、刮纸刀。
一、单选题(本大题共15小题,共45分)
1.某同学用分子的观点解释下列现象,其中错误的是
A.花香四溢一分子在不断地运动
B.热胀冷缩一分子大小随温度的变化而改变
C.食物腐败一分子发生了改变
D.轮胎充气一分子之间有间隔
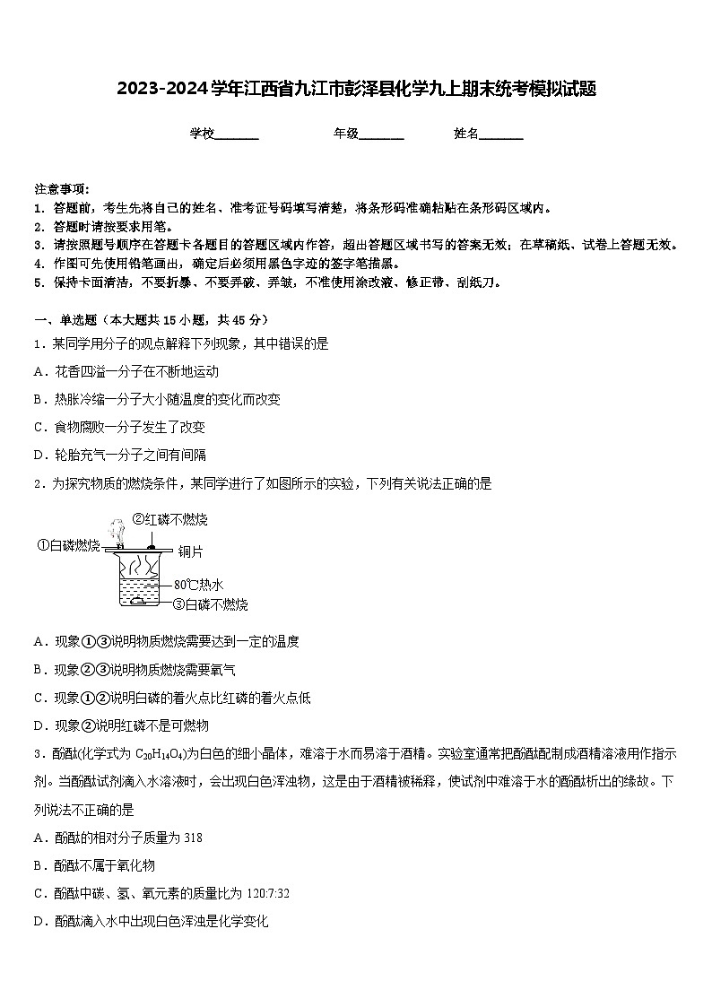
2.为探究物质的燃烧条件,某同学进行了如图所示的实验,下列有关说法正确的是
A.现象①③说明物质燃烧需要达到一定的温度
B.现象②③说明物质燃烧需要氧气
C.现象①②说明白磷的着火点比红磷的着火点低
D.现象②说明红磷不是可燃物
3.酚酞(化学式为C20H14O4)为白色的细小晶体,难溶于水而易溶于酒精。实验室通常把酚酞配制成酒精溶液用作指示剂。当酚酞试剂滴入水溶液时,会出现白色浑浊物,这是由于酒精被稀释,使试剂中难溶于水的酚酞析出的缘故。下列说法不正确的是
A.酚酞的相对分子质量为318
B.酚酞不属于氧化物
C.酚酞中碳、氢、氧元素的质量比为120:7:32
D.酚酞滴入水中出现白色浑浊是化学变化
4.2019年12月8日至10日,我市出现了严重的雾霾天气,对人体健康不利。下列情况会引起大气污染的是
①太阳能供热
②火力发电
③工厂废气的排放
④植物光合作用
⑤燃放鞭炮
⑥汽车尾气的排放
A.①②③⑤B.③④⑤⑥C.②③⑤⑥D.②③④⑤
5.在许多实验中都用到了水,如图均为初中化学课本中的实验,其中有关水的作用描述不正确的是
A.①作反应物
B.②吸收热量,防止瓶底炸裂
C.③提供热量、隔绝氧气
D.④通过进入广口瓶中水的体积测定空气中氧气的含量
6.建立模型是学习化学的重要方法,下列有关模型正确的是( )
A.地壳中元素分布图B.物质分类模型
C.化学反应分类模型D.原子结构模型
7.下列应用的原理用化学方程式表示正确的是( )
A.炼铁:
B.镁带燃烧:
C.煅烧石灰石:
D.铁丝燃烧:
8.下列实验操作正确的是
A.倾倒液体
B.滴加液体
C.熄灭酒精灯
D.检查装置气密性
9.下列实验操作不正确的是( )
A.过滤食盐水B.氧气的验满
C.试管的洗涤D.液体的加热
10.下列实验操作不能达到实验目的是( )
A.AB.BC.CD.D
11.下列区别物质的方法不正确的是( )
A.用肥皂水区别软水和硬水
B.用酚酞溶液区分盐酸和氢氧化钠溶液
C.用燃烧的方法区别羊毛和涤纶
D.用观察颜色的方法区别O2和CO2
12.尿素[CO(NH2)2]是一种农业生产上常见的化肥,下列关于尿素的说法,错误的是
A.尿素由4种元素组成B.尿素的相对分子质量是46
C.尿素中碳、氮两种元素质量比为3:7D.6g尿素中含有氮元素2.8g
13.下列各组仪器中,组装实验室制取二氧化碳装置时,不全部用到的是
A.长颈漏斗、集气瓶、酒精灯
B.长颈漏斗、集气瓶、试管
C.长颈漏斗、锥形瓶、集气瓶
D.平底烧瓶、长颈漏斗、集气瓶
14.下列实验方案中不正确的是( )
A.除去CO2气体中的少量CO,可以用点燃的方法来完成
B.区别铁粉和木炭粉,可分别用磁铁吸引,能被吸引的为铁粉
C.用黄铜片在铜片上刻划,铜片上有划痕,则黄铜的硬度比铜的大
D.鉴别食盐水和蒸馏水,可分别取少量加热蒸干,有固体存在的为食盐水
15.下列离子在pH=2的溶液中能大量共存,且为无色溶液的是( )
A.
B.
C.
D.
二、填空题(本大题共4小题,共20分)
16.气体的实验室制取是学生必备的基本实验技能,请根据下列装置回答问题:
(1)写出标号仪器①的名称:_______。
(2)实验室用A装置制取氧气,反应的化学方程式为:_______,若收集少量的氧气用于氧气性质的实验探究,应选用的收集装置是______(填字母);加热时酒精灯内的液体燃烧的反应方程式:______。
(3)实验室用B装置制取二氧化碳的反应化学方程式:_______。检验生成的二氧化碳时,将气体通入F装置中所发生反应的化学方程式:________。
17.根据下列装置图回答有关问题:
(1)写出仪器①的名称:_______________。
(2)若用过氧化氢溶液和二氧化锰制取纯净氧气,可选用的收集装置是____________(填字母),反应的化学方程式为____________。若用过滤的方法从反应后所得物质中回收MnO2(MnO2是难溶于水的固体粉末),在操作中使用的玻璃仪器除了烧杯和玻璃棒外,还需要____________。
(3)实验室制取二氧化碳选择的最佳发生装置是C,该装置与另一个可选用的装置相比,优点是__________。若用G装置收集二氧化碳,气体应从____(填 “a” 或“b”)通入。
(4)已知氨气极易溶于水且密度比空气小。实验室可用下列反应制取氨气: 。根据信息,实验室制取氨气可选用的装置是_________(从A~F中选,填字母)。
18.根据下图实验,回答有关问题。
(1)A实验中铜片上的白磷燃烧,水中白磷不燃烧,说明燃烧的条件之一为_____。
(2)B实验的目的是_____。
(3)C实验中甲试管的铁钉生锈乙试管的铁钉不生锈,说明铁生锈与_____有关;
(4)根据D实验得到的结论,说明二氧化碳可用于_____。
19.某兴趣小组对KClO3分解反应的催化剂进行研究,在相同的加热条件下,用下图装置完成表中实验:
(1)设置实验1的目的是_____。
(2)表中所列3种催化剂的催化效果最佳的是_____。
(3)由实验1和实验4可知,KCl_____(填“有”或“无”)催化作用。维持加热条件不变,用实验1再继续收集50mLO2,所需时间明显少于171s,解释原因:_____。
三、简答题(本大题共2小题,共16分)
20.(8分)高级轿车常配置一种汽车安全气囊,其内部贮有硝酸铵(NH4NO3),当汽车受到猛烈撞击时,安全气囊会在瞬间弹出,防止驾驶员受伤。撞车时,约在0.01 s内引发安全气囊内下列反应:NH4NO3 =N2O↑+2H2O。
(1)此反应中反应物和生成物中的氮元素化合价从左到右依次为 ___________。
(2)若有40g硝酸铵完全反应,产生N2O的质量是多少?
21.(8分)为测定某过氧化钠样品的纯度,将2g该样品与足量水发生如下反应(杂质不参与反应):2Na2O2+2H2O=4NaOH+O2↑生成气体质量与时间的关系如图所示。回答问题:
(1)生成氧气的质量是____g。
(2)列式计算该样品中过氧化钠的质量分数____。
四、探究题(本大题共2小题,共19分)
22.(9分)工业上炼铁炼钢和轧制钢材的主要流程如图。
已知生铁的含碳量为2%-4.3%,钢的含碳量为0.03%-2%。
(1)反应:①Fe2O3+3CO2Fe+3CO2,②Fe2O3+3C2Fe+3CO,用于高炉炼铁的原理是_____(填序号)。
(2)炼铁的固体原料需经过粉碎,其目的是_____。
(3)高炉气体可作燃料,主要是含有大量的_____。
(4)炉渣中含有硅酸钙(CaSiO3),可用于制水泥,其中硅元素的化合价是_____。
(5)炼钢炉中,通入纯氧的目的是_____。
(6)用2000t含氧化铁80%的赤铁矿石,理论上可以炼出含铁96%的生铁多少_____t(保留整数)。
23.(10分)化学是一门研究物质的科学,我们一般从物质的存在、性质、制备、用途等方面研究一种物质或一类物质。以金属为例,请你参与其中回答相关问题:
(1)认识金属元素存在:自然界中大多数金属都以化合物的形式存在。下列矿石的主要成分属于氧化物的是__________(填字母序号,下同);
A 铝土矿(主要成分Al2O3)
B 钾长石(主要成分K2O·Al2O3·6SiO2)
C 赤铁矿(主到成分Fe2O3)
D 磁铁矿(主要成分Fe3O4)
(2)探究金属性质:金属原子容易失去最外层电子,化学性质活泼。下图为探究金属相关性质的实验。
①上图甲中反应现象是_______________;
②金属在生产生活中应用广泛。合金性能优于单一金属,因而被广泛应用。焊锡(主要含锡、铅)与其组成金属相比具有_________的特性,可用于焊接电子元件;
③上图实验乙中,通过对比A和B中铁钉表面的不同现象,可推知对应防止铁生锈的原理是__________________。
④生活中我们经常发现铜制品在潮湿的空气中表面会出现绿色物质。经查阅资料发现,该物质为铜绿一—化学式为Cu2(OH)2CO3,你推测是铜与空气中的O2、_______和______(本问的2空均填化学式)共同作用的结果。
(3)将一定量的锌粉加入到硝酸银、硝酸铜的混合溶液中,充分反应后过滤,向滤渣中加入盐酸无气泡产生,则下列叙述中完全正确的是_________。
①滤渣中一定含有银,一定不含有铜
②滤液中的溶质一定含有硝酸锌,一定不含有硝酸银
③若滤液为蓝色,则滤液中的溶质一定含有硝酸铜和硝酸锌
④若滤液为无色,则滤渣中一定含有银和铜,滤液中的溶质一定只含有硝酸锌
参考答案
一、单选题(本大题共15小题,共45分)
1、B
2、C
3、D
4、C
5、B
6、D
7、D
8、D
9、B
10、B
11、D
12、B
13、A
14、A
15、A
二、填空题(本大题共4小题,共20分)
16、长颈漏斗 E或者C
17、集气瓶 D 2H2O22H2O+ O2↑ 漏斗 能控制反应发生与停止 a AE
18、与氧气接触 验证分子不断运动 水(H2O) 灭火
19、对比实验 MnO2 有 生成的KCl加快了反应收集气体的体积
三、简答题(本大题共2小题,共16分)
20、(1)-3、+5、+1;(2)22g。
21、(1)0.32(2)78%
四、探究题(本大题共2小题,共19分)
22、① 增大反应物的接触面积 CO +4 把生铁中的含碳量降至0.03%﹣2% 1167
23、ACD 剧烈燃烧,火星四射,生成一种黑色固体,放出大量的热 熔点低 隔绝氧气 H2O CO2 ③④
选项
实验目的
实验操作
A
除去硫酸亚铁溶液中的硫酸铜
加入过量的铁粉,过滤
B
除去氯化钾固体中少量的氯酸钾
加入少量的二氧化锰,并加热
C
鉴别碳酸钙粉末和碳酸钠粉末
分别加入足量的水
D
鉴别CO和CH4
分别点燃,在火焰上方罩一干冷的烧杯
编号
KClO3质量/g
催化剂
催化剂质量/g
收集50mL O2所需时间/s
实验1
5
_
_
171
实验2
5
MnO2
0.5
49
实验3
5
Fe2O3
0.5
58
实验4
5
KCl
0.5
154
相关试卷
这是一份青海省海西2023-2024学年九上化学期末统考模拟试题含答案,共9页。试卷主要包含了下列说法错误的是等内容,欢迎下载使用。
这是一份陕西史上最全的2023-2024学年九上化学期末统考模拟试题含答案,共10页。试卷主要包含了考生要认真填写考场号和座位序号,下列关于空气的说法中正确的是,下列实验操作正确的是,下列事实与氧气化学性质无关的是等内容,欢迎下载使用。
这是一份江西省鄱阳县2023-2024学年九上化学期末统考模拟试题含答案,共8页。试卷主要包含了考生必须保证答题卡的整洁,下图实验操作正确的是,归纳整理是一种很好的学习方法等内容,欢迎下载使用。

