2023-2024学年四川省宜宾市第八中学九年级化学第一学期期末调研模拟试题含答案
展开
这是一份2023-2024学年四川省宜宾市第八中学九年级化学第一学期期末调研模拟试题含答案,共8页。试卷主要包含了下列变化中属于化学变化的是,为使河水变为饮用水,用铁酸钠,铝抗腐蚀能力强的原因是等内容,欢迎下载使用。
学校_______ 年级_______ 姓名_______
请考生注意:
1.请用2B铅笔将选择题答案涂填在答题纸相应位置上,请用0.5毫米及以上黑色字迹的钢笔或签字笔将主观题的答案写在答题纸相应的答题区内。写在试题卷、草稿纸上均无效。
2.答题前,认真阅读答题纸上的《注意事项》,按规定答题。
一、单选题(本大题共15小题,共45分)
1.实验室里发生的下列变化,属于化学变化的是( )
A.盐酸挥发B.试管破碎C.酒精燃烧D.胆矾研碎
2. “低碳生活”倡导我们在生活中所耗用的能量、材料要尽量减少,从而减少二氧化碳排放量.下列做法符合“低碳生活”理念的是( )
A.教科书循环使用
B.使用一次性筷子,减少疾病传染
C.大量使用私家汽车出行,节约时间
D.大量建设钢铁冶炼厂,促进经济发展
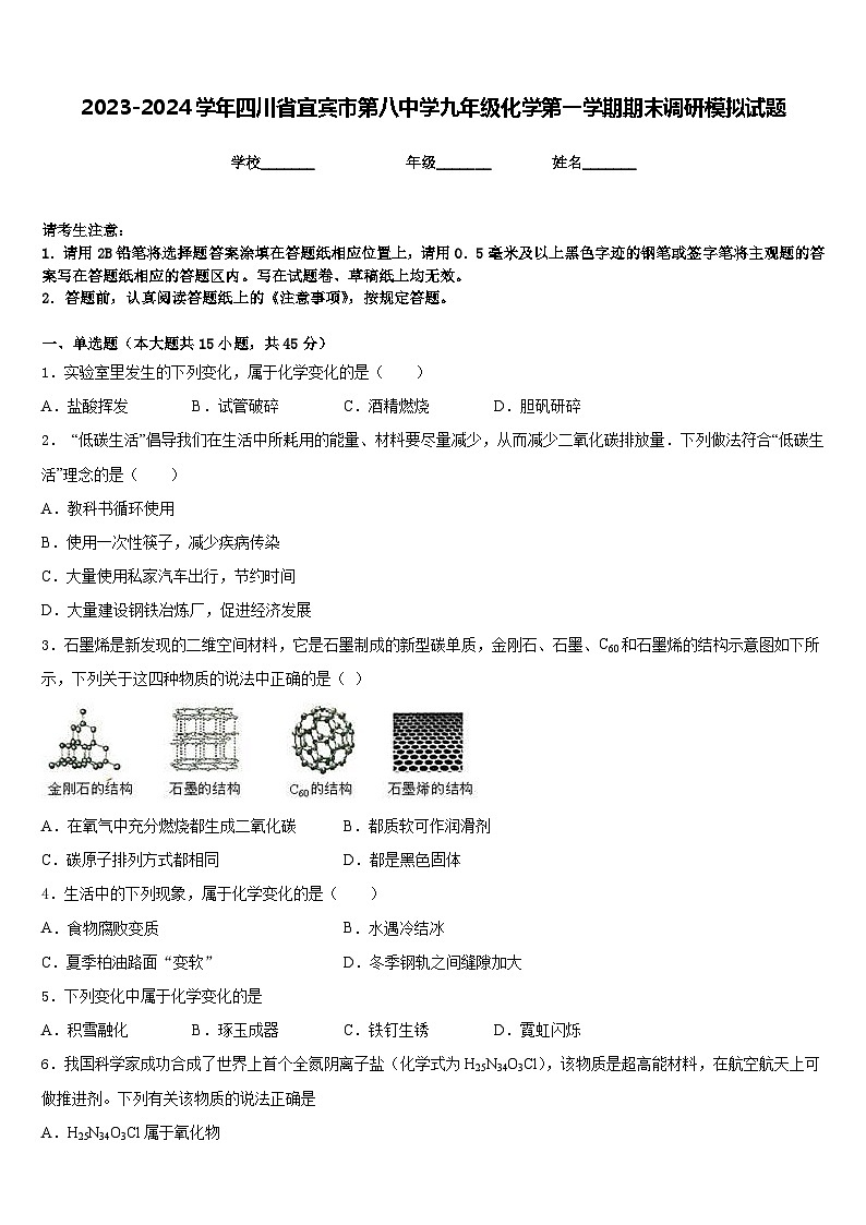
3.石墨烯是新发现的二维空间材料,它是石墨制成的新型碳单质,金刚石、石墨、C60和石墨烯的结构示意图如下所示,下列关于这四种物质的说法中正确的是( )
A.在氧气中充分燃烧都生成二氧化碳B.都质软可作润滑剂
C.碳原子排列方式都相同D.都是黑色固体
4.生活中的下列现象,属于化学变化的是( )
A.食物腐败变质B.水遇冷结冰
C.夏季柏油路面“变软”D.冬季钢轨之间缝隙加大
5.下列变化中属于化学变化的是
A.积雪融化B.琢玉成器C.铁钉生锈D.霓虹闪烁
6.我国科学家成功合成了世界上首个全氮阴离子盐(化学式为H25N34O3Cl),该物质是超高能材料,在航空航天上可做推进剂。下列有关该物质的说法正确是
A.H25N34O3Cl属于氧化物
B.H25N34O3Cl由四种非金属元素组成
C.H25N34O3Cl由25个氢原子、34个氮原子、3个氧原子、1个氯原子构成
D.H25N34O3Cl中氯元素的质量分数最小
7.下列关于碳及其化合物的说法中,正确的是
A.石墨、金刚石的物理性质差异很大,是因为碳原子的排列方式不同
B.除去CO2中少量的CO,可采用点燃的方法
C.在室内放一盆澄清石灰水可防止CO中毒
D.CO气体和CO2气体都是大气污染物
8.为使河水变为饮用水,用铁酸钠()处理河水是一项较新技术。铁酸钠中铁元素的化合价是( )
A.B.C.D.
9.铝抗腐蚀能力强的原因是
A.硬度、密度都较小B.化学性质不活泼
C.常温下不与氧气反应D.表面易形成致密的氧化膜
10.有两份质量相同的氯酸钾,向其中一份加入少量的二氧化锰,加热后反应时间和反应速率的关系可用图来表示。则下列判断正确的是
A.DABC表示有催化剂的曲线
B.D'C'的反应时间=DC的反应时间
C.DABC的面积=D'A'B'C'的面积
D.DABC的面积
相关试卷
这是一份四川省宜宾市叙州区2023-2024学年九年级化学第一学期期末质量检测模拟试题含答案,共9页。试卷主要包含了答题时请按要求用笔等内容,欢迎下载使用。
这是一份四川省宜宾市翠屏区2023-2024学年九年级化学第一学期期末监测模拟试题含答案,共8页。试卷主要包含了考生必须保证答题卡的整洁,下列关于溶液的说法正确的是,下列实验基本操作正确的是,下列化学实验基本操作,正确的是等内容,欢迎下载使用。
这是一份2023-2024学年四川省绵阳宜溪中学心化学九年级第一学期期末调研模拟试题含答案,共7页。试卷主要包含了答题时请按要求用笔,下列实验操作正确的是等内容,欢迎下载使用。

