广东省东莞市中学堂镇六校2023-2024学年八年级物理第一学期期末综合测试模拟试题含答案
展开这是一份广东省东莞市中学堂镇六校2023-2024学年八年级物理第一学期期末综合测试模拟试题含答案,共7页。试卷主要包含了考生必须保证答题卡的整洁,下列数据中最接近事实的是等内容,欢迎下载使用。
学校_______ 年级_______ 姓名_______
考生请注意:
1.答题前请将考场、试室号、座位号、考生号、姓名写在试卷密封线内,不得在试卷上作任何标记。
2.第一部分选择题每小题选出答案后,需将答案写在试卷指定的括号内,第二部分非选择题答案写在试卷题目指定的位置上。
3.考生必须保证答题卡的整洁。考试结束后,请将本试卷和答题卡一并交回。
一、选择题(每题1分,共30题,30分)
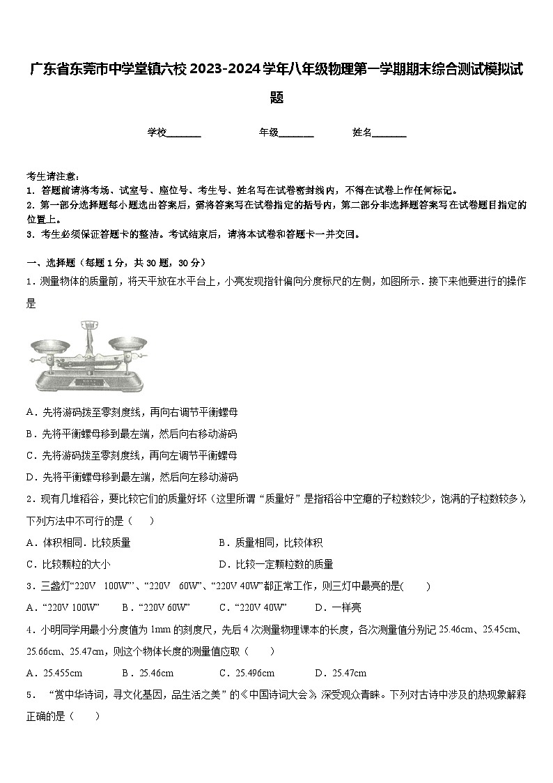
1.测量物体的质量前,将天平放在水平台上,小亮发现指针偏向分度标尺的左侧,如图所示.接下来他要进行的操作是
A.先将游码拨至零刻度线,再向右调节平衡螺母
B.先将平衡螺母移到最左端,然后向右移动游码
C.先将游码拨至零刻度线,再向左调节平衡螺母
D.先将平衡螺母移到最左端,然后向左移动游码
2.现有几堆稻谷,要比较它们的质量好坏(这里所谓“质量好”是指稻谷中空瘪的子粒数较少,饱满的子粒数较多),下列方法中不可行的是( )
A.体积相同.比较质量B.质量相同,比较体积
C.比较颗粒的大小D.比较一定颗粒数的质量
3.三盏灯“220V 100W”’、“220V 60W”、“220V 40W”都正常工作,则三灯中最亮的是( )
A.“220V 100W”B.“220V 60W”C.“220V 40W”D.一样亮
4.小明同学用最小分度值为1mm的刻度尺,先后4次测量物理课本的长度,各次测量值分别记25.46cm、25.45cm、25.66cm、25.47cm,则这个物体长度的测量值应取( )
A.25.455cmB.25.46cmC.25.496cmD.25.47cm
5. “赏中华诗词,寻文化基因,品生活之美”的《中国诗词大会》,深受观众青睐。下列对古诗中涉及的热现象解释正确的是( )
A.“白云千载空悠悠”,云的形成是汽化现象,需要吸热
B.“窗含西岭千秋雪”,雪的形成是凝华现象,需要放热
C.“日落乌啼霜满天”,霜的形成是凝固现象,需要放热
D.“斜月沉沉藏海雾”,雾的形成是液化现象,需要吸热
6.中华诗词蕴含着丰富的物理知识,以下诗词中有关物态变化的分析正确的是( )
A.“已是悬崖百丈冰”,冰的形成是凝固现象,需要吸热
B.“斜月沉沉藏海雾”,雾的形成是汽化现象,需要放热
C.“月落乌啼霜满天”,霜的形成是凝华现象,需要吸热
D.“露似真珠月似弓”,露的形成是液化现象,需要放热
7.下列数据中最接近事实的是( )
A.成年人的拇指宽度约为ldmB.普通人的洗澡水温度约为40℃
C.人步行的正常速度约为1.4km/hD.健康人的脉搏跳动频率约为75次/秒
8.《红楼梦》中关于王熙凤的出场有这样的描写:一语未完,只听后院中有笑语声,说:“我来迟了,不曾迎接远客!”…….一屋子的人除了黛玉,闻其声就知来者是谁.这是通过声音辨人,利用了不同人的声音有不同的
A.音调B.响度C.音色D.速度
9.2019年7月17凌晨我国上大部分地区都能看到“带食月落”,下列现象的形成与月食成因相同的是( )
A. 倒影
B. 激光错位
C. 手影
D.鱼缸内风景
10.上午9︰00时,小明站在操场上,发现自己的影子在身体左侧,那么他面对的方向是( )
A.东方B.南方C.西方D.北方
11.有三把刻度尺,它们的分度值分别为1mm,1cm,1dm,用它们来测量物体的长度,则( )
A.分度值是1cm的刻度尺最好
B.分度值是1mm的刻度尺最好
C.分度值是1dm的刻度尺最好
D.要根据测量要求来选择刻度尺
12.某同学需要用天平、烧杯称取50g水用于配制溶液。调节好天平后,他设计了如下的操作步骤:
①将空烧杯放在天平左盘
②将空烧杯放在天平左盘,加减砝码、移动游码,使天平平衡
③向空烧杯中逐渐加水,直到天平平衡
④在天平右盘中放入50g砝码
你认为正确的操作顺序是
A.①③④B.①④③
C.②④③D.②③④
二、填空题(每题5分,共4题,20分)
13.如图是在我市某工厂的噪声监测仪,该仪器是用来监测声音____(选填响度、音色或音调)大小的,仪器显示“噪声89分贝,请注意使用耳塞”,使用耳塞是采取_____(选填消声、吸声或隔声)的方式减轻噪声对人的影响。如果学校外的噪声对上课造成影响,请你用一种合理的方法来消除或减小该噪声对你们的影响:_______。
14.小明在探究甲、乙两种不同物质的质量和体积的关系时,得出了如图所示的图线,由图线可知,甲、乙两种物质的密度之比ρ甲:ρ乙=_____,用甲、乙两种不同的物质做成质量相同的实心体,则它们的体积之比V甲:V乙=_____。
15.当前,中学生由于长时间使用智能手机、电脑等电子产品导致近视率升高。图中表示近视眼的是图______(选填“甲”或“乙”),近视眼应配戴______透镜制成的眼镜进行矫正。
16.严冬,树枝上形成美丽的“雾淞”.“雾淞”属于_____现象(选填一种物态变化现象),这个现象发生的过程中,需要_____热量(选填“吸收”或“放出”).
三、实验题(共12分)
17.(4分)小阳在水平桌面上利用如图所示的实验器材,探究平面镜成像的特点。其中A、B是两段完全相同的蜡烛,C是平整的白纸,E是薄透明平板玻璃。小阳将点燃的蜡烛A放在玻璃板前,观察到玻璃板后有蜡烛A的像A',小阳在像A'所在的位置用光屏______承接这个像(选填“能”或“不能”)。
小红在玻璃板后移动蜡烛B想使其与像A'完全重合,但小红沿水平桌面无论怎样移动蜡烛B,蜡烛B始终不能与蜡烛A的像A'完全重合,造成这种情况的原因可能是______。
18.(4分)小强在探究某种物质熔化规律的实验中,根据实验数据画出了温度随时间变化的图象,如图所示,根据图象特征回答下列问题:
(1)该物质是________;(填“晶体”或“非晶体”)
(2)该物质的熔点是________℃:
(3)该物质温度为30℃时处于________态;(填“固”或“液”)
(4)该物质从开始熔化到完全熔化,持续的时间是________min.
19.(4分)小峰同学在“探究平面镜成像平面镜的特点”实验时,将玻璃板竖直放在水平桌面上,再取两段相同的蜡烛A和B,一前一后竖直放在桌面上,点燃玻璃板前的蜡烛A,移动蜡烛B,直到看上去它跟蜡烛A的像完全重合,如图所示,在此实验中:
(1)实验室提供四块玻璃板供小峰选择:
A.较薄茶色 B.较厚茶色 C.较薄无色 D.较厚无色
为了保证实验效果,小峰应该选择_____玻璃板;
(2)用两段相同的蜡烛是为了比较像与物_____的关系。某同学发现看到蜡烛A的像不清晰,于是他将蜡烛B也点燃,用来增加像的亮度。他这样做_____(填“能”或“不能”)使看到的像更清晰;
(3)在寻找蜡烛像的位置时,眼睛应该在蜡烛_____(填“A”或“B”)这一侧观察;
(4)移去蜡烛B,在其原来的位置上放一光屏,光屏上不能承接到蜡烛A的像,这说明平面镜成的像是_____(选填“虚”或“实”)像。
四、作图题(共16分)
20.(8分)如图所示.一束光线经平面镜反射后,过凸透镜的焦点F射向凸透镜.请在图中画出射向平面镜的入射光线和经凸透镜后的折射光线,并标出入射角的度数.
(______)
21.(8分)如图所示,请将螺线管、滑动变阻器接入电路中,使开关闭合后,螺线管与条形磁铁相互吸引,滑动变阻器滑片P向右移动会使引力变小.
五、计算题(共22分)
22.(10分)目前世界上最“轻”的材料是由我国科学家造出的“全碳气凝胶”,如图所示,即使把它压在狗尾草上也不会压弯狗尾草的毛尖,这种材料的密度为1.6×10-4 g/cm3。
(1)一块100cm3的“全碳气凝胶”的质量是_____克。
(2)它是吸油能力最强的材料,它最多能吸收自身质量900倍的有机溶剂(如原油),可用于处理海上的漏油事故,已知原油的密度ρ=0.9×103kg/m3,则100cm3的“全碳气凝胶”最多能吸收多少立方厘米的原油?_____
23.(12分)小林开车时看到如图甲所示的交通标志牌,此时汽车内的速度计如图乙所示。
(1)若小林此时汽车的速度大小如图乙速度计所示,汽车此时是否超速;若以这样的车速行驶,汽车行驶0.5h走过多少路程;
(2)在遵守交通规则的前提下,此汽车到香山出口至少需多长时间。
参考答案
一、选择题(每题1分,共30题,30分)
1、A
2、C
3、A
4、B
5、B
6、D
7、B
8、C
9、C
10、D
11、D
12、C
二、填空题(每题5分,共4题,20分)
13、响度 隔声 关好门窗
14、2:1 1:2
15、甲 凹
16、凝华 放出
三、实验题(共12分)
17、不能 透明玻璃板与桌面不垂直
18、晶体 48 固 6
19、A 大小 不能 A 虚
四、作图题(共16分)
20、
21、
五、计算题(共22分)
22、0.016 16cm3
23、 (1)超速了;50km;(2)0.0625h
相关试卷
这是一份广东省东莞市中学堂镇六校2023-2024学年九上物理期末联考试题含答案,共8页。试卷主要包含了考生要认真填写考场号和座位序号,如图所示,开关闭合后,下列关于内能的说法中,正确的是等内容,欢迎下载使用。
这是一份广东省东莞市中学堂星晨学校2023-2024学年物理九上期末调研试题含答案,共13页。
这是一份广东省东莞市中学堂星晨学校2023-2024学年九上物理期末质量跟踪监视试题含答案,共11页。

