2023-2024学年河北省邢台市英华集团初中部八上物理期末监测模拟试题含答案
展开学校_______ 年级_______ 姓名_______
注意事项:
1.答题前,考生先将自己的姓名、准考证号码填写清楚,将条形码准确粘贴在条形码区域内。
2.答题时请按要求用笔。
3.请按照题号顺序在答题卡各题目的答题区域内作答,超出答题区域书写的答案无效;在草稿纸、试卷上答题无效。
4.作图可先使用铅笔画出,确定后必须用黑色字迹的签字笔描黑。
5.保持卡面清洁,不要折暴、不要弄破、弄皱,不准使用涂改液、修正带、刮纸刀。
一、选择题(每题1.5分,共30题,45分)
1.李白是我国唐代著名的诗人,他写的《早发白帝城》中“两岸猿声啼不住,轻舟已过万重山”中,以下列哪个物体为参照物,舟是静止的( )
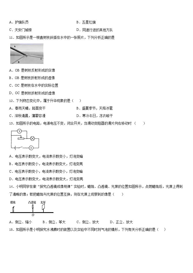
A.大地B.岸边的树C.远处的山D.坐在舟上的李白
2.下列现象发生的过程中,吸收热量的一组是
(1)春天,冰雪融化汇成溪流 (2)夏天,从冰箱里拿出来的饮料罐“出汗”
(3)秋天,清晨的雾在太阳出来后散去 (4)冬天,室外地面上出现了霜
A.(1)(2)B.(1)(3)C.(2)(4)D.(3)(4)
3.下列观点与实际相符合的是( )
A.走出宇宙飞船的航天员如果在太空中相距不超过十米远,可以关闭无线电设备,只要面对面说话就能互相听见对方的声音
B.课间操时体育老师通过广播喇叭指挥同学们排队形,喇叭的作用是增大声音的响度
C.只要有物体在振动,人就一定能听到声音
D.小孔成像的原理是光的反射
4.关于弹簧测力计的使用,下列说法中不正确的是
A.使用时必须检查指针是否对准零刻度线
B.弹簧测力计使用时必须竖直放置,不得倾斜
C.使用中要使弹簧测力计的受力方向沿弹簧的轴线方向
D.不能用来测量超过它的测最范围的力
5.下列物态变化描述正确的是( )
A.甲图中山间的雾是水汽化形成的
B.乙图中河里的冰逐渐化成水是熔化现象
C.丙图中草木上的霜是水蒸气凝固形成的
D.丁图中蜡烛“流泪”是熔化现象温度保持不变
6.已知海波的熔点是48℃,则48℃时海波的状态是( )
A..一定是固态B.一定是液态
C.一定是固液混合态D.上述三种情况都有可能
7.关于声现象,下列说法中正确的是 ( )
A.只要物体振动,我们就一定能听到声音
B.声音在不同介质中传播速度相同
C.市区内某些路段 “禁鸣喇叭”,这是在声音传播过程中减弱噪声
D.我们能分辨出不同乐器发出的声音,主要根据它们发声的音色不同
8.夏天,盛一盆水,在盆里放两块高出水面的砖头,砖头上搁一只比盆小一点的篮子。篮子里有剩饭、剩菜,再把一个纱布袋罩在篮子上,并使袋口的边缘浸入水里(如图所示),就做成了一个“简易冰箱”。把它放在通风的地方,篮子里的饭菜放置一天也不会变质,以上“简易冰箱”的工作原理是( )
A.液化放热B.升华吸热C.凝固放热D.蒸发吸热
9.甲、乙两个正方体的边长之比是2:3,质量之比是4:3,那么甲、乙两物体的密度之比是( )
A.8:3B.2:1C.1:3D.9:2.
10.如图所示,是国庆阅兵时护旗方队经过天安门城楼的情景。我们看到鲜艳的五星红旗匀速前进,所选的参照物是( )
A.护旗队员B.五星红旗
C.天安门城楼D.同速行进的其他方队
11.如图所示是一根直树枝斜插在水中的一张照片,下列分析正确的是
A.OB 是树枝反射形成的实像
B.OB 是树枝折射形成的虚像
C.OC 是树枝在水中的实际位置
D.OC 是树枝折射形成的虚像
12.下列物态变化中,属于升华现象的是( )
A.春雨天晴,路面变干B.盛夏季节,天降冰雹
C.深秋清晨,薄雾弥漫D.寒冷冬日,冻衣晾干
13.如图所示的电路,电源电压不变,闭合开关,当滑动变阻器的滑片向右移动时 ( )
A.电压表示数变大,电流表示数变小,灯泡变暗
B.电压表示数变小,电流表示数变大,灯泡变亮
C.电压表示数变小,电流表示数变小,灯泡变暗
D.电压表示数变大,电流表示数变大,灯泡变亮
14.小明同学在做“探究凸透镜成像规律”实验时,蜡烛、凸透镜、光屏的位置如图所示,点燃蜡烛后,光屏上得到了清晰的像;若把蜡烛与光屏的位置互换,则在光屏上观察到的像是( )
A.倒立、缩小B.倒立、等大C.倒立、放大D.正立、放大
15.如图所示是小明探究水沸腾时的装置以及实验中不同时刻气泡的情形,下列有关分析正确的是( )
A.他可以选用量程为﹣80﹣60℃的酒精温度计
B.图甲是水沸腾前的现象
C.沸腾时,烧杯中不停地冒出“白气”,这些“白气”是水蒸气
D.小明撤去酒精灯后发现水继续沸腾了一段时间,所以水的沸腾有时候不需要吸收热量
16.如图所示,不透光的纸上有一个足够小的倒立三角形小孔,蜡烛点燃后通过小孔在后面的光屏上出现一个像。则像的形状是方框内的( )
A.B.C.D.
17.下列有关物理量的估算最接近实际的是( )
A.正常人的体温是32℃B.一张书桌的高度约
C.你的脉搏每跳动一次的时间约D.中学生正常步行的速度约
18.如图是把一副眼镜放在太阳光下,在地面上看到的情形,由此可以判断镜片是
A.凸面镜B.凹面镜
C.凸透镜D.凹透镜
19.如图所示的各力中,不属于弹力的是( )
A.推土机对泥土的推力
B.大象对跷跷板的压力
C.地球对月亮的引力
D.绳子对小车的拉力
20.同学们学习了“速度”概念,下面对速度公式v=的理解正确的是( )
A.运动的时间越短,速度越大
B.运动的路程越长,速度越大
C.一定时间内,平均速度越大的物体通过的路程越小
D.匀速直线运动的速度v与路程s和时间t无关
21.下列物质中,有一定熔化温度的是 ( )
A.玻璃B.蜂蜡C.海波D.沥青
22.在公共场所“轻声”说话是文明的表现,而在旷野中要“大声”喊叫才能让较远处的人听见.这里的“轻声”和“大声”是指声音的( )
A.音调B.音色C.响度D.频率
23.一个瓶子正好能装满1kg的水,它一定能装下1kg的( )()
A.酱油B.花生油C.白酒D.茶籽油
24.如图所示四幅图中,图文对应关系不正确的是
A.放大镜是利用凸透镜成像原理制成的
B.塔在水中形成倒影是利用光的反射规律成像的
C.光的色散现象是由于光的折射造成的
D.这是矫正远视眼的光路图
25.关于声现象,下列说法正确的是( )
A.“闻其声而知其人”主要是根据声音的音色来判断的
B.吹奏笛子时,演奏者用手指按住不同气孔,是为了改变发出声音的响度
C.公共场合要“轻声慢语”指的是减小声音的音调
D.超声波可以在真空中传播
26.如图,在将液态氮(沸点为-196°C)倒入盛有奶浆的盘中制作冰淇淋过程中,下列说法正确的是( )
A.盘中液态氮放热
B.盘中液态氮温度不断上升
C.盘中液态氮不断吸热,温度保持不变
D.盘中液态氮会沸腾,盘内壁出现白霜
27.在如图所示的情景中,符合实际的是( )
A. 静止在斜面上的重垂线
B. 静止在斜面上的重垂线
C. 静止在斜面上的一杯水
D. 静止在斜面上的一杯水
28.下列关于物态变化的说法正确的是( )
A.衣柜里樟脑丸的不断减少是汽化现象,该过程吸热
B.冰箱冷冻室内壁霜的形成是凝华现象,该过程吸热
C.夏天,雪糕周围冒“白气”是液化现象,该过程放热
D.冬天,家里的窗户玻璃常常变模糊,这主要是屋外的水蒸气液化或凝华所致
29.下列自然现象中,属于熔化现象的是( )
A.早春河面上冰层消融 B.初夏海面上雾气弥漫
C.深秋的草木上结了霜 D.寒冬的树上出现雾凇
30.如图所示的几个实验中,是为了探究声音产生原因的是( )
A.abB.acC.bcD.bd
二、填空题(每空1分,共10题,20分)
31.显微镜是由两个________透镜组成的,其中靠近人眼的透镜叫________镜,靠近被观察物体的透镜叫________镜。
32.科学家对飞机进行结冰实验,飞机表面结冰是由于飞机飞行过程中过冷水滴或降雨碰到机体后________(填物态变化过程)而形成的,也可以由水蒸气在机体表面________(填物态变化过程)而形成,上述两个过程都需要________热。
33.G6706次高速列车运行时刻表如表所示。
从表中可知,正定机场到保定东的运行时间是_______min;由石家庄驶往北京西站全程的平均速度是_______km/h;列车驶离石家庄站时,小明看到站台上站着的人向后运动是以____为参照物的。(结果保留整数)
34.镜面反射遵循光的反射定律,漫反射不遵循光的反射定律。()
35.小慧家的摆钟走快了点,小慧请邻居张师傅帮忙修理;张师傅将摆锤下面的螺母拧了几下,把摆锤往_______(填“上”或“下”)调一点,摆钟走时就准了。
36.完成下列各小题:
(1)在图甲中所示是温度计测得的温度,该温度值是_____;
(2)在图乙中物体的长度为_____cm;
(3)在图丙中,根据入射光线和折射光线的方向,在虚线框内应填入_____透镜。
37.如所示铅笔的长度是___________cm;如图2所示铅笔的长度是___________cm。
38.为了探究影响分子扩散快慢的主要因素,某同学做了如下实验:在一个烧杯中装半杯热水,另一个同样的烧杯中装等量的凉水,用滴管分别在两个杯底注入一滴墨水,过一会儿,看到两杯水都变红了,这是______现象,实验中还发现热水先变红,说明______越高,水分子热运动越剧烈。
39.把正在发声的音叉放入盛有水的水槽中,会看到“水花四溅”,如图,实验说明声是由物体______产生的,水花的作用是______,此处运用了______的研究方法。(选填“控制变量”、“等效替代”或“转换”)
40.基础问答、作图和计算
(1)音乐会上,台上优美的琴声是由琴弦的______产生的,琴声通过______传播到台下观众的耳中,观众根据声音的______不同可以听出有什么乐器在演奏。
(2)现在不少餐厅的菜都利用干冰营造若隐若现的效果。这是因为干冰______时吸收周围空气的热量,温度降低,空气中的水蒸气遇冷______成白雾形成若隐若现的效果,让食客有一种美的享受
三、实验题(每空1分,共2题,15分)
41.小龙通过实验“探究水沸腾前后温度变化的特点”,实验过程如下:
(1)他按照图组装实验器材后,还需补充一个测量仪器是:______;
(2)补全仪器后,给水加热至90℃时开始计时,读取温度计示数,并将数据记录在下表中。由表中数据可知,水的沸点T=______℃;
(3)根据数据可以推断,在其它条件都不变的情况下,在t=8min后继续加热,水的温度会______;(选填“升高”、“不变”或“降低”)
(4)小龙观察并分别描绘了沸腾前和沸腾时水中气泡上升的两种图景。如图所示为水沸腾______(选填“前”或“时”)的图景。
42.小明用托盘天平和量筒测定小石块的密度。
(1)调节天平时,天平置于水平桌面上,游码移到标尺的______刻度线后,天平指针静止时的位置如图甲所示,若使天平平衡,则应将平衡螺母向______(选填“左”或“右”)移动;
(2)调节天平平衡后,测量小石块质量的情景如图乙所示(天平下方为标尺的放大图),由此可知,被测小石块的质量为______g;
(3)量筒中倒入适量的水,使小石块浸没在水中,量筒示数如图丙所示。该小石块的体积为______cm3,密度为______g/cm3;
(4)如先用量筒测出小石块的体积再放到天平称出它的质量,则测得小石块的密度将偏______,(选填“大”或“小”)原因是______。
四、计算题(每题10分,共2题,20分)
43.有一个瓶子装满油时,总质量是1.2kg,装满水时总质量是1.44kg,水的质量是1.2kg,求油的密度。(ρ水=1.0×kg/m3)
44.如图所示,高明氢能源有轨电车正从智湖站出发至沧江站测试运行过程中。
(1)若氢能源有轨电车以10m/s速度行驶了5分钟,则它通过的路程是多少米?
(2)如图所示,如果这辆氢能源有轨电车从标志牌处行驶到沧江站至少需多少分钟?
参考答案
一、选择题(每题1.5分,共30题,45分)
1、D
2、B
3、B
4、B
5、B
6、D
7、D
8、D
9、D
10、C
11、D
12、D
13、B
14、C
15、B
16、D
17、B
18、D
19、C
20、D
21、C
22、C
23、A
24、D
25、A
26、C
27、A
28、C
29、A
30、C
二、填空题(每空1分,共10题,20分)
31、凸 目 物
32、凝固 凝华 放
33、26 181 列车 (自己)
34、错误
35、下
36、﹣17℃ 3.20 凸
37、3.1 7.1(或7.2)
38、扩散 温度
39、振动 放大音叉的振动 转换
40、振动 空气 音色 升华 液化
三、实验题(每空1分,共2题,15分)
41、停表 99 不变 时
42、 “0” 右 22.4 10 2.24 大 小石块因沾水质量变大
四、计算题(每题10分,共2题,20分)
43、0.8×kg/m3
44、 (1)3000m;(2)6min。
站次
站名
到达时间
开车时间
里程
1
石家庄
07:30
0km
2
正定机场
07:44
07:46
37km
3
保定东
08:12
08:14
142km
4
北京西
09:03
281km
t/min
0
1
2
3
4
5
6
7
8
T/℃
90
92
94
96
98
99
99
99
99
河北省邢台市英华教育集团2023-2024学年八年级下学期3月月考物理试题: 这是一份河北省邢台市英华教育集团2023-2024学年八年级下学期3月月考物理试题,共9页。试卷主要包含了选择题,填空及作图题,实验探究题,计算应用题等内容,欢迎下载使用。
2023-2024学年河北省邢台市英华集团初中部九年级物理第一学期期末经典试题含答案: 这是一份2023-2024学年河北省邢台市英华集团初中部九年级物理第一学期期末经典试题含答案,共9页。试卷主要包含了考生必须保证答题卡的整洁,据中央人民广播电台报道等内容,欢迎下载使用。
2023-2024学年河北省邢台市英华集团初中部九上物理期末质量跟踪监视模拟试题含答案: 这是一份2023-2024学年河北省邢台市英华集团初中部九上物理期末质量跟踪监视模拟试题含答案,共8页。试卷主要包含了考生必须保证答题卡的整洁,图甲是模拟调光灯等内容,欢迎下载使用。

