2023-2024学年山东省东营市垦利区八年级物理第一学期期末预测试题含答案
展开
这是一份2023-2024学年山东省东营市垦利区八年级物理第一学期期末预测试题含答案,共12页。试卷主要包含了我国是严重缺水的国家等内容,欢迎下载使用。
学校_______ 年级_______ 姓名_______
请考生注意:
1.请用2B铅笔将选择题答案涂填在答题纸相应位置上,请用0.5毫米及以上黑色字迹的钢笔或签字笔将主观题的答案写在答题纸相应的答题区内。写在试题卷、草稿纸上均无效。
2.答题前,认真阅读答题纸上的《注意事项》,按规定答题。
一、选择题(每题1.5分,共30题,45分)
1.如图是在探究甲、乙两种物质跟体积的关系时作出的图像,以下分析正确的是
A.若V甲=V乙,则m甲<m乙
B.不同物质的质量跟体积的比值是不同的
C.若m甲<m乙,则V甲>V乙
D.甲物质的质量跟体积的比值比乙物质的小
2.关于声音的产生和传播,下列说法正确的是( )
A.用大小不同的力先后敲击同一音叉,音叉发声的音色不同
B.鼓手打鼓用的力越大,鼓声的音调就越高
C.用二胡演奏出的优美旋律,是由弦的振动产生的
D.声音只能传递信息,不能传递能量
3.小军朗读课文时声音太小.离他较远的同学听不清楚.老师请他声音再大一点.这里的“声音大一点”指的是声音的( )
A.音调B.响度C.音色D.频率
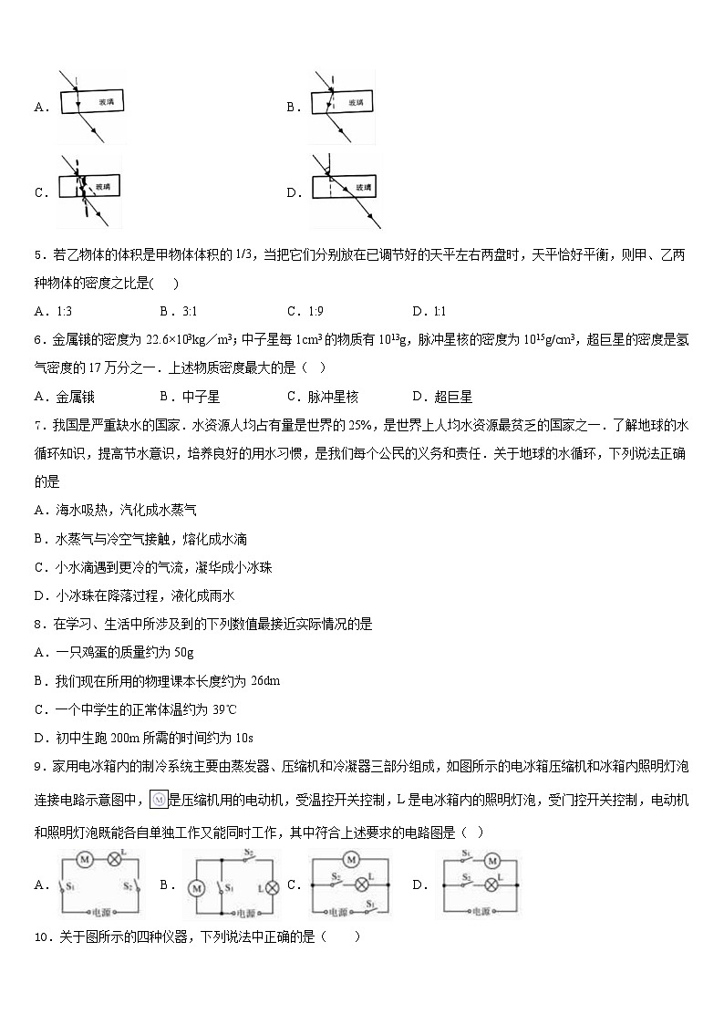
4.光从空气斜射入玻璃,最后从下表面再射入空气,以下光路图合理的是
A.B.
C.D.
5.若乙物体的体积是甲物体体积的1/3,当把它们分别放在已调节好的天平左右两盘时,天平恰好平衡,则甲、乙两种物体的密度之比是( )
A.1:3B.3:1C.1:9D.l:1
6.金属锇的密度为22.6×103kg/m3;中子星每1cm3的物质有1013g,脉冲星核的密度为1015g/cm3,超巨星的密度是氢气密度的17万分之一.上述物质密度最大的是( )
A.金属锇B.中子星C.脉冲星核D.超巨星
7.我国是严重缺水的国家.水资源人均占有量是世界的25%,是世界上人均水资源最贫乏的国家之一.了解地球的水循环知识,提高节水意识,培养良好的用水习惯,是我们每个公民的义务和责任.关于地球的水循环,下列说法正确的是
A.海水吸热,汽化成水蒸气
B.水蒸气与冷空气接触,熔化成水滴
C.小水滴遇到更冷的气流,凝华成小冰珠
D.小冰珠在降落过程,液化成雨水
8.在学习、生活中所涉及到的下列数值最接近实际情况的是
A.一只鸡蛋的质量约为50g
B.我们现在所用的物理课本长度约为26dm
C.一个中学生的正常体温约为39℃
D.初中生跑200m所需的时间约为10s
9.家用电冰箱内的制冷系统主要由蒸发器、压缩机和冷凝器三部分组成,如图所示的电冰箱压缩机和冰箱内照明灯泡连接电路示意图中,是压缩机用的电动机,受温控开关控制,L是电冰箱内的照明灯泡,受门控开关控制,电动机和照明灯泡既能各自单独工作又能同时工作,其中符合上述要求的电路图是( )
A.B.C.D.
10.关于图所示的四种仪器,下列说法中正确的是( )
A.B超——利用超声波获取人体内部信息
B.声呐——利用次声波探知海底深度
C.验钞机——红外线使钞票上的荧光物质发光
D.遥控器——靠紫外线实现对电视机的控制
11.如图所示是烧开水时的情景,下列有关说法正确的是
A.壶嘴周围的“白气”是水蒸气
B.“白气”是周围的空气液化形成的
C.“白气”是空气中原来的水蒸气液化形成的
D.壶嘴最近处没有“白气”是因为温度太高,水蒸气无法遇冷液化
12.冬天,人们常把室外的自来水管包上一层保温材料,防止水管冻裂,水管被冻裂的主要原因是( )
A.水管本身耐寒冷程度不够易破裂B.水管里的水结成冰后,质量变大
C.水管里的水结成冰后,密度变大D.水管里的水结成冰后,体积变大
13.下列物体中一定属于光源的是( )
A.反射阳光的平面镜B.晴天的月亮
C.夜空中闪烁的星星D.收看电视时看到的电视机屏幕
14.如图是某物质的物态变化过程图象,以下从图象中获得的信息正确的是( )
A.该物质是非晶体B.c到d是熔化过程
C.在bc段处于沸腾状态D.ab段处于固液共存状态
15.如图所示,利用手机的“音量软件”测量音叉发出声音的声强级,若保持手机与音叉的位置和距离不变,当两次测试时,显示的声强级由40dB变为60dB,说明音叉振动的( )
A.振幅变大B.振幅变小C.频率变大D.频率变小
16.下列情景中不是机械运动的是( )
A.流星划破夜空B.厨房飘出饭香
C.骏马奔驰D.地球绕太阳公转
17.挂在树上的苹果,静止时受到的一对平衡力是
A.苹果受到的重力和苹果对树的拉力
B.苹果受到的重力和树对苹果的拉力
C.苹果对树的拉力和树对苹果的拉力
D.苹果受到的重力和树受到的重力
18.下列四种现象中,由于光的折射形成的是( )
A.湖水中山峦的倒影B.雨后天上的彩虹C.日食D.小孔成像
19.如图,用一个带负电的a物体去接触不带电的验电器的金属球b时,金属球也带上负电,则( )
A.a上的一些电子转移到b上,瞬时电流方向b→a
B.b上的一些电子转移到a上,瞬时电流方向a→b
C.b上的一些正电荷转移到a上,瞬时电流方向b→a
D.a上的一些正电荷转移到b上,瞬时电流方向a→b
20.我国“神舟十一号”飞船入轨后,与“天宫二号”空间实验室自动对接形成的合体,若认为“神舟十一号”飞船处于静止状态.则选取的参照物是
A.地球B.月球C.太阳D."天宫二号”
21.夏天,盛一盆水,在盆里放两块高出水面的砖头,砖头上搁一只比盆小一点的篮子.篮子里有剩饭、剩菜,再把一个纱布袋罩在篮子上,并使袋口的边缘浸入水里(如图所示),就做成了一个“简易冰箱”.即使经过一天时间里面的饭菜也不会变质.与“简易冰箱”的工作原理相同的是
A.吃冰棒解热B.在中暑病人额头上擦酒精
C.烧开水时冒“白气”D.衣箱中的樟脑丸逐渐变小
22.短跑运动员在某次百米赛跑中测得5秒末的速度为9.0m/s,10秒末到达终点的速度为10.2m/s,则下列说法正确的是( )
A.在前5秒内运动员的平均速度为4.5m/s
B.在后5秒内运动员的平均速度为5.4m/s
C.在本次百米赛跑中运动员的平均速度为10.0m/s
D.在本次百米赛跑中运动员的平均速度为9.6m/s
23.如图所示,穿衣镜中人所成的像,具有的特点是( )
A.像与人相对于镜面对称
B.像的高度要比人矮
C.像离镜面的距离要比人近
D.观察到的是清晰的实像
24.如图所示,小明将一个生鸡蛋放入桌面上盛有清水的烧杯中,然后从不同的位置观察鸡蛋,不可能看到的现象是( )
A.看到的鸡蛋比实际小一点
B.看到的鸡蛋比实际大一点
C.看到的鸡蛋都是虚像
D.看到的鸡蛋比实际的浅一点
25.如图所示的四种现象中,由光的反射形成的是( )
A. 形影不离
B. 水中倒影
C. 铅笔“折断“
D. 雨后彩虹
26.a、b、c分别是由不同种物质制成的实心物体,它们的质量和体积的关系如图所示,分析图像可知( )
A.a物质的密度最小
B.c物质的密度最大
C.b物质与a物质的密度之比为1∶2
D.a物质的密度取决于质量和体积的大小
27.下列关于图中所示光学现象的描述或解释正确的是
A.图甲中,小孔成的是倒立的虚像,是光的直线传播的应用
B.图乙中,人佩戴的凹透镜可以矫正近视眼,是利用了凹透镜的会聚的作用
C.图丙中,太阳光通过三棱镜会分解成红、橙、黄、绿、灰、靛、紫七色光
D.图丁中,漫反射的光线杂乱无章,但遵循光的反射定律
28.小红晚上洗头后用电吹风的热风将头发吹干,她是采用了下列哪些方法来加快头发上水的蒸发( )
①加快水表面空气的流动速度;②增加水的温度;③增加水的表面积
A.①和②;B.②和③;C.①和③;D.①、②和③。
29.下列物质属于晶体的是( )
A.沥青B.石蜡C.玻璃D.冰
30.下列现象中,属于光的折射现象的是( )
A.湖面上映出白云的“倒影”
B.从平面镜中看到自己的像
C.看到游泳池中水的深度比实际浅
D.教室里的同学能看到黑板上的字
二、填空题(每空1分,共10题,20分)
31.电视机的遥控器能发射一种不可见光,即______,以实现对木块电视机的控制。而在日常生活中,通常也可用一种不可见光,即______来鉴别钞票的真伪。
32.在探究物质的质量与体积关系的实验中,得出甲、乙两种物质的质量与体积的关系如图所示取等体积的两种物质,则 __________________________(选填“甲”或“乙”)物质的质量大;质量相等的甲、乙两种物质的体积之比为_______________,甲物质的密度为___________________。
33.运用知识解决问题:
(1)感冒冲剂在热水中比在冷水中溶解得快,是因为温度越高,分子热运动越______。
(2)请根据图甲电路图,连接好图乙实物电路______。
(3)如图所示是加热0.5kg的煤油时获得的图象,前4min煤油吸收热量Q=?(________)(c煤油=2.1×103J/(kg·℃))
34.夏天,当你在河岸边漫步时,有时会看到“鱼在云中游”的美景,你看到的鱼是由于光的 _______形成的像,水中的云是由于光的_______形成的像。
35.2018年8月31日,余姚上空出现了天文奇观——霓虹,如图所示,“霓”与“虹”是一种相对应的自然现象,都是阳光经过空气中的水珠时发生光的____(填“反射”或“折射”)形成的,“霓”又叫“副虹”,彩带的排列顺序和彩虹相反,则“霓”的最外层是____色的。(已知,同样的入射角,紫光的折射角比红光小)
36.2019年9月25日,北京大兴国际机场正式投入运行。机场配备了多台自助值机和自助托运设备,“刷脸”就能通关。自助值机设备的摄像头相当于一个______透镜,旅客到摄像头的距离u与镜头焦距f的关系应满足______。
37.凸透镜成像时放大和缩小像的分界点是一倍焦距处。()
38.能量是与物体运动有关的物理量,与我们的日常生活紧密相联,也是物理学科的重要内容。任何物质都具有能量,物质的能量形式由它的________决定,不同形式的能量之间可以________。追溯能量的来源,我们生活中的大部分能量来自___________。
39.自然界中的水循环是通过水的物态变化实现的。地面上江、河、湖、海中的水在太阳的照射下不断______成水蒸气,流动的水蒸气遇到冷的空气后液化成小水滴或直接______成小冰晶,就形成了云。在一定条件下又会形成降水,汇集到江、河、湖、海中。(以上两空均填物态变化名称)
40.某时刻有一辆快速公交车甲和一辆普通公交车乙,从同一路口同时向东匀速行驶,它们的路程随时间变化的图像如图所示,则运行2min后,甲车相对于乙车向_________方向行驶,两车相距_________m。
三、实验题(每空1分,共2题,15分)
41.如图1是小明探究串联电路电流特点的实验电路图
(1)在连接电路时,开关应处于______状态;
(2)小明最好选择两个小灯泡的规格应该是______的。(填“相同”或“不相同”),实验时若L1不发光,L2发光的原因可能是______;
A. 通过灯泡L2的电流比L1的电流小
B. 灯泡L1的灯丝断了
C.小灯泡L1灯座处可能短路了
D.灯泡L2靠近电源负极
(3)如表是小明实验中测得的三组数据:由表格数据可得出结论:______‘
(4)小明在做实验时,当闭合开关试触时,发现电流表指针摆动分别出现了如图所示的情况。请分析在电流表的使用上存在什么问题?______。
42.在“测量物体运动的平均速度”实验中。
(1)如图甲所示,小球从高处沿斜面由静止开始滚下,频闪照相机记录了小球在相同时间内通过的路程。用刻度尺测出小球在相同时间内通过的路程,根据测量数据作出了s—t图象如乙所示,由图可知,频闪照相机拍照的时间间隔为_____________s;
(2)根据图乙可知,小球在BC段的平均速度为_____________m/s;
(3)假设斜面足够长,小球从A处滚下,经过2s到达E点(图乙中未画出),则该小球到达E点时通过的路程为______m。
四、计算题(每题10分,共2题,20分)
43.小明一家双休日驾车外出郊游,汽车以60 km/h的平均速度行驶0.4 h才到达旅游景点.傍晚,他们沿原路返回,从景点到家用了30 min.求:
(1)从小明家到旅游景点的路程;
(2)小明一家从景点回家的平均速度.
44.如图所示,一个容积V0=500cm3、质量m0=0.5kg的瓶子里装有水,乌鸦为了喝到瓶子里的水,就衔了很多的小石块填到瓶子里,让水面上升到瓶口.若瓶内有质量m1=0.4kg的水.求:(水的密度ρ水=1.0×103kg/m3,石块密度ρ石块=2.6×103kg/m3)
(1)瓶中水的体积V1;
(2)乌鸦投入瓶子中的石块的体积V2;
(3)乌鸦投入石块后,瓶子、石块和水的总质量m总.
参考答案
一、选择题(每题1.5分,共30题,45分)
1、B
2、C
3、B
4、C
5、A
6、C
7、A
8、A
9、D
10、A
11、D
12、D
13、D
14、D
15、A
16、B
17、B
18、B
19、A
20、D
21、B
22、C
23、A
24、A
25、B
26、C
27、D
28、D
29、D
30、C
二、填空题(每空1分,共10题,20分)
31、红外线 紫外线
32、甲 1:2 5×103
33、快 1.05×104J
34、折射 反射
35、折射 紫
36、凸 u>2f
37、错误
38、运动状态 相互转化 太阳
39、汽化 凝华
40、东 600
三、实验题(每空1分,共2题,15分)
41、断开; 不相同; C; 在串联电路中,电流处处相等; 电流表正负接线柱接反了;乙电流表的量程选择过大。
42、0.5 0.6 1.6
四、计算题(每题10分,共2题,20分)
43、 (1)24 km;(2)48 km/h
44、(1)400cm3;(2)100cm3;(3)1160g
实验序号
电流表的位置
A
B
C
1
电流
2
电流
3
电流
相关试卷
这是一份山东省东营市垦利区六校2023-2024学年九年级物理第一学期期末检测试题含答案,共14页。试卷主要包含了考生要认真填写考场号和座位序号,下列四种现象中属于扩散现象的是等内容,欢迎下载使用。
这是一份山东省东营市垦利区2023-2024学年物理九上期末质量检测试题含答案,共10页。试卷主要包含了抽油烟机装有照明灯和排气扇,下列说法中正确的是等内容,欢迎下载使用。
这是一份山东省东营市垦利区2023-2024学年物理九上期末复习检测试题含答案,共9页。试卷主要包含了下列关于姆定律的说法正确的是,以下四幅图中,说法正确的是等内容,欢迎下载使用。

