2023-2024学年“七省新高考”高一上学期期末模拟考试化学试题01(154)(Word版附解析)
展开第Ⅰ卷(选择题 共45分)
一、选择题:本题共15个小题,每小题3分,共45分。在每小题给出的四个选项中,只有一项是符合题目要求的。
1.化学与生活息息相关,下列说法正确的是
A.为防止食品因氧化而变质,常在包装袋中放入生石灰
B.“纷纷灿烂如星陨,霍霍喧逐似火攻。”灿烂美丽的烟花是某些金属的焰色试验,属于化学变化
C.“丁达尔效应”、“卤水点豆腐”、“血液透析”都与胶体的性质有关
D.氯气对自来水消毒时可能产生对人体有害的有机氯化物,故可使用、的同素异形体、代替
【答案】C
【解析】A.生石灰用于干燥,不能防止食品氧化变质,A错误;B.焰色试验属于物理变化,B错误;C.“丁达尔效应”是胶体特有的性质,“卤水点豆腐”利用胶体的聚沉,“血液透析”利用胶体的渗析,都与胶体的性质有关,C正确;D.同素异形体指同种元素形成的不同种单质,与并非同素异形体,D错误;故选C。
2.下列表示反应中相关微粒的化学用语正确的是
A.中子数为18的氯原子:
B.中N的化合价为:+3
C.的原子结构示意图:
D.的电离方程式:
【答案】A
【解析】A.中子数为18的氯原子,质量数为35,表示为:,A正确;B.中N的化合价为:-3,B错误;C.的原子结构示意图:,C错误;D.的电离方程式:,D错误;故选A。
3.分类法是化学学习常用的方法,下列物质的分类错误的是
A.金刚石、石墨互为同素异形体B.Fe2O3、Na2O2均属于碱性氧化物
C.Fe(OH)3胶体属于混合物D.CO2、SO2均属于酸性氧化物
【答案】B
【解析】A.由同种元素形成的不同种单质为同素异形体,则金刚石、石墨互为同素异形体,都为C的单质,A正确;B.Na2O2不是碱性氧化物,B错误;C.胶体是混合物,C正确;D.能和碱反应生成盐和水的为碱性氧化物,CO2、SO2均属于酸性氧化物,D正确;故选B。
4.在无色溶液中,下列各离子组能大量共存的是
A.、、、B.、、、
C.、、、D.、、、
【答案】B
【解析】A.和反应生成碳酸钡沉淀,不能大量共存,A错误;B.各种离子无色,且不反应可以共存,B正确;C.形成蓝色溶液,C错误;D.与发生反应,不能大量共存,D错误;答案选B。
5.设为阿伏加德罗常数的值。下列叙述正确的是
A.中含有的分子数为
B.标准状况下,含有的分子数为
C.常温常压下,含有的氧原子数为
D.标准状况下,含有的原子数为3NA
【答案】D
【解析】A.缺少了条件“标准状况”,11.2 LCO2的物质的量未必为0.5 ml,分子数也就未必为0.5NA,A选项错误;B.由于H2O在标准状况下不是气体,所以标准状况下,22.4 LH2O的物质的量也就不是1ml,所含分子数也就不为NA,B选项错误;C.由于质量与温度、压强无关,所以32gO2无论是在常温常压下,还是在标准状况下质量都不会改变,32gO2的物质的量为1ml,含有的分子数为NA,含有的原子数为2NA,C选项错误;
D.18gH2O的物质的量为1 ml,所以1mlH2O含有原子的物质的量为3 ml,个数为3NA,D选项正确;故选D。
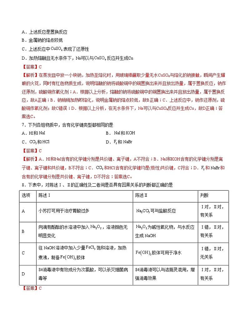
6.如图所示,在蒸发皿中放一小块钠,稍稍加热即熔化,然后用玻璃棒蘸取少量无水粉末与熔化的钠接触,瞬间产生耀眼的火花,同时有红色物质生成。据此判断下列说法中不正确的是
A.上述反应是置换反应
B.金属钠的熔点较低
C.上述反应中表现了还原性
D.加热熔融且无水条件下,Na可以与反应并生成Cu
【答案】C
【解析】在蒸发皿中放一小块钠,加热至熔化时,用玻璃棒蘸取少量无水CuSO4与熔化的钠接触,瞬间产生耀眼的火花,同时有红色物质生成,说明熔融的钠将硫酸铜中的铜置换出来并且放出热量,属于置换反应,钠作还原剂,硫酸铜作氧化剂;A.根据以上分析,熔融的钠将硫酸铜中的铜置换出来并且放出热量,属于置换反应,故A正确;B.钠稍稍加热即熔化,说明金属钠的熔点较低,故B正确;C.上述反应中,钠作还原剂,硫酸铜作氧化剂;故C错误;D.根据以上分析,在无水条件下,Na可以与CuSO4反应并生成Cu,故D正确;答案选C。
7.下列各组物质中,含有化学键类型都相同的是
A.HI和B.和
C.和D.和
【答案】C
【解析】A.HI和NaI含有的化学键分别是共价键、离子键,A不符合;B.NaI和KOH含有的化学键分别是离子键、离子键和共价键,B不符合;C.和HCl含有的化学键均是(极性)共价键,C符合;D.和和含有的化学键分别是共价键、离子键,D不符合;答案选C。
8.下表中,对陈述Ⅰ、Ⅱ的正确性及二者间是否具有因果关系的判断都正确的是
【答案】C
【解析】A.小苏打是碳酸氢钠,可用于治疗胃酸过多,可与盐酸反应,但二者无联系,A错误;B.不是碱性氧化物,B错误;C.往溶液中加入少量饱和溶液,加热煮沸,可得到沉淀,并非胶体,因此I错误,胶体可用于净水,II正确,且二者之间无关系,C正确;D.84消毒液可以与洁厕灵混用,会生成有毒气体氯气,D错误;故选C。
9.镓(Ga)与铝同主族,曾被称为“类铝”,其氧化物和氢氧化物均为两性化合物。工业制备镓的流程如图所示。下列判断不合理的是
A.酸性:
B.向溶液中逐滴加入足量氨水,先生成沉淀,后沉淀溶解
C.金属镓可与NaOH溶液反应生成和氢气
D.可与盐酸反应生成
【答案】B
【分析】镓(Ga)与铝同主族,曾被称为“类铝”,其氧化物和氢氧化物均为两性化合物。工业制备镓的流程如图,分析可知氧化铝和氧化镓都可以与氢氧化钠溶液反应生成盐,并且二氧化碳可以制取氢氧化铝,却无法与偏镓酸钠反应,可实现铝和镓的分离。
【解析】A.二氧化碳可以制取氢氧化铝,却无法与偏镓酸钠反应,说明碳酸碳酸酸性强于氢氧化铝,却比氢氧化镓弱,所以酸性:Al(OH)3
【答案】C
【解析】A.铜与盐酸不反应,加入盐酸,铁粉溶解后过滤得到铜,A正确;B.加入铁后Fe3+转化为Fe2+,Fe+2Fe3+=3Fe2+,B正确;C.除去中的HCl,应通入饱和的碳酸氢钠溶液中,C错误;D.通入二氧化碳与碳酸钠反应生成碳酸氢钠,,D正确;故答案为:C。
11.铁、铜混合粉末加入溶液中,剩余固体质量为。下列说法正确的是
A.剩余固体是和B.固体混合物中铜的质量是
C.反应后溶液中D.反应后溶液中
【答案】B
【分析】铁的金属活动性强于Cu,Fe先与氯化铁反应,Fe反应完后Cu与氯化铁反应,离子方程式分别为Fe+2Fe3+=3Fe2+,Cu+2Fe3+=Cu2++2Fe2+,0.5mlFe3+能消耗0.25mlFe,质量为14g,0.5mlFe3+能消耗Cu0.25ml,质量为16g,现剩余金属14.8g,说明两种金属都参与反应,Fe反应完,剩余固体为Cu,假设铁、铜混合物中参与反应的Fexml,参与反应的Cu有yml,则有56x+64y=14.8g,2x+2y=0.5ml,解得x=0.15ml,y=0.1ml。
【解析】A.由分析可知,剩余固体是,故A错误;B.由分析可知,固体混合物中参与反应的Cu有0.1ml,则原来含有的铜的质量是:0.1ml×64g/ml+3.2g=9.6g,故B正确;C.溶液中的=0.15ml+0.1ml+0.5ml=0.75ml,故C错误;D.由分析可知,铁、铜混合物中参与反应的Fe为0.15ml,故D错误;故选B。
12.下列反应的离子方程式书写正确的是
A.钠与水反应:
B.铁与稀硫酸反应:
C.铜与硝酸银溶液反应:
D.碳酸钙与盐酸反应
【答案】A
【解析】A.钠与水反应,生成NaOH和H2,只有NaOH能拆成离子:,A正确;B.稀硫酸具有弱氧化性,只能将Fe氧化为Fe2+,则铁与稀硫酸反应:,B不正确;C.铜与硝酸银发生置换反应,生成Cu2+和Ag,发生反应:,C不正确;D.碳酸钙为难溶性盐,不能拆成离子,则碳酸钙与盐酸反应,D不正确;故选A。
13.利用下列装置和试剂进行实验,能达到实验目的的是
【答案】C
【解析】A.观察钠的燃烧实验在坩埚中进行,A错误;B.新制氯水具有强氧化性,不能用pH试纸测其pH值,应用pH计测定新制氯水的pH值,B错误;C.比较碳酸钠和碳酸氢钠的热稳定性,需要把碳酸氢钠放在小试管,C正确;D.用焰色试验检验化合物中是否含钾元素,需要透过蓝色钴玻璃观察焰色,D错误; 故选C。
14.X、Y、Z、W为1~18号中的元素,且原子序数依次增大,X元素的的一种原子中不含中子,Y是地壳中含量最大的元素,Z元素原子的最外层电子数为电子层数的,W的单质为黄绿色。下列说法正确的是
A.X与Y形成的化合物只有一种
B.Z在W单质中燃烧能产生白雾
C.电解熔融Z和W形成的盐可以制备Z
D.Z和Y形成的化合物一定属于碱性氧化物
【答案】C
【分析】X、Y、Z、W为1~18号中的元素,且原子序数依次增大,X元素的的一种原子中不含中子,X是H,Y是地壳中含量最大的元素,Y为O,Z元素原子的最外层电子数为电子层数的,Z为钠,W的单质为黄绿色,W为Cl。
【解析】A. X与Y形成的化合物不只一种,如H2O、H2O2,故A错误;B. 钠在氯单质中燃烧能产生白烟,生成的氯化钠在常温下呈固态,故B错误;C. 电解熔融氯化钠可以制备钠,故C正确;D. Z和Y形成的化合物不一定属于碱性氧化物,如Na2O2,故D错误;故选C。
15.100mL 甲溶液可能含有H+、K+、NH、Ba2+、CO、SO、Cl-中的若干种。取该溶液进行连续实验,过程如图(所加试剂均过量,气体全部逸出)。下列说法中不正确的是
A.原溶液一定不存在 H+、Ba2+,可能存在K+,可通过焰色试验来检验
B.原溶液一定存在Cl-, 且c(Cl-)≤0.1ml/L
C.沉淀1转化为沉淀2时,放出的气体标况下的体积为224mL
D.若甲溶液中先加 BaCl2溶液,产生白色沉淀,再加足量稀盐酸沉淀不溶解,不能证明此溶液中含有SO
【答案】B
【分析】原溶液中加入BaCl2溶液生成沉淀,原溶液中一定含有CO和SO中的至少一种,则沉淀1为BaSO4、BaCO3中的至少一种,由沉淀1部分溶解于盐酸可知其一定是BaSO4、BaCO3的混合物,原溶液中一定存在CO和SO,沉淀2是BaSO4,物质的量为 =0.01ml ,则BaCO3的物质的量为,CO、SO与Ba2+均不能共存,原溶液中一定不存在Ba2+,碳酸根离子会和氢离子反应,则一定不含H+;滤液加NaOH溶液生成气体,生成的气体为氨气,则原溶液中一定含有NH,由氮元素守恒可知NH的物质的量为,阳离子所带正电荷的物质的量为0.05ml,CO和SO所带负电荷的物质的量之和为0.02+0.02=0.04ml,根据电荷守恒可知,原溶液中一定存在有Cl-,K+不能确定,故n(Cl-)≥0.01ml,原溶液体积为100mL,即c(Cl-)≥0.1 ml·L-1。
【解析】A.由分析可知,原溶液中一定存在CO和SO,一定不存在H+、Ba2+,可能存在K+,可通过焰色试验来检验,故A正确;B.由分析可知,原溶液中一定存在Cl-,c(Cl-)≥0.1 ml·L-1,故B错误;C.沉淀1转化为沉淀2时,0.1ml碳酸钡溶解生成0.1ml二氧化碳气体,放出的气体标况下的体积为224mL,故C正确;D.若甲溶液中先加 BaCl2溶液,产生白色沉淀,再加足量稀盐酸沉淀不溶解,则沉淀可能为硫酸钡、也可能为氯化银,故不能证明此溶液中含有SO,故D正确;故选B。
第II卷(非选择题 共55分)
二、非选择题:本题共4个小题,共55分。
16.(13分)I.现有下列物质:①酒精、②溶液、③稀硫酸、④、⑤固体、⑥铁、⑦小苏打、⑧淀粉溶液
(1)属于电解质的是 (填序号,下同),属于非电解质的是 。
(2)②⑧两种分散系的本质区别是 。
(3)为除去溶液中的⑦,选用试剂为 (化学式),其中离子方程式为 。
II.已知能发生如下反应:,生成的可以使淀粉变蓝。
(4)用双线桥标出该反应的电子转移方向和数目 。
(5)HI在该反应中表现的性质是 ,反应中被还原的元素是 。
III.某离子反应涉及到、、、、、等微粒,其中、的粒子数随时间变化的曲线如图所示。
(6)请写出该反应的离子方程式: 。
【答案】(1)⑤⑦(2分) ①④(2分)
(2)分散质粒子直径不同(1分)
(3)NaOH(1分) (1分)
(4)(2分)
(5)还原性(1分) N(1分)
(6)(2分)
【分析】①酒精是不能电离出自由移动离子的非电解质;②硫酸氢钠溶液是混合物,混合物既不是电解质也不是非电解质;③稀硫酸是混合物,混合物既不是电解质也不是非电解质;④氨气是不能电离出自由移动离子的非电解质;⑤氢氧化钡固体是在熔融状态下或水溶液中能电离出自由移动的离子的电解质;⑥铁是金属单质,单质既不是电解质也不是非电解质;⑦小苏打是碳酸氢钠的俗称,碳酸氢钠是在水溶液中能电离出自由移动的离子的电解质;⑧淀粉溶液是混合物,混合物既不是电解质也不是非电解质。
【解析】(1)由分析可知,题给物质中属于电解质的是⑤⑦、属于非电解质的是,故答案为:⑤⑦;①④;
(2)硫酸氢钠溶液属于溶液,淀粉溶液属于胶体,溶液和胶体的本质区别是分散质粒子直径不同,故答案为:分散质粒子直径不同;
(3)碳酸氢钠溶液与氢氧化钠溶液反应生成碳酸钠和水,反应的离子方程式为,则可以选用氢氧化钠溶液除去碳酸钠溶液中的碳酸氢钠杂质;故答案为:NaOH;;
(4)由方程式可知,反应中氮元素的化合价降低被还原,亚硝酸钠是反应的氧化剂、一氧化氮是还原产物,碘元素的化合价部分升高被氧化,氢碘酸表现酸性和还原性、碘是氧化产物,反应生成1ml碘,反应转移2ml电子,则表示反应的电子转移方向和数目的双线桥为,故答案为:;
(5)由方程式可知,反应中氮元素的化合价降低被还原,碘元素的化合价部分升高被氧化,氢碘酸表现酸性和还原性,故答案为:还原性;N;
(6)由图可知,次氯酸根离子的浓度减小,是反应的反应物,氮气的浓度增大,是反应的生成物,则题给离子反应为碱性条件下,次氯酸根离子与铵根离子反应生成氯离子、氮气和水,反应的离子方程式为,故答案为:。
17.(13分)日本决定于2023年8月23日将福岛核电站的核污水排入大海,引起了国际上的关注和担忧。其中含有大量的放射性元素如角(),碘(),碳()等对人体能够造成一定的危害。
(1)碘()的质量数是 ,中子数是 。在生活中,我们也会摄入含碘()的食品来补充人体所需的甲状腺激素,()与()互为 。
(2)从元素周期表查得氢元素的某一数值为1.008,该数值表示___________。
A.一种氢原子的质量数B.氢元素的近似相对原子质量
C.三种氢原子的平均相对原子质量D.氢元素的相对原子质量
(3)碳()由于其半衰期长达5730年,在考古发现中起到了一定的作用,请画出其电子式 。
(4)前20号元素中,有A,B,C,D四种元素,它们的质子数依次增大,C的原子序数是另外三种元素的K层电子数之和的两倍。A的负离子和B的正离子电子层数相同,A和D的原子的最外层电子数相同,D需要得一个电子才能达到稳定结构。请依次写出A.C原子,D离子的结构示意图 , , 。
【答案】(1)131(1分) 78(1分) 同位素;(1分)(2)D(2分)
(3)(2分)
(4)(2分) (2分) (2分)
【分析】C的原子序数是另外三种元素的K层电子数之和的两倍,则C的原子序数为12,则C为Mg;D的原子序数比C大,D需要得一个电子才能达到稳定结构,则D为Cl,A和D的原子的最外层电子数相同,则A为F,以此解题。
【解析】(1)碘()的质量数是131;中子数是131-53=78;与互为同位素;(2)从元素周期表中查得氢元素的某一数值为1.008,该数值为氢元素的相对原子质量,氢元所有同位素相对原子质量与其自然界中原子个数百分数的乘积之和;故选D;(3)最外层有4个电子,其电子式为:;(4)由分析可知,A.C原子,D离子的结构示意图分别为:、、。
18.(14分)门捷列夫在研究周期表时预言了“类硅”元素锗和“类铝”元素镓等11种元素。锗及其化合物应用于航空航天测控、光纤通讯等领域。一种提纯二氧化锗粗品(主要含、)的工艺如下:
已知:i.与碱反应生成;与碱反应生成。
ii.极易水解生成;沸点。
(1)位于同主族的下一周期,在周期表中的位置是 。
(2)从原子结构角度解释金属性比强的原因 。
(3)“氧化”过程是将氧化为,其离子方程式为 。
(4)加盐酸蒸馏生成,生成的化学方程式为 。
(5)高纯二氧化锗的含量常采用碘酸钾滴定法进行测定。步骤如下:
a.称取高纯二氧化锗样品,加入氢氧化钠在电炉溶解,生成
b.加入次亚磷酸钠溶液还原为
c.以淀粉为指示剂,用的碘酸钾标准溶液滴定,当消耗碘酸钾溶液时,溶液变蓝色,半分钟内溶液颜色不变。资料:;(未配平)。(以下,次亚磷酸钠与和均不反应,消耗的忽略不计)
①配平离子方程式 。
②此样品中二氧化锗的质量分数是 (用含w、c、V的数学表达式表示)。
【答案】(1)第四周期第IVA族(2分)
(2)Ge与Si属于同主族元素,Ge原子比Si原子多一层,Ge原子半径比Si原子半径大,Ge原子核对最外层电子的引力比Si原子核对最外层电子的引力弱,Ge失去电子的能力比Si强,故Ge的金属性比Si强(3分)
(3)3++6OH-=3+Cl-+3H2O(2分)
(4)Na2GeO3+6HCl=2NaCl+GeCl4+3H2O(2分)
(5)+5I-+6H+=3I2+3H2O(2分) (3分)
【分析】二氧化锗粗品中含GeO2、As2O3,根据题给已知i,加入NaOH溶液“碱浸”时得到含Na2GeO3、NaAsO2的溶液,加入NaClO3溶液将NaAsO2氧化成Na3AsO4;加入盐酸蒸馏生成GeCl4,加入高纯水,GeCl4水解生成GeO2∙nH2O,GeO2∙nH2O烘干时失水得到高纯GeO2。
【解析】(1)Si在元素周期表中位于第三周期第IVA族,Ge位于同主族Si的下一周期,则Ge在周期表中的位置是第四周期第IVA族;答案为:第四周期第IVA族。
(2)从原子结构角度解释金属性Ge比Si强的原因是:Ge与Si属于同主族元素,Ge原子比Si原子多一层,Ge原子半径比Si原子半径大,Ge原子核对最外层电子的引力比Si原子核对最外层电子的引力弱,Ge失去电子的能力比Si强,故Ge的金属性比Si强;答案为:Ge与Si属于同主族元素,Ge原子比Si原子多一层,Ge原子半径比Si原子半径大,Ge原子核对最外层电子的引力比Si原子核对最外层电子的引力弱,Ge失去电子的能力比Si强,故Ge的金属性比Si强。
(3)“氧化”过程是NaClO3溶液将NaAsO2氧化为Na3AsO4,则NaClO3被还原成NaCl,在反应的过程中As元素的化合价由+3价升至+5价,Cl元素的化合价由+5价降至-1价,根据得失电子守恒、原子守恒和电荷守恒,反应的离子方程式为3++6OH-=3+Cl-+3H2O;答案为:3++6OH-=3+Cl-+3H2O。
(4)加入盐酸蒸馏生成GeCl4,即Na2GeO3与HCl反应生成GeCl4,结合原子守恒,还有NaCl和H2O生成,反应的化学方程式为Na2GeO3+6HCl=2NaCl+GeCl4+3H2O;答案为:Na2GeO3+6HCl=2NaCl+GeCl4+3H2O。
(5)①反应时中I元素的化合价由+5价降至0价,I-中I元素的化合价由-1价升至0价,根据得失电子守恒、原子守恒和电荷守恒,配平了的离子方程式为+5I-+6H+=3I2+3H2O;答案为:+5I-+6H+=3I2+3H2O。
②20℃以下,次亚磷酸钠与KIO3和I2均不反应,I-消耗的忽略不计,根据3Ge2+++6H+=3Ge4++I-+3H2O知,n(Ge2+)=3n()=3cV×10-3ml,根据Ge守恒,样品中二氧化锗的质量分数是=;答案为:。
19.(15分)某课外活动小组为探究“干燥的CO2能否与Na2O2反应”,设计了如下实验装置:
(1)加装完药品后,首先打开 (填K1或K2,下同),关闭 ,加入稀硫酸,生成CO2。一段时间后加热铜丝,实验中观察到铜丝未变黑色。X是 。实验得出的结论是: 。
(2)为进一步探究潮湿的CO2是否与Na2O2反应,继续进行操作,打开 (填K1或K2,下同),关闭 ,加热铜丝,出现铜丝变黑现象,得出的实验结论是: 。
(3)写出盛放Na2O2的干燥管中可能发生反应的化学方程式(写出其中一个): 。
【答案】(1)K1(2分) K2 (2分) 浓硫酸(1分)干燥的CO2不能与Na2O2反应生成氧气(2分)
(2)K2(2分) K1(2分) 潮湿的CO2能与Na2O2反应生成氧气(或水蒸气能与Na2O2反应产生氧气)(2分)
(3)2Na2O2+2CO2=2Na2CO3+O2(或2Na2O2+2H2O=4NaOH+O2↑、2NaOH+CO2=Na2CO3+H2O)(2分)
【分析】本实验的目的,探究干燥的CO2能否与Na2O2反应。制气装置中产生的CO2中混有水蒸气,为潮湿的CO2,要将其转化为干燥的CO2,需要用浓硫酸进行干燥,则X应为浓硫酸。若要获得干燥的CO2,气体应经过第二个装置,则应打开K1、开闭K2;若想得到潮湿的CO2,则应关闭K1、打开K2。
【解析】(1)由分析可知,检验干燥的CO2不与Na2O2反应时,在加装完药品后,首先打开K1,关闭K2,加入稀硫酸,生成CO2。此时气体经过盛有浓硫酸的洗气瓶,一段时间后加热铜丝,实验中观察到铜丝未变黑色。X是浓硫酸。实验得出的结论是:干燥的CO2不与Na2O2反应生成氧气。
(2)为进一步探究潮湿的CO2是否与Na2O2反应,继续进行操作,打开K2,关闭K1,气体不经过盛有浓硫酸的洗气瓶,加热铜丝,出现铜丝变黑现象,得出的实验结论是:潮湿的CO2能与Na2O2反应生成氧气(或水蒸气能与Na2O2反应产生氧气)。选项
陈述Ⅰ
陈述Ⅱ
判断
A
小苏打可用于治疗胃酸过多
可与盐酸反应
Ⅰ对,Ⅱ对,有关系
B
向滴有酚酞的水溶液中加入,溶液颜色无明显变化
为碱性氧化物,与水反应生成
Ⅰ错,Ⅱ对,有关系
C
往溶液中加入少量饱和溶液,加热煮沸,制备胶体
胶体可用于净水
Ⅰ错,Ⅱ对,无关系
D
84消毒液中有效成分为次氯酸,可以杀灭细菌病毒等
84消毒液可以与洁厕灵混用,增强消毒效果
Ⅰ对,Ⅱ对,有关系
选项
被提纯物质
杂质
除杂试剂或方法
A
铜粉
铁粉
加入过量盐酸并过滤
B
溶液
加入过量Fe并过滤
C
HCl
通入NaOH溶液中
D
溶液
通入足量的
A.观察钠的燃烧
B.测定新制氯水的pH
C.比较碳酸钠和碳酸氢钠的热稳定性
D.检验化合物中是否含钾元素
2023-2024学年“七省新高考”高一上学期期末模拟考试化学试题02(144)(Word版附解析): 这是一份2023-2024学年“七省新高考”高一上学期期末模拟考试化学试题02(144)(Word版附解析),共14页。试卷主要包含了选择题,非选择题等内容,欢迎下载使用。
2023-2024学年“七省新高考”高一上学期期末模拟考试化学试题03(154)(Word版附解析): 这是一份2023-2024学年“七省新高考”高一上学期期末模拟考试化学试题03(154)(Word版附解析),共14页。试卷主要包含了选择题,非选择题等内容,欢迎下载使用。
2023-2024学年“七省新高考”高一上学期期末模拟考试化学试题03(144)(Word版附解析): 这是一份2023-2024学年“七省新高考”高一上学期期末模拟考试化学试题03(144)(Word版附解析),共14页。试卷主要包含了选择题,非选择题等内容,欢迎下载使用。

