2024六安一中高三上学期第五次月考生物试题含解析
展开时间: 75 分钟满分: 100 分
一、单项选择题(共16小题,每题3分,共48分。每小题的四个选项中,只有一项是最符合题目要求的)
1. 细胞结构和功能正常情况下,溶酶体内的pH 约为 5,内含多种酸性水解酶,侵入细胞的病毒或病菌会在离开细胞之前被溶酶体摧毁。最新研究发现,β冠状病毒感染的细胞中,溶酶体会被去酸化,因此,这些冠状病毒进入溶酶体后仍然完好无损,且能借助溶酶体离开受感染细胞。下列相关叙述,正确的是( )
A. 溶酶体是由磷脂双分子层构成的内、外两层膜包被的小泡
B. 溶酶体内酸性水解酶无需内质网加工和运输
C. β 冠状病毒感染的细胞中,溶酶体内多种水解酶的活性降低
D. β 冠状病毒感染细胞后,可在去酸化的溶酶体中快速繁殖
【答案】C
【解析】
【分析】溶酶体属于单层膜的细胞器,来源于高尔基体。溶酶体内含有许多种水解酶,但水解酶是由核糖体合成经由内质网和高尔基体的加工之后形成。能够分解衰老、损伤的细胞器,被比喻为细胞内的"消化车间"。
【详解】A 、溶酶体是由磷脂双分子层构成的单层膜的细胞器, A 错误;
B 、溶酶体内酸性水解酶合成与加工需内质网的参与, B 错误;
C 、β冠状病毒感染的细胞中,溶酶体会被去酸化,溶酶体内多种水解酶的活性会降低, C 正确。
D 、溶酶体中含有水解酶,没有核糖体等结构,无法合成病毒的蛋白质外壳,所以病毒无法在溶酶体内繁殖, D 错误;
故选C。
2. 利用反渗透技术进行海水淡化是解决淡水资源短缺问题的一条重要途径。反渗透是指利用压力使高浓度溶液中的水分子通过半透膜,但其他物质不能通过的技术,如图为反渗透装置示意图。下列说法正确的是( )
A. 水分子在进行跨膜运输时不需要消耗ATP,但需要载体蛋白的协助
B. 若不施加人为压力,则水分子只能从低浓度溶液一侧向高浓度溶液一侧移动
C. 若液面处于图中状态时,去掉人为压力,则两侧液面高度不会发生变化
D. 两侧液面高度持平时,施加人为压力的作用效果与两侧溶液渗透压差的作用效果相互抵消
【答案】D
【解析】
【分析】渗透作用是指溶剂分子透过半透膜的扩散作用,如果半透膜两侧存在浓度差,渗透的方向就是水分子从水的相对含量高的一侧向相对含量低的一侧渗透。发生渗透作用需要两个条件,一是半透膜,二是浓度差。
【详解】A、水分子在进行跨膜运输的方式为被动运输,不需要消耗ATP,水分子可以通过自由扩散或协助扩散进行跨膜运输。前者不需要转运蛋白协助,而后者需要水通道蛋白协助(不是载体蛋白),A错误;
B、不施加人为压力,水分子可在低浓度溶液与高浓度溶液之间双向运输,B错误;
C、若处于图中液面状态时去掉人为压力,则图中左侧液面下降,右侧液面上升,C错误;
D、两侧溶液存在渗透压差,若不施加人为压力,水分子会从低浓度溶液一侧向高浓度溶液一侧运输,使两侧溶液出现液面差,若施加人为压力使两侧液面持平,则说明此时人为压力的作用效果与两侧溶液渗透压差的作用效果相互抵消,D正确。
故选D。
3. 正常情况下,线粒体内膜上[H]的氧化与合成ATP相偶联,研究发现:FCCP作为解偶联剂能作用于线粒体内膜,使得线粒体内膜上释放的能量不变,但不合成ATP;抗霉素A是呼吸链抑制剂,能完全阻止线粒体耗氧。下列叙述正确的是( )
A. NAD+是氧化型辅酶I,在有氧呼吸过程中能形成NADPH
B. 加入FCCP,耗氧量增加,细胞产生的能量均以热能形式释放
C. 加入抗霉素A,细胞只能进行无氧呼吸,无法产生[H]和CO2
D. 加入FCCP后,细胞完成正常生命活动消耗的葡萄糖量增加
【答案】D
【解析】
【分析】有氧呼吸三个阶段:第一阶段发生在细胞质基质,葡萄糖分解为丙酮酸和[H],释放少量能量;第二阶段发生在线粒体基质,丙酮酸和水反应生成二氧化碳和[H],释放少量能量;第三阶段发生在线粒体内膜,[H]和氧气生成水,释放大量能量。各阶段释放的能量,大部分以热能形式散失,少部分储存在ATP中,满足生命活动所需。
【详解】A、NAD+是氧化型辅酶I,在有氧呼吸过程中与氢离子、电子,能形成NADH,A错误;
B、FCCP作用于线粒体内膜,使得线粒体内膜上释放的能量不变,但不合成ATP,也就是说线粒体内膜上产生的能量均以热能形式释放,但是第一、二阶段释放的能量可以有一部分储存在ATP中,B错误;
C、抗霉素A是呼吸链抑制剂,能完全阻止线粒体耗氧,不能发生第二、三阶段,第一阶段反应不受影响,能产生[H],C错误;
D、加入FCCP后,有氧呼吸第三阶段释放的能量不能用于合成ATP为生命活动供能,所以需要消耗更多的葡萄糖量为生命活动供能,D正确。
故选D。
4. DNA甲基化调控主要是通过调节DNA甲基转移酶(DNMTs)的活性和表达水平来实现的,DNA甲基化可能使抑癌基因无法表达,从而促使癌症的发生和恶化,如图所示。这种DNA甲基化修饰可以遗传给后代,使后代出现同样的表型,属于表观遗传。研究表明萝卜硫素具有抗肿瘤的作用。以下有关叙述正确的是( )
A. 神经细胞已经高度分化,一般不再分裂,细胞中的DNA不存在甲基化
B. 萝卜硫素可能通过抑制DNMTs的活性,抑制肿瘤细胞增殖,从而发挥抗肿瘤的作用
C. 甲基化若发生在构成染色体的组蛋白上,则不会影响基因表达
D. DNA甲基化会改变DNA的碱基序列,影响DNA聚合酶的作用,使DNA无法复制
【答案】B
【解析】
【分析】表观遗传是指DNA序列不发生变化,但基因的表达却发生了可遗传的改变,即基因型未发生变化而表现型却发生了改变,如DNA的甲基化,甲基化的基因不能与RNA聚合酶结合,故无法进行转录产生mRNA,也就无法进行翻译,最终无法合成相应蛋白,从而抑制了基因的表达。
【详解】A、神经细胞已经高度分化,一般不再分裂,但DNA甲基化并非发生在DNA复制过程中,且能遗传给后代,即DNA甲基化与细胞是否分裂无关,A错误;
B、由题干信息“DNA甲基化可能使抑癌基因无法表达,从而促使癌症的发生”,可推出萝卜硫素的抗肿瘤作用可能是通过抑制DNMTs活性,抑制肿瘤细胞增殖来实现的,B正确;
C、甲基化若发生在构成染色体的组蛋白上,甲基化的基因不能与RNA聚合酶结合,故无法进行转录产生mRNA,也就无法进行翻译,会影响基因表达,C错误;
D、DNA甲基化不会改变DNA的碱基序列,不会影响DNA聚合酶的作用,DNA能复制,D错误。
故选B。
5. 突触传递信息易受一些化学物质的干扰,下列是某些化学物质的作用机制及可导致人体出现的症状,其中不合理的是( )
A. AB. BC. CD. D
【答案】D
【解析】
【分析】神经递质是由突触前膜释放的信息分子,包括兴奋性神经递质和抑制性神经递质两大类,神经递质发挥完作用后会被降解或回收,否则会导致下一个神经元、肌肉或腺体持续兴奋或抑制。
【详解】A、抑制性神经递质与肌肉细胞上的特异性受体结合,会抑制肌肉细胞的兴奋。若破伤风杆菌产生的毒素阻碍神经中枢释放抑制性神经递质,则肌肉细胞的兴奋时间延长,会出现肌肉痉挛,A正确;
B、肉毒杆菌毒素可阻滞神经-肌肉接头处的兴奋性神经递质的释放,导致肌肉细胞无法兴奋,会出现肌无力的症状,B正确;
C、药物“新斯的明”可以抑制乙酰胆碱酯酶的活性,使突触间隙中的乙酰胆碱长时间存在,不断作用于突触后膜,会导致肌肉长时间兴奋出现肌肉痉挛,C正确;
D、银环蛇毒与乙酰胆碱受体有很强的亲和力,但不具备乙酰胆碱的功能,会导致乙酰胆碱无法和突触后膜上的特异性受体结合,肌肉无法兴奋而出现肌无力,D错误。
故选D。
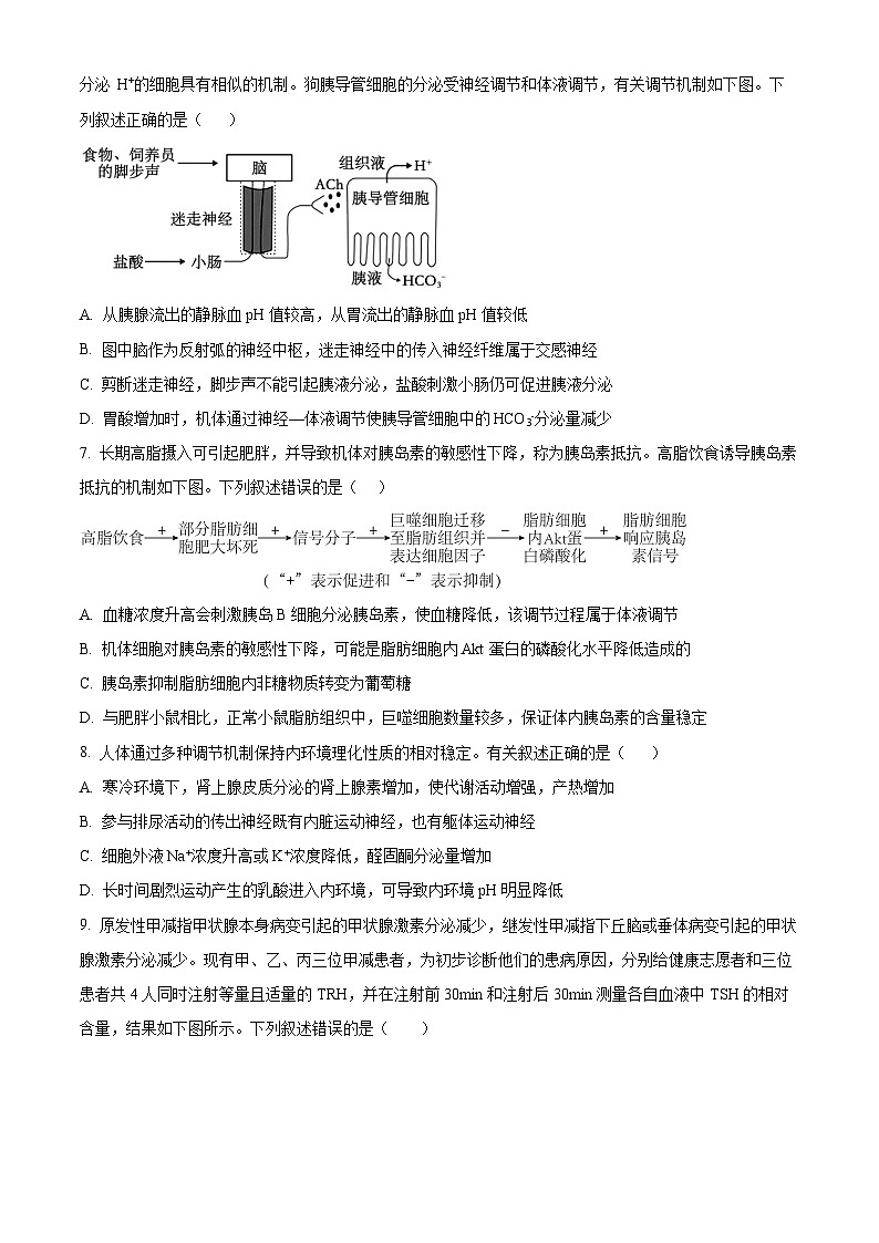
6. 胰导管细胞是胰腺中的外分泌细胞,其分泌HCO3-的同时也分泌 H⁺,以维持细胞内pH的稳定,胃中分泌 H⁺的细胞具有相似的机制。狗胰导管细胞的分泌受神经调节和体液调节,有关调节机制如下图。下列叙述正确的是( )
A. 从胰腺流出的静脉血pH值较高,从胃流出的静脉血pH值较低
B. 图中脑作为反射弧的神经中枢,迷走神经中的传入神经纤维属于交感神经
C. 剪断迷走神经,脚步声不能引起胰液分泌,盐酸刺激小肠仍可促进胰液分泌
D. 胃酸增加时,机体通过神经—体液调节使胰导管细胞中的HCO3-分泌量减少
【答案】C
【解析】
【分析】1、支配内脏、血管和腺体的传出神经,它们的活动不受意识支配,称为自主神经系统。自主神经系统由交感神经和副交感神经两部分组成,它们的作用通常是相反的。
2、图中狗胰导管细胞的分泌调节方式为神经-体液调节。①神经调节:食物、饲养员的脚步声→迷走神经中传入神经→神经中枢→迷走神经中传出神经→胰导管细胞→分泌胰液;盐酸刺激小肠中的神经,通过神经调节作用于胰导管细胞分泌胰液;②体液调节:盐酸→小肠黏膜细胞→分泌促胰液素,经血液运输作用于胰腺使胰腺分泌胰液。
【详解】A、胰腺向组织液分泌H⁺,使内环境H⁺浓度上升,所以从胰腺流出的静脉血 pH值较低;胃上皮细胞向胃腔分泌H⁺,导致内环境中H⁺减少,从胃流出的静脉血 pH 值较高,A错误;
B、图中脑作为反射弧的神经中枢,交感神经是传出神经中的一部分,迷走神经中的传出神经纤维属于交感神经,B错误;
C、饲养员的脚步声导致狗胰液分泌属于神经调节,剪断迷走神经,反射弧不完整,不能引起胰液分泌;盐酸刺激小肠可以使小肠产生促胰液素,促胰液素随血液运输至胰腺可以使胰腺分泌胰液,该过程为体液调节,C正确;
D、胃中分泌 H⁺的细胞分泌H⁺的同时也分泌HCO3-,胃酸增加时,机体可以通过神经―体液调节使胰导管细胞中的HCO3⁻分泌量增加,D错误。
故选C。
7. 长期高脂摄入可引起肥胖,并导致机体对胰岛素的敏感性下降,称为胰岛素抵抗。高脂饮食诱导胰岛素抵抗的机制如下图。下列叙述错误的是( )
A. 血糖浓度升高会刺激胰岛B细胞分泌胰岛素,使血糖降低,该调节过程属于体液调节
B. 机体细胞对胰岛素的敏感性下降,可能是脂肪细胞内Akt蛋白的磷酸化水平降低造成的
C. 胰岛素抑制脂肪细胞内非糖物质转变为葡萄糖
D. 与肥胖小鼠相比,正常小鼠脂肪组织中,巨噬细胞数量较多,保证体内胰岛素的含量稳定
【答案】D
【解析】
【分析】胰岛素的生理作用:①促进组织细胞中葡萄糖的氧化分解②促进葡萄糖合成肝糖原和肌糖原③促进葡萄糖转化为非糖物质④抑制肝糖原分解⑤抑制非糖物质转化为血糖。
【详解】A、血糖浓度升高可直接刺激胰岛B细胞分泌胰岛素,从而使血糖浓度降低,该过程属于体液中信息分子引起的的调节,因此是体液调节,A正确;
B、脂肪细胞内Akt蛋白的磷酸化可以促进脂肪细胞响应胰岛素信号,因此脂肪细胞内Akt蛋白的磷酸化水平降低可能会导致机体细胞对胰岛素的敏感性下降,B正确;
C、胰岛素的作用之一是抑制脂肪细胞内非糖物质转变为葡萄糖,进而降低血糖,C正确;
D、正常小鼠脂肪细胞并不进行高脂饮食,其脂肪细胞肥大坏死较少,最终导致脂肪组织中巨噬细胞数量较少,其Akt蛋白磷酸化水平较高,从而保证了胰岛素的正常作用,D错误。
故选D。
8. 人体通过多种调节机制保持内环境理化性质的相对稳定。有关叙述正确的是( )
A. 寒冷环境下,肾上腺皮质分泌的肾上腺素增加,使代谢活动增强,产热增加
B. 参与排尿活动的传出神经既有内脏运动神经,也有躯体运动神经
C. 细胞外液Na+浓度升高或K+浓度降低,醛固酮分泌量增加
D. 长时间剧烈运动产生的乳酸进入内环境,可导致内环境pH明显降低
【答案】B
【解析】
【分析】肾上腺素是肾上腺髓质分泌的,可增强代谢,提高血糖浓度;醛固酮是肾上腺皮质分泌的,可保纳排钾,调节渗透压。
【详解】A、肾上腺素是由肾上腺髓质分泌的,A错误;
B、排尿反射的低级中枢是脊髓,此过程脊髓支配的传出神经属于躯体运动神经,膀胱扩大和缩小受交感神经和副交感神经支配,属于内脏运动神经,B正确;
C、醛固酮的作用是保纳排钾,细胞外液Na+浓度升高或K+浓度降低,醛固酮分泌量减少,C错误;
D、内环境中存在缓冲物质,长时间剧烈运动产生的乳酸进入内环境,内环境不会明显降低,D错误。
故选B。
9. 原发性甲减指甲状腺本身病变引起的甲状腺激素分泌减少,继发性甲减指下丘脑或垂体病变引起的甲状腺激素分泌减少。现有甲、乙、丙三位甲减患者,为初步诊断他们的患病原因,分别给健康志愿者和三位患者共4人同时注射等量且适量的TRH,并在注射前30min和注射后30min测量各自血液中TSH的相对含量,结果如下图所示。下列叙述错误的是( )
A. TRH、TSH和甲状腺激素之间存在的分级调节可放大甲状腺激素的调控效应
B. 图中甲患下丘脑继发性甲减,乙患垂体继发性甲减,丙患原发性甲减
C. 若注射TSH后某患者摄碘率升高,则其与乙患者的发病原因不同
D. 根据检验结果推断,注射TRH或TSH不能提高丙患者的甲状腺激素水平
【答案】C
【解析】
【分析】下丘脑分泌促甲状腺激素释放激素,促甲状腺激素释放激素随血液运输到垂体,促使垂体分泌促甲状腺激素。促甲状腺激素随血液运输到甲状腺,促使甲状腺增加甲状腺激素的合成和分泌。血液中甲状腺激素含量增加到一定程度时,又反过来抑制下丘脑和垂体分泌相关激素,进而使甲状腺激素分泌减少,这种调节过程为反馈调节。
【详解】A、TRH、TSH和甲状腺激素之间的分级调节放大了甲状腺激素的调控效应,A正确;
B、甲病人注射促甲状腺激素释放激素前后,促甲状腺激素浓度与正常人相同,说明甲病人的垂体和甲状腺没有病变,那么病变的应是下丘脑;乙病人在注射促甲状腺激素释放激素前后促甲状腺激素的水平都低,说明乙病人病变的部位是垂体;丙病人注射前促甲状腺激素浓度高,甲状腺激素水平低不是垂体发生病变,注射后比注射前还高,说明注射后甲状腺激素的水平没有上升起到负反馈调节的作用,那么丙病人病变的部位应是甲状腺,B正确;
C、若注射TSH后某患者的摄碘率升高,说明患者甲状腺正常,不可能是甲状腺病变引起的原发性甲减,则其与乙患者的发病原因相同,C错误;
D、根据检验结果推断,丙病人病变的部位应是甲状腺,注射TRH或TSH不能提高丙患者的甲状腺激素水平,D正确。
故选D。
10. 雾化吸入法是利用高速气流,使药液形成雾状后由呼吸道吸入,达到治疗的目的。多地已可预约接种吸入用重组新冠疫苗(5型腺病毒载体),该疫苗经由呼吸道吸入后,可被黏膜上皮间的M细胞将抗原吞入,随后输送抗原透过黏膜转运到淋巴组织,诱导T细胞和B细胞反应,启动黏膜免疫应答。相关叙述错误的是 ( )
A. M细胞摄取抗原依赖于细胞膜的流动性
B. 疫苗经由呼吸道吸入后启动的黏膜免疫应答属于非特异性免疫
C. 接种重组新冠疫苗前感染腺病毒的免疫预防效果可能会降低
D. 与传统注射式疫苗相比,雾化吸入式疫苗能给人提供更多保护
【答案】B
【解析】
【分析】特异性免疫又称适应性免疫。这种免疫由非遗传获得,是个体在生活过程中接触抗原物质后产生的,故又叫做获得性免疫。主要包括由T细胞介导的细胞免疫和B细胞介导的体液免疫。特异性免疫会对抗原精细识别,仅针对特定抗原发挥作用。
【详解】A、M 细胞摄取抗原的方式为胞吞,依赖于细胞膜的流动性,A正确;
B、疫苗经由呼吸道吸入后启动的黏膜免疫应答有B细胞和T细胞的参与,属于特异性免疫,B错误;
C、重组新冠疫苗是将新冠病毒的抗原决定基因导入腺病毒,使腺病毒携带新冠病毒的特定抗原,进而刺激人体产生针对新冠病毒的抗体和记忆细胞,若在接种该种疫苗前机体曾感染腺病毒,则体内会有抗腺病毒的抗体和记忆细胞,当重组新冠疫苗进入体内后,会被迅速清除,从而导致免疫预防效果降低,C正确;
D、雾化吸入式接种,模拟了新冠病毒自然感染人体的过程,不仅可以诱导体液免疫和细胞免疫,同时还能刺激呼吸道黏膜激发黏膜免疫,提供了更多保护,D正确。
故选B。
11. 研究发现光照会引起植物细胞内的生长素含量减少。如下图所示,植物嫩叶的一部分经常会被其他叶片遮挡,嫩叶的遮挡部分与光照部分的叶肉细胞都会输出生长素并沿着该侧的叶柄细胞向下运输,从而促进该侧叶柄的生长。下列相关叙述正确的是( )
A. 植物嫩叶中色氨酸在核糖体上经脱水缩合形成生长素
B. 图中嫩叶叶柄处右侧生长素含量低,叶柄向右侧弯曲生长
C. 嫩叶叶柄弯曲生长会减少叶片受光面积,不利于有机物的积累
D. 植物嫩叶叶柄处的弯曲生长现象体现了生长素的作用具有两重性
【答案】B
【解析】
【分析】生长素能促进植物的生长,其原理是增大了细胞壁的可塑性,促进细胞伸长,从而导致细胞体积增大,使植物表现出生长现象。生长素只能从植物体的形态学的上端向形态学下端运输,并且是逆浓度梯度运输(主动运输,消耗能量)。植物体生长旺盛的部位都可以合成生长素,特别是芽尖端的分生组织,生长素的合成不需要光照。生长素具有两重性。
【详解】A、植物嫩叶细胞中的色氨酸经过一系列反应可转变成生长素,生长素是小分子有机物,不是在核糖体上经脱水缩合形成的,A错误;
B、由图及题干信息可知,嫩叶的光照部分的生长素含量少,遮光部分的生长素含量多,因此嫩叶叶柄右侧生长素含量低于左侧,左侧生长快,最终叶柄向右弯曲生长,B正确;
C、嫩叶叶柄向右弯曲生长会增大叶片受光面积,从而增大光合作用速率,有利于有机物的积累,C错误;
D、嫩叶叶柄处的弯曲生长不能体现生长素的作用具有两重性,D错误。
故选B。
12. 我国古代劳动人民在农耕生产中,总结了很多农作物种植经验。《齐民要术》种植白杨篇记载:“初生三年,不用采叶,尤忌捋心,捋心则科茹不长。”元末明初娄元礼在《田家五行》中有一段论述:“当知稻花见日方吐,阴雨则收,正当其盛吐之时,暴雨忽至,卒不能收,被雨所伤,遂至白飒(白飒指瘪粒)之患。”下列分析错误的是( )
A. “尤忌捋心”是为了保护顶芽,以保持初生白杨的顶端优势而成栋梁之材
B. 种植棉花或果树时需要及时采叶心,以便更多的侧芽长成侧枝确保产量
C. “白飒之患”和水稻受暴雨影响无法正常受粉,不能形成种子有关
D. 在稻花受粉期遇到阴雨天气后,可以喷施适宜浓度的生长素类似物避免减产
【答案】D
【解析】
【分析】生长素:合成部位:幼嫩的芽、叶和发育中的种子 。主要生理功能:生长素的作用表现为两重性 ,低浓度促进生长,高浓度抑制生长。
【详解】A、“尤忌捋心”是为了保护顶芽,以保持初生白杨的顶端优势而促进主干生长,A正确;
B、棉花或果树及时采叶心,可解除顶端优势,促进侧芽或侧枝生长,从而提高棉花或果实的产量,B正确;
C、“白飒之患”和水稻受暴雨影响无法正常受粉,不能形成种子,而影响产量,C正确;
D、玉米受粉期遇上阴雨天气,喷施适宜浓度的生长素类似物不能减少损失,因为玉米收获的是种子,必须经过受精作用才能形成种子,D错误。
故选D。
13. 很多植物的开花与昼夜长短有关,即光周期现象。某研究小组研究了在一段黑暗时期中不同的闪光对于某种植物开花的影响(白光—W,红光—R,远红光—FR)。他们也研究了在白光期间进行暗处理的影响,下图展示了不同的实验处理之后的结果(除了第4组)。
下列说法错误的是( )
A. 光周期现象与光敏色素有关,光敏色素是色素—蛋白复合体,属于光合色素的一种
B. 根据5、6、7、8四组实验结果可以判断,远红光可以消除红光的作用
C. 如果在实验3中黑暗里用一个远红光照射来代替白光照射,植物将会开花
D. 如果实验4开花,可以推测暗期时长对于该植物开花更重要
【答案】A
【解析】
【分析】光敏色素是一类蛋白质(色素-蛋白复合体)分布在植物的各个部位,其中在分生组织的细胞内比较丰富。受到光照射后→光敏色素结构会发生变化→这一变化的信息传导到细胞核内→基因选择性表达→表现出生物学效应。
【详解】A 、光周期现象与光敏色素有关,光敏色素是色素—蛋白复合体,不属于光合色素,A错误;
B 、2、5对比,说明暗期用红光照射一下不开花,根据5、6对比,说明远红光(FR)能促进开花,7组增加红光照射后又不开花,8组增加远红光照射后又开花,因此根据5、6、7、8四组实验实验结果可以判断,远红光可以消除红光的作用,B正确;
C、5、6对比,说明远红光(FR)能促进开花,如果在实验3中黑暗里用一个远红光照射来代替白光照射,植物将会开花,C正确;
D、实验1、3的黑暗时长均小于实验4,1、3均不开花,若实验4开花,可以推测暗期时长对于该植物开花更重要,D正确。
故选A。
14. 生态学上环境容纳量又称K值,最低起始数量又称 M值,科学家研究了某种群的数量变化规律。如图所示为该种群的种群瞬时增长量随种群数量的变化曲线,下列有关该图的分析,正确的是( )
A. 图中K 值为600个,M值为100个
B. 当种群数量大于K值时,种群数量下降;当种群数量小于 K 值时,种群数量上升
C. 当种群数量小于 M值时,种群数量下降;当种群数量大于 M 值时,种群数量上升
D. 该种群数量达到300个时,种内斗争最剧烈
【答案】A
【解析】
【分析】据图分析,种群增长数量小于100时,种群瞬时增长量小于0,种群数量减少;种群增长数量为100-600时,种群瞬时增长量大于0,种群数量增加;种群增长数量大于600时,种群瞬时增长量小于0,种群数量减少;其中种群增长数量为600时,种群瞬时增长量为0,说明此时种群数量达到K值。
【详解】A 、题图曲线表示种群瞬时增长量随种群数量的变化,当种群数量大于 600时,种群瞬时增长量小于0,种数数量下降,所以600为该种群的K 值,当种群数量小于 100时,种群瞬时增长量小于0,种群数量下降;种群数量为600时,种群瞬时增长量为0,说明此时种群数量达到K值;当种群数量为100时,种群瞬时增长量为0,所以100是该种群的最低起始数量,即 M值,A正确;
B、当种群数量大于K 值时,种群瞬时增长量小于 0,种群数量下降,当种群数量小于 M值时,种群瞬时增长量小于0,种群数量下降,故当种群数量小于 K 值时,种群数量不一定上升,B、C错误;
D、当种群数量达到环境容纳量时,种内斗争最剧烈,D错误。
故选A。
15. 生活史对策是指生物在生存斗争中获得的生存对策,分为r对策和K对策。r对策生物通常个体小、寿命短、生殖力强但存活率低,K对策生物通常个体大、寿命长、生殖力弱但存活率高。存活曲线为生态学依照物种的个体从幼年到老年所能存活的比率所做出的统计曲线,如图所示。下列叙述正确的是( )
A. r对策生物生活的气候环境是稳定的,K对策生物生活的气候环境是多变的
B. r对策生物幼体存活率低,对应存活曲线I型,K对策生物幼体存活率高,对应存活曲线III型
C. r对策生物的死亡无规律,易受非密度制约因素影响,K对策的生物易受密度制约因素影响
D. r对策生物种群大小稳定,通常接近环境容纳量,K对策生物种群大小较波动、不稳定
【答案】C
【解析】
【分析】1.由题干信息可知,“r对策生物通常个体小、寿命短、生殖力强但存活率低”,推测r对策生物生活的气候环境是不稳定的,且生物的死亡无规律,生物种群大小不稳定,易受非密度制约因素影响。“K对策生物通常个体大、寿命长、生殖力弱但存活率高”,推测K对策生物生活的气候环境是稳定的,且生物种群大小较稳定,易受密度制约因素影响。
2.由题图可知,存活曲线I型的幼体存活率高,说明属于K对策生物;存活曲线Ⅲ型的幼体存活率低,说明属于r对策生物。
【详解】A、根据题干信息分析可知,r对策生物生活的气候环境是不稳定的,K对策生物生活的气候环境是稳定的,A错误;
B、根据题图分析可知,r对策生物幼体存活率低,对应存活曲线Ⅲ型,K对策生物幼体存活率高,对应存活曲线I型,B错误;
C、根据题干信息分析可知,r对策生物的死亡无规律,易受非密度制约因素影响,K对策的生物易受密度制约因素影响,C正确;
D、根据题干信息分析可知,r对策生物种群大小不稳定,K对策生物种群大小较稳定,D错误。
故选C。
16. 在苏格兰岩岸上,人们常常可以同时发现大小两种藤壶。生态学家对两种藤壶的分布和存活情况进行了监测和调查,发现两种藤壶的幼虫可以在潮间带较大范围内定居,但是,成体仅在有限的范围内存活,下列说法正确的是( )
A. 影响大藤壶和小藤壶成体栖息地分布是生物和非生物因素共同作用的结果
B. 由图可知,两种藤壶分布体现了群落的空间结构的垂直结构,二者生态位完全不同
C. 小藤壶的生态位可向下延伸至大藤壶分布区,但是来自大藤壶的竞争,将小藤壶限制在实际生态位空间,减少了2种藤壶各自可利用资源,不利于二者的生存
D. 科研人员一般选用抽样检测方法调查藤壶的种群密度
【答案】A
【解析】
【分析】一个物种在群落中的地位或作用,包括所处的空间位置,占用资源的情况,以及与其他物种的关系等,称为这个物种的生态位。因此,研究某种动物的生态位,通常要研究它的栖息地、食物、天敌以及与其他物种的关系等。研究某种植物的生态位,通常要研究它在研究区域内的出现频率、种群密度、植株高度等特征,以及它与其他物种的关系等。
【详解】A、大藤壶在潮间带均可生存是环境因素决定的,小藤壶只能在较高处生存是与藤壶的种间竞争导致的,因此影响大藤壶和小藤壶成体栖息地分布是生物和非生物因素共同作用的结果,A正确;
B、由图可知,两种藤壶分布体现了群落空间结构的垂直结构,二者生态位有部分重叠,B错误;
C、小藤壶的生态位可向下延伸至大藤壶分布区,但潮间带下部小藤壶种群密度低是被捕食和自身生长特点及环境影响的结果,利于二者的生存,C错误;
D、藤壶活动能力弱、活动范围小,可采用样方法调查藤壶的种群密度,D错误;
故选A。
二、综合题(每空2分,共52分)
17. 高温胁迫会导致水稻严重减产。已知D1 是光反应过程中的重要蛋白,为增强水稻应对高温胁迫的能力,科研人员将其叶绿体中编码D1蛋白的基因psbA转入水稻染色体DNA上,人为建立 D1蛋白的补充途径,获得了产量显著提高的纯合R品系水稻。
(1)科研人员检测了野生型和R品系水稻在不同温度条件下 Dl蛋白的含量,结果如下图所示。
①据图可知,高温胁迫会导致水稻细胞中________,而转入 psbA 基因可以_______。
②光合色素通常与D1蛋白结合形成位于类囊体膜上的光合复合体PSII,用于吸收、传递和转化光能。为证明R品系水稻细胞中表达的D1蛋白能正确定位到类囊体膜上,从a~h中选择字母填入下表横线处,补充实验设计。
a. 常温b. 高温c. 加入双缩脲试剂d. 加入与 psbA mRNA 互补的小 RNA(用于干扰基因表达) e. 加入胶体金标记的 Dl 蛋白抗体 f. 紫色的深浅 g. D1 蛋白的含量h. 类囊体膜上胶体金的数量
(2)请结合光合作用的原理推测高温胁迫下R品系水稻产量提升的原因是_____________。
(3)从遗传育种角度分析,科研人员将psbA 基因转入细胞核而非叶绿体的优势是____________。
【答案】(1) ①. D1 蛋白减少 ②. 增加D1 蛋白的含量 ③. b ④. h ⑤. e
(2)转入 psbA 基因后,D1蛋白合成量增加,保证了光反应的正常进行
(3)若将该基因转入叶绿体,则属于质基因,不能在亲子代间稳定遗传,转入细胞核则可以稳定遗传
【解析】
【分析】由图可知,高温胁迫导致水稻细胞中D1蛋白减少,对比野生型和R品系可知,转入psbA基因增加D1蛋白的含量。高温胁迫主要影响D1蛋白的合成,D1蛋白是光反应过程中的重要蛋白,从而影响光反应,所以R品系水稻产量提升是由于转入psbA基因后,D1蛋白合成量增加,保证了光反应的正常进行。
【小问1详解】
①由图可知,高温胁迫导致水稻细胞中D1蛋白减少,对比野生型和R品系可知,转入psbA基因增加D1蛋白的含量。
②由表可知,该实验的自变量是是否转入psbA基因,因变量是类囊体上D1蛋白的含量,实验目的是证明R品系水稻细胞中表达的D1蛋白能正确定位到类囊体膜上,实验过程中应控制变量单一,故表中温度条件为b高温条件,实验处理为e加入胶体金标记的D1蛋白抗体,检测指标为h类囊体膜上胶体金的数量。若R品系水稻中类囊体膜上胶体金的数量显著高于野生型水稻,说明定位正确。
【小问2详解】
由题意可知,高温胁迫主要影响D1蛋白的合成,D1蛋白是光反应过程中的重要蛋白,从而影响光反应,所以R品系水稻产量提升是由于转入psbA基因后,D1蛋白合成量增加,保证了光反应的正常进行。
【小问3详解】
若将该基因转入叶绿体,则属于质基因,不能再亲子代间稳定遗传,转入细胞核则可以稳定遗传,所以科研人员将该基因转入细胞核。
18. 细胞在各种生命活动中会产生各种电位变化,称为生物电。通常,将静息时细胞膜两侧处于外正内负的稳定状态称为极化,膜的极化状态增强为超极化,反之为去极化。为探究人体不同种类细胞的生物电及与其相关的生理变化,进行了如下实验。请回答下列问题。
I. 从蛙体内剥离坐骨神经,将其浸润在任氏液(一种在体外能保持两栖动物组织活性的液体)中,测量其静息电位为一75mV。
(1)在不改变其他指标的前提下,提高任氏液中钾离子浓度。坐骨神经的静息电位绝对值与之前测量的静息电位绝对值相比,变化是______(填“变大”“变小”或“不变”)。
(2)研究发现,细胞膜上存在一种通道蛋白:钾漏通道。神经细胞在静息状态下对钾离子有通透性,正是由于钾漏通道的存在。为进一步探究神经细胞静息电位形成的原因,用放射性的钠离子配制任氏液,再将坐骨神经放入,发现细胞内出现放射性。用能够特异性结合钾漏通道的抗体处理坐骨神经,再将处理过的坐骨神经放入含有放射性钠离子的任氏液中,检测细胞内无放射性。若将坐骨神经放入不含钠离子的任氏液中,请推测静息电位绝对值的变化是_______(填“变大”“变小”或“不变”)。
Ⅱ. 视网膜能够感受光,是因为其上有视杆细胞和视锥细胞。图1为视杆细胞在黑暗、有光条件下的电位变化,图2为视杆细胞相关变化的模式图。
(3)在黑暗条件下,视杆细胞的离子通道A、B持续打开。在光照条件下,视杆细胞的离子通道A关闭,电位发生变化后,突触释放神经递质,将光信号转化为_____________(填“电信号”或“化学信号”),再经过视神经将信号传到大脑皮层。
(4)结合图2,当视杆细胞发生兴奋时,膜电位变化是________(填“超极化”或“去极化”)。视杆细胞在静息状态时,膜电位绝对值________(填“大于”“等于”或“小于”)与突触部形成突触的下 个神经元,请根据图示解释原因:_____________________。
【答案】18. 变小 19. 变大
20. 化学信号 21. ①. 超极化 ②. 小于 ③. 在静息状态时视杆细胞的离子通道A 持续开放,带正电荷的钠离子内流,静息电位绝对值降低
【解析】
【分析】神经纤维未受到刺激时,细胞膜内外的电荷分布情况是外正内负,当某一部位受刺激时,其膜电位变为外负内正;静息时,K+外流,造成膜两侧的电位表现为内负外正;受刺激后,Na+内流,造成膜两侧的电位表现为内正外负,形成动作电位。
【小问1详解】
静息时,K+外流,造成膜两侧的电位表现为内负外正。在不改变其他指标的前提下,提高任氏液中钾离子浓度,膜内外K+浓度差减小,使坐骨神经的静息电位绝对值减小。
【小问2详解】
用放射性的钠离子配制任氏液,再将坐骨神经放入,发现细胞内出现放射性。用能够特异性结合钾漏通道的抗体处理坐骨神经,再将处理过的坐骨神经放入含有放射性钠离子的任氏液中,检测细胞内无放射性。说明少量Na+会通过钾漏通道进入细胞,可部分抵消由K+外流所形成的膜内负电位,若将坐骨神经放入不含钠离子的任氏液中,因没有钠离子的影响,故静息电位的绝对值将变大。
【小问3详解】
在光照条件下,视杆细胞的离子通道A关闭,电位发生变化后,突触释放神经递质,说明将光信号转化为神经递质中的化学信号。
【小问4详解】
由图2可知,当视杆细胞发生兴奋时,视杆细胞的钠离子通道A关闭,再结合图1可知,此时静息电位差值增大,膜电位发生超极化。在静息状态时视杆细胞的离子通道A 持续开放,带正电荷的钠离子内流,静息电位绝对值降低,故视杆细胞在静息状态时,膜电位绝对值小于与突触部形成突触的下个神经元,
19. 支原体是没有细胞壁的原核生物,图1是支原体侵入人体后发生的免疫反应,①~⑥表示与免疫有关的细胞,字母表示物质。图2为特定 mRNA 包裹在脂质体中构建成的mRNA疫苗,图3为脂质体中的mRNA(Ψ为假尿嘧啶)。请回答下列问题。
(1)图1体现了免疫系统的_______功能。细胞①为________,细胞④和⑥主要在______过程发挥作用。
(2)细胞②的活化 般需要两个信号的刺激:信号1为__________和细胞②接触,信号2为细胞①被抗原激活后细胞表面的特定分子发生变化并与细胞②结合。此外细胞①分泌的___________(填物质名称)能促进细胞②的分裂、分化。
(3)哺乳动物能识别体外转录的 mRNA 并释放炎症信号分子,而来自哺乳动物细胞的mRNA却没有引起同样的反应。两位科学家发现当体外mRNA中包含修饰过的碱基时炎症反应几乎被消除。图2脂质体的成分更接近__________(填“植物”或“动物”)细胞质膜。由图3可知,作为疫苗的mRNA 消除炎症反应的修饰方式是___________(填“碱基修饰”或“蛋白质修饰”)。
(4)抗生素可治疗感染性疾病,不同种类的抗生素治疗感染性疾病的作用机理不同。青霉素可以抑制细胞壁的形成,阿奇霉素通过与核糖体的亚单位结合,从而干扰蛋白质的合成。这两种药物中能治疗支原体肺炎的是__________。
【答案】(1) ①. 免疫防御 ②. 辅助性 T细胞 ③. 二次免疫
(2) ①. 病原体/抗原 ②. 细胞因子
(3) ①. 动物 ②. 碱基修饰
(4)阿奇霉素
【解析】
【分析】分析图1可知:①辅助性T细胞,②B细胞,③浆细胞,④记忆B细胞,⑤细胞毒性T细胞,⑥记忆T细胞,a是辅助性T细胞表面受体,b是细胞因子,c是抗体。
【小问1详解】
免疫系统具有免疫防御、免疫自稳、免疫监视功能,图1表示支原体侵入人体后发生的免疫反应,体现了免疫系统的免疫防御功能。细胞①能分泌细胞因子,是辅助性T细胞,细胞④记忆B细胞和⑥记忆T细胞主要是在二次免疫过程中发挥作用。
【小问2详解】
B细胞活化需要两个信号:信号1:病原体直接与B细胞接触,信号2辅助性T细胞表面特定的分子发生变化并与B细胞结合。①辅助性T细胞分泌的细胞因子能促进细胞②B细胞的分裂、分化。
【小问3详解】
由图2可知,其脂质体含有胆固醇,成分更接近动物细胞质膜。图3可知,用假尿苷Ψ替代体外转录产生的mRNA中的尿苷,可以大大减少炎症反应,且能增加翻译效率,所以mRNA发生碱基修饰。
【小问4详解】
青霉素可以抑制细胞壁的形成,阿奇霉素通过与核糖体的亚单位结合,从而干扰蛋白质的合成。支原体没有细胞壁但是有核糖体,因此阿奇霉素对其有抑制作用。
20. I. 青藏高原东部牧区属于高山草甸生态系统(图1),主要植被是多年生草本植物。广泛分布于此的植食性小型哺乳动物高原鼠兔,主要利用植被高度较低、视野开阔的草地生境。野外收集该区域的香鼬和艾虎粪便进行分析,发现高原鼠兔在这两种动物的食物中出现频次非常高。
(1)高原鼠兔取食、挖掘、排泄、刈割等活动会使草甸表面形成土丘和裸露斑块,经过一段时间恢复,裸斑上逐渐有植物生长,但植物盖度较低,称之为秃斑。形成秃斑的过程属于_________(填“初生”或“次生”)演替。
(2)以下关于高山草甸生态系统的描述,正确的有 。
A. 信息双向传递B. 能量双向流动
C. 受全球变暖影响D. 存在能量倒金字塔
Ⅱ. 研究人员采用堵洞盗洞法估测高原鼠兔的种群数量,计算公式为:种群数量=有效洞口数/洞口系数。将待测区域内高原鼠兔的洞口全部填埋,连续3天每天记录被盗开的洞口数并计算平均值,即有效洞口数;在附近另一片较小的区域内测定有效洞口数后,用夹捕法捕尽区域内的高原鼠兔,计算有效洞口数与种群数量的比值,即洞口系数。
(3)下列关于堵洞盗洞法的叙述,错误的是 。
A. 该方法依据的是数学中的抽样原理
B. 测有效洞口数时,连续3天均应于同一时间段记录
C. 每天记录好被盗开的洞口数后,均需要重新填埋
D. 幼年高原鼠兔尚不能掘土打洞,会导致估测数量偏大
(4)如图2,较小区域B 内的有效洞口数为4个,共有高原鼠兔35只。则待测区域A内的高原鼠兔的种群数量大约是_______只。
Ⅲ.研究人员选取了处于同等放牧条件下的研究区域,以扰动最强处为中心向扰动弱的方向,根据有效洞口数将高原鼠兔扰动由强到弱划分为4组,探究了高原鼠兔不同强度扰动对高山草甸生态系统和放牧质量的影响,结果如下表所示。
注:禾草和莎草为家畜适口性好的牧草。不同字母表示差异显著(p<0.05)。
(5)根据表,下列分析合理的是 。
A. 高原鼠兔有效洞口数与扰动强度呈负相关
B. 植物总盖度随着高原鼠兔扰动强度上升而呈显著下降趋势
C. 高原鼠兔扰动越强,越有利于土壤渗入水分和养分循环,物种多样性越高
D. 强扰动后,草甸生态系统会因高原鼠兔另辟新壤而转向另一稳定状态
【答案】(1)次生 (2)AC (3)D
(4)61 或62(答61 或62,都对) (5)D
【解析】
【分析】群落演替常常分为初生演替和次生演替两种类型,这两种演替类型是根据起始条件划分的:初生演替是指在一个从来没有被植物覆盖的地面,或者是原来存在过植被、但被彻底消灭了的地方发生的演替。次生演替是指原有植被虽已不存在,但原有土壤条件基本保留,甚至还保留了植物的种子或其他繁殖体的地方发生的演替。
在一定空间内,生物群落与它的非生物环境相互作用形成的统一整体就是生态系统。
生态系统具有能量流动、物质循环和信息传递等功能,能量是单向流动,信息传递是双向进行的。如果将单位时间内各营养级所得到的能量数值转换为相应面积(或体积)的图形,并将图形按照营养级的次序排列,就形成一个能量金字塔。
【小问1详解】
高原鼠兔的活动使草甸表面形成土丘和裸露斑块,经过一段时间恢复,裸斑上逐渐有植物生长,但植物盖度较低,形成秃斑。这个过程中,原有土壤条件保留,地下繁殖体也保留着,所以,形成秃斑的过程属于次生演替。
【小问2详解】
A、生态系统的信息传递发生在无机环境与生物群落之间以及生物群落内部生物之间,信息可由被捕食者向捕食者传递,也可由捕食者向被捕食者传递,信息传递是双向的,A正确;
B、生态系统能量流动沿食物链(食物网)进行,能量只能由低营养级流向高营养级而不能反过来流动,所以,能量流动是单向的,B错误;
C、生态系统是一个开放的系统,其非生物的物质和能量包括阳光、热能、水、空气、无机盐等,所以,高山草甸生态系统会受全球变暖影响,C正确;
D、能量金字塔表示的是一定时间内各营养级所占有的能量的多少,在没有人工额外投入能量的情况下,第一营养级占据的能量最多,第二营养级及以后依次递减,所以,高山草甸生态系统的能量金字塔不存在能量倒金字塔,D错误。
故选AC。
【小问3详解】
ABC、根据题意,调查有效洞口数是在随机选取的区域进行估测,依据的是数学中的抽样原理;测有效洞口数时,要避免偶然因素的影响,所以连续3天调查,计算平均数,而且每天要在同一时间段进行查看和记录,并且每天记录好被盗开的洞口数后,均需要重新填埋,才是新的一天被盗开的洞口数。所以,ABC正确;
D、幼年高原鼠兔尚不能掘土打洞,使调查的有效洞口数减少,会导致估测数量偏小,D错误。
故选D。
【小问4详解】
较小区域B内的有效洞口数为4个,共有高原鼠兔35只,则洞口系数为4/35,由题图可知,区域A内的高原鼠兔的有效洞口数是7,代入计算公式:种群数量=有效洞口数/洞口系数,区域A内的高原鼠兔的种群数量大约是7(4/35)=61.25只,即61只或62只。
【小问5详解】
A、据表可知,随着高原鼠兔扰动强度增强,每100平方米有效洞口数增加,呈正相关,A错误;
B、据表可知,高原鼠兔扰动由弱扰动到中强扰动,植物总盖度先有所增加然后有所减少,只是强扰动下,植物总盖度才明显降低,B错误;
C、随着高原鼠兔扰动增强,土壤渗入水分逐渐增多,但在强扰动情况下,土壤渗入水分明显减少、物种多样性明显降低,C错误;
D、强扰动后,会使草甸表面形成土丘和裸露斑块,群落发生次生演替,经过较长时间恢复,裸斑上逐渐有植物生长,形成另一种稳定状态,所以,草甸生态系统会因高原鼠兔另辟新壤而转向另一稳定状态,D正确。选项
作用机制
症状
A
破伤风杆菌产生的毒素可阻碍神经中枢释放抑制性神经递质,如甘氨酸
肌肉痉挛
B
肉毒杆菌毒素可阻滞神经-肌肉接头处的兴奋性神经递质的释放
肌无力
C
药物“新斯的明”可以抑制乙酰胆碱酯酶的活性
肌肉痉挛
D
银环蛇毒与乙酰胆碱受体有很强的亲和力,但不具备乙酰胆碱的功能
肌肉痉挛
组别
实验材料
温度条件
实验处理
检测指标
1
野生型水稻
________
加入胶体金标记的D1 蛋白抗体
__________
2
R 品系水稻
高温
______
样地组别
每百平方米有效洞口数(个)
植物总盖度
(%)
0-40cm 土壤水分(%)
物种多样性
禾本科、莎草科植物占比(%)
①强扰动
9~16
50.8
41.0ª
2.08ᵇ
23.5
②中强扰动
5~8
94.1ª
47.3b
2.56ª
33.75
③中弱扰动
3~4
96.4ª
38.6
2.37ª
48.83
④弱扰动
1~2
93.8ª
35.1ª
2.53ª
25.6
安徽省六安第一中学2024届高三上学期第五次月考生物: 这是一份安徽省六安第一中学2024届高三上学期第五次月考生物,共13页。
安徽省六安市第一中学2023-2024学年高三上学期第五次月考生物试题(Word版附解析): 这是一份安徽省六安市第一中学2023-2024学年高三上学期第五次月考生物试题(Word版附解析),共21页。试卷主要包含了单项选择题等内容,欢迎下载使用。
安徽省六安第一中学2024届高三上学期第五次月考生物: 这是一份安徽省六安第一中学2024届高三上学期第五次月考生物,共13页。试卷主要包含了单项选择题,综合题等内容,欢迎下载使用。

