山西省晋中市2023年九年级上学期期末化学试题附答案
展开
这是一份山西省晋中市2023年九年级上学期期末化学试题附答案,共11页。试卷主要包含了单选题,填空题,综合题,计算题,实验题等内容,欢迎下载使用。
1.图标具有高度浓缩并快捷传达信息、便于记忆的特性。汽车加油站内不需要张贴的图标是( )
A.B.
C.D.
2.我国历史悠久,下列古代工艺中不涉及化学变化的是( )
A.杂粮酿醋B.铁水铸鼎
C.冶炼金属D.烧制瓷器
3.化学有其独特的语言魅力,2O2表示( )
A.2个氧分子B.2个氧原子C.2个氧元素D.4个氧原子
4.高铁是“中国制造”一张耀眼的名片,它带领中国走向世界。高铁列车与电路连接的石墨电刷没有利用的石墨性质是( )
A.稳定性B.润滑性C.还原性D.导电性
5.溶液在我们生活中有着广泛的用途,下列物质不属于溶液的是( )
A.冰水混合物B.医用碘酒C.生理盐水D.糖水
6.山西省发现了一座大型金矿,其储量达50吨以上。构成下列物质的微粒与构成金(Au)的微粒相同的是( )
A.氮气B.汞C.二氧化碳D.氯化钠
7.认真规范地书写化学式是学好化学的关键。下列物质对应的化学式书写正确的是( )
A.金刚石一CB.生石灰一NaOH
C.氧化铁一Fe3O4D.二氧化氮—N2O
8.节日庆典,五彩缤纷的气球飞向天空为节日增添了许多欢庆的气氛。下列气体最适宜用于节日中填充大量气球的是( )
A.氢气B.氦气C.氧气D.氮气
9.阳春三月,人们畅游在五彩田园,能闻到淡淡花香,这是因为( )
A.分子发生了分解B.分子体积变大
C.分子数目变多D.分子在不断运动
10.化学研究的对象与物理、数学、地理等其他自然科学的研究对象不同。取一块大理石可以从不同角度进行研究,以下不是化学研究领域的是( )
A.大理石由什么成分组成B.大理石的产地在哪里
C.大理石有什么性质和用途D.大理石的微观结构如何
11.规范的实验操作是完成实验的基本保障。下列图示实验基本操作正确的是( )
A.滴加液体
B.检查装置的气密性
C.取用金属锌粒
D.加热液体
12.硅在常温下的性质稳定,储存量巨大,是制作芯片的优选材料。中国某公司采用硅为原料制作的“纯国产”麒麟710A芯片具有里程碑式的意义。下列含硅的物质中,硅元素的化合价最低的是( )
A.SiB.SiOC.Na2SiO3D.SiCl4
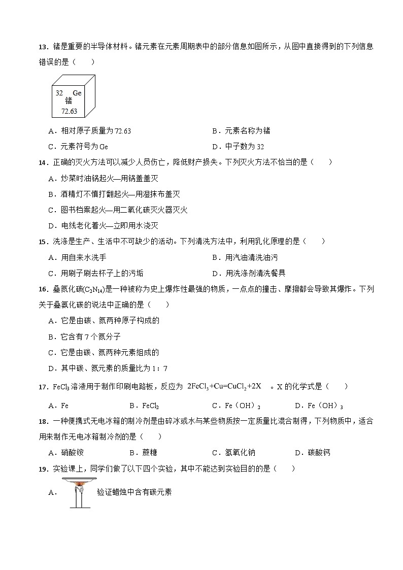
13.锗是重要的半导体材料。锗元素在元素周期表中的部分信息如图所示,从图中直接得到的下列信息错误的是( )
A.相对原子质量为72.63B.元素名称为锗
C.元素符号为GeD.中子数为32
14.正确的灭火方法可以减少人员伤亡,降低财产损失。下列灭火方法不恰当的是( )
A.炒菜时油锅起火—用锅盖盖灭
B.酒精灯不慎打翻起火—用湿抹布盖灭
C.图书档案起火—用二氧化碳灭火器灭火
D.电线老化着火—立即用水浇灭
15.洗涤是生产、生活中不可缺少的活动。下列清洗方法中,利用乳化原理的是( )
A.用自来水洗手B.用汽油清洗油污
C.用刷子刷去杯子上的污垢D.用洗涤剂清洗餐具
16.叠氮化碳(C2N14)是一种被称为史上爆炸性最强的物质,一点点的撞击、摩擦都会导致其爆炸。下列关于叠氨化碳的说法中正确的是( )
A.它是由碳、氮两种原子构成的
B.它含有7个氮分子
C.它是由碳、氮两种元素组成的
D.其中碳、氮元素的质量比为1:7
17.FeCl3溶液用于制作印刷电路板,反应为 。X的化学式是( )
A.FeB.FeCl2C.Fe(OH)2D.Fe(OH)3
18.一种便携式无电冰箱的制冷剂是由碎冰或水与某些物质按一定质量比混合制得,下列物质中,适合用来制作无电冰箱制冷剂的是( )
A.硝酸铵B.蔗糖C.氢氧化钠D.碳酸钙
19.实验课上,同学们做了以下四个实验,其中不能达到实验目的的是( )
A.验证蜡烛中含有碳元素
B.比较蜡烛与水的密度
C.比较火焰各层温度
D.验证水的组成
20.数形结合是学习化学的重要方法。下列图像能正确表示对应变化关系的是( )
A.加热一定质量的高锰酸钾
B.铜片中逐渐加入稀硫酸
C.向KNO3不饱和溶液中加KNO3固体
D.制取二氧化碳时分别用等质量的粉末状和块状大理石与足量相同的稀盐酸反应
二、填空题
21.习近平总书记强调,坚持绿色发展是发展观的一场深刻革命。近些年,山西把生态文明建设作为发展的首要任务,“锦绣山西”正在一步步走来。根据图文信息,解答21~24题。
(1)治山:山西坚持造林绿化与生态修复并举,环境治理与矿产资源整合同步。山西矿产中的主要化石原料是煤,属于 (填“可再生”或“不可再生”)能源。为了综合利用煤,可以将煤气化,即在高温下将煤和水蒸气作用得到一氧化碳和氢气,该反应的化学方程式为 。
(2)治水:让汾河水量丰起来,水质好起来,风光美起来。鉴别汾河水是硬水还是软水,通常加入 。汾河水经一系列处理后才能引入千家万户,在这一过程中常使用 来去除水中的异味。饮用水如果是硬水,长期饮用不利于身体健康,生活中常用 的方法降低水的硬度。
(3)治气:燃油汽车尾气排放会造成多种环境问题,如汽车尾气排放大量的二氧化碳会导致 。为减少二氧化碳的排放,科学家致力于研究将过多的二氧化碳和氢气在催化剂和加热的条件下反应,转化为水和甲烷,该反应的化学方程式为 。
(4)治城:优化城市规划,实施城市更新行动。近几年太原正在开展老旧小区改造工程,在某些老旧小区内安装了电梯。电梯的制作过程中使用了生铁和钢,它们均属于 材料。为了防止电梯生锈,经常在其表面喷漆或电镀,其防锈原理是 。有时由于电路故障就会停电,在停电期间,通常采用柴油发电机发电使电梯正常运行,则发电过程中的能量转化为 (用→表示转化)。
三、综合题
22.硫酸是一种重要的工业原料,可用于制造肥料、药物、蓄电池等。下图是某工厂生产硫酸的工艺流程,分析流程,回答问题:
已知:吸收塔中SO3与H2SO4反应生成H2S2O7。
(1)反应器中,将液态硫喷入的目的是 ,发生反应的化学方程式为 (反应条件略)。
(2)空气中氧气的体积分数约为 。反应器和反应室1中通入的氧气是通过分离液态空气的方法获得的。分离液态空气时,通过控制温度先分离出N2,说明N2的沸点 (填“高于”“低于”或“等于”)O2的沸点。
(3)流程中涉及的物质中,属于氧化物的有 (用化学式表示)。
(4)硫酸生产过程中产生的尾气中含有少量的SO2,若直接排放到空气中会造成环境的污染,最大的危害是形成 。为了减少这种污染,可采取的措施是 。
23.阅读下面短文。
新能源页岩气,正在冲击传统能源体系。据报道,我国页岩气储量排名世界第一,合理开采将有利于改善我国的能源结构。页岩气是藏身于地下3000多米的页岩层裂缝中的天然气,在此高压环境中,还有部分溶解于裂缝中存在的少量石油里。目前,开采页岩气时从地表钻并到页岩层,向地下压入大量水和沙,使页岩气所在的地层产生缝隙,因压强降低,页岩气将从其藏匯处逸出。这些水和沙将被抽回地面,形成返排液。
回答下列问题:
(1)页岩气中主要成分的化学式是什么? 写出其主要成分完全燃烧的化学方程式 。
(2)溶解在石油中的页岩气逸出的原因是什么? 。
(3)返排液是油、水溶液和沙组成的混合物。从返排液中分离出沙的实验操作名称是什么? 下表是某返排液中水溶液的主要成分及其含量,含量最高的金属离子是什么?
(4)结合上文分析:开采时可能产生的主要环境问题是什么(写一点,下同)? 你的解决建议是什么? 。
24.在学习金属时,同学们了解到镁能与铝、锌等组成很有工业价值的实用合金,在航天航空、交通运输、国防军工、光学仪器、家用电器等领域有广泛用途,于是项目小组的同学对镁开展了探究活动。
(1)任务一:认识镁
用砂纸打磨镁条并观察,可知金属镁具有的物理性质是 。镁位于元素周期表中的第12位。如图是镁的粒子结构示意图。请你根据图中信息判断,该粒子表示的是 (填化学符号)。
(2)任务二:分析镁在空气中的变化
同学们将打磨过的光亮镁条放在空气中,一段时间后观察到颜色逐渐变暗。查阅资料后了解到,常温下,镁在空气中会发生氧化,化学方程式为 。
(3)任务三:探究镁、铜、铁的金属活动性顺序
为了探究镁、铜、铁的金属活动性顺序,同学们进行了如下实验。
【进行实验】
(4)【反思与评价】
实验①中发生反应的化学方程式为 。
(5)小红认为通过实验①②,不能比较Mg和Fe的金属活动性顺序,原因是 。
(6)如果只用三种实验药品来验证镁、铜、铁的金属活动性顺序,可以选择 。
(7)小明提出,实验结束后试管中的金属可以回收再利用,这样做的意义是 。
25.A~E是初中化学常见的物质,其中A是最常见的溶剂,D是一种能与血液中的血红蛋白结合的有毒气体,它们之间存在如下关系。“一”表示两种物质可相互反应,“→”表示一种物质可转化为另一种物质。
(1)A的化学式为 ,D物质的用途是 。
(2)B-C发生反应的化学方程式为 ,基本反应类型是 。
四、计算题
26.在化学实验课上,小晋同学在用加热氯酸钾和二氧化锰混合物的方法制取氧气的过程中遇到了困惑,通过老师的点拨,他厘清了思路,找到了解决问题的方法,他将图像绘制在黑板上,并将方法分享给其他同学。
(1)观点分享:二氧化锰在该反应中的作用是 。
(2)展示交流:结合黑板上的试题要求,请写出解题过程。
五、实验题
27.某化学兴趣小组同学们对燃烧条件进行了验证。已知:红磷的着火点为260℃,白磷的着火点为40℃,红磷和白磷燃烧的产物相同。
【实验方案】
(1)实验原理:磷燃烧的化学方程式为 。
(2)实验步骤:在500mL烧杯中加入300mL热水,并放入一小块白磷。在烧杯上盖一片薄铜片,铜片上一端放一小堆干燥的红磷,另一端放一小块已用滤纸吸去表面水的白磷,观察现象。
实验现象:①处白磷 ,②处红磷 ,③处白磷不燃烧。
(3)实验结论:对比①③,说明燃烧需要 。对比①②,说明燃烧需要 。
(4)【问题与交流】
烧杯中热水的作用是什么? 。
1.D
2.B
3.A
4.C
5.A
6.B
7.A
8.B
9.D
10.B
11.B
12.A
13.D
14.D
15.D
16.C
17.B
18.A
19.D
20.C
21.(1)不可再生;
(2)肥皂水;活性炭;煮沸
(3)温室效应加剧;
(4)金属;隔绝氧气和水;化学能→电能
22.(1)增大反应物的接触面积,使反应更快、更充分;
(2)21%;低于
(3)SO2、SO3、H2O
(4)酸雨;将尾气处理后再排放
23.(1)CH4;
(2)压强降低,气体溶解度减小
(3)过滤;Ca2+
(4)水体污染;对返排液集中净化处理
24.(1)银白色(答案合理即可);Mg2+
(2)
(3)Fe>Cu;有大量气泡产生,镁粉很快溶解
(4)
(5)实验①②中金属的形状、大小不同(答案合理即可)
(6)Mg、Cu、FeSO4溶液(答案合理即可)
(7)节约金属资源(答案合理即可)
25.(1)H2O;冶炼金属
(2);化合反应
26.(1)催化作用
(2)解:由质量守恒定律可得:生成氧气的质量为28g-18.4g=9.6g
设原混合物中氯酸钾的质量为x
答:原混合物中氯酸钾的质量为24.5g。
27.(1)
(2)燃烧;不燃烧
(3)与氧气(或空气)接触;环境温度达到可燃物的着火点
(4)提供热量,使温度达到白磷的着火点,同时隔绝氧气离子
K+
Ca2+
Mg2+
Cl-
含量/(mg/L)
310
491
129
470
26.1
实验
实验操作
实验现象
实验分析与结论
①
有少量气泡产生,铁片逐渐溶解,溶液由无色变为浅绿色
对比实验①②,可知金属活动性顺序:Mg>Fe;根据实验③可知金属活动性顺序:
②
③
铁片上有红色固体析出,溶液由蓝色变成浅绿色
小晋同学取氯酸钾和二氧化锰的混合物28g,加28热至混合物的质量不再减少为止,反应过程中固体质量随反应时间的变化关系如图所示,请计算原混合物中氯酸钾的质量。
相关试卷
这是一份山西省晋中市平遥县2023年九年级上学期期末化学试题附答案,共9页。试卷主要包含了单选题,填空题,综合题等内容,欢迎下载使用。
这是一份山西省晋中市介休市多校2023-2024学年九年级上学期期末化学试题,共7页。试卷主要包含了选择题,非选择题,二十三各休一天等内容,欢迎下载使用。
这是一份山西省晋中市介休市多校2023-2024学年九年级上学期期末化学试题,共8页。试卷主要包含了5K-39,3g等内容,欢迎下载使用。

