浙江省温州市瑞安市部分学校2021-2022学年八年级下学期期中科学试卷
展开1.(2分)掌握消防知识对我们来说非常重要。以下是四种常用的危险品标志,在装运酒精的包装箱上应贴的标志是( )
A.B.
C.D.
2.(2分)爱因斯坦曾说,在一个现代的物理学家看来,磁场和他坐的椅子一样实在。这句话形象地说明了( )
A.椅子一定是磁体
B.磁场是为研究问题而假想的
C.磁场是真实存在的一种物质
D.磁场是看得见,摸得着的
3.(2分)如图是奥斯特实验,下列关于实验的说法中,不正确的是( )
A.通电导体的周围有磁场
B.磁场的方向跟电流的方向有关
C.实验说明电流具有磁效应
D.小磁针静止时南极的指向是该位置的磁场方向
4.(2分)如图所示,提供足够数量的大头针,接通开关后,只调节滑动变阻器滑片的位置,可以探究( )
①线圈绕法对电磁铁磁场方向的影响
②电流方向对电磁铁磁场方向的影响
③电流大小对电磁铁磁场强弱的影响
④线圈匝数对电磁铁磁场强弱的影响
A.①②B.②③C.①④D.③④
5.(2分)如图所示,电动平衡车是一种新型交通工具,被广大青少年所喜爱。图中与电动平衡车驱动前行过程原理相同的是( )
A.B.
C.D.
6.(2分)我们要树立安全用电的意识,做到“安全第一,预防为主”,从而保证自己的生命和财产安全。下列做法中不符合安全用电原则的是( )
A.发生触电事故,应先切断电源再救人
B.高大建筑物都必须安装避雷针
C.所有的家用电器都可以使用两孔插座
D.搬动用电器前,应先断开电源开关
7.(2分)新冠防疫期间,公共场所会使用到酒精(C2H5OH)、过氧化氢(H2O2)、过氧乙酸(CH3COOOH)等消毒液,这三种分子中都含有( )
A.氧原子B.氧分子C.氧元素D.氧离子
8.(2分)如图是表示气体分子的示意图,图中“●”和“〇”分别表示两种不同质子数的原子,其中可能表示氧化物的是( )
A.B.
C.D.
9.(2分)C919大型客机是我国自行研制、具有自主知识产权的大型喷气式民用飞机。C919部分机身采用了新型的铝锂合金,铝锂合金中的铝元素与锂元素的本质区别是( )
A.相对原子质量不同B.原子的质子数不同
C.原子的电子数不同D.原子的中子数不同
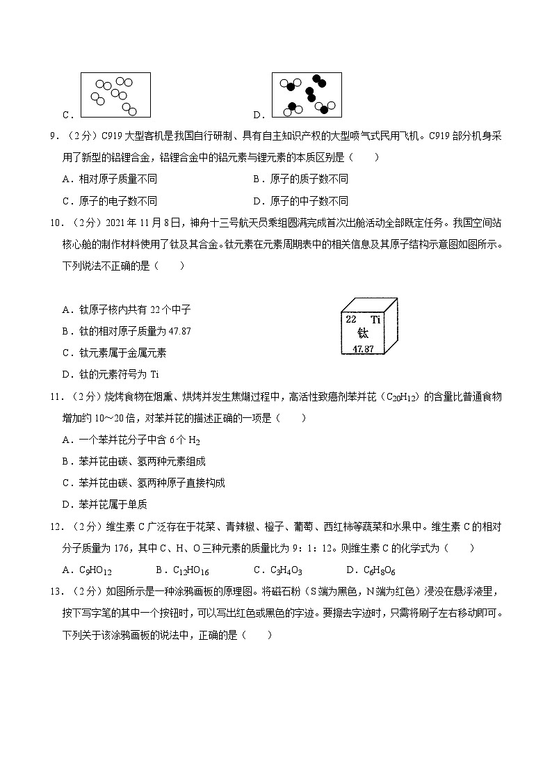
10.(2分)2021年11月8日,神舟十三号航天员乘组圆满完成首次出舱活动全部既定任务。我国空间站核心舱的制作材料使用了钛及其合金。钛元素在元素周期表中的相关信息及其原子结构示意图如图所示。下列说法不正确的是( )
A.钛原子核内共有22个中子
B.钛的相对原子质量为47.87
C.钛元素属于金属元素
D.钛的元素符号为Ti
11.(2分)烧烤食物在烟熏、烘烤并发生焦煳过程中,高活性致癌剂苯并芘(C20H12)的含量比普通食物增加约10~20倍,对苯并芘的描述正确的一项是( )
A.一个苯并芘分子中含6个H2
B.苯并芘由碳、氢两种元素组成
C.苯并芘由碳、氢两种原子直接构成
D.苯并芘属于单质
12.(2分)维生素C广泛存在于花菜、青辣椒、橙子、葡萄、西红柿等蔬菜和水果中。维生素C的相对分子质量为176,其中C、H、O三种元素的质量比为9:1:12。则维生素C的化学式为( )
A.C9HO12B.C12HO16C.C3H4O3D.C6H8O6
13.(2分)如图所示是一种涂鸦画板的原理图。将磁石粉(S端为黑色,N端为红色)浸没在悬浮液里,按下写字笔的其中一个按钮时,可以写出红色或黑色的字迹。要擦去字迹时,只需将刷子左右移动即可。下列关于该涂鸦画板的说法中,正确的是( )
A.笔尖磁体为S极时,可以写出黑字字迹
B.制作刷子时,可以选择不易磁化的材料
C.拿磁笔写字,是利用异名磁极相互吸引
D.用刷子擦字,是利用同名磁极相互排斥
14.(2分)如图所示为小明同学制作的简易直流电动机模型.支架与电池两极相连,以漆包线矩形线圈引线为轴,一端漆皮全部刮去,另一端刮去上半周,将线圈放在带有磁体支架上,轻推线圈,线圈就会连续转动。关于此电机模型,下列说法正确的是( )
A.线圈在连续转动的过程中,存在断路现象
B.支架是用绝缘体做成的
C.线圈在越过平衡位置时,会自动改变线圈中的电流方向,使线圈连续转动
D.该模型是利用电磁感应的原理工作的
15.(2分)如图所示的家庭照明电路中某处存在故障。电工师傅为查明故障,在保险丝处接入一只“220V,40W”的灯泡L0。当只闭合开关S、S1时,灯泡L0正常发光,灯泡L1不发光;当只闭合开关S、S2时,L0和L2都呈暗红色(比正常发光状态暗得多)。由此可以确定( )
A.L1灯头接线处断路B.L1灯头接线处短路
C.开关S1短路D.L2灯头接线处短路
二、填空题(本大题共6小题,16小题每空1分,其余每空2分,共32分。)
16.(4分)用适当的化学符号填空
(1)硫酸铜: ;
(2)2个亚铁离子: ;
(3)保持二氧化碳化学性质的最小微粒: ;
(4)铬元素(Cr)化合价为+3价时,其对应的氧化物: 。
17.(4分)菱角(如图),温州话俗称“黄菱”,以三垟湿地出产最为著名,在民间有“三垟黄菱甲等甲”的美誉。其菱肉富含淀粉等多种营养物质,此外菱角的茎和根富含纤维素(C6H10O5)n,也是一种很不错的食物和药材。
(1)菱肉中的钙、磷、铁等元素是以 (填“单质”或“化合物”)的形态存在;
(2)该纤维素(C6H10O5)n中含H元素的质量分数为 %(保留1位小数)。
18.(4分)如图所示的电吹风是同学们非常熟悉的日常用品之一,但是你很少注意,在它的说明上有一句“严禁带入浴室使用”,其原因是在潮湿的环境中,人体的电阻变 ,比在干燥的环境中更容易发生 事故。
19.(6分)图甲是法拉第发明的紫铜圆盘发电机。转动摇柄使圆盘旋转起来,电路中就会产生电流。圆盘相当于图乙中的 。其发电的原理与 (选填“动圈式话筒”或“电磁起重机”)相同。如果要改变圆盘发电机产生的电流方向,可采用的方法是 。(写出一点即可)
20.(6分)医生给心脏疾病的患者做手术时,往往要用一种称为“人工心脏泵”(血泵)的体外装置来代替心脏,以推动血液循环。如图是该装置的示意图,线圈AB固定在用软铁制成的活塞柄上(相当于一个电磁铁),通电时线圈与活塞柄组成的系统与固定在左侧的磁体相互作用,从而带动活塞运动。活塞筒通过阀门与血管相通,阀门S1只能向活塞筒外开启,S2只能向活塞筒内开启。线圈中的电流从B流向A时,螺线管的左边是 (选填“N”或“S”)极,活塞柄向 运动(选填“左”或“右”),血液的流向是 (选填“从②流向①”或“从③流向②”)状态。
21.(8分)为了便于研究元素的性质,科学家把所有的已知元素科学有序地排列起来,得到元素周期表。请阅读下列元素周期表(部分),并按要求作答。
(1)图中位于第2周期、ⅦA族的元素,该原子的原子核内中子数为 ;
(2)第13号元素与地壳中含量最多的元素可组成的物质是 (填化学式);
(3)第11号元素与第17号元素组成的化合物是生活中常用的调味品,构成该物质的微粒是 (填具体微粒的符号);
(4)下列各组元素具有相似化学性质的是 (填字母)。
A.C和Ne
B.Be和Mg
C.Al和Si
D.F和Cl
三、实验探究题(本大题共3小题,24(3)为4分,其余每空2分,共20分。)
22.(6分)卢瑟福用α粒子(α粒子是带两个单位正电荷的氦原子核)轰击金箔的实验,推翻了汤姆生在1903年提出的原子结构模型,为建立现代原子理论打下了基础(如图)。
现象1:大多数α粒子能穿透金箔而不改变原来的运动方向。
现象2:一小部分α粒子改变原来的运动方向。
现象3:极少数α粒子被弹了回来。
(1)请你根据原子结构知识分析现象1产生的原因: 。
(2)通过该实验的上述三种现象 (选填“能”或“不能”)获得核外电子带有负电荷的结论。
(3)1919年,卢瑟福用加速了的高能a粒子轰击氮原子,结果有种微粒从氮原子中被打出,而α粒子留在了氮原子中,使氮原子变成了氧原子,从现代观点看,被打出的微粒一定是 。
23.(8分)小明利用如图所示装置,研究通电导体在磁场中受力大小的影响因素。将一根导体折成如图所示形状,挂在绝缘体上。闭合开关,导体的A部分和B部分在磁场中受到的力大小相等、方向相反,不会使弹簧测力计示数发生改变。导体L部分在磁场中受到竖直向上的力,使弹簧测力计示数发生改变,测出导体L在磁场中受力大小。
(1)小明利用粗细和材料相同的导体,在同一磁场中进行相关实验,得到实验数据如表。则实验中除了图中所示测量工具外,还需要的测量工具为 。
(2)根据上述实验数据。可研究 对通电导体在磁场中受力大小的影响。
(3)若保持导体的粗细、材料和磁场强度不变,当导体长为0.4米、通过的电流为5安时,导体受到磁场的作用力为 牛。
24.(6分)为探究影响电磁感应产生的感应电流大小的因素,小明设计实验步骤如下:
a.用铜夹将塑料管竖直固定在铁架台上,管的上下两端各固定100匝的线圈,线圈与发光二极管相连,在塑料管的正下方放置一个塑料盒,用来承接下落的强磁铁,如图所示(其中固定装置已省去)
b.让强磁铁从管的上端自由下落到其下端的塑料盒中。
c.观察现象,两个二极管均发光,下方二极管更亮。
(1)实验中,发光二极管的作用是 。
(2)通过上述实验,可以获得的结论是 。
(3)为进一步探究线圈匝数对电磁感应产生的感应电流大小的影响,请你设计实验方案并写出实验步骤。 。
四、解答题(本题有3小题,第25题4分,第26题6分,第27题8分,共18分)
25.(4分)在研究磁体性质时,小科同学发现:
现象一:小磁针自由静止时总是南北指向。
现象二:当用条形磁体一端靠近小磁针的同名磁极时,它们相互排斥。但靠得很近时,居然出现相互吸引现象(如图所示)。请对上述现象作出解释。
26.(6分)由于新冠肺炎疫情影响,学校为每个班级配备了消毒片,该消毒片加水活化后可杀灭物体表面、空气中的细菌等微生物。相关信息如图所示:
(1)二氧化氯(ClO2)中氯元素的化合价为 价。
(2)实验室制备二氧化氯的化学方程式为:2NaClO2+Cl2═2ClO2+2X,请写出X的化学式 。
(3)教室课桌椅、讲台等高频接触表面,可用有效氯250﹣500mg/L的含氯消毒液进行喷洒消毒。有效氯可定量表示消毒效果,ClO2中有效氯的计算方式为:5×消毒片中氯元素质量+溶液体积。某同学在1升水中放入5片该消毒片,并充分溶解,请通过计算说明是否符合消毒要求?(消毒片中除ClO2外其他成分不含氯元素)
27.(8分)电梯为居民出入带来很大的便利,小明家住某小区某栋6楼,放学后乘电梯回家。小明查阅资料,了解到出于安全考虑,电梯都设置了超载自动报警系统,其工作原理如图甲所示,电路由工作电路和控制电路组成:在工作电路中,当电梯没有超载时,动触点K与静触点A接触,闭合开关S,电动机正常工作;当电梯超载时,动触点K与静触点B接触,电铃发出报警铃声,即使闭合开关S,电动机也不工作。在控制电路中,已知电源电压U=6V,保护电阻R1=100Ω,电阻式压力传感器(压敏电阻)R2的阻值随压力F大小变化如图乙所示,电梯自重和电磁铁线圈的阻值都忽略不计。
(1)在控制电路中,当压敏电阻R2受到的压力F增大时,电磁铁的磁性 (选填“增强”、“减弱”或“不变”)。
(2)若电磁铁线圈电流达到20mA时,刚好接触静触点B,电铃发出警报声。当该电梯厢内站立总质量为1000kg的乘客时,试通过计算说明电梯是否超载?(g取10N/kg)
(3)若电铃发出警报声的条件如(2),需减少最大载客量,可采取什么措施(写出两种措施)?
参考答案
一、选择题
1.C。
2.C。
3.D。
4.D。
5.B。
6.C。
7.A。
8.A。
9.B。
10.A。
11.B。
12.D。
13.C。
14.A。
15.B。
二、填空题
16.(1)CuSO4;
(2)2Fe2+;
(3)CO2;
(4)Cr2O3。
17.(1)元素;
(2)6.2%。
18.小;触电。
19.导体AB;动圈式话筒;改变圆盘的转动方向(或改变磁场的方向)。
20.N;右;从②流向①。
21.(1)10。
(2)Al2O3。
(3)Na+、Cl﹣。
(4)BD。
三、实验探究题
22.(1)原子内部有较大的空间;
(2)不能;
(3)质子。
23.(1)刻度尺;(2)导体的长度、电流大小;(3)10。
24.(1)显示线圈中电流的大小;(2)在线圈匝数相同时,切割磁感线的速度越大,感应电流越大;(3)在上方线圈的匝数改成200匝,让强磁铁从管的上端自由下落到其下端的塑料盒中,观察上方二极管亮度的变化情况。
四、解答题
25.现象一:地球本身是一个巨大的磁体,地磁南北极在地理南北极附近,因此小磁针在地磁场的作用下指示南北方向;
现象二:条形磁体磁性很强,当条形磁体很靠近小磁针时将小磁针靠近端迅速磁化成异名磁极。磁极间的相互作用规律是同名磁极相互排斥,异名磁极相互吸引。
26.1)+4;
(2)NaCl;
(3)符合。
27.(1)增强;
(2)此时电梯超载;
(3)减小R1或增大电源电压。
声明:试题解析著作权属菁优网所有,未经书面同意,不得复制发布日期:2023/12/28 19:41:42;用户:张娇娇;邮箱:15286836286;学号:27624348
次数
导体L长度(米)
通过导体的电流(安)
导体受到磁场的作用力
1
0.1
2
1
2
0.2
2
2
3
0.3
2
3
4
0.2
4
4
5
0.2
6
6
浙江省温州市瑞安市2021-2022学年七年级下学期期中科学试卷: 这是一份浙江省温州市瑞安市2021-2022学年七年级下学期期中科学试卷,共12页。试卷主要包含了选择题,填空题,实验探究题,解答题等内容,欢迎下载使用。
浙江省温州市部分学校2021-2022学年七年级下学期期中科学试卷: 这是一份浙江省温州市部分学校2021-2022学年七年级下学期期中科学试卷,共12页。试卷主要包含了选择题,解答题,探究题等内容,欢迎下载使用。
2020-2021学年浙江省温州市瑞安市安阳实验中学八年级下学期期中科学试卷(含解析): 这是一份2020-2021学年浙江省温州市瑞安市安阳实验中学八年级下学期期中科学试卷(含解析),共23页。试卷主要包含了选择题,填空题等内容,欢迎下载使用。

