四川省成都市成都武侯外国语学校2023-2024学年九年级上学期12月月考数学试题
展开1. 全卷分A 卷和B 卷, A 卷满分100分,B 卷满分 50 分;考试时间120分钟.
2. 在作答前,考生务必将自己 的姓名、准考证号涂写在试卷和答题卡规定的地方.考试结束,监考人员将试卷和答题卡一并收回.
3.选择题部分必须使用 2B 铅笔填涂;非选择题部分必须使用 0.5 毫米黑色签字笔书写,字体工整、笔迹清楚.
4.请按照题号在答题卡上各题目对应的答题区域内作答,超出答题区域书写的答案无效;在草稿纸,试卷上答题均无效.
5.保持答题卡清洁,不得折叠、污染、破损等.
一、选择题(本大题共8个小题,每小题4分,共32分,每小题均有四个选项,其中只有一项符合题目要求)
1. 下列是关于x的一元二次方程的是( )
A. B. C. D.
【答案】B
【解析】
【分析】根据一元二次方程的概念判断即可.只含有一个未知数,并且未知数的最高次数是2的整式方程叫一元二次方程.
【详解】解:A.是分式方程,不是一元二次方程,不符合题意;
B.是一元二次方程,符合题意;
C.当a=0时,不是一元二次方程,不符合题意;
D.是一元三次方程,不符合题意;
故选:B.
【点睛】本题考查的是一元二次方程的概念,掌握只含有一个未知数,并且未知数的最高次数是2的整式方程叫一元二次方程是解题的关键.
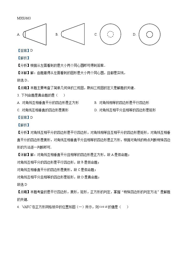
2. 某几何体的主视图如图所示,则它的左视图为( )
更多课件教案等低价滋源(一定远低于各大平台价格)请 家 威杏 MXSJ663 A. B. C. D.
【答案】D
【解析】
【分析】根据从左面看到的是大小两个同心圆即可得到答案.
【详解】解:由题意得从左面看到的图形是大小两个同心圆,且都是实线,
故选D.
【点睛】本题主要考查了简单几何体的三视图,熟知三视图的定义是解题的关键.
3. 下列命题是真命题的是( )
A. 对角线互相垂直平分的四边形是正方形B. 对角线相等的四边形是平行四边形
C. 对角线互相垂直的四边形是菱形D. 对角线互相平分且相等的四边形是矩形
【答案】D
【解析】
【分析】对角线互相平分的四边形是平行四边形,对角线相等且互相平分的四边形是矩形,对角线互相垂直平分的四边形是菱形,对角线互相垂直平分且相等的四边形是正方形,根据对角线的特点判断特殊四边形的方法逐一判断即可.
【详解】解:对角线互相垂直平分且相等的四边形是正方形,故A是假命题;
对角线互相平分的四边形是平行四边形,故B是假命题;
对角线互相垂直平分的四边形是菱形,故C是假命题;
对角线互相平分且相等的四边形是矩形,故D是真命题;
故选D
【点睛】本题考查的是平行四边形,菱形,矩形,正方形的判定,掌握“特殊四边形的判定方法”是解题的关键.
4. 在正方形网格纸中的位置如图(一)所示,则的值是( )
A. B. C. D.
【答案】D
【解析】
【分析】根据勾股定理求出AB,根据正弦的定义计算,得到答案.
【详解】解:在Rt△ABC中,BC=3,AC=4,
由勾股定理得,AB=,
∴,
故选:D.
【点睛】本题考查的是解直角三角形,掌握正弦的定义是解题的关键.
5. 如图,在中,.将沿图示中的虚线剪开,剪下的阴影三角形与原三角形不相似的是( )
A. B.
C. D.
【答案】A
【解析】
【分析】根据相似三角形的判定定理:有两角对应相等的两个三角形相似;有两边对应成比例且夹角相等的两个三角形相似,进行求解即可.
【详解】A、有两边对应边成比例但是夹角不相等,故两三角形不相似,符合题意,
B、,,,两三角形有两边对应边成比例且夹角相等,故两三角形相似,不符合题意,
C、阴影部分的三角形与原三角形有两个角相等,故两三角形相似,不符合题意,
D、阴影部分的三角形与原三角形有两个角相等,,故两三角形相似,不符合题意,
故选:A.
【点睛】本题考查相似三角形的判定,两组角对应相等,两个三角形相似;两组边对应成比例及其夹角相等,两个三角形相似;三组边对应成比例,两个三角形相似.
6. 关于反比例函数y的图象与性质,下列说法正确的是( )
A. 图象分布在第二、四象限B. y的值随x值的增大而减小
C. 当x>﹣2时,y<﹣3D. 点(1,6)和点(6,1)都在该图象上
【答案】D
【解析】
【分析】根据反比例函数解析式结合反比例函数的性质逐一判断即可.
【详解】解:∵反比例函数解析式为y,
∴反比例函数经过一、三象限,且在每个象限内y的值随x值的增大而减小,故A、B不符合题意;
∴当x>0时,y>0,故C不符合题意;
当x=1时,y=6,当x=6时,y=1,
∴点(1,6)和点(6,1)都在该图象上,故D符合题意;
故选D.
【点睛】本题主要考查了反比例函数图象的性质,熟知反比例函数图象的性质是解题的关键.
7. 2021年,成都已超额完成全年改造老旧小区300个的计划,大力促进了城市宜居品质提升.如图,某小区改造修建一个长32m,宽18m的矩形小花园,并在花园内修建一条水平、两条竖直的宽度相同的小路,余下部分种植花草进行绿化(图中阴影部分).设小路宽为xm,若绿化面积为448m2,则可列方程为( )
A. 32×18﹣32x﹣18x=448B. 32×18﹣64x﹣18x=448
C. (32﹣x)(18﹣2x)=448D. (32﹣2x)(18﹣x)=448
【答案】D
【解析】
【分析】种植花草的部分可以合成一个矩形,由小路的宽为xm,可知合成后的矩形长为,宽为,根据矩形面积公式列等式,即可求解.
【详解】解:小路的宽为xm,纵向有2条路,横向有1条路,
种植花草的部分可以合成一个长为,宽为的矩形,
绿化面积为448m2,
,
故答案为:D.
【点睛】本题考查一元二次方程的实际应用,找出等量关系,正确列出一元二次方程是解题关键.
8. 如图,在矩形ABCD中,E,F分别是边AB,CD上的点,AE=CF,连接EF,BF,EF与对角线AC交于点O,且BE=BF,∠BEF=2∠BAC,FC=2,则AB的长为( )
A. 8B. 8C. 4D. 6
【答案】D
【解析】
【分析】连接OB,根据等腰三角形三线合一的性质可得BO⊥EF,再根据矩形的性质可得OA=OB,根据等边对等角的性质可得∠BAC=∠ABO,再根据三角形的内角和定理列式求出∠ABO=30°,即∠BAC=30°,根据直角三角形30°角所对的直角边等于斜边的一半求出AC,再利用勾股定理列式计算即可求出AB.
【详解】解:如图,连接OB,
∵BE=BF,OE=OF,
∴BO⊥EF,
∴在Rt△BEO中,∠BEF+∠ABO=90°,
由直角三角形斜边上的中线等于斜边上的一半可知:OA=OB=OC,
∴∠BAC=∠ABO,
又∵∠BEF=2∠BAC,
即2∠BAC+∠BAC=90°,
解得∠BAC=30°,
∴∠FCA=30°,
∴∠FBC=30°,
∵FC=2,
∴BC=2,
∴AC=2BC=4,
∴AB===6,
故选D.
【点睛】本题考查了矩形性质,全等三角形的判定与性质,等腰三角形三线合一的性质,直角三角形30°角所对的直角边等于斜边的一半,综合题,但难度不大,(2)作辅助线并求出∠BAC=30°是解题的关键.
二、填空题(本大题共5个小题,每小题4分,共20 分)
9. 若是方程的一个根,则_____.
【答案】2
【解析】
【分析】本题考查了一元二次方程解的定义,能使一元二次方程成立的未知数的值叫作一元二次方程的解.把代入即可求解.
【详解】解:把代入方程得,
解得.
故答案为:2.
10. 已知,则___________.
【答案】##0.2
【解析】
【分析】由比例的基本性质得:,把x的代数式代入即可求得值.
【详解】解:由条件得:,则,
故答案为:.
【点睛】本题考查了比例的基本性质及求代数式的值,运用比例的基本性质是关键.
11. 如图,点P在反比例函数的图象上,连接,过点P作轴的垂线,垂足为Q,则的面积为_______.
【答案】2
【解析】
【分析】本题主要考查了反比例函数中k的几何意义,过反比例函数的图象上任意一点向坐标轴作垂线,这一点和垂足以及坐标原点所构成的三角形的面积是,且保持不变.根据反比例函数系数k的几何意义即可求解.
【详解】解:的面积为.
故答案为:2.
12. 如图,是一个面积为正方形微信二维码.小明利用所学概率知识估算二维码中黑色部分的面积,在正方形区域内随机掷点,经过大量重复试验,发现点落入黑色部分的频率稳定在左右,据此可估计黑色部分的面积约为___________.
【答案】
【解析】
【分析】本题主要考查利用频率估计概率.大量重复实验时,事件发生的频率在某个固定位置左右摆动,并且摆动的幅度越来越小,根据这个频率稳定性定理,可以用频率的集中趋势来估计概率,这个固定的近似值就是这个事件的概率.
用总面积乘以落入黑色部分的频率即可得出答案.
【详解】解:落入黑色部分的频率稳定在左右,正方形面积为
黑色部分面积占正方形二维码面积的
黑色部分的面积约为
故答案为:
13. 如图,在∠MON的两边上分别截取OA、OB,使OA=OB;分别以点A、B为圆心,OA长为半径作弧,两弧交于点C;连接AC、BC、AB、OC.若AB=2cm,四边形OACB的面积为5cm2,则OC的长为________cm.
【答案】5
【解析】
【分析】根据边的关系证明 是菱形,根据菱形的面积即可求出答案.
【详解】解:∵ , 为公共边,
∴ ,
∴ ,
∴ , ,
∴四边形 是菱形, , 是对角线,
∴菱形的面积是: , ,
∴ ,
故答案是: .
【点睛】本题主要考查菱形的性质和判断,解题的关键是证明图形是菱形,就可以根据菱形的面积公式求出对角线的长度.
三、解答题 (本大题共5个小题,共48分)
14. 计算
(1)解方程:;
(2)计算:.
【答案】(1),
(2)3
【解析】
【分析】本题考查了因式分解法解一元二次过程、特殊角的三角函数值及实数的运算,解决(1)的关键是掌握十字相乘的一般步骤;解决(2)的关键是记住特殊角的三角函数值.
(1)利用因式分解法求解即可;
(2)先利用二次根式的性质,负整数指数幂,绝对值,特殊角的三角函数值化简各式,然后合并即可.
【小问1详解】
解:,
∴,
∴,
即,
∴或,
∴,;
【小问2详解】
解:
15. 已知关于x的一元二次方程x2+(2a+1)x+a2=0.
(1)若方程有两个不相等的实数根,求a的取值范围;
(2)若方程有两个相等的实数根,求a的值,并求出这两个相等的实数根.
【答案】(1)
(2);
【解析】
【分析】(1)根据一元二次方程根的判别式直接进行求解即可;
(2)根据一元二次方程根的判别式求解a的值,然后代入进行求解一元二次方程即可.
【小问1详解】
解:∵关于x的一元二次方程x2+(2a+1)x+a2=0有两个不相等的实数根,
,
解得:,
即当时,方程有两个不相等的实数根;
【小问2详解】
解:∵方程有两个相等的实数根,
,
解得:,
即当时,方程有两个相等的实数根;
把代入原方程得:,
即,
解得:.
【点睛】本题主要考查一元二次方程根判别式及解法,解题的关键是熟练掌握一元二次方程根的判别式及解法.
16. 小明、小颖和小凡做“剪刀、石头、布”游戏.游戏规则如下:由小明和小颖做“剪刀、石头、布”的游戏,如果两人的手势相同,那么小凡获胜;如果两人手势不同,那么按照“石头胜剪刀,布胜石头,剪刀胜布”的规则决定小明和小颖中的获胜者.假设小明和小颖每次出这三种手势的可能性相同.
(1)利用画树状图或列表的方法表示小明和小颖做“剪刀、石头、布”游戏的所有可能出现的结果(其中剪刀、石头、布分别用序号①、②、③表示);
(2)在(1)的基础上,试说明该游戏对三人是否公平?
【答案】(1)见解析 (2)该游戏对三人公平,理由见解析
【解析】
【分析】(1)根据题意画出树状图即可;
(2)根据树状图求出,即可得到答案.
【小问1详解】
解:树状图如下图所示;
【小问2详解】
解:该游戏对三人公平,理由如下:
由树状图可知,一共有9种等可能性的结果数,其中小明、小颖、小凡获胜的结果数都为3中,
∴,
∴该游戏对三人公平.
【点睛】本题主要考查了画树状图或列表法求解概率,游戏的公平性,熟练掌握相关知识是解题的关键.
17. 年5月30日9点31分,“神舟十六号”载人飞船在中国酒泉卫星发射中心点火发射,成功把景海鹏、桂海潮、朱杨柱三名航天员送入到中国空间站.如图,在发射的过程中,飞船从地面O处发射,当飞船到达A点时,从位于地面C处的雷达站测得AC的距离是,仰角为,后 飞船到达B处,此时测得仰角为.
(1)求点A离地面的高度;
(2)求飞船从A处到B处的平均速度.(结果精确到,参考数据:)
【答案】(1)4km (2)
【解析】
【分析】本题考查了解直角三角形之仰角俯角问题,正确地求得结果是解题的关键.
(1)根据直角三角形的性质即可得到结论
(2)在中,根据直角三角形的性质,在得到中,根据等腰直角三角形的性质得到,于是得到结论.
【小问1详解】
在中,
,,
【小问2详解】
在中,
,,
在中,
,
飞船从A处到B处的平均速度
18. 已知一次函数与反比例函数的图象交于、B两点,交y轴于点C.
(1)求反比例函数的表达式和点B的坐标;
(2)过点C的直线交x轴于点E,且与反比例函数图象只有一个交点,求CE的长;
(3)我们把一组邻边垂直且相等,一条对角线平分另一条对角线的四边形叫做“维纳斯四边形”.设点P是y轴负半轴上一点,点Q是第一象限内的反比例函数图象上一点,当四边形是“维纳斯四边形”时,求Q点的横坐标的值.
【答案】(1),
(2)
(3)
【解析】
【分析】(1)由一次函数解析式求得点,然后利用待定系数法求得反比例函数的解析式,两解析式联立成方程组,解方程组即可求得点的坐标;
(2)设直线的解析式为设,由,整理得,,根据题意得到,求得,即可得到直线的解析式,从而即可求得点的坐标,然后利用勾股定理即可求得;
(3)通过证得,得出,,即可得出点的坐标,进而表示出点的坐标,代入,解方程即可求得点的横坐标.
【小问1详解】
∵过,
∴,
∴,则,
又∵过,
∴,
∴反比例函数的表达式为.
∴,解得:或,
∴.
【小问2详解】
令,则,∴.
设直线的解析式为设,∴,即:,
∵直线与反比例函数图象只有一个交点,
∴,
∴,
∴,令,则,
∴,
∴.
小问3详解】
由图可知在第一象限、不可能相等,
如图,当,时,点作轴于,轴于,与的交点为,,
设点的坐标为,
∵,
∴,
∵,,
∴,
∴,,
∴,
∴,
∴,
设(),
∴,
∵点在一次函数图象上,
∴,整理得,
解得(负数舍去),
∴点的横坐标的值为.
【点睛】本题是反比例函数与一次函数的交点问题,考查了一次函数图象上点的坐标特征,待定系数法求反比例函数的解析式,全等三角形的判定和性质,灵活运用这些性质解决问题是解题的关键.
B卷(50分)
一、填空题(本大题共5个小题,每小题4分,共20分)
19 已知,代数式______.
【答案】
【解析】
【分析】本题考查配方法的应用,解题的关键是掌握,把变形为:,再代入代数式,即可.
【详解】∵,
∴,
∴,
∴,
∴.
故答案为:.
20. 如图,在中,,以为圆心,的长为半径画弧交于点,以为圆心,的长为半径画弧交于点,则______.
【答案】
【解析】
【分析】本题考查了勾股定理,由作法可得:,由勾股定理计算出,则,再计算出,即可得到答案,熟练掌握勾股定理,计算出是解此题的关键.
【详解】解:由作法得:,
,
,
,
,
,
,
故答案为:.
21. 已知关于的方程.若等腰三角形的一边长,另两边长,恰好是这个方程的两个根,求此三角形的周长 __.
【答案】16或22
【解析】
【分析】首先证明,再利用因式分解法计算出方程的两根,,则可设,,然后讨论:当、为腰;当、为腰,当、为腰,分别求出边长,但要满足三角形三边的关系,最后计算周长即可.
【详解】解:,
,
,
无论取什么实数值,,
△,
即无论取什么实数值,方程总有实数根;
解方程,
因式分解得:,
解得:,,
,恰好是这个方程的两个实数根,设,,
当、为腰,则,而,,所以三角形的周长为:;
当、为腰,则,解得,
,因为6,2,2不构成三角形,所以这种情况不成立;
当、为腰 则,
,
三角形的周长为:.
综上,三角形的周长为16或22.
故答案为:16或22.
【点睛】本题考查一元二次方程和几何的综合应用.熟练掌握因式分解法解方程,以及等腰三角形的性质和三角形的三边关系是解题的关键.
22. 如图,菱形ABCD中,∠ABC=60°,AB=2,E、F分别是边BC和对角线BD上的动点,且BE=DF,则AE+AF的最小值为 _____.
【答案】
【解析】
【分析】如图,的下方作,在上截取,使得,连接,.证明,推出,,根据求解即可.
【详解】解:如图,的下方作,在上截取,使得,连接,.
四边形是菱形,,
,,
,,,
,
,
,,
,
,
,
,
的最小值为,
故答案为.
【点睛】本题考查菱形的性质,全等三角形的判定和性质,两点之间线段最短等知识,解题的关键是学会添加常用辅助线,构造全等三角形解决问题,学会用转化的思想思考问题,属于中考填空题中的压轴题.
23. 如图,点A是函数的图象上的点,点B、C的坐标分别为B(﹣,﹣)、C(,).试利用性质:点“函数的图象上任意一点A都满足”求解下面问题:作∠BAC的内角平分线AE,过B作AE的垂线交AE于F.已知当A在函数的图象上运动时,OF的长度总等于________.
【答案】
【解析】
【分析】延长BF、AC交于点G.根据全等三角形的判定,得到△ABF≌△AGF,则AB=AG,BF=GF.根据点B和点C的坐标,知点B和点C关于原点对称,则OB=OC,从而根据三角形的中位线定理,得OF=CG=|AB−AC|=2×即可.
【详解】:延长BF、AC交于点G.
∵AE是∠BAC的平分线,
∴∠BAF=∠GAF,
∵BF⊥AE,
∴∠AFB=∠AFG=90°,
在△ABF和△AGF中,
,
∴△ABF≌△AGF(ASA),
∴AB=AG,BF=GF.
∵B(-,-)、C(,),
∴OB=OC,
∴OF=CG=|AB−AC|=2×=.
∴点F在以点O为圆心,以为半径的圆上运动.
故答案为.
【点睛】本题是一道数形结合题,综合考查了反比例函数的图像与性质、全等三角形的判定和性质、三角形的中位线定理、中心对称的性质.找出AB、AC的等值差以及让点F与这个等之差相关联是解题的关键.
二、解答题(本大题共3个小题,共30分)
24. 一商店销售某种商品,平均每天可售出20件,每件盈利40元.为了扩大销售、增加盈利,该店采取了降价措施,在每件盈利不少于25元的前提下,经过一段时间销售,发现销售单价每降低1元,平均每天可多售出2件.
(1)若设降价元,降价后的销售量为件,请写出与的函数关系式.
(2)当每件商品降价多少元时,该商店每天销售利润为1200元?
【答案】(1)
(2)10
【解析】
【分析】(1) 由销售单价每降低1元,平均每天可多售出2件,则销售量件,进而可列出函数关系式;
(2)根据利润等于单件商品利润乘以销售量,列一元二次方程,解方程即可求得答案.
【小问1详解】
依题意得:
∴y与x的函数关系式为:;
【小问2详解】
设每件商品降价元时,该商店每天销售利润为1200元
依题意得:
整理得:
即
解得,
∵每件盈利不少于25元
∴
解得:
∴
答:当每件商品降价10元时,该商店每天销售利润为1200元.
【点睛】本题考查了一元二次方程的应用,一次函数解析式,解题的关键是根据题意列出方程.
25. 如图1,在平面直角坐标系点中,,点B在y轴正半轴上且.直线的图象交y轴于点C,且射线平分,点P是射线上一动点.
(1)求直线的表达式和点C的坐标;
(2)连接、,当时,求点P的坐标;
(3)如图2,过点P作交x轴于点Q,连接,当与以点P、Q、C为顶点的三角形相似时,求点P的坐标.
【答案】(1),
(2)或
(3)
【解析】
【分析】(1)用待定系数法求函数的解析式即可求解;
(2) 过点P作轴交于点T,设,,分别求出,,由题意可得方程,即可求得t的值,即可求得点P的坐标;
(3)作轴于点M,作于点N,设点,可证得,根据相似三角形的性质,即可求得,再由,可求得,再分两种性质,即当或当时,分别计算,即可求解.
【小问1详解】
解:,
,
又,
.
∴设,
把点、分别代入解析式,
得,
解得,
.
在中,令,则,
;
【小问2详解】
解:如图:过点P作轴交于点T,
设,,
,,,
.
解得,,
∴、,
故点P的坐标为或;
【小问3详解】
解:作轴于点M,作于点N,设点
,,
.
,,
,
,
,
,
;
又,
,
又,
,
,
,
,
;
当时,,
,
此方程无解;
当时,,
,
,
解得,
,
综上,点P的坐标为.
【点睛】本题考查了求一次函数的解析式,求一次函数与坐标轴的交点,坐标与图形,相似三角形的判定与性质,两点间距离公式,作出辅助线和采用分类讨论的思想是解决本题的关键.
26. 【问题背景】如图1,在矩形中,点M,N分别在边,上,且,连接,点P在上,连接并延长至点Q,使,连接.
【尝试初探】求证:;
【深入探究】若,,点P为中点,连接,,求证:;
【拓展延伸】如图2,在正方形中,点P为对角线上一点,连接并延长至点Q,使,连接,若,求的值(用含n的代数式表示)
【答案】(1)见解析;
(2)见解析;
(3).
【解析】
【分析】(1)根据相似三角形的判定定理进行判定即可;
(2)连接,证是正方形,得垂直平分,在证明是平行四边形,利用平行四边形的性质判定即可;
在矩形中;
(3)过Q作交的延长线于M,于N,连接,结合题意用勾股定理逆定理证是直角三角形,然后借助和相似三角形解决.
【详解】(1)由题意可知在与中,
,
,
,
,
;
(2)如图:连接,
在矩形中,
,
,
是正方形,
P为中点,
垂直平分,,
,
由和可知,
,
,
,
,
是平行四边形,
,
;
(3)过Q作交的延长线于M,于N,连接,
在正方形中,
,
,,
,
,,
,
,
,
,
,
是直角三角形,
,
,
,
,
,
,
,
在中,
,,
,
,
,
【点睛】本题考查了相似三角形的判定和性质、正方形的判定和性质、矩形的性质、勾股定理的逆定理;三角形相似的证明和性质的应用是解题的关键.
四川省成都市外国语学校2023-2024学年八上数学期末监测试题含答案: 这是一份四川省成都市外国语学校2023-2024学年八上数学期末监测试题含答案,共7页。试卷主要包含了如果代数式等内容,欢迎下载使用。
四川省成都市成都武侯外国语学校2023-2024学年九年级上学期12月月考数学试题(含解析): 这是一份四川省成都市成都武侯外国语学校2023-2024学年九年级上学期12月月考数学试题(含解析),共28页。试卷主要包含了选择题 .,解答题等内容,欢迎下载使用。
四川省成都市武侯区领川外国语学校2023-2024学年七年级上学期12月月考数学试题: 这是一份四川省成都市武侯区领川外国语学校2023-2024学年七年级上学期12月月考数学试题,共4页。

