人教版八年级上册第1节 透镜练习题
展开(章末检测)
时间:60分钟 满分:100分
一、选择题(3分/题,共45分):
1.小明利用太阳光测量凸透镜焦距,下列操作最合理的是( )
2.下列关于眼睛的说法正确的是( )
A.晶状体和角膜相当于光屏
B.物体在视网膜上成正立的像
C.看清远处物体时,晶状体较薄
D.患近视眼,应使用凸透镜矫正
3.下列与照相机成像原理相同的设备是( )
A.放大镜B.近视眼镜 C.监控摄像头 D.投影仪
4. 把万花筒一端对着光亮的地方并转动,从另一端能看到千变万化的图案,这是因为万花筒内放置的( )
A.平面镜B.凹面镜 C.凸透镜D.凹透镜
5.小红同学利用爷爷不用了的老花眼镜的一片镜片做凸透镜成像实验,肯定不能得到( )
A.放大的实像B.倒立的虚像C.倒立的实像D.放大的虚像
6.调查发现,近年来需要进行视力矫正的人数逐年增多,且呈现低龄化趋势。保护视力,刻不容缓。根据下图可以判断:图中小女孩配戴眼镜的镜片的是( )
A.凹透镜,用来矫正她的远视眼 B.凹透镜,用来矫正她的近视眼
C.凸透镜,用来矫正她的远视眼 D.凸透镜,用来矫正她的近视眼
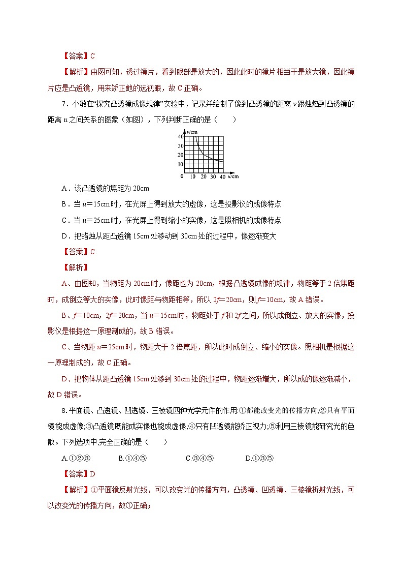
7.小敏在“探究凸透镜成像规律”实验中,记录并绘制了像到凸透镜的距离v跟烛焰到凸透镜的距离u之间关系的图象(如图),下列判断正确的是( )
A.该凸透镜的焦距为20cm
B.当u=15cm时,在光屏上得到放大的虚像,这是投影仪的成像特点
C.当u=25cm时,在光屏上得到缩小的实像,这是照相机的成像特点
D.把蜡烛从距凸透镜15cm处移动到30cm处的过程中,像逐渐变大
8.平面镜、凸透镜、凹透镜、三棱镜四种光学元件的作用:①都能改变光的传播方向;②只有平面镜能成虚像;③凸透镜既能成实像也能成虚像;④只有凹透镜能矫正视力;⑤利用三棱镜能研究光的色散。下列选项中,完全正确的是( )
A.①②③ B.①④⑤ C.③④⑤ D.①③⑤
9.在探究“凸透镜成像规律”的实验中,将点燃的蜡烛放在距凸透镜32cm处,在透镜另一侧距透镜18cm处的光屏上得到烛焰清晰的像,则( )
A.光屏上所成的是倒立、放大的实像
B.该透镜的焦距f小于9cm
C.将点燃的蜡烛移至距透镜9cm 处,不能观察到烛焰放大的虚像
D.透镜位置不变,蜡烛和光屏位置互换,光屏上也得到烛焰清晰的像
10.(2023·河南中考真题)图为投影式电子白板,它利用投影机将画面投影到屏幕上,投影机的镜头相当于一个凸透镜,下列说法正确的是( )
A.投影机的镜头与近视眼镜为同一种透镜
B.光经投影机的镜头成像利用的是光的折射
C.画面经投影机镜头成的是正立放大的虚像
D.屏幕上的丰富色彩由红、白、蓝三种色光混合而成
11.下列关于光学仪器的作用,说法正确的是( )
A.平面镜能成放大的虚像
B.凸面镜能起到扩大视野的作用
C.凸透镜只能成放大的像
D.凹透镜对光线起会聚作用
12.关于近视和远视的成因如图所示,下列说法正确的是( )
A.甲为近视眼,可佩戴凹透镜矫正 B.乙为近视眼,可佩戴凸透镜矫正
C.甲为远视眼、可佩戴凸透镜矫正 D.乙为远视眼,可佩戴凹透镜矫正
13. 如图所示,在“用凸透镜观察周围的景物”活动中,小科将印有绿色环保标志“”的纸固定在墙上,再将一只装有水的圆柱形玻璃杯移到标志的正前方,然后改变玻璃杯与标志之间的距离。小科站立时透过玻璃杯和水观察。下列图像中,不可能看到的是( )
A. B. C. D.
14.(2023·青海中考真题)一凸透镜的焦距为12cm,将点燃的蜡烛从离凸透镜30cm处沿主光轴移到15cm处的过程中,像的大小和像距的变化情况是( )
A.像变小,像距变小B.像变大,像距变大
C.像变大,像距变小D.像变小,像距变大
15.关于光现象,下列说法中正确的是( )
A.矫正远视眼需要佩戴合适的凹透镜
B.人站在穿衣镜前看到自己在镜中的像是实像
C.用照相机拍照时,景物应位于照相机镜头的二倍焦距以内
D.待观察物体通过显微镜的物镜在目镜的焦点附近生成一个倒立、放大的实像
二、填空题(每空1分,共21分)
16.如图所示,在自制“照相机模型”时:应该选用 透镜作镜头;照相时镜头离景物的距离至少要 ,才能在薄膜上看到清晰的像;照近处的物体时,拉长两筒间的间距,此时薄膜上的像 (选填“变大”或“变小”)。
17.2019年5月,第二届世界智能大会在天津开幕。如图所示是会场中展示的“5G远程驾驶”,三个大屏幕分别显示多个视角及车速等信息。屏幕上显示的彩色画面是由红、 、蓝三种色光混合而成的。被控制的汽车上装有摄像头,其中摄像头的镜头相当于 (填“凸”或“凹”)透镜,摄像头成像的原理与 (填“显微镜”或“望远镜”)的物镜成像的原理相同。
18.如图14为某望远镜内部部分光路图,物镜是凸透镜,O为光心,F为物镜焦点,焦距为500mm。
(1)在图中画出光线a、b经物镜折射前的入射光线。
(2)目镜是______透镜(选填“凹”或“凸”)
(3)用此望远镜观测月球时,月球经物镜成一个_______(选填“倒立”或“正立”)、_______(选填“放大”、“等大”或“缩小”)的像。
19.眼球把来自外界物体的光会聚在视网膜上形成物体的________(选填“倒立实像”或“正立虚像”),小李同学由于没有养成良好的用眼习惯,成了近视眼,进行矫正时应当戴用________(选填“凸透镜”或“凹透镜”)制作的眼镜。
20.人进入老年后,眼睛睫状体对晶状体的调节能力减弱,太远、太近的物体都看不清楚。近视远视一体眼镜(双光镜)可以解决这个问题,戴上这种眼镜,透过下半部分可以看清书上文字,透过上半部分镜片可以看清远处景物。由此可知,近视远视一体眼镜下半部分是________透镜,上半部分镜片对光具有________(选填“会聚”或“发散”)作用。
21.小明同学参加了学校生物标本制作小组和天文观测兴趣小组,使用简易的显微镜和望远镜都有物镜和目镜。显微镜的物镜是 透镜,望远镜的目镜是 透镜(选填“凸”或“凹”)。
22.娄底高铁站的进站通道采用了人脸识别系统(如图所示),识别系统的摄像机可以自动将镜头前1m处的人脸拍摄成数码照片传递给设备识别。此系统的摄像机的镜头相当于_____透镜,它的焦距应_____50cm(选填“大于”、“等于”或“小于”)。
23.6月6日是全国爱眼日。眼球中晶状体和角膜的共同作用相当于 透镜。视力正常的人看物体时,物体在视网膜上成 (选填“正立”或“倒立)、缩小的实像。近视限需佩戴 透镜矫正视力。
三、作图题(每题4分,共12分)
24.(2023·青海中考真题)如图所示,O为凸透镜的光心,F为凸透镜的两个焦点,请在图中画出光源S经凸透镜所成的像S′.
25.(2023·四川南充市·中考真题)一束光线射向凸透镜后再经平面镜反射射出,请将光路图补充完整。
26.如图所示,SA为水面上方的点光源S射向水面的一条光线,该光线射到水面的反射光线的方向刚好指向水面上方凹透镜右侧的焦点。请画出:
(1)光线SA射入水中的折射光线。
(2)经过凹透镜的折射光线。
四、实验题(每空2分,共22分)
27.(2023·湖南怀化市·中考真题)小华同学在探究“凸透镜成像规律”的实验中。
(1)将点燃的蜡烛、光屏放在凸透镜的两侧,并将烛焰、凸透镜和光屏的中心调整到______;
(2)小华为了准确的知道凸透镜的焦距,找到了平行光源,进行了如图甲所示的实验。根据实验现象可知,该凸透镜的焦距是______cm;
(3)将凸透镜固定在图乙中的光具座上,位于50cm刻度线处,光屏和点燃的蜡烛位于凸透镜两侧。小华将蜡烛移至35cm刻度线处,移动光屏,直到光屏上出现了烛焰清晰的像,则该像是倒立、______的实像,______(选填“照相机”、“投影仪”或“放大镜”)利用了这条规律;
(4)若保持图乙中凸透镜和光屏的位置不变,小华将蜡烛移动到15cm刻度线处,在光屏上得不到清晰的像。如果把凸透镜看成人的眼睛,光屏看成视网膜,则此时成像情况相当于______(选填“近视眼”或“远视眼”)的形成原因。
28.(2023·江苏泰州市·中考真题)小明在做模拟“视力的缺陷与矫正”的实验中。
(1)他将凸透镜、光屏在光具座上组装好,然后把凸透镜正对较远处的窗户,移动光屏,在图示位置的光屏上得到窗户清晰的像,则该凸透镜的焦距约为___________cm。
(2)将凸透镜固定在光具座上不动,接着小明把蜡烛点燃,并调整烛焰和光屏的中心位于凸透镜的_________,然后将蜡烛移动到光具座的35cm刻度线处,并移动光屏,直到光屏上得到烛焰清晰的倒立、________的实像,日常生活中的________(选填“照相机”、“投影仪”或“放大镜”)就是利用这一规律制成的。
(3)小明将蜡烛移到光具座最左端,拿来一副近视眼镜放在凸透镜的左侧并靠近凸透镜后,移动光屏,在光屏上得到清晰的像。拿去眼镜,将光屏向________(选填“靠近”或“远离”)透镜方向移动适当距离后,光屏上的像又重新清晰了,说明近视眼看远处物体时,像落在视网膜的________(选填“前方”或“后方”)。
初中物理人教版八年级上册第1节 透镜课后练习题: 这是一份初中物理人教版八年级上册第1节 透镜课后练习题,共19页。试卷主要包含了选择题,填空题,作图题,实验题等内容,欢迎下载使用。
人教版八年级上册第1节 透镜精练: 这是一份人教版八年级上册第1节 透镜精练,共20页。试卷主要包含了透镜,生活中的透镜,凸透镜成像的规律,眼睛与眼镜,显微镜和望远镜等内容,欢迎下载使用。
人教版第1节 透镜随堂练习题: 这是一份人教版第1节 透镜随堂练习题,共16页。

