高考英语考点知识专讲专练(有答案) 考点15 非谓语动词
展开高考频度:★★★★★
【命题解读】
非谓语动词是动词用法中最为复杂的部分之一,它不仅有时态的变化、语态的不同,而且还要格外注意其所表达的逻辑关系,这些都是非谓语动词用法的难点。
近年来,高考对该语法现象的渗透日趋明显和突出,所牵扯到的焦点问题主要有:现在分词和过去分词基础知识;现在分词和过去分词句法功能;现在分词和过去分词用法的区别和辨析;现在分词和过去分词的时态和语态及其构成;现在分词和过去分词在上下文中的联系和纽带作用等。
另外,对于动词不定式主要考查一些固定搭配、固定句型和在句子中的句法功能;对于动名词主要考查在一些动词后作宾语的用法等。
【命题预测】
预测2020年高考非谓语动词仍将是考查的重点。非谓语动词在语法填空、短文改错中考查的份额很重。
【复习建议】
1. 掌握非谓语动词的基本用法和含义;
2. 掌握非谓语动词的时态和语态;
3. 掌握非谓语动词的句法功能;
4. 掌握非谓语动词在不同的语境、语意下的运用。
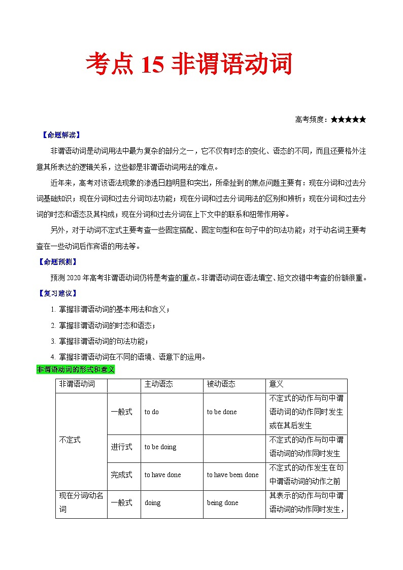
非谓语动词的形式和意义
考向一非谓语动词作状语
1.不定式作状语
(1)作目的状语。注意其他非谓语动词形式不能用作目的状语。
☞T keep themselves awake they sat n the flr and tld each ther stries.
为了不至于睡着,他们坐在地板上轮流着讲故事。
(2)作结果状语,表示出乎意料的结果,经常与nly连用。
☞We hurried t the statin,nly t be tld that the train had left.
我们急匆匆赶到车站,结果被告知火车已开走了。
(3)作原因状语
①形容词或过去分词作表语时,后面可接不定式作原因状语。常见词有:happy,lucky,srry,prud,disappinted,surprised,ready,delighted,clever,flish,pleased等。
☞We’re prud t be yung peple f China.
作为中国青年我们感到自豪。
②在“主语+系动词+表语(形容词)+t d”结构中,不定式的主动形式表示被动意义。该结构中常用的形容词有:easy,difficult,imprtant,interesting,pleasant,cmfrtable,dangerus等。
☞The chair is very cmfrtable t sit n.
这把椅子坐上去很舒服。
1.(江苏卷·单项填空)__________ the cnvenience f digital payment, many senir citizens started t use smart phnes.
A. T enjyB. EnjyingC. T have enjyedD. Enjy
【参考答案】A
【解析】考查非谓语动词。此处是不定式作目的状语。句意:为了享受数字支付的方便,很多老年市民开始使用智能手机。故选A。
2.(2018·新课标I卷·语法填空) Yu dn’t have t run fast r fr lng 62 (see) the benefit.
【参考答案】t see
【答案解析】考查不定式作目的状语。你不必跑地太快或时间太长就能看到它的好处。此处不定式作目的状语,故填t see。
3.(2017·天津卷·单项填空)I was watching the clck all thrugh the meeting, as I had a train ________.
A. catching B. caught
C. t catch D. t be caught
【参考答案】C
【答案解析】考查非谓语动词。主语I与catch是主动关系,且catch动作未发生,因此需用不定式的主动形式表达被动含义,作train的定语。句意:整个会议期间,我一直在看表,因为我要赶一班火车。
【解题技巧】 动词的不定式用法口诀:
不定式有标记,t与动词连一起。
没有人称数变化,动词特点它具备。
主宾定状表补语,唯独作谓不可以。
nt 加上不定式,否定结构要牢记。
疑问词与不定式,构成短语有意义。
仔细推敲多思考,准确判断有依据。
2.分词作状语(表时间、原因、条件、结果、方式或伴随、让步等)
(1)作状语的分词要求其逻辑主语与句子的主语保持一致。
☞Satisfied with what he did,the teacher praised him in class.
由于老师对他所做的事情很满意,于是在班上表扬了他。
(2)若现在分词的动作发生在谓语动词所表示的动作之前,则用现在分词的完成形式(having dne)。
☞Having cleaned the desks,we began reading.
擦完桌子后,我们便开始看书。
(3)若与句中主语为逻辑上的动宾关系,且先于谓语动词动作发生,用现在分词完成式的被动形式(having been dne)。
☞Having been shwn the classrms,we were taken t see the library.
我们被领着看了教室后,又被带去看图书馆。
(4)如句子的主语是分词动作的承受者,则要用过去分词(dne)。
☞Seen frm the tp f the muntain,the city is very beautiful.
从山顶上看,这座城市很漂亮。
(5)如句子的主语是分词动作的发出者,就用现在分词形式(ding)。
☞Seeing frm the tp f the hill,we find the park even mre beautiful.
从山顶上看,我们发现这个公园显得更加美丽。
1.(新课标II卷·短文改错)All the ftball players n the playgrund cheered ludly, say that I had a talent fr ftball.
【参考答案】All the ftball players n the playgrund cheered ludly, that I had a talent fr ftball.
【解析】考查现在分词。本句句意:操场上所有的足球运动员大声欢呼,说我有足球天赋。句中谓语动词为cheered,say在这里作伴随状语。与主语players是主动关系,故将say改为saying。
2. (2018·江苏卷·单项填空)Arund 13,500 new jbs were created during the perid, _______the expected number f 12,000 held by market analysts.
A. having exceeded B. t exceed
C. exceeded D. exceeding
【答案】D
【解析】考查非谓语动词。句意:在这期间,大约创造13,500个新的工作,超过市场分析师持有的12,000的预期数量。分析全句可知,这里指前一件事情所带来自然而然的结果,故用现在分词作结果状语。故选D。 3.(2017·天津卷) The hspital has recently btained new medical equipment, ________ mre patients t be treated.
A. being allwed B. allwing
C. having allwed D. allwed
【参考答案】B
【答案解析】考查非谓语动词。“医院引进新的医疗设备”和“更多的病人得到治疗”之间是主动的关系,因此用v.ing形式。此处用现在分词短语作结果状语,故选B项。句意:医院最近引进了新的医疗设备,从而使更多的病人得到治疗。
考向二 非谓语动词作宾语
1.下列动词只能用不定式作宾语,请牢记下面的口诀
决心学会想希望,拒绝设法愿假装。
主动答应选计划,同意请求帮一帮。
decide/determine,learn,want,expect/hpe/wish; refuse,manage,care,pretend; ffer,prmise,chse,plan; agree,ask/beg,help。
此外,affrd,strive,happen,wait,threaten等也要用不定式作宾语。
☞She pretended nt t see me when I passed by.
当我经过时,她假装没看见我。
2.有些动词只能用动名词作宾语
【巧学妙记】巧记动词后跟动名词的口诀:
避免错过少延期, 建议完成多练习,
喜欢想象禁不住,承认否定与妒忌,
逃脱冒险莫原谅,忍受保持不在意。
avid, miss, delay, suggest, finish, practice, enjy, imagine, resist, admit, deny , envy, escape, risk, pardn, stand, keep, mind
☞I wuld appreciate yur calling back this afternn.
今天下午如果你能给我回电话,我将非常感激。
3.下列短语和动词词组后也要用动名词作宾语
be used/accustmed t,lead t,devte t,stick t,bject t,
☞He has accustmed t living the small village.
他已经习惯了住在这个小乡村。
☞We are lking frward t cming t China.
我们期待着来中国。
4.下列动词或词组既可以跟动名词作宾语,也可以跟不定式作宾语,但意义上有区别,要特别注意
☞I didn’t mean t hurt yu.我本无意伤害你。
☞Ding mrning exercises means getting up early.
做早操意味着早起床。
1.(浙江卷·语法填空)But sme students didn't want ___63___ (wear) the unifrm.
【参考答案】t wear
【答案解析】考查非谓语动词。句意:但是,有一些学生不想穿学生服。want t d sth想要做某事,这里是动词不定式作t的宾语。故填t wear。
2.(新课标I卷·语法填空)Scientists have respnded by ___67___ (nte) that hungry bears may be cngregating(聚集) arund human settlements,…
【参考答案】nting
【答案解析】考查非谓语动词。根据其前介词by可知,此处用动名词主动形式,故填nting。
3. (2018·新课标I卷·语法填空)Yu may drink, smke, be verweight and still reduce yur risk f 63 (die) early by running.
【参考答案】 dying
【答案解析】你也许喝酒、吸烟或超重,但仍然通过跑步会减少早亡的风险。此处f是介词,其后用动名词。故填dying。
4.After receiving the Oscar fr Best Supprting Actress, Anne Benedict went n all the peple wh had helped in her career.
A. t thank B. thanking
C. having thanked D. t have thanked
【参考答案】A
【答案解析】句意:在获得奥斯卡最佳女配角后,Anne Benedict继续感谢所有帮助她演绎生涯的人。g n t d继续做不同的事情,所以选A。
考向三 非谓语动词作宾补
1.感官动词(词组)see,watch,bserve,lk at,ntice,hear,listen t,feel的宾语补足语有四种形式,以see为例:
☞I saw him leave a few minutes ag.
我看见他几分钟前离开了。
☞T learn English well,we shuld find pprtunities t hear English spken as much as pssible.
为了学好英语,我们应该尽可能多地找机会听英语。
2.使役动词make,let,have,get后加复合宾语的情况
The teacher raised his vice in rder t make himself heard.那个老师提高了嗓门以便别人能听到他。
☞Let thse in need understand that we will g all ut t help them.
让那些需要(帮助)的人明白我们会尽全力去帮他们。
☞He had the fire burning all night.他让火燃烧了一夜。
☞He tried t get his wrk recgnized in the medical circles.他试图使他的工作在医学界被认可。
1.(2018·新课标III卷·语法填空)Once his message was delivered, he allwed me ____70____ (stay)and watch.
【参考答案】
【答案解析】考查非谓语动词。此处allw sb t d允许某人做某事,动词不定式作宾补,应该用t stay。
2. (2018·天津卷·单项填空) I need a new passprt s I will have t have my phtgraphs___________.
A. taking B. taken
C. being taken D. take
【参考答案】B
【答案解析】考查非谓语动词。句意:我需要一个新护照,所以我将不得不拍照片。本题考查非谓语动词作宾语补足语,宾语my phtgraph与补足语之间为被动关系,故用过去分词作宾语补足语。C项表示正在进行。故选B。
3.Listening t music at hme is ne thing, ging t hear it _____ live is quite anther.
A. perfrm B. perfrming
C. t perfrm D. being perfrmed
【参考答案】D
【答案解析】句意:在家里面听音乐是一回事,去到现场听又是另一回事。hear sb./sth. ding 表听到某人/某物做某事。由于音乐是被演奏的,所以需要被动,所以选D。
考向四 非谓语动词作定语
1.现在分词(短语)作定语与所修饰的名词之间存在着逻辑上的主动关系,表示该动作的主动和进行。
☞A yung teacher teaching English came t apply fr the psitin.
一位教英语的年轻老师来申请这个工作岗位。
2.过去分词(短语)作定语与它所修饰的名词在逻辑上有被动关系,表示该动作的被动和完成。
☞Tsinghua University,funded in 1911,is hme t a great number f utstanding figures.
建于1911年的清华大学是无数杰出人物的摇篮。
3.不定式作定语表示未做的事情。
☞The questin t be discussed at the meeting is very imprtant.将在会议上讨论的那个问题非常重要。
1.(新课标II卷·语法填空)Picking up her “Lifetime Achievement” award,prud Irene ___declared__(declare) she had n plans ___65___ (retire) frm her 36-year-ld business.
【参考答案】t retire
【答案解析】考查不定式作定语。此处用t d sth做后置定语,用来修饰前面的名词plan,表示“……的计划”,故填t retire。
2.(新课标II卷·语法填空)When we gt a call ___68___ (say)she was shrt-listed,we thught it was ___a__ jke.
【参考答案】saying
【答案解析】考查非谓语动词。根据其后所接的宾语从句可知,此处用现在分词形式saying作后置定语,解释名词call的内容,call与say是主动关系,故填saying。
3.(2017·北京卷·单项填空) Jim has retired, but he still remembers the happy time ________ with his students.
A. t spend B. spend
C. spending D. spent
【参考答案】D
【答案解析】考查非谓语动词。 分析句子结构可知,________ with his students是非谓语动词短语作后置定语,且“时光”是被度过,而且这里指的是“已经被度过的时光”, 故选 D 。句意:吉姆已经退休了, 但他仍然记得跟学生们一起度过的快乐时光。
考向五 非谓语动词作主语和表语
1.不定式、动名词都可作主语,但动名词作主语多指抽象的、概念性的动作,可以是多次的、经常的行为;不定式多表示具体的动作,尤其是某一次的动作。
☞Eating t much chclate is bad fr yur teeth.
吃太多的巧克力对你的牙齿有害。
☞T cmplete that building in ten mnths was a great achievement.
那座楼10个月就盖成是一个了不起的成就。
2.动名词作表语时,说明主语的性质或特征;不定式作表语时,说明主语尚未发生的动作,或表示将来的动作。
☞Our jb is playing all kinds f music.
我们的工作是演奏各种各样的音乐。
☞His ambitin is t g t Harvard University.
他的梦想就是上哈佛大学。
3.下列句型中常用动名词作主语:
☞It’s n use cmplaining withut taking actin.
不采取行动只是抱怨是没有用的。
(2018·北京卷·单项填空) _________ alng the ld Silk Rad is an interesting and rewarding experience
A. Travel B. Traveling
C. Having traveled D. Traveled
【答案】B
【解析】考查动名词。句意:沿着丝绸之路旅行是一次既有趣又有益的经历。“____ alng the ld Silk Rad”做主语,要用动名词,故B选项正确。
考向六 独立主格结构
一、独立主格结构的形式
独立结构可分为两部分,一部分事名词或代词(主格),起着逻辑主语的作用;另一部分由形容词、副词、名词、分词、不定式、介词短语等构成,表示前面名词或代词的状态或动作。
1. 名词/代词+形容词
☞I heard that she gt injured in the accident , my heart full f wrry. 我听说她在这次事故中受了伤,内心充满担忧。
☞He std silent in the mn-light, his dr pen .月光下,门开着,他默默地站在那。
2. 名词/代词+现在分词
☞Winter cming ,it gets clder and clder. 冬天来了,天气越来越冷了。
☞The rain having stpped ,he went ut fr a walk. 雨停了,他出去散散步。
3. 名词/代词+过去分词
☞Mre time given ,we shuld have dne it much better. 如果给我们更多时间,我们会做的更好。
☞The by std there , his right hand raised. 那个男生站在那里,右手高举。
4. 名词/代词(主格)+不定式
☞Here are the first tw vlumes , the third ne t cme ut next mnth.
☞这是前俩卷,第三卷将于下雨问世。
☞The tw by said gd-bye t each ther ,ne t g hme ,the ther t g t his friend\s
俩个男孩彼此道了别,一个回了家,另一个去了他朋友家。
5. 名词/代词+介词短语
☞The huntsman entered the frest ,gun in hand. 那个猎人手里提着枪走进了树林。
注意:这里 gun in hand 还可以说成 with a gun in hand。 但不可以说 a gun in hand 或 gun in his hand。
6. 名词/代词+副词
☞Nbdy in ,the thief tk a lt f things away. 由于没有人,小偷拿走了许多东西。
☞Lunch ver ,he left the huse .But he was thinking.午饭结束,他离开了路。但他还在考虑。
7. 名词/代词+名词
☞He fught the wlf ,a stick his nly weapn. 他和狼搏斗着,唯一的为武器是一根棍棒。
8. with 复合结构
它的构成是:“with+宾语+宾语补足语”。宾语由代词、名词、名词词组充当,宾语由分词、不定式、形容词、副词、介词短语、名词等充当。
☞Hlms and Watsn sat with the light n fr half an hur.
福尔摩斯和沃森坐着,让灯亮了半个小时。(介词短语)
☞He used t sleep with the dr pen . 他过去常开着门睡觉 (形容词)
☞With a by leading the way ,they started twards the village.
由一个小男孩领着路,他们朝那个村子去了。(现在分词)
☞With the wrk dne ,he went hme. 工作做完后,他回了家。(过去分词)
☞With yu t help us, we will finish the task in time
有你来帮忙,我们将会及时完成任务。(不定式)
☞Hng Kng lks mre beautiful with thu-sands f lights n night .
夜里,香港万盏灯火,分外美丽。(副词)
从以上例句可以看出:在with 复合结构中,宾语和宾补之间形成逻辑上的主谓关系。当这种主谓关系表现为主动语态是,用现代分词:当这种主谓关系表现为被动语态是,用过去分词:当这种主谓关系表示将来意义是,用不定时:当这种主谓关系辨识伴随意义时,用现在分词或副词。
二、独立主格结构的用法
它表示谓语动词发生的时间、原因、条件或伴随情况等,相当于一个状语从句或并列句。
1. 作时间状语
☞The wrk dne(=After the wrk had been dne) , we went hme. 工作完成后,我们才回家。
2. 作条件状语
☞Weather permitting(=If weather permits) , they will g n an uting t the beach tmrrw.
如果天气允许的话,他们将在明天组织一次海滨小游。
3. 作原因状语
☞An imprtant lecture t be given tmrrw(=As an imprtant lecture will be given tmrrw) , the prfessr has t stay up late int the night. 因为明天要发表一个重要的演讲,教授不得不熬夜到很晚。
4. 作伴随状语
☞He was lying n the grass, his hands crssed under his head(=and his hands were crssed under his head) .
他躺在草地上,两手交叉枕在脑后。
5. 表补充说明
☞A hunter came in, his face red with cld(=and his face was red with cld) .
一个猎人走了进来,他的脸冻得通红。
注:独立主格结构表示时间、条件或原因时,相当于一个状语从句,一般放在句首,表示原因时还可放在句末;表伴随状况或补充说明时,相当于一个并列句,通常放于句末。
Much time _____ sitting at a desk, ffice wrkers are generally trubled by health prblems.
A. being spent B. having spent
C. spent D. spending
【参考答案】C
【答案解析】考查独立主格结构。句意:上班族们坐在办工座前太久,一般会受到健康问题的困扰。分析句子结构可知,分词的逻辑主语和后面主句的主语不一致,应用独立主格结构。分词主语和分词动作之间构成逻辑上的动宾关系,且动作已完成,故用过去分词。故选C项。
题组一 基础过关
I.用所给词的适当形式填空
1.I heard a passenger behind me shuting t the driver,but he refused ________ (stp)until we reached the next stp.
2.After receiving the Oscar fr Best Supprting Actress,Anne Benedict went n ________ (thank) all the peple wh had helped in her career.
3.I gt t the ffice earlier that day,________ (catch) the 7:30 train frm Paddingtn.
4.When the clerk saw a kind face wrinkled in an aplgetic smile,she std rted t the grund,________ (wnder) whether t stay r leave.
5.________ (catch)the early flight,we rdered a taxi in advance and gt up very early.
6.One mrning,I was waiting at the bus stp,wrried abut ________ (be)late fr schl.
7.It tk years f wrk ________ (reduce)the industrial pllutin and clean the water.
9.Like ancient sailrs,birds can find their way ________ (use)the sun and the stars.
9.Keep ________ (hld)yur psitin fr a while.It helps develp yur strength and flexibility.
10. ________ (raise) in the prest area f Glasgw,he had a lng,hard rad t becming a ftball star.
题组二 能力提升
I.单项填空
1.The number f Internet users in China ________hit 604 millin by the end f September in 2013, with mbile phnes ________the favred means f accessing the Web.
A. had; becmingB. have; became
C. has; t becmeD. have; becmes
2.Mst f her spare time ________, she still kept n her research in the library.
A. ccupiedB. had been ccupied
C.t be ccupiedD. was ccupied
3.Many peple are believed ________their hmes in the past mnth as a result f the fld.
A.t leaveB.t have left
C.t be leavingD.t be left
4.________f risk in the street at night, the girl had t g hme, with a friend accmpanying her.
A. WarningB. Having warned
C. Having been warnedD. t be warned
5.When ________abut the reasn fr winning the prize, the girl wed the success t her teachers.
A. askedB. asking
C. being askedD. having asked
6.She suggested several ideas t help him keep the children__________.
A. being entertainedB.t entertain
C. entertainedD.t be entertained
7.A Chinese passenger was amng peple ________when a Mzambique Airlines plane crashed in a natinal park in nrtheastern Namibia ________all n bard.
A. killing; t killB. killed; killed
C. having killed; killingD. killed; killing
8.The lake water is plluted by chemicals frm the factry, and the water is nt fit ________any lnger.
A.t be drunkB. being drunk
C.t drink itD.t drink
9.The sldier narrwly escaped ________in the fierce battle.
A. have killedB. killing
C.t be killedD. being killed
10.Yur father died when yu were very yung, ________me with the full burden f bringing yu up.
A.t leaveB. left
C. leavingD. being left
II.语法填空
阅读下面短文,在空白处填入 1个适当的单词或括号内单词的正确形式。
Last Octber, while tending her garden in Mra, Sweden, Lena Pahlssn pulled ut a handful f small 1 (carrt) and was abut t thrw them away. But smething made her lk clser, and she nticed a 2 (shine) bject. Yes, there beneath the leafy tp f ne tiny carrt was her lng-lst wedding ring.
Pahlssn screamed 3 ludly that her daughter came running frm the huse. "She thught I had hurt 4 (I),"says Pahlssn.
Sixteen years 5 (early), Pahlssn had remved the diamnd ring 6 (ck) a meal. When she wanted t put the ring back n later, it was gne. She suspected that ne f her three daughters — then ten, eight, and six—had picked it up, but the girls said they hadn’t. Pahlssn and her husband 7 (search) the kitchen, checking every crner, but turned up nthing. "I gave up hpe f finding my ring again," she says. She never replaced it.
Pahlssn and her husband nw think the ring prbably gt 8 (sweep) int a pile f kitchen rubbish and was spread ver the garden, 9 it remained until the carrt’s leafy tp accidentally spruted (生长) thrugh it. Fr Pahlssn, its return was 10 wnder.
题组三 体验真题
1.(新课标I卷·语法填空】Mdem methds ___f__ tracking plar bear ppulatins have been emplyed nly since the mid-1980s, and are expensive ___64___ (perfrm) cnsistently ver a large area.
2. (北京卷·语法填空)Nervusly ___2___ (face) challenges, I knw I will whisper t _myself_(I) the tw simple wrds “Be yurself”.
3.(2018·天津卷) I didn't mean ________anything but the ice cream lked s gd that I culdn’t help_______ it.
A. t eat;t try B. eating;trying
C. eating;t try D. t eat; trying
4.(2017·江苏) Many Chinese brands, ________their reputatins ver centuries, are facing new challenges frm the mdern market.
A. having develped B. being develped
C. develped D. develping
5.(2016 • 北京)________ it easier t get in tuch with us, yu’d better keep this card at hand.
A. Made B. Make
C. Making D. T make
6.(2016 • 北京) Newly-built wden cttages line the street, ________ the ld twn int a dreamland.
A. turn B. turning
C. t turn D. turned
7.(2016·江苏)T return t the prblem f water pllutin, I’d like yu t lk at a study _________in Australia in 2012.
A.having cnductedB.t be cnducted
C.cnductingD.cnducted
8.(2016·北京)______ ver a week ag, the bks are expected t arrive any time nw.
A. Ordering B. T rder
C. Having rdered D. Ordered
9.(2016·江苏)In art criticism, yu must assume the artist has a secret message________within the wrk.
A.t hideB. hidden
C. hidingD. being hidden
10.(2016 • 天津)The cling wind swept thrugh ut bedrm windws, ________ air cnditining unnecessary.
A. making B. t make
C. made D. being made
题组一 基础过关
用所给词的适当形式填空
1.t stp 2.t thank 3.having caught 4.wndering 5.T catch
6.being 7.t reduce 8.using 9.hlding 10.Raised
题组二 能力提升
I.单项填空
1.A 【解析】考查时态和with的复合结构。由句中的"by the end f September f this year"可知谓语应用had,表示"过去的过去"。第二空处是with的复合结构"with+宾语+宾语补足语"。becme与"mbile phnes"之间是主谓关系,故用现在分词形式becming。
2.A 【解析】考查非谓语动词。句意:她的大部分时间都被占了,她仍然坚持在图书馆里从事研究工作。空格后为句子,且题干中没有连词,由此可知此处是独立主格结构,可排除B项和D项。由句意可知,此处不表示将来的行为,故选A。
3.B 【解析】考查非谓语动词。句意:人们认为,由于洪灾,在过去的一个月里很多人离开家园。be believed t d"人们认为",该短语中的不定式可根据需要采用不同的形式。根据句意可知,此处应用不定式的完成式表示该动作先于谓语动词表示的动作发生。
4.C 【解析】考查现在分词的完成被动式。句意:由于已经被警告过夜晚街上的危险,那个女孩不得不让一个朋友陪着她回家。动词warn与其逻辑主语the girl是动宾关系,应用被动语态,故排除A项和B项,由于"被提醒"这一动作发生在"回家"这一动作之前,所以用现在分词的完成被动式。故选C。
5.A 【解析】考查非谓语动词。句意:当被问及获奖的原因时,这个女孩把成功归功于她的老师们。When后面的句子补充完整是"When she was asked",按照状语从句的省略原则,省略主语she和be动词,所以选A项。
6.C 【解析】考查非谓语动词作宾语补足语。句意:她出了几个主意帮助他逗孩子们开心。"keep+宾语+宾语补足语"结构中,动词作宾语补足语一般用其现在分词或过去分词形式,故排除B和D;being entertained"正在被娱乐",与句意不符,故排除A。"keep+宾语+宾语补足语"结构中,宾语children与entertain为动宾关系,故选C。
7.D 【解析】考查非谓语动词的用法。第一空用过去分词作定语,表示被动;第二空用现在分词作结果状语。句意:一架莫桑比克航空公司的客机在纳米比亚东北地区的一个国家公园里坠毁时,机上全部人员遇难,其中有一位中国籍乘客。
8.D 【解析】形容词fit后跟不定式结构要求用主动形式表示被动意义,注意drink后不再跟宾语it。故选D。
9.D 【解析】考查非谓语动词。句意:那位士兵差一点在激烈的战斗中阵亡。escape后接动名词作宾语,"The sldier"与动词kill之间为动宾关系,故用被动语态。故选D项。
10.C 【解析】根据逗号及逗号后无连词可知此处应作状语,主语father与leave之间是主谓关系,故用现在分词表示合乎逻辑的结果。故选C。句意:你父亲在你很小的时候就去世了,留下我一个人承担抚养你的全部责任。
II.语法填空
【文章大意】本文是一篇记叙文。主要讲述了Lena Pahlssn在花园里拔胡萝卜时,找到了丢失已久的结婚戒指的故事。
1. carrts
【解析】考查名词。根据"a handful f "可知要用carrt的复数形式,故填carrts。
2. shiny/shining
【解析】考查形容词。a为冠词,bject为名词,横线处应填写形容词。故填shiny或shining。
3. s
【解析】考查固定结构。根据空后的"ludly that her daughter came running frm the huse"可知这里为s…that结构,意为"如此……以至于",故填s。
4. myself
【解析】考查代词。主语为I,横线处为宾语,根据语境可知这里指她以为"我"弄伤了自己。故填myself。
5. earlier
【解析】考查形容词。这里指早在十六年前,故填earlier。
6. t ck
【解析】考查动词不定式。一个句子不能出现双重谓语,所以此处要用不定式作目的状语。故填t ck。
7. searched
【解析】考查动词时态。根据"but turned up nthing"可知这里是叙述过去发生的事情,要用一般过去时,故填searched。
8. swept
【解析】考查动词。ring与sweep之间是被动关系,要用被动语态。故填swept。
9. where
【解析】考查连接词。分析句子结构可知,所填词引导定语从句,定语从句中缺少地点状语,先行词为the garden,表示地点,故填关系副词where。
10. a
【解析】考查冠词。wnder是可数名词的单数形式,且此处表示泛指,因此其前应加不定冠词a。故填a。
题组三 体验真题
1.t perfrm
【解析】考查非谓语动词。主系表结构之后,常用不定式作原因或目的状语,句意:跟踪北极熊的现代方法只是在二十世纪八十年代以来开始采用,并且在如此大区域内持续采用是昂贵的,故此处用t perfrm。
2.facing
【解析】考查非谓语动词。句意:紧张地面对挑战,我知道我将轻声对自己说两个简单的字“做你自己”。分析句式可知,此处是做句子的状语,要用非谓语动词,其逻辑主语是I,与逻辑主语之间是主动关系,用现在分词作状语。故填facing。
3.D
【解析】考查短语固定搭配。句意:我不打算吃任何东西,但冰淇淋看起来如此的好以至于我忍不住的要试一试。固定短语短语mean t d(打算做),culdn’t help ding忍不住做。故选D。
4.A
【解析】考查非谓语动词。many Chinese brands与develp是逻辑上的主谓关系,也是主动关系,再根据ver centuries(数百年了)可知“发展”的动作在“面临挑战”之前早就完成了,故用现在分词的完成式,故选A项。句意:许多已经发展了几个世纪的声誉的中国品牌,现在正面临着来自现代市场的新挑战。
5.D
【解析】考查不定式作目的状语。句意:为了更方便地联系到我们,你最好随身带着这张卡片。这里动不定式短语作目的状语,故选D。
6.B
【解析】考查现在分词表伴随状况。句意:新建的木屋林立在街道的两旁,使古镇变成了一个梦幻之地。turn的逻辑主语是cttages,两者是主动关系,故用现在分词作状语,故选B。
7.D
【解析】句意:回到水污染这个问题,我想让你看看2012年在澳大利亚所做的一项研究。在该句中,要注意区分现在分词和过去分词的用法。此处非谓语动词的逻辑主语是空格前面的名词a study,与cnduct构成被动关系,所以根据原则应该用过去分词形式cnducted表示被动,A项和C项是主动关系要排除,同时B项不定式表示"将来",而根据语意,此处为已经完成的动作,也可以排除,所以选D项。
8.D
【解析】考查过去分词作状语。句意:(因为)那些书是一周多之前订的,现在随时有可能送到。Bks和rder是动宾关系,即rder bks/bks are rdered,故用过去分词表示被动和完成,在此相当于原因状语从句because they were rdered...,故选D。
9.B
【解析】考查分词作定语。本句中名词短语a secret message与动词hide构成被动关系,所以使用过去分词短语hidden within the wrk在句中做后置定语,修饰名词短语a secret message,相当于定语从句that is hidden within the wrk。AC项表示主动含义,D项强调正在进行,与语境不符。故B正确。
10.A
【解析】句意:冷风从我们卧室的窗户吹进来,没有必要开空调了。前面的事情造成后面的结果,用现在分词作结果状语,表示自然而然的结果。不定式也可以作结果状语,但是表示预料不到的结果。故选A。
非谓语动词
主动语态
被动语态
意义
不定式
一般式
t d
t be dne
不定式的动作与句中谓语动词的动作同时发生或在其后发生
进行式
t be ding
不定式的动作与句中谓语动词的动作同时发生
完成式
t have dne
t have been dne
不定式的动作发生在句中谓语动词的动作之前
现在分词/动名词
一般式
ding
being dne
其表示的动作与句中谓语动词的动作同时发生,或基本上同时发生
完成式
having dne
having been dne
其表示的动作先于句中谓语动词的动作发生
过去
分词
dne
与句中主语为逻辑上的被动关系,表完成
高考英语考点知识专讲专练(有答案) 考点35 强调句: 这是一份高考英语考点知识专讲专练(有答案) 考点35 强调句,共11页。试卷主要包含了 被强调的成分举例, 强调句型的一般疑问式, 强调句型的特殊疑问式, that 有时可以省略, 强调原因状语从句要注意, 强调句的否定转移等内容,欢迎下载使用。
高考英语考点知识专讲专练(有答案) 考点34 倒装句: 这是一份高考英语考点知识专讲专练(有答案) 考点34 倒装句,共14页。试卷主要包含了全部倒装,部分倒装等内容,欢迎下载使用。
高考英语考点知识专讲专练(有答案) 考点18 -ed分词: 这是一份高考英语考点知识专讲专练(有答案) 考点18 -ed分词,共15页。试卷主要包含了 方式或伴随状语, 让步状语, 独立成分等内容,欢迎下载使用。

