高考数学二轮专题复习——极点极线及高中圆锥曲线必备公式
展开定义 已知圆锥曲线С: Ax+By+Cx+Dy+E=0与一点P(x0,y0) [其中A+B≠0,点P不在曲线中心和渐近线上].则称点P和直线L: A∙x0x+B∙y0y+C∙EQ \F(x0+x,2)+D∙EQ \F(y0+y,2)+E=0是圆锥曲线С的一对极点和极线.
即在圆锥曲线方程中,以x0x替换x,以EQ \F(x0+x,2)替换x,以y0y替换y,以EQ \F(y0+y,2)替换y则可得到极点P(x0,y0)的极线方程L.
特别地:
(1)对于圆(x-a)+(y-b)=r,与点P(x0,y0)对应的极线方程为(x0-a)(x-a)+(y0-b)(y-b)=r ;
(2)对于椭圆EQ \F(x,a)+EQ \F(y,b)=1,与点P(x0,y0)对应的极线方程为EQ \F(x0x,a)+EQ \F(y0y,b)=1 ;
(3)对于双曲线EQ \F(x,a)-EQ \F(y,b)=1,与点P(x0,y0)对应的极线方程为EQ \F(x0x,a)-EQ \F(y0y,b)=1 ;
(4)对于抛物线y=2px,与点P(x0,y0)对应的极线方程为y0y=p(x0+x) ;
性质 一般地,有如下性质[焦点所在区域为曲线内部]:
①若极点P在曲线С上,则极线L是曲线С在P点的切线;
②若极点P在曲线С外,则极线L是过极点P作曲线С的两条切线的切点连线;
③若极点P在曲线С内,则极线L在曲线С外且与以极点P为中点的弦平行[仅是斜率相等]( 若是圆,则此时中点弦的方程为(x0-a)(x-a)+(y0-b)(y-b)= (x0-a)+(y0-b);若是椭圆,则此时中点弦的方程为EQ \F(x0x,a)+EQ \F(y0y,b)=EQ \F(x0,a)+EQ \F(y0,b);若是双曲线,则此时中点弦的方程为EQ \F(x0x,a)-EQ \F(y0y,b)=EQ \F(x0,a)-EQ \F(y0,b);若是抛物线,则此时中点弦的方程为y0y-p(x0+x)=y0-2px0);
④当P(x0,y0)为圆锥曲线的焦点F(c,0)时,极线恰为该圆锥曲线的准线;
⑤极点极线的对偶性:
Ⅰ.已知点P和直线L是关于曲线С的一对极点和极线,则L上任一点Pn对应的极线Ln必过点P,反之亦然,任意过点P的直线Ln对应的极点Pn必在直线L上[图中点Pn与直线Ln是一对极点极线];
Ⅱ.过点P作曲线C的两条割线L1、L2,L1交曲线C于AB,L2交曲线C于MN,则直线AM、BN的交点T,直线AN、BM的交点S必都落在点P关于曲线C的极线L上 [图中点P与直线ST是一对极点极线;点T与直线SP是一对极点极线] ;
Ⅲ. 点P是曲线C的极点,它对应的极线为L,则有:
1)若C为椭圆或双曲线,O是C的中心,直线OP交C与R,交L于Q,则OP∙OQ=OR即EQ \F(OP,OR) = EQ \F(OR,OQ)
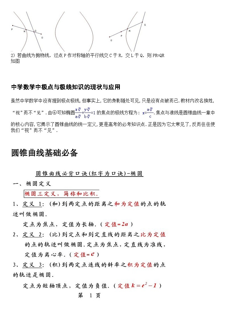
椭圆如图
双曲线如图
2) 若曲线为抛物线,过点P作对称轴的平行线交C于R,交L于Q,则PR=QR
如图
中学数学中极点与极线知识的现状与应用
虽然中学数学中没有提到极点极线,但事实上,它的身影随处可见,只是没有点破而已.教材内改名换姓,“视”而不“见”.由④可知椭圆EQ \F(x,a)+EQ \F(y,b)=1的焦点的极线方程为: x=EQ \F(a,c).焦点与准线是圆锥曲线一章中的核心内容,它揭示了圆锥曲线的统一定义,更是高考的必考知识点.正是因为它太常见了,反而往往使我们“视”而不“见”.
圆锥曲线基础必备
极点极线例题
高考数学二轮专题复习圆锥曲线第四章极点极线篇: 这是一份高考数学二轮专题复习圆锥曲线第四章极点极线篇,共97页。
高考数学二轮专题复习——调和点列和极点极线: 这是一份高考数学二轮专题复习——调和点列和极点极线,共5页。
专题12 圆锥曲线之极点与极线综合训练: 这是一份专题12 圆锥曲线之极点与极线综合训练,共19页。

