河南省南阳市宛城区第十九中学2023-2024学年九年级上学期第二次月考化学试卷
展开一、选择题(共14小题)
1. 生活中发生的下列变化,不属于化学变化的是( )
A. 石油分馏B. 煤的干馏C. 甲烷燃烧D. 粮食酿酒
【答案】A
【解析】
【详解】A、石油分馏是利用各物质沸点的不同将其分离,无新物质生成,属于物理变化,符合题意;
B、煤的干馏有焦炭、煤气等新物质生成,属于化学变化,不符合题意;
C、甲烷燃烧有二氧化碳和水生成,属于化学变化,不符合题意;
D、粮食酿酒有酒精等新物质生成,属于化学变化,不符合题意。
故选A。
2. 在测定锌、铟等元素的相对原子质量方面做出卓越献的中国科学家是
A. 杨振宁B. 屠呦呦C. 侯德榜D. 张青莲
【答案】D
【解析】
【分析】
【详解】A、杨振宁与李政道共同提出宇称不守恒理论,不符合题意;
B、屠呦呦成功提取出青蒿素获得诺贝尔奖,不符合题意;
C、侯德榜发明联合制碱法,又称侯氏制碱法,不符合题意;
D、张青莲是测定锌、铟等元素的相对原子质量方面做出卓越献的中国科学家,符合题意;
故选:D。
3. 下列实验操作能达到实验目的是
A. 证明CO2密度比空气的大B. 测定空气中氧气的含量更多课件教案等低价滋源(一定远低于各大平台价格)请 家 威杏 MXSJ663 C. 验证质量守恒定律D. 检查气密性
【答案】A
【解析】
【分析】
【详解】A、向盛有阶梯蜡烛的烧杯中倒入二氧化碳,低处蜡烛先熄灭,高处蜡烛后熄灭,能证明二氧化碳的密度比空气大和不支持燃烧的性质,能达到目的,故A符合题意;
B、炭在空气中燃烧生成二氧化碳气体或者一氧化碳气体甚至是两者的混合气体,虽除去氧气,但增加了新的气体,装置内压强基本不变,不能用来测定空气中氧气含量,不能达到实验目的,故B不符合题意;
C、碳酸钙与稀盐酸反应生成二氧化碳气体,反应后二氧化碳气体逸出,会使生成物的质量减少,不能用于验证质量守恒定律,不能达到实验目的,故C不符合题意;
D、检查装置气密性时装置要在装置密闭条件下进行,图示中长颈漏斗与外界空气相通,不能达到实验目的,故D不符合题意。
故选:A。
4. 下列各组物质中,都由分子构成的一组是( )
A 铁、汞B. 氨、干冰
C. 水、金刚石D. 硫酸铜、氯化钠
【答案】B
【解析】
【分析】根据金属、大多数固态非金属单质、稀有气体等由原子构成;有些物质是由分子构成的,气态的非金属单质和一般由非金属元素组成的化合物,如氢气、水等;有些物质是由离子构成的,一般是含有金属元素和非金属元素的化合物,如氯化钠。
【详解】A、铁、汞属于金属单质,分别是由铁原子、汞原子直接构成的,故A不正确;
B、氨、干冰是由非金属元素组成的化合物,分别是由氨分子、二氧化碳分子构成的,故B正确;
C、水是由非金属元素组成的化合物,是由水分子构成;金刚石属于固态非金属单质,是由碳原子直接构成的,故C不正确。
D、硫酸铜、氯化钠是含有金属元素和非金属元素的化合物,硫酸铜是由铜离子和硫酸根离子构成的,氯化钠是由钠离子和氯离子构成的;故D不正确。故选B。
5. 下列对实验现象的描述正确的是( )
A. 红磷在空气中燃烧有白色烟雾生成
B. 铁与硫酸铜反应有红色固体生成
C. 铁丝在氧气中燃烧生成四氧化三铁
D. 硫在空气燃烧发出明亮的蓝紫色火焰
【答案】B
【解析】
【详解】A、红磷在空气中燃烧,产生大量白烟,没有白雾生成,不符合题意;
B、铁与硫酸铜反应生成硫酸亚铁和铜,故有红色固体析出,溶液由蓝色变为浅绿色,符合题意;
C、铁在氧气中剧烈燃烧,火星四射,生成黑色固体,不符合题意;
D、硫在空气中燃烧,发出淡蓝色火焰,生成具有刺激性气味的气体,不符合题意。
故选B。
6. 水是生命之源,下列有关水的说法错误的是
A. 生活中通过煮沸的方法可以降低水的硬度
B. 爱护水资源,一方面要节约用水,另一方面要防治水体污染
C. 水的电解实验证明了水是由氢元素和氧元素组成的
D. 在自来水厂净化水过程中,发生的都是物理变化
【答案】D
【解析】
【详解】A、生活中常用加热煮沸的方法,将硬水转化为软水,选项说法正确,不符合题意;
B、保护水资源可以从节约用水和防治水体污染两个方面入手,选项说法正确,不符合题意;
C、水通电生成氢气和氧气,由质量守定律可知,水是由氢、氧两种元素组成的,选项说法正确,不符合题意;
D、自来水厂净化水的过程主要有:沉淀、过滤、吸附、消毒,其中消毒是化学变化,选项说法错误,符合题意。
故选D。
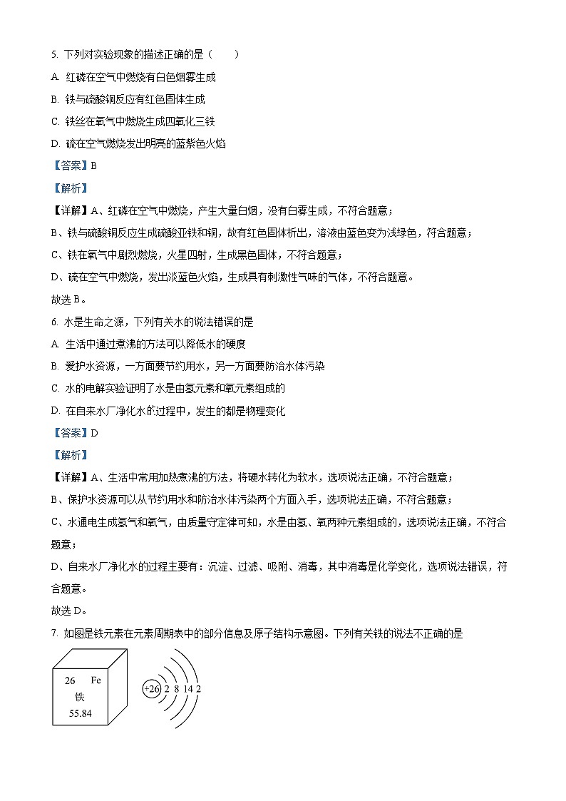
7. 如图是铁元素在元素周期表中的部分信息及原子结构示意图。下列有关铁的说法不正确的是
A. 铁原子中质子数为26B. 铁原子在化学反应中易失去电子
C. 生铁的含碳量比钢的含碳量高D. 铁与稀盐酸反应的产物为和
【答案】D
【解析】
【详解】A、根据铁元素在元素周期表中的信息可知,铁的原子序数是26,即核内质子数是26,此选项表述正确;
B、根据铁原子的结构示意图可知,铁原子的最外层电子数是2,故在化学反应中易失去2个电子,此选项表述正确;
C、将生铁中大量的碳通过氧化除去就得到了钢,故生铁中的含碳量比钢的含碳量高,此选项表述正确;
D、铁与稀盐酸反应的产物是氯化亚铁(FeCl2)和氢气,而不是FeCl3,此选项表述不正确。
故选D。
8. 下列各组物质按单质、化合物、混合物的顺序排列的是
A. 水银、氧化镁、液态氮
B. 金刚石、冰水共存物、煤
C. 水、生理盐水、天然气
D. 氢气、澄清石灰水、乙醇
【答案】B
【解析】
【详解】A、液态氮是一种元素组成的纯净物是单质不是混合物,A错误。
B、金刚石是一种元素组成纯净物单质,冰水共存物是多种元素组成的纯净物属于化合物,煤是混合物,B正确。
C、生理盐水是多种物质组成的混合物,C错误。
D、澄清石灰水是多种物质组成的混合物,乙醇是纯净物,D错误。
故选:B。
9. “化学为生命密码解锁”。DNA承载着生命遗传密码,胞嘧啶C4H5ON3是DNA水解产物之一。下列关于胞嘧啶的说法正确的是( )
A. 胞嘧啶是氧化物B. 胞嘧啶中碳、氢元素的质量比为4:5
C. 胞嘧啶是由三种元素组成的D. 胞嘧啶中氢元素的质量分数最小
【答案】D
【解析】
【详解】A、由化学式可知,胞嘧啶是由C、H、O、N四种元素组成,不属于氧化物,不符合题意;
B、胞嘧啶中碳、氢元素的质量比为(12×4):5=48:5,不符合题意;
C、胞嘧啶是由C、H、O、N四种元素组成,不符合题意;
D、胞嘧啶中C、H、O、N四种元素的质量比为(12×4):5:16:(14×3)=48:5:16:42,故氢元素的质量分数最小,符合题意。
故选D。
10. 归纳和推理是化学学习常用的思维方法。下列说法正确的是
A. 氧化物中含有氧元素,所以含有氧元素的化合物一定是氧化物
B. 分子和原子都是不显电性的粒子,所以不显电性的粒子一定是分子或原子
C. 某物质在氧气中燃烧生成水和二氧化碳,则该物质一定含有碳、氢、氧三种元素
D. 合金是由一种金属跟其他金属(或非金属)熔合而成的,所以合金是混合物
【答案】D
【解析】
【详解】A、氧化物是指由两种元素组成且其中一种是氧元素的化合物,而含氧元素的化合物不一定都是氧化物,例如氯酸钾含有氧元素,但不是氧化物,说法错误;
B、分子和原子都是不显电性的粒子,但不显电性的粒子不一定是分子或原子,有可能是中子,说法错误;
C、某物质燃烧时和氧气反应,生成水和二氧化碳,根据质量守恒定律可知,水中的氢元素和二氧化碳中的碳元素一定来自于该物质,而水和二氧化碳中的氧元素可能来自于氧气和该物质,也可能完全来自于氧气;该物质中一定含有碳、氢两种元素,无法确定是否含有氧元素,说法错误;
D、合金是由一种金属跟其他金属(或非金属)熔合而成具有金属特制的混合物,说法正确;
答案:D。
11. 根据如下微观示意图分析,下列结论正确的是
A. 甲分子中氢、碳原子个数比为1:3B. 66g丁中碳元素的质量为18g
C. 参加反应的甲与乙分子个数比为1:1D. 反应前后分子和原子的种类都不变
【答案】B
【解析】
【分析】由图可知,该反应为C2H6和氧气在点燃的条件下反应生成二氧化碳和水,该反应的化学方程式为:。
【详解】A、由图可知,每个甲分子由2个碳原子,6个氢原子构成,化学式为:C2H6,故甲分子中氢、碳原子个数比为:6:2=3:1,不符合题意;
B、66g丁中碳元素的质量为:,符合题意;
C、由化学方程式可知,参加反应的甲与乙分子个数比为:2:7,不符合题意;
D、根据质量守恒定律,化学反应前后,原子的种类和数目不变,但是分子的种类发生了改变,不符合题意。
故选B。
12. 下列实验中,能达到相应目的是
A. 除去CO2中混有的CO:将混合气体点燃
B. 比较铜和银的金属活动性:将铜片和银片分别放入硫酸亚铁溶液中
C. 验证质量守恒定律:将铜与稀硫酸混合,比较混合前后烧杯内溶液的质量
D. 检验甲烷中含氢元素:点燃,在火焰上方罩一个冷而干燥的小烧杯
【答案】D
【解析】
【详解】A、混合气体中二氧化碳支持燃烧,不能点燃除去CO气体,不符合题意;
B、铜和银的活泼性都比铁的弱,将铜片和银片分别放入硫酸亚铁溶液中,不能反应,无法判断铜和银的金属活动性,不符合题意;
C、铜在金属活动性顺序中排在氢的后面,不与稀硫酸反应,无法用于验证质量守恒定律,不符合题意;
D、点燃甲烷,在火焰上方罩一个冷而干燥的小烧杯,如果小烧杯内壁有水雾,说明甲烷燃烧生成水,则甲烷中含有氢元素,符合题意。
故选D。
13. 现有等质量甲、乙、丙三种金属,分别放入三份溶质质量分数相同的足量稀硫酸中,产生氢气的质量与反应时间的关系如图所示(已知甲、乙、丙在生成物中化合价均为+2价).则下列说法中不正确的是( )
A. 生成氢气质量:甲>乙>丙B. 相对原子质量:乙>丙>甲
C. 金属活动性:乙>甲>丙D. 消耗硫酸的质量:甲=乙=丙
【答案】BD
【解析】
【详解】A、根据反应生成H2的质量与反应时间的关系图所示,在三种金属完全反应后,放出H2的质量是甲>乙>丙,不符合题意;
B、三种金属的化合价、金属的质量都相等,完全反应放出氢气的质量与金属的相对原子质量成反比,即产生氢气多的相对原子质量小;根据反应生成H2的质量与反应时间的关系图所示,在三种金属完全反应后,放出H2的质量是甲>乙>丙;因此可判断相对原子质量是丙>乙>甲,符合题意;
C、根据反应生成H2的质量与反应时间的关系图所示,当三种金属都在发生反应时,相同时间内乙放出氢气的质量大于甲、大于丙,可判断三种金属活动性顺序是乙>甲>丙,不符合题意;
D、金属与酸反应生成氢气时,氢气来源于酸中的氢元素,所以生成的氢气与消耗的酸的多少顺序一致,消耗硫酸的质量:甲>乙>丙,符合题意。
故选BD。
14. 有CO、CO2和N2的混合气体120g,其中碳元素的质量分数为20%。使该混合气体与足量的灼热氧化铜完全反应,再将气体通入过量的澄清石灰水中,充分反应后得到白色沉淀的质量为
A. 50 gB. 100 gC. 150 gD. 200 g
【答案】D
【解析】
【详解】,CO2+Ca(OH)2=CaCO3↓+H2O,根据质量守恒定律,混合气体中碳元素的质量等于生成的白色碳酸钙中碳元素的质量,所以
,解得x=200g,故选D。
二、填空题(共6小题,共16分)
15. 请用化学用语表示
(1)硫酸铜是由______________构成的;
(2)氯酸钾中氯元素的化合价_________________。
(3)天然气的主要成分是_________________。
(4)空气中含量最多的气体_________________。
【答案】15. Cu2+、
16
17. CH4 18. N2
【解析】
【小问1详解】
硫酸铜属于盐,是由铜离子和硫酸根离子构成的,符号为:Cu2+、;
【小问2详解】
元素化合价的表示方法:确定出化合物中所要标出的元素的化合价,然后在其化学式该元素的上方用正负号和数字表示,正负号在前,数字在后,氯酸钾中氯元素的化合价为+5价表示为:;
【小问3详解】
天然气的主要成分是甲烷,化学式为:CH4;
【小问4详解】
空气中含量最多的气体是氮气,其化学式为:N2。
16. 生活中含碳的物质用途广泛。在书写具有保存价值的档案时,规定使用碳素墨水,其原因是_________________;金刚石和石墨化学性质相似,物理性质差异很大,其原因是_________________。
【答案】 ①. 常温下碳的化学性质稳定 ②. 碳原子排列方式不同
【解析】
【详解】在书写具有保存价值的档案时,规定使用碳素墨水,原因是:常温下碳的化学性质稳定;金刚石和石墨化学性质相似,物理性质差异很大,原因是:碳原子排列方式不同。
17. 氢气是一种理想的新能源。氢能源的优点是________________(答出一条即可);但氢能源还未能广泛使用,其原因可能是________________(答出一条即可)。实验室制取氢气的方程式是_________________。
【答案】 ①. 无污染
②. 成本高
③.
【解析】
【详解】氢气燃烧生成水,因此氢气做为能源的优点热值高、无污染,氢能源作为理想的清洁能源还未能广泛应用,其原因可能是成本高,不易储存,实验室用锌粒和稀硫酸制取氢气,化学反应方程式为,故填:无污染;成本高;。
18. 小丽发现自己家汽车中里常用活性炭去除异味,这是利用活性炭的_______性。取出一包自热火锅加热包中含有生石灰,只需加入水温度就会升高,发生反应的化学方程式为_________。
【答案】 ①. 吸附 ②. CaO+H2O=Ca(OH)2
【解析】
【分析】本题考查物质性质。
【详解】活性炭具有吸附性,可以吸附色素和异味;生石灰和水反应生成氢氧化钙:CaO+H2O=Ca(OH)2。
【点睛】本题难度不大,结合物质性质进行分析。
19.
(1)乙醇可作燃料,乙醇完全燃烧的化学方程式为________________;
(2)现有一定量的乙醇与一定量的氧气混合于密闭容器内,在一定条件下反应生成2.7g水,同时得到一氧化碳和二氧化碳的混合物3.6g,则参加反应的氧气与生成水的分子个数比为_________________。
【答案】19.
20. 5:6
【解析】
【小问1详解】
乙醇和氧气在点燃的条件下生成二氧化碳和水,反应的化学方程式为:;
【小问2详解】
乙醇不完全燃烧生成CO2、CO和H2O,反应前后元素质量不变,水中氢元素质量与乙醇中氢元素质量相等,所以则参加反应的乙醇质量为;根据质量守恒定律,反应前后物质的质量不变,则参加反应的质量为;则参加反应的氧气与生成水的分子个数比为。
20. 甲、乙、丙、丁均为初中化学常见的物质。甲、乙、丁均为氧化物,且甲、乙的组成元素相同,其中丙为紫红色金属单质。它们有如图所示的转化关系(“→”表示反应一步实现,部分物质和反应条件已略去)。
(1)丙的化学式为______。
(2)丁→丙的化学方程式为______。
(3)写出乙的一种用途______。
【答案】 ①. Cu ②. ③. 冶炼金属
【解析】
【分析】
甲、乙、丙、丁均为初中化学常见的物质。丙为紫红色金属单质,可推出丙为铜,甲、乙、丁均为氧化物,且甲、乙的组成元素相同,甲与乙相互转化,乙能转化为丙,可推出甲为二氧化碳,乙为一氧化碳,丁能转化为甲,丁能与丙相互转化,可推出丁为氧化铜,代入验证,符合题意。
【详解】(1)由分析可知,丙为铜,化学式为:Cu。
(2)丁→丙的反应为一氧化碳与氧化铜在加热的条件下反应生成铜和二氧化碳,该反应的化学方程式为:;
(3)乙为一氧化碳,一氧化碳具有可燃性,可作燃料;一氧化碳具有还原性,可用于冶炼金属。
三、简答题(共4小题,共10分)
21. 用如图实验验证CO2的性质。
(1)实验室制取CO2的化学方程式为______。
(2)观察到短蜡烛熄灭后,关闭K,片刻后长蜡烛熄灭,由此得到的结论是______。
(3)观察到纸花变红,由此并不能得出“CO2能与水发生化学反应”结论,理由是______。
【答案】 ①. CaCO3+2HCl=CaCl2+CO2↑+H2O ②. 二氧化碳密度比空气大,不燃烧也不支持燃烧 ③. 没有排除二氧化碳使纸花变红的可能,没有对照试验
【解析】
【分析】
【详解】(1)实验室用石灰石(或大理石,主要成分都是碳酸钙)和稀盐酸制取二氧化碳,化学方程式CaCO3+2HCl=CaCl2+CO2↑+H2O。
(2)观察到蜡烛熄灭说明二氧化碳不支持燃烧,短蜡烛先熄灭,关闭K,片刻后长蜡烛熄灭,由此得到的结论是二氧化碳密度比空气大,故填:二氧化碳密度比空气大,不燃烧也不支持燃烧。
(3)纸花变红可能是二氧化碳导致的,也可能是二氧化碳与水反应生成的物质导致的,由此并不能得出“CO2能与水发生化学反应”的结论,理由是:没有排除二氧化碳使纸花变红的可能,没有对比试验。
22. 某化学兴趣小组同学利用下图所示实验探究可燃物燃烧的条件。
(1)设计实验A、C可以验证燃烧需要什么条件?______
(2)该小组同学通过一组对比实验分析得出燃烧需要氧气,能支持他们结论的实验现象是什么?_____
【答案】(1)温度达到可燃物的着火点
(2)C中通入氧气后白磷燃烧了,而B中没有通入氧气,白磷不燃烧
【解析】
【小问1详解】
实验A中白磷与氧气接触,但是温度没有达到着火点,不燃烧,实验C中白磷与氧气接触,且温度达到了着火点,燃烧,说明燃烧需要温度达到可燃物的着火点;
【小问2详解】
实验B和C可燃物都是白磷,烧杯中都是80℃的水,B中没有氧气,白磷没有燃烧;而C中白磷燃烧,原因是通入了氧气,故通过实验B、C可得出燃烧需要氧气。
23. 利用数字化实验设备,测得红磷和木炭分别在集气瓶中燃烧时的压强变化,实验结果如下图。P0是集气瓶内初始气压,P1和P2分别是反应结束后恢复到室温时集气瓶内的气压。
(1)写出红磷燃烧的化学方程式。
(2)能否利用木炭燃烧测定空气中氧气含量?请说明理由。
【答案】(1)
(2)不能,木炭燃烧消耗氧气的同时会释放二氧化碳气体,导致装置内的压强变化不明显,影响实验结果
【解析】
【小问1详解】
磷和氧气反应生成五氧化二磷,化学方程式为;
【小问2详解】
根据题目中的图示可知,木炭燃烧消耗氧气的同时会释放二氧化碳气体,反应结束后装置内的气体压强变化不明显,因此木炭燃烧不能用来测定空气中氧气含量。
24. 如图是实验室制取气体的部分装置。
(1)写出采用A装置制取气体时的化学方程式。
(2)C装置可以控制反应的发生和停止,请说明反应停止的原理。
(3)简述用D装置收集氧气后验满的方法。
【答案】(1)##
(2)关闭弹簧夹,试管内压强增大,固体与液体分离,反应停止
(3)在b口放置带火星的木条,木条复燃,说明氧气已收集满
【解析】
【小问1详解】
装置A属于固、固加热型,可用作氯酸钾和二氧化锰混合制取氧气的发生装置,氯酸钾在二氧化锰的催化作用下加热生成氯化钾和氧气,反应的化学方程式为:;也可用作高锰酸钾制取氧气的发生装置,高锰酸钾在加热的条件下生成锰酸钾、二氧化锰和氧气,反应的化学方程式为:;
【小问2详解】
C装置的优点是可随时控制反应的发生与停止,如果打开弹簧夹,固体与液体接触,反应便能发生;如果关闭弹簧夹,试管内压强增大,固体与液体分离;
【小问3详解】
用D装置收集氧气后验满的方法,氧气的密度比空气大,氧气从a管通入,收集满后,检验收集满的方法是在b口放置带火星的木条,木条复燃,说明氧气已收集满。
四、综合应用题(共10分)
25. 金属在各个领域中用途广泛。
(1)铝的抗腐蚀性能好在工业上用途广泛。中国科学院金属研究所研制的新型铅合金复合材料,其性能比铝轻,比钢硬、耐磨损、抗腐蚀。这种材料大量用于制作“祝融号”火星车、“玉兔号”月球车及嫦娥、北斗、天官等我国先进的航天设备。
①从上文中可获知合金的性能优势有_________________(一条即可)。
②铝具有很好的抗腐蚀性能,主要是因为________________(写化学方程式)。
(2)为验证Zn、Fe、Cu的金属活动性强弱,某同学设计了如下方案:
方案一:Zn、Fe、HCl、Cu 方案二:Zn、FeSO4、Cu
方案三:ZnSO4、Fe、CuSO4 方案四:Zn、Fe、CuSO4
上述方案不可行的是_________________,原因是_________________。
(3)利用如图装置可做CO还原Fe2O3的实验,并检验该反应生成的气体产物。
A、B、C、D、
①玻璃管中观察到的现象是_________________。
②气体通过装置的顺序是A→______→______→_____(装置不能重复使用)。
③写D中发生反应的化学方程式_________________。
(4)高铁轨道铺设过程中可利用铝热反应焊接钢轨,其原理是把铝粉和三氧化二铁粉末按比例混合,高温条件下得到氧化铝和单质铁,并放出大量的热,若要制得11.2kg铁理论上需要消耗铝的质量是多少?
【答案】25. ①. 密度小或硬度大或耐磨损或抗腐蚀 ②.
26. ①. 方案四 ②. Zn、Fe均能与硫酸铜溶液反应,说明了活动性锌>铜,铁>铜,但无法确定铁和锌的活动性强弱
27. ①. 红棕色粉末逐渐变黑 ②. D ③. B ④. C ⑤.
28. 解:设要制得 11.2kg 铁理论上需要消耗铝的质量是x。
x=5.4g。
答:理论上需要消耗铝的质量是5.4kg。
【解析】
【小问1详解】
①中国科学院金属研究所研制的新型铝合金复合材料,其性能比铝轻,比钢硬、耐磨搁、抗腐蚀。从上文中可获知合金的性能优势有密度小、硬度大,耐磨损、抗腐蚀;
②铝具有很好的抗腐蚀性能,主要是因为常温下,铝与氧气反应生成一层致密的氧化铝薄膜,阻止铝进一步氧化。化学方程式为:;
【小问2详解】
方案一:Zn、Fe、HCl、Cu,将等质量的三种金属分别放入等量的同种稀盐酸中,产生气泡速率最快的是锌,其次是铁,没有气泡产生的是铜,由此可得出三种金属活动性为锌>铁>铜,该方案合理;
方案二:Zn、FeSO4、Cu,锌能与硫酸亚铁溶液反应生成硫酸锌溶液和铁,说明了活动性锌>铁;铜不与硫酸亚铁溶液反应,说明了活动性铁>铜;由此可得出三种金属活动性为锌>铁>铜,该方案合理;
方案三:ZnSO4、Fe、CuSO4,Fe与ZnSO4溶液不能反应,说明了活动性锌>铁;铁能与CuSO4溶液反应生成硫酸亚铁溶液和铜,说明了活动性铁>铜;由此可得出三种金属活动性为锌>铁>铜,该方案合理;
方案四:Zn、Fe、CuSO4,Zn、Fe均能与硫酸铜溶液反应,说明了活动性锌>铜,铁>铜,但无法确定铁和锌的活动性强弱,该方案不合理。
上述方案不可行的是方案四,原因是Zn、Fe均能与硫酸铜溶液反应,说明了活动性锌>铜,铁>铜,但无法确定铁和锌的活动性强弱;
【小问3详解】
①玻璃管中的氧化铁是红色,反应生成的铁是黑色, 玻璃管中观察到的现象是红棕色粉末逐渐变黑;
②一氧化碳通入玻璃管反应后用澄清石灰水检验生成的二氧化碳,然后用酒精灯燃烧未反应的一氧化碳。所以气体通过装置的顺序是A→D→B→C;
③D中反应是是氧化铁与一氧化碳在高温下反应生成铁和二氧化碳。化学方程式为:;
【小问4详解】
详见答案。
河南省南阳市宛城区第十九中学2023--2024学年九年级下学期第一次月考化学试卷(图片版无答案): 这是一份河南省南阳市宛城区第十九中学2023--2024学年九年级下学期第一次月考化学试卷(图片版无答案),共2页。
河南省南阳市宛城区第十九中学2023-2024学年九年级上学期第二次月考化学试卷: 这是一份河南省南阳市宛城区第十九中学2023-2024学年九年级上学期第二次月考化学试卷,共3页。试卷主要包含了选择题,填空与简答,简答题,综合应用题等内容,欢迎下载使用。
河南省南阳市宛城区第十九中学2023-2024学年九年级上学期第二次月考化学试卷: 这是一份河南省南阳市宛城区第十九中学2023-2024学年九年级上学期第二次月考化学试卷,共2页。

