所属成套资源:【核心素养】人教部编版语文六年级下册课件PPT+教案+音视频备课素材全册
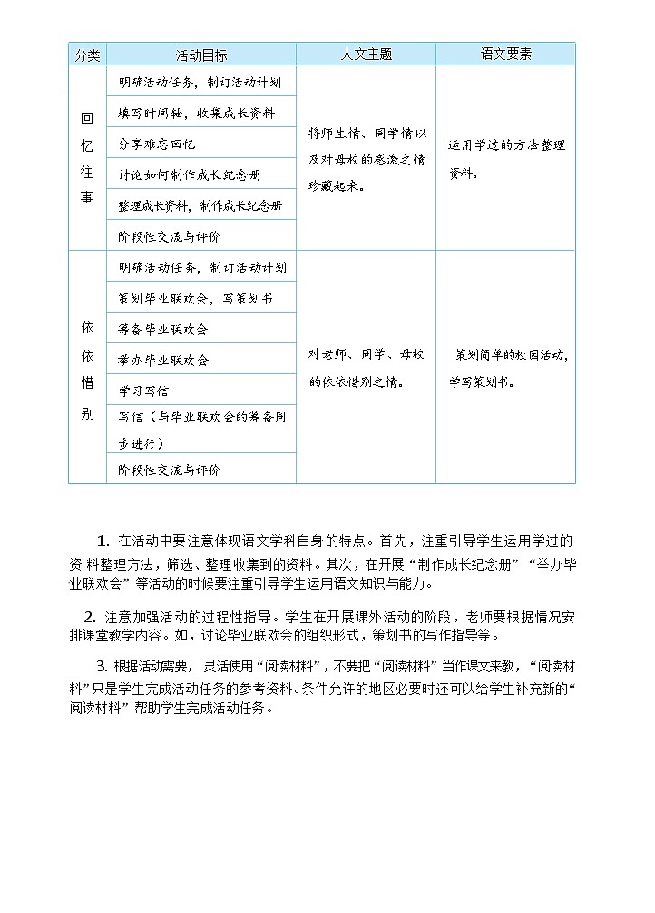
人教部编版六年级下册第六单元综合性学习:难忘小学生活回忆往事精品备课课件ppt
展开
这是一份人教部编版六年级下册第六单元综合性学习:难忘小学生活回忆往事精品备课课件ppt,文件包含回忆往事第二三四阶段pptx、回忆往事第一阶段pptx、回忆往事教案docx、综合性学习难忘小学生活相关资料doc、综合性学习难忘小学生活课堂实录doc、我们向往的小学生活mp4、难忘小学生活精彩的片段mp4等7份课件配套教学资源,其中PPT共53页, 欢迎下载使用。
第二阶段:回忆往事,填写时间轴,收集成长资料
文化自信: 能围绕活动主题,明确活动任务。 语言运用:制定活动计划,并按计划展开活动。 思维能力:能根据活动主题搜集和整理反映小学生活的资料,填写时间轴,与同学分享难忘回忆。 审美创造:能设计制作成长纪念册
利用1—2天的时间完成时间轴的填写。收集成长资料与填写时间轴同步进行。
填写时间轴,收集成长资料
1.以小组为单位交流自己填写的时间轴。
介绍自己的时间轴,从时间轴上筛选令人难忘的回忆,分享各自的回忆。
小组评价,选出本小组内最有代表性的时间轴准备参加全班交流。
每小组的代表上台展示自己填写的时间轴。
全班评价,推选出本班最有代表性的时间轴予以表彰。
3.全班交流自己难忘的回忆。
小组内推选代表上台展示。
全班评价,推选出本班最有代表性的同学予以表彰。
愿我们每个人都能好好珍藏这份美好的回忆。下课后你们可以结合课上的交流进一步完善自己的时间轴,把我们小学六年的生活更全面地呈现出来,保存好这份成长的记忆。
第三阶段 制作成长纪念册
讨论交流,梳理制作方法
思考:制作成长纪念册有哪些基本步骤?
收集、筛选成长资料;根据需要,给收集的资料分类;编排成长纪念册。
思考:如何收集、筛选成长资料?
选出最能反映你小学生活的有代表性的资料。如:
有纪念意义的照片与成长相关的习作、书法、美术作品等各种获奖证书、奖牌(复印件或照片)老师和同学的寄语、祝福
想一想,如何根给收集的资料分类呢?
编年体:根据时间的先后顺序来分类。
栏目式:根据材料的内容来分类。
如何编排成长纪念册呢?
制作成长纪念册可以分以下几个步骤:①给成长纪念册去一个贴切的名字,设计个性化封面。 ②扉页为“卷首语”或“成长感言”,可以自己写,也可以请老师或家长写。③正文内容按照一定顺序编排,呈现的方式多种多样,如,每张照片配以简短、有趣的文字介绍,每个部分加一个合适的小标题。
想一想:我们在制作成长纪念册的时候需要注意哪些地方呢?
利用课余时间,自己动手制作成长纪念册
第四阶段 交流成长纪念册,活动总结
展示并介绍自己制作的成长纪念册。
介绍的顺序:自己是如何收集资料、筛选资料、制作成长纪念册的。
组内评价,选出本组内最具代表性的成长纪念册,准备全班交流。
学生介绍自己的成长纪念册。
选出本班最优秀的成长记录册并予以奖励。
◇你掌握了哪些整理资料的方法?整理资料对自己的日常生活有什么帮助?◇在“分享难忘回忆”活动中,你印象最深的回忆是什么 ?◇在“填写时间轴”“分享难忘回忆”“制作成长纪念册”这几个活动中,你对自己的哪些表现满意?有没有不满意的地方?◇回顾自己整理的资料,谈谈自己六年的小学生活有了哪些变化。
相关课件
这是一份人教部编版六年级下册依依惜别一等奖备课课件ppt,文件包含依依惜别第一阶段pptx、依依惜别第二三阶段pptx、依依惜别教案docx、毕业晚会视频mp4等4份课件配套教学资源,其中PPT共37页, 欢迎下载使用。
这是一份小学人教部编版语文园地完美版备课课件ppt,文件包含语文园地第一课时pptx、语文园地第二课时pptx、语文园地教案docx、语文园地五拓展积累mp3、语文园地五日积月累mp3、语文园地五日积月累m4a等6份课件配套教学资源,其中PPT共40页, 欢迎下载使用。
这是一份人教部编版六年级下册第五单元口语交际:辩论精品备课课件ppt,文件包含口语交际pptx、口语交际辩论教案docx等2份课件配套教学资源,其中PPT共19页, 欢迎下载使用。

