九年级化学期末模拟卷01(江苏专用,沪教版·全国1-6章)-2023-2024学年初中上学期期末模拟考试
展开(考试内容:沪教版第一章~第六章)
第Ⅰ卷(选择题 共36分)
一、选择题:本题共18个小题,每小题2分,共36分。在每小题给出的四个选项中,只有一项是符合题目要求的。
1.北京冬奥会秉持“科技冬奥”“绿色冬奥”。下列说法正确的是
A.“冰丝带”:采用直冷制冰技术,是应用的化学性质
B.“水立方”巧变“冰立方”:在游泳池上用水制冰时,水分子变小
C.“飞扬”火炬:火炬使用氢气作燃料,说明氢能源在生活和生产中可以广泛应用
D.天然“冰壶”:冰壶的花岗岩主要由石英、长石等矿物组成,花岗岩属于纯净物
【答案】C
【解析】A、“冰丝带”:采用CO2直冷制冰技术,不需要通过化学变化表现出来,应用CO2的物理性质,错误;
B、“水立方“巧变“冰立方”:在游泳池上用水制冰时,水分子的间隔变小,水分子本身的大小不变,错误;
C、“飞扬”火炬:火炬使用氢气作燃料,说明氢能源在生活和生产中可以广泛应用,正确。
D、花岗岩中含有多种物质,是混合物,错误。
故选C。
2.液氢可以用作发射火箭的燃料。下列有关氢气的说法中,属于氢气的化学性质的是
A.无色无味B.氢气是最轻的气体C.氢气具有可燃性D.难溶于水
【答案】C
3.物质的性质决定了它的用途,下列性质与用途说法错误的是
A.二氧化碳不支持燃烧,因此通常可用于灭火
B.稀有气体性质很不活泼,因此可作保护气
C.氮气化学性质稳定,因此可用于制造低温环境
D.磷燃烧产生白烟,因此可用于做烟雾弹
【答案】C
【解析】A、二氧化碳不支持燃烧,因此通常可用于灭火,该选项说法正确;
B、稀有气体性质很不活泼,因此可作保护气,该选项说法正确;
C、氮气化学性质稳定,可用作保护气,而氮气可制造低温环境,是因为液氮蒸发吸热,该选项说法不正确;
D、磷燃烧产生白烟,因此可用于做烟雾弹,该选项说法正确。
故选C。
4.下列关于二氧化碳与一氧化碳的说法中错误的是
A.CO2能用作灭火剂;CO不可以
B.通过灼热的氧化铜可除去CO2中混有的CO
C.CO2排放过多会导致温室效应加剧;CO极易与人体中血液中的血红蛋白结合
D.CO2可用于人工降雨;CO会形成酸雨
【答案】D
【解析】A、CO2与CO的性质决定它们有这些用途,CO2可用于光合作用、灭火、化工产品的原料和气体肥料,等;CO可用作冶炼金属的还原剂等,但不可灭火,故此项说法正确;
B、CO具有还原性,CO2没有,通过灼热的氧化铜可除去CO2中混有的CO,故此项说法正确;
C、二氧化碳是温室气体会造成“温室效应”;CO极易与血液中的血红蛋白结合引起煤气中毒,故此项说法正确
D、“干冰”升华吸热可用于人工降雨,CO不会形成酸雨,形成酸雨的是SO2,错误。
故选:D。
5.下列基本实验操作错误的一项是
A.过滤B.量筒读数
C.检查装置气密性D.用滴管滴加液体
【答案】D
【解析】A、过滤液体时,要注意“一贴、二低、三靠”的原则,A操作正确;
B、量筒的读数方法:正放量筒读数时要平视,视线与凹液面的最低处保持水平,B操作正确;
C、检查装置气密性时,将导管放入水中,用手握住试管,导管口有气泡冒出,装置气密性良好,C操作正确;
D、使用胶头滴管滴加少量液体时,注意胶头滴管不能伸入到试管内或接触试管内壁,应垂直悬空在试管口上方滴加液体,防止污染胶头滴管,故D操作错误。
故选D。
6.硒元素具有很好的抗癌作用。硒元素在周期表中的信息如图所示。下列说法正确的是
A.硒元素属于金属元素B.硒的相对原子质量是78.96 g
C.硒原子的中子数是34D.硒原子的质子数是34
【答案】D
【解析】A、硒带“石”字旁,属于固体非金属元素,故选项A说法错误;
B、根据元素周期表一格中的信息可知,硒的相对原子质量是78.96,相对原子质量的单位为“1”,不是“g”,省略不写,故选项B说法错误;
C、根据元素周期表一格中的信息可知,硒原子的中子数应为:79-34=45,故选项C说法错误;
D、根据元素周期表一格中的信息可知,硒原子的质子数是34,故选项D说法正确;
故选:D。
7.2022年3月23日,“太空教师”翟志刚、王亚平、叶光富在中国空间站给青少年带来“天宫课堂”第二课。空间站的建设过程中使用了大量的金属材料,下列有关金属材料的说法中不正确的是
A.合金比组成它的纯金属硬度更大、熔点更高、抗腐蚀更好
B.日常使用的金属材料,大多数属于合金
C.钛和钛合金广泛应用于火箭、导弹、航天飞机等
D.若将废旧电池随意丢弃,金属渗出会造成地下水和土壤的污染
【答案】A
【解析】A、合金比组成它的纯金属硬度更大,抗腐蚀更好,但合金的熔点低于组成它的纯金属,选项错误;
B、日常使用的金属材料,大多数属于合金,选项正确;
C、钛和钛合金具有强度大等优点,广泛应用于火箭、导弹、航天飞机等,选项正确;
D、若将废旧电池随意丢弃,金属渗出会造成地下水和土壤的污染,选项正确,故选A。
8.亮氨酸的化学式为C6H13NO2,下列关于亮氨酸的说法错误的是
A.亮氨酸由碳、氢、氮、氧四种元素组成
B.亮氨酸中碳元素和氢元素的质量比为72:13
C.亮氨酸中碳元素的质量分数最大
D.亮氨酸由碳、氢、氮、氧四种原子构成
【答案】D
【解析】A、亮氨酸是由碳、氢、氮、氧四种元素组成的,故选项说法正确。
B、亮氨酸中碳元素和氢元素的质量比为(12×6):(1×13)=72:13,故选项说法正确。
C、亮氨酸中碳、氢、氮、氧三种元素质量比=(12×6):(1×13):(14×1):(16×2)=72:13:14:32,则碳元素的质量分数最大,故选项说法正确。
D、亮氨酸是由分子构成的,而不是原子直接构成的,故选项说法错误。
故选:D。
9.闪电时空气中的氧气部分转变成臭氧(O3)。下列说法中正确的是
A.O2和O3混合得到的是纯净物
B.等质量的O2和O3含有的氧原子数之比是2︰3
C.O2比O3稳定
D.O2与O3的相互转化是物理变化
【答案】C
【解析】A、氧气和臭氧是两种不同的物质,故氧气和臭氧混合得到的是混合物,不符合题意;
B、解:设氧气和臭氧的质量均为m,故等质量和氧气和臭氧含有的氧原子数之比是:,不符合题意;
C、臭氧比氧气活泼,极不稳定,极易转化为氧气,符合题意;
D、氧气和臭氧的相互转化,均有新物质生成,属于化学变化,不符合题意。
故选C。
10.下列关于燃烧与灭火的认识,错误的是( )
A.野炊结束用沙土覆盖燃烧后的灰烬是为了隔绝氧气
B.烧烤用的木炭内部中空是为了增大与空气的接触面积
C.锅炉外壳装隔热层是为了减少热量散失
D.煤炉生火时用木材引燃煤是为了提高煤的着火点
【答案】D
【解析】A、用沙土盖灭燃烧后的灰烬,可以使可燃物隔绝氧气,正确;
B、烧烤用的木炭内部中空是为了增大与空气的接触面积,使可燃物充分燃烧,正确;
C、锅炉外壳装隔热层可以减少热量散失,起到保温的作用,正确;
D、煤的着火点是固定不变的,只能提供温度至可燃物的着火点以上,错误。故选D。
【点睛】着火点是可燃物所固有的属性,不会随外界条件的变化而变化,只能改变外界温度高于着火点或低于着火点。
11.如下图所示,两个甲分子反应生成X个乙分子和Y个丙分子,则从图示获得的信息中,正确的是
A.分子的种类在化学反应中未发生了改变
B.反应生成的物质丙属于单质
C.该反应的反应类型为置换反应
D.X:Y一定等于1:3
【答案】B
【解析】由题中信息知,A. 分子的种类在化学反应中发生了改变。故A错误。B. 反应生成的物质丙属于单质。故B正确。C. 该反应的反应类型为分解反应。故C错误。D. X:Y一定等于3:1,故D错误。
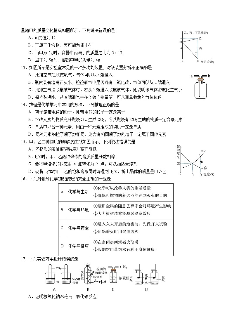
12.某密闭容器中只有乙、丙、丁三种物质,在一定条件下发生了一个化学反应,容器中乙、丙、丁的质量随甲的质量变化情况如图所示。下列说法错误的是
A.a的值为12
B.丁属于化合物,丙可能为催化剂
C.当甲为6g时,容器中丙与丁的质量之比为5:12
D.当丁为5g时,容器中甲的质量为4g
【答案】C
【解析】A、据质量守恒定律可知反应前后物质的总质量不变,所以10g+6g+10g=8g+a+6g+0g,a的值为12,正确;
B、质量增加的是生成物,甲的质量增加8g,是生成物;丁的质量减少10g,是反应物,乙的质量增加2g,是生成物;反应的表达式为:丁→甲+乙,丁属于化合物,丙反应前后质量不变可能为催化剂,正确;
C、甲和丁的质量比为8:10,当甲为6g时,反应掉丁的质量为7.5g,剩余丁的质量为2.5g,容器中,丙与丁的质量之比为6:2.5=12:5,错误。
D、由上述分析可知,反应甲和丁的质量比为8:10,当丁为5g时,反应掉的丁为5g,容器中甲的质量增加4g,甲的总质量为4g,正确;
故选C。
13.如图所示是实验室常见的一种多功能装置,对该装置分析不正确的是
A.用排空气法收集氧气,气体可以从a端通入
B.瓶内装有澄清石灰水,检验氧气中是否混有二氧化碳,气体可以从a端通入
C.用排空气法收集某气体时,若从b端通入收集该气体,则说明该气体密度比空气小
D.瓶内装满水,从a端通气并在b端连接量筒,可以测量收集的气体体积
【答案】D
【解析】A、氧气的密度比空气大,所以用该装置收集氧气时,氧气应从长管(a端)进入,说法正确;
B、二氧化碳能使澄清的石灰水变浑浊,所以瓶内装有澄清石灰水,可以检验氧气中是否混有二氧化碳,气体应从长管(a端)进入,说法正确;
C、气体的密度比空气的密度小时,气体应从短管(b端)通入,说法正确;
D、如果瓶内装满水,测量气体的体积,气体应该从短管(b端)通入,将瓶内水排出,排出水体积等于气体体积,在长管(a端)连接量筒,说法错误。
故选D。
14.推理是化学学习中常用的方法,下列推理正确的是
A.离子是带电荷的粒子,则带电荷的粒子一定是离子
B.含碳元素的物质充分燃烧都会生成CO2,所以燃烧有CO2生成的物质一定含碳元素
C.单质中只含一种元素,则由一种元素组成的物质一定是单质
D.同种元素的粒子质子数相同,则含有相同质子数的粒子一定属于同种元素
【答案】B
【解析】A、电子、质子等也带电荷,但不是离子,说法不正确;
B、根据质量守恒定律可知化学反应前后元素种类不变,所以燃烧有CO2生成的物质一定含碳元素,说法正确;
C、单质中只含一种元素,则由一种元素组成的物质不一定是单质,也可能是混合物,例如氧气和臭氧的混合物,说法不正确;
D、同种元素的粒子质子数相同,则含有相同质子数的粒子不一定属于同种元素,例如水分子中含有10个质子,氖原子中也含有10个质子,但它们不是同种元素,说法不正确。
故选B。
15.甲、乙二种物质的溶解度曲线如图所示,下列说法错误的是
A.乙物质的溶解度随温度升高而降低
B.t1℃时,甲、乙两种溶液的溶质质量分数相等
C.要将甲溶液的状态由 a 点转化为 b 点,可以加适量溶剂
D.现将 t2℃时甲、乙的饱和溶液同时降温到 t1℃,析出晶体的质量是甲>乙
【答案】B
【解析】A、依据曲线图,乙物质的溶解度随温度升高而降低,A正确;
B、t1℃时,甲、乙两种溶液的溶解度相等。这种说法没有指明这两种溶液是否是饱和的,只有饱和溶液才体现溶质质量分数相等,B错误;
C、甲溶液a 点是饱和状态,b 点是不饱和状态,要将甲溶液的状态由 a 点转化为 b 点,方法是在相同的温度下,加适量溶剂,可以使饱和溶液变成不饱和溶液,C正确;
D、现将 t2℃时甲、乙的饱和溶液同时降温到 t1℃,甲析出晶体,乙没有晶体析出,乙由饱和溶液变成不饱和溶液,所以析出晶体的质量是甲>乙,D正确。故选B。
16.下列对部分化学知识的归纳完全正确的一组是
【答案】C
【解析】A、可燃物的着火点不能降低,故错误;
B、废旧金属的随意丢弃会对环境产生影响,故错误;
C、①进入久未开启的地窖,由于二氧化碳的密度比空气的密度大,故地窖底部充满二氧化碳,故要先做灯火试验,正确;
②油锅着火时用锅盖盖灭,正确。
D、在密闭房间烤碳火取暖容易一氧化碳中毒,故错误。长期饮用蒸馏水不利于身体健康,可能导致人体缺乏少量元素,故错误。故选C。
17.下列实验方案设计错误的是
ABCD
A.证明氢氧化钠溶液与二氧化碳反应
B.探究分子运动现象
C.除去氢气中的水蒸气
D.证明燃烧的剧烈程度与氧气的浓度有关
【答案】C
【解析】A、实验中可观察到氢氧化钠溶液内的试管上升液面比水中试管上升液面高,因此能证明氢氧化钠溶液与二氧化碳反应,选项正确,不符合题意;
B、推入浓氨水进入饮料瓶后,由于浓氨水具有挥发性,因此可观察到酚酞试纸由下至上逐渐变红,选项正确,不符合题意;
C、用浓硫酸除去氢气中的水蒸气时,混合气体应从洗气瓶的长管进入,以便气体和浓硫酸充分接触,选项错误,符合题意;
D、硫粉在空气中燃烧发出淡蓝色火焰,在氧气中燃烧发出蓝紫色火焰,因此可以证明燃烧的剧烈程度与氧气的浓度有关,选项正确,不符合题意。
故选:C
18.有Cu2(OH)2CO3[Mr=222]与Cu的混合物25.4g,在空气中加热一段时间,得剩余固体23.1g,向该固体中加入300.0g9.8%的稀硫酸,固体完全溶解,测得反应过程中实际消耗9.8%的稀硫酸250.0g。下列说法正确的是
A.剩余固体为纯净物
B.上述加热过程中共生成H2O和CO2的质量为2.3g
C.原混合物中Cu2(OH)2CO3与Cu的质量比为111:16
D.最终所得溶液质量为318.7g
【答案】C
【分析】剩余固体中加入稀硫酸之后固体完全溶解,说明剩余固体中不含有铜单质。
设剩余固体中铜元素的质量为x
则有Cu——H2SO4
64 98
X 250g9.8%
x=16g
设剩余固体中氧化铜的质量为y,碱式碳酸铜的质量为z
则有y+z=23.1g,=16
解得y=12g,z=11.1g
设原固体中铜的质量为p,碱式碳酸铜的质量为q
则有p+q=25.4g,
解得p=3.2g,q=22.2g
所以分解的碱式碳酸铜的质量为22.2g-11.1g=11.1g
根据分解的碱式碳酸铜的质量可求得生成的水和二氧化碳的质量
Cu2(OH)2CO3——H2O+CO2
222 62
11.1g 3.1g
所以生成的水和二氧化碳的质量为3.1g
剩余固体中碱式碳酸铜和硫酸反应生成的二氧化碳的质量
Cu2(OH)2CO3——CO2
222 44
11.1g 2.2g
【解析】A、剩余的固体混合物中含有碱式碳酸铜和氧化铜两种物质,属于混合物,错误;B、上述加热过程共生成水和二氧化碳的质量为3.1g,错误;C、原混合物中碱式碳酸铜与铜的质量比是22.2:3.2=111:16,正确;D、剩余固体中碱式碳酸铜和硫酸反应生成的二氧化碳的质量为2.2g,则所得溶液的质量为300g+23.1g-2.2g=320.9g。
第II卷(非选择题 共64分)
二、填空题:本题共5个小题,共27分。
19.(4分)用符合下列要求的物质的序号填空。
①氧气;②二氧化碳;③青铜;④不锈钢;⑤氯化钠;
(1)常用的灭火剂是 。
(2)用于配制生理盐水的是 。
(3)常用来制作医疗器械的是 。
(4)航天员出舱活动时必须携带的气体是 。
【答案】(1)② (2)⑤ (3)④ (4)①
【解析】(1)二氧化碳不可燃也不助燃,且密度比空气大,为常用的灭火剂,故填②。
(2)氯化钠可用于配制生理盐水,故填⑤。
(3)不锈钢常用来制作医疗器械,故填④。
(4)氧气能供给呼吸,则航天员出舱活动时必须携带氧气,故填①。
20.(4分)板栗有很高的营养价值,它含有多种营养物质,如淀粉、蛋白质、维生素以及钾、镁、铁、锌、碘等矿物质。
(1)用化学符号表示下列微粒。
①一个钾原子: ;
②三个锌离子: 。
(2)这里的“钾、镁、铁、锌、碘”是指 (填:“原子”、“单质”或“元素”)。
(3)人体缺碘或碘过量均会导致 疾病。
【答案】(1)①K ②3Zn2+ (2)元素 (3)甲状腺
【解析】(1)①元素符号可表示一个原子,则一个钾原子的符号为K。
②元素符号右上角的数字表示离子所带电荷数,离子符号前的数字表示离子个数,则三个锌离子的符号为:3Zn2+。
(2)物质都是由元素组成的,则这里的“钾、镁、铁、锌、碘“是指元素。
(3)人体缺碘或碘过量均会导致甲状腺疾病。
21.(8分)水是一种重要的资源,为人类生活提供了便利。
(1)如图所示的三个实验,A 中水发生了 (填“物理”或“化学”)变化;
B 中试管 2 内得到的气体为 ;C 中小卵石、石英砂的作用是 。
(2)写出电解水的化学方程式 。
(3)ClO2是新一代饮用水的消毒剂,可以用来代替 Cl2进行自来水的消毒,制取 ClO2的反应过程示意图如下,请回答:
该反应的化学方程式是 。
(4)为了保持江河湖泊的秀丽,某同学向市政府提出了保护江河的几条建议,其中不合理的是 (填序号)。
①向江河中放养鱼苗,保持生态平衡
②少用或不用含磷洗衣粉
③禁止向河道内倾倒垃圾
④禁止使用化肥和农药,防止水质污染
【答案】(1)物理 氧气 过滤
(2)
(3)
(4)④
【解析】(1)水沸腾为液态的水变成水蒸气,无新物质生成,故为物理变化;
根据电解水的实验结论氢负氧正,氢二氧一可得试管 2 内得到的气体为氧气;
C 中小卵石、石英砂的作用为过滤。
(2)电解水为水在通电条件下生成氢气和氧气,故方程式为:。
(3)根据微观示意图可知,反应为NaClO2和氯气生成氯化钠和二氧化氯,故方程式为:。
(4)①向江河中放养鱼苗,保持生态平衡,合理,不符合题意;
②少用或不用含磷洗衣粉,防止水体富营养化,合理,不符合题意;
③禁止向河道内倾倒垃圾,合理,不符合题意;
④化肥和农药对农业产生非常重要,故应合理使用,不能禁止使用,故不合理,符合题意。
故选:④。
22.(5分)中国在5000多年前,就开始刮取海滨咸土,淋卤煎盐。结合资料,回答“从海水到餐桌上的食盐”的有关问题:
(1)获得食盐宜采用蒸发结晶的方法,其原因是 。
(2)请从微观角度解释风和日丽的天气晒盐效率更高的原因 。
如图是硝酸钾和氯化钠的溶解度数据表。(溶解度单位:g/100g水)
(3)按下图所示进行实验:
①R是 (选填“氯化钠”或“硝酸钾”),A、B、C三个烧杯中溶液的溶质质量分数的大小关系是 。
②如果将含27.0 gNaCl、63.2gKNO3的混合物溶于mg热水,然后冷却至20℃。若要使KNO3析出而NaCl不析出,则m的取值范围是 。
【答案】(1)食盐的溶解度受温度影响不大
(2)温度升高,分子的运动速率加快
(3)硝酸钾 B>C>A 75≤m<200
【解析】(1)食盐的溶解度受温度影响不大,故常用蒸发结晶的方法获取;
(2)风和日丽的天气能加快水分的蒸发,温度升高,分子的运动速率加快,晒盐效率更高
①根据溶解度曲线可知,60℃时,硝酸钾的溶解度是110g,表格中的溶解度数据为110;
②相对溶解度数据表,溶解度曲线的优点是可以查找任意温度下的溶解度;
(3)60°C时,氯化钠的溶解度小于50g,硝酸钾的溶解度大于50g,烧杯B中没有固体剩余,所以R是硝酸钾;
A:,B:,C:,所以A、B、C三个烧杯中溶液的溶质质量分数的大小关系是B>C>A;
②如果将含27. 0gNaCl、63. 2gKNO3的混合物溶于mg热水,然后冷却至20°C,氯化钠的溶解度36g,硝酸钾的溶解度是31. 6g,溶解27g的氯化钠需要水的质量为:,溶解63. 2g的硝酸钾需要水的质量为:,所以若要使KNO3析出而NaCl不析出,m的取值范围是75≤m<200。
23.(6分)工业上炼铁炼钢和轧制钢材的主要流程如下图:
已知:生铁的含碳量为2%~4.3%,钢的含碳量为 0.03%~2%。
(1)高炉炼铁的反应原理是 (用化学方程式表示)。
(2)炼铁的固体原料需经过粉碎,其目的是 。
(3)热空气和高炉气体的主要成分有一种相同,这种气体占空气体积分数约为 。炉渣中含有硅酸钙(CaSiO3),其中硅元素的化合价是 。
(4)炼钢炉中,通入纯氧的目的是 。
【答案】(1)Fe2O3+3CO 2Fe+3CO2
(2)增大反应接触面积,使反应更快更充分
(3)78% +4价
(4)使生铁中的碳转化为二氧化碳,降低生铁中碳含量
【解析】(1)高炉炼铁的原理是利用一氧化碳还原氧化铁制备铁,Fe2O3+3CO 2Fe+3CO2。
(2)炼铁的固体原料需经过粉碎的目的是增大反应接触面积,加快反应速率,使反应更充分。
(3)空气的主要成分是氮气和氧气,高炉中氧气与焦炭发生反应生成二氧化碳,而氮气没有参与炼铁的反应,所以热空气和高炉气体的主要成分有一种相同的是氮气,氮气占空气体积分数约为78%。在硅酸钙中钙元素的化合价为+2,氧元素的化合价为-2,设硅元素的化合价为x,根据化合物中正负化合价代数和为零可得:(+2)+x+(-2)×3=0,解得x=+4,故硅酸钙中硅元素的化合价是+4价。
(4)生铁的含碳量为2%~4.3%,钢的含碳量为0.03%~2%,故炼钢炉中,通入纯氧的目的是使生铁中的碳与氧气反应转化为二氧化碳,降低生铁中的含碳量。将钢锭轧成钢板,体现了金属的延展性。
【点睛】本题属于工业流程题,结合流程图中的转化过程及所学知识进行分析解答。
三、实验与探究题:本题共3个小题,共31分。
24.(10分)学校化学兴趣小组的同学欲探究物质燃烧条件的实验。
【查阅资料】白磷的着火点是40℃,红磷的着火点240℃;P2O5 能溶于水,有毒性。
【实验用品】药品:白磷、红磷、80℃热水;仪器:漏斗、橡胶导管、铁丝隔网等。
【实验装置】如图组装装置(夹持仪器已略去)。
【实验步骤】见下表。
【讨论交流】
(1)实验步骤Ⅱ中的实验现象 ,实验步骤Ⅲ中的操作 。
(2)本实验选择白磷与红磷作实验药品的原因:红磷和白磷都是 ,但红磷与白磷的 不同。
(3)本实验中使用80℃热水的作用是 、 。
(4)实验现象Ⅰ中白磷不燃烧,Ⅲ中白磷燃烧,对比可得物质燃烧的条件是 。
(5)步骤Ⅲ中反应的化学方程式为 。
【拓展反思】
(6)本实验存在的不足之处是 。
【答案】【讨论交流】(1)红磷不燃烧 升高左侧漏斗至白磷露出水面
(2)可燃物 着火点
(3)提供热量 隔绝空气(氧气)
(4)可燃物与空气接触
(5)
【拓展反思】(6)生成有毒物质,没有进行吸收
【解析】【讨论交流】(1)红磷的着火点240℃,所以实验II中,温度80℃不到红磷的着火点,即使将红磷与空气接触,也无法看到红磷燃烧,所以实验现象为:红磷不燃烧。
白磷的着火点是40℃,所以实验II中,已经达到了80℃,想看到白磷燃烧,只需要将白磷与空气接触,实验III操作为:升高左侧漏斗至白磷露出水面。
(2)本实验选择白磷与红磷作实验药品的原因:红磷和白磷都是可燃物,但红磷与白磷的着火点不同,便于探究燃烧的条件。
(3)本实验中使用80℃热水的作用是提供热量提升温度以及隔绝氧气方便探究燃烧是否需要空气。
(4)实验现象Ⅰ中白磷不燃烧,Ⅲ中白磷燃烧,区别在于白磷是否与空气接触,所以对比可得物质燃烧的条件是可燃物与空气接触。
(5)步骤Ⅲ中是白磷在空气中燃烧生成五氧化二磷,化学方程式为:。
【拓展反思】(6)因为燃烧生成的五氧化二磷有毒性,生成后会逸散到空气里,所以本实验的不足是没有吸收生成的污染物。
25.(11分)如图为实验室常用的实验装置,请回答问题:
(1)标号②的仪器名称:② 。
(2)实验室选择装置A制取氧气的化学方程式为 。
(3)实验室选择发生装置B制取二氧化碳,可以用澄清的石灰水来检验二氧化碳的化学方程式是 ,若将发生装置由B改为F,其优点是 。
(4)装置E也可以用来制取氧气,实验前可用推拉注射器的方法检验E装置的气密性,若向上拉注射器可观察到 现象,说明装置的气密性良好,E中发生反应的化学方程式为 。
(5)H2S是一种有毒气体,溶于水成氢硫酸;实验室常用块状硫化亚铁(FeS)和稀硫酸在常温下发生反应制备H2S,同时生成硫酸亚铁;某同学用G、H装置来收集并处理H2S。
①用G装置收集H2S,说明其密度比空气 (填“大”、“小”或“不确定”)。
②猜想H装置中氢氧化钠溶液的作用是 。
【答案】(1)长颈漏斗 (2)
(3) 可控制反应的发生与停止
(4)集气瓶的长导管口处产生气泡
(5)①大 ②吸收多余的硫化氢
【解析】(1)标号②的仪器名称是长颈漏斗
(2)装置A是固固加热型的发生装置,且试管口处没有放棉花,则选择装置A制取氧气的反应是氯酸钾在二氧化锰作催化剂和加热的条件下反应生成氯化钾和氧气,反应的化学方程式为
(3)用澄清的石灰水来检验二氧化碳,是氢氧化钙与二氧化碳反应生成碳酸钙沉淀和水,反应的化学方程式写为,装置F能够通过弹簧夹的开闭控制液体药品与固体药品的接触与分离,从而控制反应的发生与停止,所以F比B的优点是控制反应的发生与停止。
(4)向上拉注射器后试管中的压强减小,与试管连接的集气瓶中的压强随之减小,观察到集气瓶的长导管口处产生气泡的现象,E中发生的反应是过氧化氢在二氧化锰作催化剂的条件下反应生成水和氧气反应的化学方程式为。
(5)由图可知,生成的硫化氢气体从长管进入瓶中,说明硫化氢的密度比空气大,硫化氢能够与氢氧化钠反应生成硫化钠和水,所以H装置中氢氧化钠溶液能够吸收多余的硫化氢气体,防止污染空气。
26.(10分)某实践小组同学参加了“锈外慧中”的项目式学习。对铁的锈蚀与应用进行了进一步的探究。
任务一:探锈——涂油防锈的探究
(1)铁生锈实际上是铁跟空气中 等物质作用的结果。小组同学设计了图1实验,发现一周内a试管中的铁钉生锈了,一周后b试管中的铁钉也生锈了。
(2)小组同学继续探究。将煮沸冷却后的蒸馏水倒入烧杯中,迅速倒入植物油铺满水面。然后将溶解氧传感器插入水中,通风环境中持续三天采集得到数据图象如图2所示(室温下,自然状况的水中溶解氧约为8~9mg·L-1)。b试管中出现锈蚀的原因是 。
(3)欲使b中铁钉不生锈,写出一种b试管实验的改进设计: 。
任务二:用锈——锈蚀原理的应用
“蒸汽眼罩”和冬天衣服、鞋子里贴的“暖贴”它们的主要成分都有铁粉、活性炭。暖贴中还加入了食盐。它们的发热原理是利用铁生锈放热。
活动1:研究活性炭、食盐在反应中的作用
将2g铁粉、5g水分别与不同质量的活性炭、食盐均匀混合。测量10min内温度的变化。
(4)通过分析实验数据,可得出的结论是 。
所以为了防止烫伤皮肤,“蒸汽眼罩”和“暖贴”的成分和质量配比都是不同的。
活动2:“蒸汽眼罩”中铁粉与活性炭质量测定
查阅资料:活性炭不能与稀盐酸反应。
(5)写出铁粉与稀盐酸反应的化学方程式: 。
(6)项目组的同学利用家里购买的生活用稀盐酸设计了如下测量方案,请填写下表。
(7)同学们发现测量后的物质的总质量与测量前相比减少了,请你帮助分析其中的原因: 。(不考虑称量误差,计算准确。写出其中一种原因即可)
【答案】任务一:(1)氧气、水 (2)空气中的氧气溶解到水中 (3)将植物油加满试管并塞紧胶塞
任务二:(4)活性炭和食盐都能促进铁生锈,同时存在时效果更明显 (5)Fe+2HCl=FeCl2+H2↑
(6)滴加稀盐酸并用玻璃棒搅拌 产生气泡,溶液变成浅绿色 过滤
(7)样品中有能与稀盐酸反应的杂质
【解析】任务一:
(1)铁生锈实际上是铁跟空气中氧气、水等物质作用的结果。
(2)b试管虽然用植物油进行了液封,但是空气中的氧气能慢慢溶解到水中,所以铁钉仍然会因为接触了水和氧气而生锈。
(3)欲使b中铁钉不生锈,需要彻底隔绝空气,可以将植物油加满试管并塞紧胶塞;
任务二:
(4)对比实验后,得出的结论是活性炭和食盐都能促进铁生锈,同时存在时效果更明显。
(5)铁粉与稀盐酸反应生成氢气和氯化亚铁溶液,化学方程式为:Fe+2HCl=FeCl2+H2↑;
(6)取样品10g于烧杯中,在电子秤上称量,滴加稀盐酸并用玻璃棒搅拌使样品充分反应,实验现象为产生气泡,溶液变成浅绿色,等到固体不再产生气泡,说明反应已经结束,测出铁粉质量为8.9g;
想要得到不反应的活性炭质量,应该在步骤1的溶液中过滤、洗涤、干燥、称量,测出活性炭质量为0.7g;
(7)测量后的物质的总质量与测量前相比减少了,是因为样品中有能与稀盐酸反应的杂质,杂质与稀盐酸反应而消耗。
四、计算分析题:本题共1个小题,共6分。
27.(6分)我们的祖先很早就掌握了炼铜的工艺,他们将孔雀石[主要成分是Cu2(OH)2CO3和木炭一起加热就可得到红色的铜。兴趣小组为测定某孔雀石中Cu2(OH)2CO3的质量分数,进行如下实验:称取孔雀石样品,粉碎后放入烧杯,向其中加入稀硫酸(稀硫酸过量),充分反应后称量,烧杯内物质的总质量为220.6g(假设杂质都不与稀硫酸发生反应)。
(1) 。
(2)生成气体的质量是 g。
(3)求该孔雀石中的质量分数(写出计算过程)。
【答案】(1)H2O (2)4.4
(3)解:设该孔雀石中Cu2(OH)2CO3的质量的质量为x。
解得:x=22.2g
该孔雀石中Cu2(OH)2CO3的质量分数为:
答:该孔雀石中Cu2(OH)2CO3的质量分数为88.8%。
【解析】(1)由方程式可知反应物中Cu、O、H、C、S的原子个数分别为2、13、6、1、2,生成物中Cu、O、C、S的原子个数分别为2、10、1、2,根据化学反应前后各原子种类和数目不变,未知物的化学计量数为3,所以1个未知物分子由2个氢原子和1个氧原子构成,未知物的化学式为H2O,故填:H2O。
(2)根据质量守恒定律,生成气体的质量是:25g+200g-220.6g=4.4g,故填:4.4。A
化学与生活
①化学可以改善人类的生活质量
②降低可燃物的着火点能达到灭火的目的
B
化学与环境
①废旧金属的随意丢弃不会对环境产生影响
②大力植树造林能减缓温室效应
C
化学与安全
①进入久未开启的地窖前,先做灯火试验
②油锅着火时用锅盖盖灭
D
化学与健康
①在密闭房间烤碳火取暖
②长期饮用蒸馏水有利于身体健康
温度(℃)
20
40
60
80
S(KNO3)
31.6
63.9
110
169
S (NaCl)
36.0
36.6
37.3
38.4
实验步骤及操作
实验现象
Ⅰ.将一定量的白磷、红磷分别浸入80℃热水中
白磷、红磷均不燃烧。
Ⅱ.升高右侧漏斗至红磷露出水面
Ⅲ.
白磷燃烧。
实验编号
活性炭/g
食盐/g
温度上升值/℃
1
0
0
0.1
2
0.2
0
22.0
3
0
0.1
3.1
4
0.2
0.1
56.3
实验操作
实验现象
实验结论
步骤1:取样品10g于烧杯中,在电子秤上称量, ,计算所加试剂的质量。称量反应后烧杯的总质量,推算出铁粉质量
。
铁粉质量:8.9g
步骤2: 、洗涤、干燥、称量
活性炭质量:0.7g
【开学摸底考试】九年级化学01(辽宁专用,沪教版·全国1-6章)-2023-2024学年初中下学期开学摸底考试卷.zip: 这是一份【开学摸底考试】九年级化学01(辽宁专用,沪教版·全国1-6章)-2023-2024学年初中下学期开学摸底考试卷.zip,文件包含九年级化学开学摸底考01解析版沪教版·全国1docx、九年级化学开学摸底考01考试版沪教版·全国1docx、九年级化学开学摸底考01答案及评分标准沪教版·全国docx、九年级化学开学摸底考01答题卡沪教版·全国docx等4份试卷配套教学资源,其中试卷共24页, 欢迎下载使用。
九年级化学期末模拟卷01(上海专用,沪教版·上海第一学期全部)-2023-2024学年初中上学期期末模拟考试: 这是一份九年级化学期末模拟卷01(上海专用,沪教版·上海第一学期全部)-2023-2024学年初中上学期期末模拟考试,文件包含九年级化学期末模拟卷01全解全析沪教上海版docx、九年级化学期末模拟卷01考试版A4测试范围沪教上海版第一册全部docx、九年级化学期末模拟卷01考试版A3测试范围沪教上海版第一册全部docx、九年级化学期末模拟卷01参考答案沪教上海版docx、九年级化学期末模拟卷01答题卡A3沪教上海版docx、九年级化学期末模拟卷01答题卡A3沪教上海版pdf等6份试卷配套教学资源,其中试卷共26页, 欢迎下载使用。
九年级化学期末模拟卷01(全国通用,沪教版·全国第1-6章)-2023-2024学年初中上学期期末模拟考试: 这是一份九年级化学期末模拟卷01(全国通用,沪教版·全国第1-6章)-2023-2024学年初中上学期期末模拟考试,文件包含九年级化学期末模拟卷01全解全析沪教版·全国1docx、九年级化学期末模拟卷01考试版A4测试范围上册全部+下册第6章沪教版·全国docx、九年级化学期末模拟卷01考试版A3测试范围上册全部+下册第6章沪教版·全国docx、九年级化学期末模拟卷01参考答案沪教版·全国docx、九年级化学期末模拟卷01答题卡A3沪教版·全国docx、九年级化学期末模拟卷01答题卡A3沪教版·全国pdf等6份试卷配套教学资源,其中试卷共41页, 欢迎下载使用。

