人教版八年级物理上册同步考点专题训练 第三章《物态变化》单元测试卷(原卷版+解析版)
展开第Ⅰ卷 选择题
一、选择题(本题共16小题,每小题2分,共32分。在每小题给出的四个选项中,只有一项是符合题目要求的)
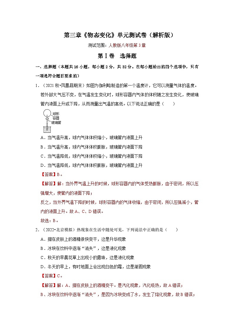
1.(2021秋•凤凰县期末)如图为伽利略制造的第一个温度计,它可以测量气体的温度。若外部大气压不变,在气温发生变化时,球形容器内气体的体积随之发生变化,使玻璃管内液面上升或下降,从而测量出气温的高低。以下说法正确的是( )
A.当气温升高,球内气体体积缩小,玻璃管内液面上升
B.当气温升高,球内气体体积膨胀,玻璃管内液面下降
C.当气温降低,球内气体体积缩小,玻璃管内液面下降
D.当气温降低,球内气体体积膨胀,玻璃管内液面上升
2.(2022•北京模拟)热现象在生活中随处可见,下列说法中正确的是( )
A.擦在皮肤上的酒精很快变干,这是升华现象
B.冰块在饮料中逐渐“消失”,这是液化现象
C.秋天的早晨花草上出现小的露珠,这是液化现象
D.冬天的早上,有时地面上会出现白色的霜,这是凝固现象
3.(2021秋•渭城区期末)小明在公园游玩时发现师傅制作棉花糖的过程如下:先将白糖倒入机器中加热,使白糖粒变成糖浆,然后经过出丝口的高速旋转将糖浆甩出,从小孔中喷射出来的糖浆马上就凝聚成长长的糖丝,用竹签绕在一起就制成了棉花糖。此过程中发生的物态变化及吸、放热情况描述正确的是( )
A.先汽化后凝固,先吸热后放热 B.先熔化后升华,先放热后吸热
C.先熔化后凝固,先吸热后放热 D.先升华后液化,先放热后吸热
4.(2022•苍溪县模拟)下列物态变化中,属于凝华的是( )
A.早春,冰雪消融B.初夏,晨雾弥漫
C.深秋,树枝凝霜D.寒冬,湖水结冰
5.(2021秋•江达县校级期末)下列关于物态变化现象说法正确的是( )
A.烧水时壶嘴冒出“白气”是液化现象,需要吸收热量
B.用铁水浇铸工件是凝固现象,要放出热量
C.“窗花”是水在寒冷的玻璃上凝华形成的,要放出热量
D.冰块液化为水,需要吸收热量,温度保持不变
6.(2021秋•常州期末)一支温度计刻度均匀但示数不准确,在1标准大气压时,这支温度计在沸水中的示数为95℃,在冰水混合物中的示数为5℃,当这支温度计的示数为32℃时,实际温度时( )
A.27℃B.30℃C.32℃D.37℃
7.(2021秋•渠县期末)把温度为﹣8℃的冰块投入密闭隔热盛有0℃水的容器中,经过一段时间后,关于容器中冰的说法正确的是( )
A.冰变多了 B.冰变少了 C.冰的多少没变化 D.以上情况均有可能
8.(2022•凤山县模拟)“秋荷一滴流,清夜坠玄天。将来玉盘上,不定始知圆”。诗中露的形成属于( )
A.凝固B.升华C.液化D.凝华
9.(2022•罗湖区校级模拟)如图所示,某实验小组把盛有水的纸盒放在火焰上烧,做“纸锅烧水”实验,则下列有关说法中错误的是( )
A.纸锅里的水上方冒出“白气”实际是水蒸气遇冷液化而成的小水珠
B.纸锅里的水未加热前,水是不会发生汽化现象的
C.水烧开了纸盒仍不会烧着,这是因为纸的着火点较高,高于水的沸点且水沸腾时需要吸收大量的热
D.纸锅里的水加热到沸腾后温度将保持不变,若停止加热,则水将不会继续沸腾
10.(2022•南关区一模)某同学想给物品消毒。通过查询“国家卫健委”印发的《消毒剂使用指南》得知,用75%的酒精消毒时,需要擦拭物体表面,并让酒精作用3min,该同学为了让酒精蒸发更缓慢,下列正确的措施是( )
A.擦拭酒精后把物品放在通风处 B.擦拭酒精后把物品放入密封袋
C.擦拭酒精后用吹风机热风吹排 D.擦拭酒精后把物品放在向阳处
11.(2022•澧县校级模拟)夏天,小丽将冰水和热水分别注入常温下的两只透明烧杯中,如图所示,一会儿发现两只烧杯的杯壁上都有一部分出现小水珠,变得模糊了,针对这一现象,下列说法正确的是( )
A.甲、乙两杯都在内壁出现了水珠
B.甲、乙两杯都在外壁出现了水珠
C.甲杯的内壁出现了水珠,乙杯的外壁出现了水珠
D.甲杯的外壁出现了水珠,乙杯的内壁出现了水珠
12.(2021秋•迁安市期末)四位同学分别用温度计测量烧杯中热水的温度,他们把温度计玻璃泡完全浸入到热水中后,每人测量、读数的方法不同,正确的是( )
A.温度计刚放进去就马上读数 B.待温度计内液面稳定后平视读数
C.测量时,把温度计玻璃泡触到杯底,然后读 D.读数时,把温度计取出仔细读数
13.(2021秋•零陵区期末)如图使用温度计测液体的温度的操作,正确的是( )
A.B.C.D.
14.(2022•鹤山市模拟)某晶体熔化时温度随时间变化的图像如图所示,下列判断正确的是( )
A.该晶体的熔化过程持续了35min B.该晶体的熔点是80℃
C.该晶体在熔化过程中不吸收热量 D.该晶体在熔化过程中内能不变
15.(2021秋•沭阳县校级月考)当室内温度为20℃时,用浸有少量酒精的棉花裹在温度计的玻璃泡上,随着酒精的迅速蒸发,如图中哪幅图基本反映了温度计的读数随时间的变化( )
A. B.C. D.
16.(2021•新都区模拟)小明两次煮鸡蛋。第一次在水开后继续用急火煮,直到煮熟;第二次在水开后将火焰调小,但仍保持锅中的水沸腾,直到煮熟。两次比较发现( )
A.第一种方法比第二种方法省燃料又省时间
B.第一种方法费燃料但省时间
C.第二种方法比第一种方法省燃料但费时间
D.第二种方法比第一种方法省燃料,两种方法所用时间相近
二、填空题(本题共7小题,每空1分,共23分)
17.(2021秋•赫章县期末)如图所示为体温计和寒暑表的一部分,它们都是根据液体
的规律制成的。其中体温计的读数是 ℃,寒暑表的读数是 ℃。体温度计 (填“可以”或“不可以”)离开人体读数。
18.(2021秋•濮阳期末)上物理复习课时,老师写下了一副热学对联,上联是“杯中冰水,水结冰冰温未降”;下联是“盘中水冰,冰化水水温不升”。对联中包含的物态变化是
和 ,对联所描述的两种过程中所反映的共同特征是 。
19.(2021秋•中原区校级期末)奇幻的实验像魔法一样让同学们对物理着迷。科学小组的同学做了如下不可思议的实验(如图所示):烧瓶里盛有刚刚停止沸腾的水,他们将瓶塞塞紧,倒置过来,向瓶底浇冷水。奇妙的现象发生了:烧瓶内的水竟然沸腾了!同学们分析其原因:当向烧瓶浇冷水时,瓶内水蒸气遇冷 (填物态变化名称),瓶内气压减小,水的沸点 (选填“升高”、“降低”或“不变”),从而出现水沸腾。
20.(2021秋•洛宁县期末)舞台上常用喷撒干冰的方法来制造白雾以渲染气氛,其原理是:喷撒干冰时,干冰 (填物态变化的名称)要 热量,使空气温度 ,空气中的水蒸气遇冷 成小水珠,悬浮在空气中形成白雾
21.(2021•绥化)小明自制了一个温度计,在玻璃瓶里装满带颜色的水,给玻璃瓶配一个橡皮塞,橡皮塞上插进一根细玻璃管,使橡皮塞塞住瓶口,玻璃管与橡皮塞、橡皮塞与瓶口密封,如图所示。实验时,常温条件下将该装置放入温度较高的水中,观察到细玻璃管中液柱高度的变化情况是 。请你分析发生这种现象的原因: 。
22.(2022•澧县校级模拟)干湿泡温度计是用两个相同的温度计并列制成的,在使用时,其中一个温度计下端的玻璃泡包着湿布,因为水在蒸发时要 ,所以这个温度计的读数要比另一个的读数 ,若空气中的水蒸气含量很大,则两个温度计的示数差值将 。(选填“大”或“小”)
23.(2022•大兴区一模)对某种物质持续加热使它熔化,该物质的温度随时间变化的图线如图1所示。根据图线可知:
(1)该物质是 (选填“晶体”或“非晶体”),它的熔点是 ℃。
(2)某时刻该物质的温度如图2中温度计所示,此时的温度为 ℃。
(3)该物质从开始熔化到完全熔化,大约持续了 min。
(4)该物质熔化过程中温度随时间变化的规律是 。
三、简答题(本题共2小题,每题5分,共10分)
24.(5分)(2022春•龙港区期末)我国古代劳动人民巧妙地利用水来开山采石:冬季,在白天给石头打一个洞,再往洞里灌满水并封实,待晚上降温,水结冰后石头就裂开了,请你用学过的物理知识进行解释。
(1)水结冰条件;
(2)水结冰后为什么能使石头裂开。
25.(5分)(2021•宁江区校级模拟)吃火锅时,小明对着刚从热腾腾的锅中夹出来的肉吹气,肉会凉得较快,请用学过的物理知识解释此现象。
四、实验题(本题共5小题,每空1分,共35分)
26.(6分)(2021秋•雷州市期中)为了验证装在密封试管里的固态碘在受热时能直接变成气态,A同学直接把密封试管放在酒精灯火焰上,如图甲所示;而B同学则将密封试管浸入装有沸水的烧杯中,如图乙所示,结果两支试管都出现了紫色的碘蒸气。已知:在标准大气压下,碘的熔点是113℃、沸点是184℃;水的沸点是100℃;酒精灯火焰温度约为600℃,请根据上述信息,请回答下列问题:
(1)水沸腾后用猛火继续加热,水的温度 (填“可以”或“不可以”)继续上升。
(2)沸水中加热的固态碘 (填“可能”或“不可能”)升温到熔点熔化后,再升温到沸点汽化。
(3)酒精灯加热的固态碘 (填“可能”或“不可能”)升温到熔点熔化后,再升温到沸点汽化,你判断碘是升华而不是熔化依据的现象是 。
(4)分析A、B两位同学的实验方法,哪一个更合理?答: 。(填“A”或“B”)
27.(6分)(2021•鼓楼区校级二模)小李在进行“探究水沸腾时温度变化的特点”实验。
(1)如图1所示,组装实验装置时的合理顺序为 (填“自下而上”或“自上而下”);
(2)实验中,某时刻温度计的示数如图2所示,此时水的温度是 ℃;
(3)实验中观察到水沸腾前和沸腾时,水中气泡上升过程如图3所示,则图 (选填“A”或“B”)是水沸腾时的情况;
(4)图4是A组同学根据收集的数据绘制成的温度﹣时间图像,可知当地的大气压
(选填“大于”、“等于”或“小于”)1个标准大气压;
(5)A、B两组同学选用的实验装置是相同的,但B组将水加热到沸腾所用的时间较长,原因可能是 (写出一种即可)。
(6)小刘同学提出,如图5所示,利用该装置研究“冰的熔化特性”实验后,可继续加热研究水的沸腾实验,你认为小刘同学的说法正确吗? (选填“正确”或“不正确”)。
28.(6分)(2021•黔东南州二模)在探究“固体熔化温度变化规律”的实验中,将质量相等的A、B两种固体物质分别放入两个相同的试管中,再将两个试管同时放入装有水的大烧杯中加热,如图甲所示。图乙是根据实验数据绘制出的A、B两种物质温度随时间变化的图象。
(1)组装器材时,最先固定图甲中 (选填“上”、“中”或“下”)端的位置。某时刻右侧温度计的示数如图甲所示,温度为 ℃。
(2)分析乙图象可知,属于晶体的是 (选填“A”或“B”)物质。若要在第4min时使物质A、B的温度相同,可以适当 (选填“增加”或“减少”)A物质的质量。
(3)已知A液体的沸点高于水的沸点,B液体的沸点等于水的沸点,继续给烧杯中的水加热至沸腾并持续一段时间,在水沸腾过程中,试管中A液体(质量不变)的内能 (选填“增加”或“不变”),试管中B液体 (选填“能”或“不能”)沸腾。
29.(8分)(2022•昆明模拟)在做探究冰的熔化特点实验时,张文同学进行了如下操作:
(1)用图甲所示的装置来探究冰熔化时温度变化的规律,安装此套装置时的顺序应该是
(选填“自下而上”或“自上而下”),碎冰放入试管后,试管外表面出现了小水珠,这是 现象。
(2)待冰完全熔化后,张文同学并没有拆走实验装置,而是持续加热了一段时间,当温度计示数维持98℃不变时,根据整个实验过程记录的数据绘制出了如图乙所示图像,在此过程中试管中的水 (选填“会沸腾”或“不会沸腾”),原因是
,此时烧杯所在处的大气压 (选填“高于”、“等于”或“低于”)一个标准大气压。
(3)由图乙可知:冰是 (选填“晶体”或“非晶体”),冰在熔化过程中吸收热量,温度 。
30.(7分)(2022•通道县模拟)小刚用图甲所示的装置“探究水沸腾时温度变化的特点”实验。
(1)小刚在实验过程中,判断水是否已经发生了沸腾的根据是: 。
A.观察到的现象 B.温度计的示数
(2)水沸腾时温度计示数变化如图乙所示,为 ℃,说明实验室当时的大气压
(选填“高于”、“低于”或“等于”)1标准大气压。
(3)实验中采用图甲中A所示的方式进行读数,会导致读数偏 。
(4)小刚经过实验做出水温变化图象如图丙中(a)所示,而小李在做同一实验时,却得到(b)图象,二人出现差异的可能原因是 。(写出一个即可)
(5)在水沸腾前,气泡在上升过程中会逐渐变 (先填“大”或“小”),主要原因是气泡中的水蒸气在上升过程中发生了 (填物态变化名称)。
人教版八年级物理上册同步考点专题训练 阶段性测试卷(培优卷)(原卷版+解析版): 这是一份人教版八年级物理上册同步考点专题训练 阶段性测试卷(培优卷)(原卷版+解析版),文件包含人教版八年级物理上册同步考点专题训练阶段性测试卷培优卷原卷版docx、人教版八年级物理上册同步考点专题训练阶段性测试卷培优卷解析版docx等2份试卷配套教学资源,其中试卷共30页, 欢迎下载使用。
人教版八年级物理上册同步考点专题训练 阶段性测试卷(基础卷)(原卷版+解析版): 这是一份人教版八年级物理上册同步考点专题训练 阶段性测试卷(基础卷)(原卷版+解析版),文件包含人教版八年级物理上册同步考点专题训练阶段性测试卷基础卷原卷版docx、人教版八年级物理上册同步考点专题训练阶段性测试卷基础卷解析版docx等2份试卷配套教学资源,其中试卷共29页, 欢迎下载使用。
人教版八年级物理上册同步考点专题训练 专题06 三种类型物态变化图像分析(原卷版+解析版): 这是一份人教版八年级物理上册同步考点专题训练 专题06 三种类型物态变化图像分析(原卷版+解析版),文件包含人教版八年级物理上册同步考点专题训练专题06三种类型物态变化图像分析原卷版docx、人教版八年级物理上册同步考点专题训练专题06三种类型物态变化图像分析解析版docx等2份试卷配套教学资源,其中试卷共38页, 欢迎下载使用。

